必刷卷05——【高考三轮冲刺】2023年高考生物考前20天冲刺必刷卷(全国甲卷)(原卷版+解析版)
展开绝密★启用前
2023年高考生物考前信息必刷卷05
全国甲卷专用
2023年全国甲卷生物学部分整体难度适中,命题围绕立德树人根本任务,以高考评价体系为依托,进一步深化考试内容改革,注重发挥生物学科的育人功能。试题立足学科本质,精心创设问题情境,延续近年试题风格,以稳为主、稳中有进,加强价值开领和文化渗透,关注学情变化,引导学生核心素养培养和发展,助力高考综合改革和高中课程改革平稳推进。
全国甲卷题型为6个单选题+6个非选择题(4个必做题+2个选做题),其中情境题是新考察的题型,以情境为设问载体,有利于考查学生在解决情境中问题的能力。试题设置了合理的情境,情境生动,叙述明了。试题紧密结合经济社会发展、科学技术进步、生产生活实际创设情境,把课标要求学习的基础知识与具体真实世界联系起来,考查学生在解决实际问题过程中的必备知识、学科能力和学科素养。
2022年全国甲卷试题的非选择题中,虽未出现情境题,但预测2023年甲卷选择题和非选择题都将以情境题的方式出现在,在非选择题中以情境题考查神经-体液调节,出现在第4题、第5题、第30题的可能性较大,难度中等偏上,例如本卷第4题,同时应特别注意原因类答题,此类试题有效考查学生对知识的理解,第29题、第30题的位置,难度中等;例如本卷第29题、第30题。此外需关注相关分子调节机理的题型,例如本卷30题,注意理解分子水平;难度中等偏上。
一、选择题:本题共6小题,每小题6分,共36分。在每小题给出的四个选项中,只有一项是符合题目要求。
1. 下列关于膜蛋白的说法,错误的是
A. 不同膜蛋白的功能不同,根本原因是基因的多样性和基因的选择性表达
B. 由膜蛋白介导的胞吞(胞吐)过程对物质运输没有选择性
C.癌变细胞的某些膜蛋白减少导致其易手分散和转移
D. 膜蛋白可能具有催化反应、能量转换、信息交流等多种功能
【答案】B
【分析】蛋白质是生命活动的主要承担者,蛋白质的结构多样,在细胞中承担的功能也多样,①有的蛋白质是细胞结构的重要组成成分,如肌肉蛋白:②有的蛋白质具有催化功能,如大多数酶的本质是蛋白质:③有的蛋白质具有运输功能,如载体蛋白和血红蛋白:④有的蛋白质具有信息传递,能够调节机体的生命活动,如胰岛素;⑤有的蛋白质具有免疫功能,如抗体。
【详解】A、不同膜蛋白功能不同,直接原因是蛋白质结构不同,根本原因是基因的多样性和基因的选择性表达,A正确;
B、胞吞胞吐对物质的运输有选择性,B错误;
癌变细胞的某些膜蛋白如糖蛋白减少,细胞间的黏着性下降,导致其容易分散和转移,C正确;
D、多种生物膜如线粒体内膜、叶绿体类囊体薄膜、细胞膜等膜上分布有不同的膜蛋白,膜蛋白可能具有催化反应、能量转换、信息交流等多种功能,D正确。
故选B。
2. 高强度间歇训练是一种在短时间内进行快速、爆发式锻炼的高强度有氧间歇性运动。它可以快速消耗肌糖原,使肌肉中线粒体的数量和活性增加,以满足运动对能量的需求,从而促进人体的健康和代谢功能,下列叙述正确的是
A. 肌糖原是动物细胞的储能物质,也是细胞膜的重要组成成分
B. 肌糖原能直接分解成葡萄糖以补充血糖
C. 活细胞中线粒体可以定向运动到代谢比较旺盛的部位
D.人体在进行高强度训练时,主要由无氧呼吸提供能量
【答案】C
【分析】细胞呼吸是指有机物在细胞内经过一系列的氧化分解,生成无机物或小分子有机物,释放出能量并生成ATP的过程。
【详解】A、肌糖原是动物细胞的储能物质,而但不是细胞膜的组成成分,A错误;
B、肌糖原不能直接分解分解成葡萄糖,肝糖原能直接分解成血液中的葡萄糖,B错误;
C、由题干信息可知:高强度有氧间歇性运动,可以快速消耗肌糖原,使肌肉中线粒体的数量和活性
增加,说明活细胞中线粒体可以定向运动到代谢比较旺盛的部位,C正确;
D、人体在进行高强度训练时,主要由有氧呼吸提供能量,D错误。
故选C。
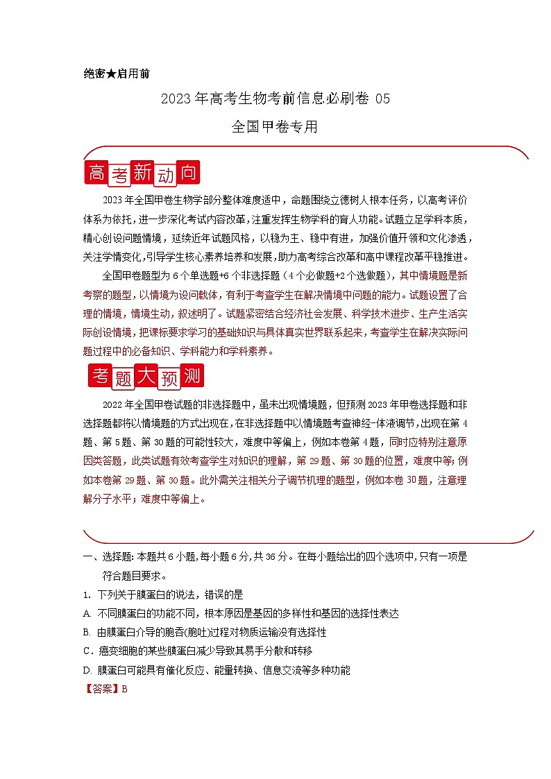
3. 青稞被视为谷物中的佳品。研究人员分别用生长素(1AA)、赤霉素 (GA3)、脱落酸 (ABA) 处理青稞种
子,下列叙述不正确的是
A. 上述实验中,只有IAA、GA3处理组青稞根可生长
B. IAA促进青稞根生长的最适浓度约为6umol/L
C. GA3与ABA调节青稞根生长的效果相反
D. 实验结果体现出了IAA既有促进又有抑制的作
【答案】A
【分析】分析题意可知,本实验目的是药物浓度和不同的植物激素,因变量是平均根长,据此分析作答。
【详解】A、据图可知,上述实验中,各组青稞的根长均大于0,因此各组青稞的根均可生长,A错误;
B、据图可知,IAA的浓度约为6 umol/L时平均根长达到最大,因此1AA促进青稞根生长的最适浓度约为6 umol/L,B正确;
C、与药物浓度为0的组进行比较可知,GA,促进根生长,而ABA抑制根生长,因此GA、与ABA调节青稞根生长的效果相反,C正确;
D、与药物浓度为0的组进行比较可知,低浓度的生长素表现为促进生根,而高浓度的生长素表现为抑制生根,D正确。
故选A
4. 《黄帝内经》中“人与天地相参也,与日月相应也”阐述了生物体的生物节律现象,生物体内调节生物节律的机制称为生物钟。褪黑素俗称脑白金,其分泌有昼夜节律,晚上分泌的多,白天分泌的少,具有调整
睡眠的作用。下图所示为光周期信号通过“视网膜→松果体”途径对生物钟的调控,下列说法错误的是
A. 动物体调节睡眠生物钟的中枢是下丘脑视交叉上核
B. 长期熬夜会因褪黑素的分泌减少而扰乱自身生物钟
C. 机体褪黑素分泌调节的过程体现了分级调节的特点
D. 褪黑素和甲状腺激素对下丘脑的调节机制相类似
【答案】C
【分析】1、分析图示可知,光周期信号通过〝视网膜一松果体"途径对生物钟的调控,该调控过程包括神经调节和体液调节,其中神经调节的反射弧为:视网膜为感受器、传入神经、下丘脑视交叉上核(或SCN) 为神经中枢、传出神经、传出神经末梢及其支配的松果体为效应器。
2、图中松果体分泌的褪黑素能够通过体液运输反作用于下丘脑。
【详解】A、 由图可知,褪黑素的分泌是反射活动产生的结果,此反射孤的组成为:视网膜为感受器、传入神经、下丘脑视交叉上核为神经中枢、传出神经、传出神经末梢及其支配的松果体为效应器,故动物体调节睡眠生物钟的中枢是下丘脑视交叉上核,A正确;
B、长期熬夜会抑制褪黑素的分泌,夜间褪黑素分泌少,白天分泌多,进而影响睡眠,扰乱生物钟,B正确;
C、分级调节是一种分层控制的方式,常见的调控为下丘脑一垂体一内分泌腺,图中过程未体现分级调节,C错误;
D、由图可知,褪黑素含量增多时,其抑制下丘脑向松果体传递兴奋,即存在负反馈调节,这与甲状腺激素对下丘脑的调节机制类似,D正确。
故选C。
5. 某二倍体植物的花色有红色 (显性)和白色(隐性)两种,受等位基因R/r控制。现有一株1号染色体三体的纯合红花植株,让该三体植株与正常的白花植株杂交,再让F1中三体植株与正常的白花植株进行测交得F2。已知四体植株不致死,下列相关叙述错误的是
A.若F2中红花:白花=1:1,则等位基因R/r不位于1号染色体上
B. 若F2中三体植株占50%,则等位基因Rr不位于1号染色体上
C. 若F2中红花:白花=5:1,则等位基因位于1号染色体上
D.若 F1中三体植株进行自交,则F2中三体植株所占比例为1/2
【答案】
【分析】基因的分离定律的实质:在杂合子细胞中,位于一对同源染色体上的等位基因,具有一定的独立性;在减数分裂形成配子的过程中,等位基因会随同源染色体的分开而分离,分别进入两个配子中,独立随配子遗传给后代。
【详解】A、若F2中红花:白花=1:1,则说明F1中三体植株的基因型为Rr,即等位基因Rr不位于1号染色体上,A正确;
B、无论等位基因Rr位于1号染色体上,还是位于其他染色体上,F1中三体植株与正常的白花植株进行测交,F2中三体植株均占50%, B错误;
C、若F2中红花:白花-5:1,则说明F1中三体植株的基因型为RRr,等位基因R/r位于1号染色体上,C正确;
D、若F1中三体植株进行自交,F2中四体植株:三体植株:正常植株=1:2:1,即F2中三体植株所占比例为1/2,D正确;
故选B。
6. 林窗是指森林群落中老龄树死亡或因偶然因素(千旱、台风 火灾等)导致成熟阶段优势树种的死亡,从而在林冠层造成空隙的现象。如表是某研究小组对某林窗内不同阶段的物种组成进行调查统计的结果,相关叙述错误的是
A. 林窗下发牛的演替为次牛演替
B. 0~10年, 灌木层各物种的种群密度大于藤本层
C. 在如表所示演替期间,林窗的水平结构可能会发生改变
D. 0~40年,林窗群落的物种多样性诼渐下降
【答案】B
【分析】1、原生演替(又称初生演替):指在一个从来没有被植物覆盖 地面,或者是原来存在过植被、
但被彻底消灭了的地方发生的演替;次生演替:当某个群落受到洪水、火灾或人类活动等因素千扰,该群落中的植被受严重破坏所形成的裸地称为次生裸地.在次生裸地上开始的生物演替,称为次生演替。
2、群落丰富度:群落中的物种数目。
【详解】A、林窗下有土壤条件,也有植物繁殖体,因此发生的演替为次生演替,A正确;
B、从表中分析可知,0~10年灌木层的物种种类数大于藤本层,但是无法判断各物种种群密度的大小,B错
误;
C、在演替期问,由于乔木上层的树冠越来越大,可能会使林窗内水平方向上光照 土壤湿度等出现差异
因此水平结构也可能发生改变,C正确;
D、从表中分析,在发生演替的40年间,林窗内藤本层、灌木层和乔木层物种种类的总数不断下降,因此
物种多样性逐渐下降,D正确。
故选B。
二、非选择题:共54分。第29~32题为必考题,每个试题考生都必须作答。第37~38题为选考题,考生根据要求作答。
(一)必考题:共39分。
29. (9分) 干种子萌发过程中,CO2 释放量(QCO2)和02吸收量(Q02)的变化趋势如图所示(假设呼吸底物是葡萄糖)。回答下列问题:
(1)干种子吸水后,自由水比例大幅增加,会导致细胞中新陈代谢速率明显加快,原因是
(至少答出两点)。
(2)在种子萌发过程中的 12~30h之间,细胞呼吸的产物是 和 CO2。若种子萌发过程中缺氧,将导致种子萌发速度变慢甚至死亡,原因是 。
(3)与种子萌发时相比,胚芽出土后幼苗的正常生长还需要的环境条件包括 。
【答案】(1)自由水是细胞内的良好溶剂;许多生物化学反应需要水的参与;水参与物质运输
(2)酒精、水;缺氧时,种子无氧呼吸产生的能量不能满足生命活动所需,无氧呼吸产生的酒精对细胞有毒
害作用
(3)适宜的光照、CO2和无机盐等
【分析】1、自由水的作用有: 自由水是细胞内的良好溶剂,许多生物化学反应需要水的参与,以及参与物质远输等。
2、细胞呼吸分为有氧呼吸和无氧呼吸两类,但是多数植物无氧呼吸的产物是酒精,对细胞有毒害作用;
3、种子萌发过程中,胚芽出土后幼苗需要进行光合作用制造有机物供幼苗的正常生长。
【详解】 (1)干种子吸水后,自由水比例大福增加,会导致细胞中新陈代谢速率明显加快,原因是自由水是细胞内的良好溶剂,许多生物化学反应需要水的参与,水参与物质运输。
(2)种子萌发过程中的12~30h之间释放的CO2 量大于消耗的O2量,说明细胞既进行无氧呼吸,也进行有氧呼吸,所以细胞呼吸的产物是酒精、CO2和水。由于缺氧时,种子无氧呼吸产生的能量不能满足生命活动所需,无氧呼吸产生的酒精对细胞有毒害作用,故种子萌发过程缺氧,将导致种子萌发速度变慢甚至死亡。(3)与种子萌发时相比,胚芽出土后幼苗的正常生长还需要的环境条件有适宜的光照、CO2和无机盐等。
30. (9分) 转铁蛋白受体(TR)参与细胞对 Fe3+的吸收。下图是细胞中Fe3+ 含量对转铁蛋白受体 mRNA 稳定性的调节过程(图中铁反应元件是转铁蛋白受体 mRNA上一段富含碱基 A、U的序列)。当细胞中Fe3+浓度高时,铁调节蛋白由于结合 Fe3+而不能与铁反应元件结合,导致转铁蛋白受体mRNA 易水解;反之,转铁蛋白受体 mRNA难水解。请据图回答下列问题。
(1)转铁蛋白受体 mRNA 的合成需____________________酶与该基因的结合。
(2)除转铁蛋白受休mRNA 外,翻译出转铁蛋白受体还需要的RNA有____________________。
(3)据图可知,铁反应元件能形成茎环结构的原因是_____________________________。
(4)当细胞中 Fe3+不足时,转铁蛋白受体 mRNA 将难被水解,其生理意义是___________________________。反之,转铁蛋白受体mRNA 将易被水解。这种调节机制既可以避免 Fe3+对细胞的毒性影响,又可以减少细胞内的浪费______________________________。
【答案】(1)RNA聚合
(2) rRNA、 tRNA
(3)该片段含有丰富的碱基A和U,能够互补配对形成局部双链结构
(4)指导合成更多的转铁蛋白受体(TR),有利于吸收更多的 Fe3+;物质和能量
【分析】结合题干分析图形,转铁蛋白受体MRNA经核糖体翻译形成铁调节蛋白受体,铁调节蛋白受体既能运输Fe3+又能与转铁蛋白受体mRNA上的铁反应原件结合。铁反应原件是一段富含A、U能够自我碱基配对而形成的茎环结构,能与铁调节蛋白受体结合,当Fe3+浓度低时,一方面铁调节蛋白受体能够结合Fe3+,具有活性;另一方面剩余的铁调节蛋白受体能与转铁蛋白受体mRNA上的铁反应元件结合,使转铁蛋白受体mRNA难以被水解,以便要译出更多的铁调节蛋白受体。当下Fe3+浓度低时,铁调节蛋白受体由于结合Fe3+而不能与平铁反应元件结合,导致转铁蛋白受体MRNA易被水解,进而无法指导合成更多的铁调节蛋白受体,使铁调节蛋白受体无活性。所以导致Fe3+过量时,会对细胞产生损伤。
【详解】(1)mRNA的合成需要RNA聚合酶催化;
(2)翻译所需要的RNA有mRNA(编码蛋白质)rRNA、tRNA, rRNA(参与核糖体的形成)tRNA(转运氨基酸),故除了mRNA,还需要rRNA、tRNA;
(3)从图中可以看出茎环结构含有氢键,又富含A、U碱基,因此形成茎环结构的原因是“该片段含有丰富的破基A和U,能够互补配对形成局部双链结构”。
(4)根据分析,当细胞中Fe3+浓度低时,一方面铁调节蛋白受体能够结合Fe3+,有调节活性;另一方面剩余的铁调节蛋白受体能与转铁蛋白受体-mRNA上的铁反应元件结合,使转铁蛋白受体mRNA难以被水解,以便翻译出更多的铁调节蛋白受体。铁调节蛋白受体多了,有利于细胞从外界吸收更多的Fe3+,以满足生命活动的需要。这种调节机制既可以避免Fe3+对细胞的毒性影响,又可以减少细胞内物质和能量的浪费。
31. (11分) 我国的生态环境在经济社会的发展过程中受到的损坏十分严重,加强生态恢复学的研究,是
我国生态环境恢复 和保护过程中的一个重要内容。滨湖带是水附生态交错带的简称,是湖泊水生生态系
统与湖泊流城陆地生态系统间一种非常重要的生态过渡带。回答下列问题:
(1) 滨湖带生态系统能通过物理沉降、生物吸收和分解等清除污水中的毒素,维持其正常的功能,这体
现了生态系统具有______________________稳定性。
(2)光是生态系统的重要成分,其在生态系统中的作用是:①作为信息调节动植物的生命活动;②________________________________________。
(3)下表为该滨湖带生态系统中能最在食虫鸟种群中的流动情况:
①据表分析.该食虫鸟种群未被同化的能量占摄入的能量的_________%,以有机物形式储存的能量主要去向有_____________________________________________。
②滨湖带生态系统退化的原因与人类活动有重要的关系,如大面积的围湖造田、不合理的水利设施、
水污染等,这说明人l类活动可以改变群落演替的__________________。在恢复退化的滨湖带生态系统过程中当地居民使用农药防治害电,害虫数量先减后增,导致害虫数量逐渐增多的原因可能是_________ _____________________________________________ (答一点即可)。专家建议播放结群信号录音引来鸟类能有效控制害虫,这是利用__________________信息进行生物防治。
【答案】(1)抵抗力
(2)用于生产者的光合作用,为生态系统提供能量
(3)①37.5 流向分解者和流向下一营养级(和未利用)
②速度和方向 农药对害虫进行了选择使抗药性个体不断积累增多;可能杀死了害虫的天敌 物理
【分析】1、生态系统的功能包括能量流动、物质循环和信息传递,三者缺一不可;物质循环是生态系统的基础。能量流动是生态系统的动力,信息传递则决定着能量流动和物质循环的方向和状态;信息传递是双向的,能量流动是单向的,物质循环具有全球性。
2、人类活动:人类的活动往往会使群落的演替按照不同于自然演替的速度和方向进行。①利于群落演替
的人类活动:退耕还林、还草、还湖、封山育林等。②不利于群落正常演替的活动:滥砍滥伐、滥捕滥猎
填湖造地等。防治有害动物的方法有机械防治、化学防治和生物防治。
【详解】(1)温地生态系统能通过物理沉降、生物吸收和分解等清除污水中的毒素,维持其正常的功能,这体现了湿地生态系统具有抵抗力稳定性。
(2) 光是生态系统的重要成分,其在生态系统中的作用是:①作为信息调节动植物的生命活动;②用于生产者的光合作用,为生态系统提供能量。
(3)据表思路点拨,该食虫鸟种群同化的能量为 12×103 +8×103=2x104KJ,未被同化的能量 =32x103-2x104=1.2x104KJ,未被同化的能量占摄入的能量1.2×104/(32x103)=37.5%;以有机物形式储存的能量主要去向有流向分解者和流向下一营养级。
(4)围湖造田、退耕还湖、连通湖泊等,表明人类活动会改变群落演替的速度和方向;当地居民使用农
药防治害虫,害虫数量先减后增,导致害虫数量逐渐增多的原因可能是农药对害虫进行了选择使抗药性个
体不断积累增多;农药可能杀死了害虫的天敌;播放结群信号录音引来鸟类能有效控制害虫,利用声音属
于物理信息,对害虫的控制属于生物防治。
32. (10分)科研工作者将苏云金芽孢杆菌的 Bt 抗虫基因导入普通品系棉花,获得了三个纯合抗虫品系甲、乙和丙。将三个抗虫品系与普通品系棉花杂交,F1均抗虫,且F2抗虫:不抗虫均为 3:1。
(1)以上实验结果表明,在甲、乙,丙三个品系中基因均已整合到棉花的染色体上,其遗传遵循_____________定律。
(2)将三个品系相互杂交,得到的结果如下:
甲x乙→F1抗虫→F2抗虫:不抗虫=15: 1
乙x丙→F1抗虫→F2抗虫:不抗虫=15:1
甲x丙→F1抗虫→F2抗虫:不抗虫=99:1
判断甲、乙、丙三个品系中Bt 基因所插入染色体的位置关系,甲和乙Bt基因位于________________________;
甲和丙Bt基因位于____________________________;乙和丙Bt基因位于_______________________________。
(3)通过基因工程另获一对纯合抗虫基因的品系丁,若要通过杂交实验来确定丁品系中的Bt基因插入了新的染色体上,还是和甲、乙位于同一对染色体上,请写出该实验的思路:________________________________
____________________________________________________________。
【答案】(1)基因的分离
(2)甲和乙、乙和丙Bt基因位于非同源染色体上(两对同源染色体)、
甲和丙Bt基因位于同一对同源染色体上
(3)将丁与甲,乙分别杂交,F1自交,统计F2抗虫与不抗虫的比例
【分析】1.基因分离定律的实质:杂合体内,等位基因在减数分裂生成配子时随同源染色体的分开而分离,进入两个不同的配子,独立的随配子遗传给后代。
2、基因自由组合定律的实质:在减数分裂过程中,同源染色体上的等位基因彼此分离的同时,非同源染色体上的非等位基因自由组合。
【详解】(1)由题可知,将三个抗虫品系与普通品系棉花杂交,F1均抗虫,且F2抗虫:不抗虫均为3:1,一共四种组合方式,说明其遗传遵循孟德尔(基因的)分离定律;
(2)甲x乙杂交所得F1的自交后代一共16种组合方式,说明甲和乙Bt基因位于非同源染色体上(两对同源染色体),同理乙和丙Bt基因位于非同源染色体上(两对同源染色体),甲x丙两杂交所得F1的自交后代几乎都是抗虫,说明甲和丙Bt基因位于同一对同源染色体上,综上所述,甲和乙、乙和丙Bt基因位于不同染色体上,甲和丙位于相同染色体上。甲乙杂交的F1产生的配子中含抗虫基因的:不含抗虫基因的=3:1,乙丙杂交的F1产生的配子中含抗虫基因的:不含抗虫基因的=3:1,只要含有抗虫基因就表现为抗虫,因此将甲乙杂交的F1与乙丙杂交的F1杂交,后代抗虫:不抗虫=15:1
(3)要想确定丁品系中的Bt基因插入了新的染色体上,还是和甲、乙、丙位于同一条染色体上,可将丁与甲 丙杂交,丁与乙杂交,接着两组杂交实验所得F1自交,统计F2抗虫与不抗虫的比例。如果丁品系的Bt基因插入了新的染色体上,则遵循基因的自由组合定律,丁与甲,丙杂交,则F1都抗虫,F1产生的配子中含抗虫基因的:不含抗虫基因的=3:1,则F2抗虫:不抗虫为15:1。同理,若丁品系的Bt基因插入了新的染色体上,丁与乙杂交,F2抗虫:不抗虫为15:1。若丁品系的Bt基因插入的染色体和甲,乙、丙位于同一条染色体上,则两组实验的F2都为抗虫。
(二)选考题:共15分。请考生从2道生物题中任选一题作答。如果多做,则按所做的第一题计分。
37. 根据材料回答下列有关问题。
Ⅰ.某大学科研人员利用双重固定法,即采用戊二醛作交联剂(使酶相互连接),海藻酸钠来包埋小麦酯酶,研究固定化酶的性质,并对其最佳固定条件进行了探究。右图显示的是部分研究结果。(注:酶活力为固定化酶催化化学反应的总效率,包括酶的活性和酶的数量)
(1)从图1可以看出:固定化小麦酯酶比游离的小麦酯酶对温度变化的适应性更_________。
(2)从图2可以看出:海藻酸钠浓度为__________时的小麦酯酶活力最强。当海藻酸钠浓度较低时,酶活力较低的原因是______________________________。
Ⅱ.制备固定化酵母细胞的过程为:
酵母细胞活化→配制CaCl2→配制海藻酸钠溶液→海藻酸钠溶液与酵母细胞混合→固定化酵母细胞
(3)活化就是让处于休眠状态的微生物重新恢复______________________________状态。
(4)海藻酸钠溶液必须_____________后才能和酵母混合, 此固定酵母细胞的方法_____________法,优点是_________________________________。
(5)制备固定化酶则不宜用此方法,原因是___________________________________________。
【答案】(1)强
(2)3% 酶的数量不足
(3)正常生活
(4)冷却 包埋法 可以重复使用
(5)酶分子很小,容易从包埋的材料中漏出
【分析】1、分析图1:图1中固定化酶与游离酶相比,对温度变化的适应性更强目应用范围较广
2、分析图2:图2曲线表明浓度为3%的海藻酸钠包埋效果最好,此时的酶活力最高。
3、国定化细胞的相关知识点,制作过程中的注意事项:
(1)酵母细胞的活化。(2)配置氯化钙溶液:要用蒸馏水配置。(3)配制海藻酸钠溶液 :小火、间断加热、定容,如果加热太快,海藻酸钠会发生焦糊。(4)海藻酸钠溶液与醇母细胞混合:冷却后再混合,注意混合均匀,不要进入气泡。(5)制备固定化酵母细胞:高度适宜,并匀速滴入,
【祥解】(1)通过分析图1可知,固定化酶与游离酶相比,对温度变化的适应性更强目应用范围较广。
(2)图2曲线表明浓度为3%的海藻酸钠包埋效果最好,此时酶活力最高,当海藻酸钠浓度较低时包埋不紧密,酶分子容易漏出,数量不足,因此酶活力较低。
(3)活化就是让处于休眠状态的微生物重新恢复正常生活状态.
(4)此固定酵母细胞的方法是包埋法 ,固定化酵母细胞的优点是可以重复使用。
(5)由于酶分子很小,容易从包埋的材料中漏出,因此制备固定化酶则不宜用此方法。
38. 新冠疫情出现后,病毒核酸检测和疫苗接种在疫情防控中发挥了重要作用。回答下列问题。
(1)新冠病毒是一种RNA病毒,检测新冠病毒RNA(核酸检测)可以采取RT-PCR法。这种方法的基本原理是以病毒____________为模板合成cDNA,这一过程需要的酶是_____________,再通过PCR技术扩增相应的DNA片段。根据检测结果判断被检测者是否感染新冠病毒。
(2)为了确保新冠病毒核酸检测的准确性,在设计PCR引物时必须依据新冠病毒RNA中的_______来进行。PCR过程每次循环分为3步,其中温度最低的一步是__________________。
(3)某人同时进行了新冠病毒核酸检测和抗体检测(检测体内是否有新冠病毒抗体),若核酸检测结果为阴性而抗体检测结果为阳性,说明________________________(答出1种情况即可);若核酸检测和抗体检测结果均为阳性,说明_________________________________。
(4)常见的病毒疫苗有灭活疫苗、蛋白疫苗和重组疫苗等。已知某种病毒的特异性蛋白S(具有抗原性)的编码序列(目的基因)。为了制备蛋白疫苗,可以通过基因工程技术获得大量蛋白S。基因工程的基本操作流程是__________________________________________________________。
【答案】(1) RNA 逆转录酶
(2) 特异性核苷酸序列 复性
(3)曾感染新冠病毒(或注射过新冠疫苗),已康复;已感染新冠病毒,是患者
(4) 获取编码S蛋白的基因→构建基因表达载体→导入受体细胞→目的其因的检测与鉴定
【分析】1、PCR过程每次循环分为3步:变性 (90-95℃)、复性(55-60℃)、延伸 (70-75℃) 三个基本反应步骤构成;
2、抗体检测的原理是抗原-抗体特异性结合;若抗体检测为阳性,说明其体内含有相应的抗体。
3、基因工程的主要操作步骤包括:第一步:目的基因的获取;第二步:构建基因表达载体;第三步:导入受体细胞;第四步:目的基因的检测与鉴定
【详解】(1) 分析题意可知,新冠病毒的遗传物质是RNA,而RT-PCR法需要首先得到CDNA,由RNA到DNA的过程属于逆转录过程,该过程所需的酶是逆转录酶。
(2) PCR过程需要加入引物,设计引物时应有一段已知目的基因的核苷酸序列,在该过程中为了确保新冠病毒核酸检测的准确性,在设计引物时,要依据新冠病毒RNA中的特异性核苷酸序列来进行。
PCR过程每次循环分为3步:变性 (90-95℃)、复性(55-60℃)、延伸 (70-75℃) 三个基本反应步骤构
成,故其中温度最低的一步是复性。
(3)抗体检测为阳性,说明该人体内含有新冠病毒抗体,证明此人感染过新冠病毒(或注射过新冠疫苗),从而产生了抗体,而核酸检测为阴性,说明此时不含新冠病毒,即曾感染过新冠病毒(或注射过新冠疫苗)
,现已康复;核酸检测呈阳性,说明此时含有新冠病毒,是患者。
(4)基因工程的主要操作步骤包括:第一步:目的基因的获取,所谓目的基因就是按照设
计所需要转移的具有遗传效应的DNA片段,该题目的基因为编码S蛋白的基因;
第二步:构建基因表达载体,即将编码S蛋白的基因与运载体结合;
第三步:导入受体细胞;
第四步:目的基因的检测与鉴定,最终检测受体能否产生S蛋白。
必刷卷05——【高考三轮冲刺】2023年高考生物考前20天冲刺必刷卷(福建卷)(原卷版+解析版): 这是一份必刷卷05——【高考三轮冲刺】2023年高考生物考前20天冲刺必刷卷(福建卷)(原卷版+解析版),文件包含必刷卷05高考三轮冲刺2023年高考生物考前20天冲刺必刷卷福建卷解析版docx、必刷卷05高考三轮冲刺2023年高考生物考前20天冲刺必刷卷福建卷原卷版docx等2份试卷配套教学资源,其中试卷共32页, 欢迎下载使用。
必刷卷05——【高考三轮冲刺】2023年高考生物考前20天冲刺必刷卷(山东卷)(原卷版+解析版): 这是一份必刷卷05——【高考三轮冲刺】2023年高考生物考前20天冲刺必刷卷(山东卷)(原卷版+解析版),文件包含必刷卷05高考三轮冲刺2023年高考生物考前20天冲刺必刷卷山东卷解析版docx、必刷卷05高考三轮冲刺2023年高考生物考前20天冲刺必刷卷山东卷原卷版docx等2份试卷配套教学资源,其中试卷共41页, 欢迎下载使用。
必刷卷05——【高考三轮冲刺】2023年高考生物考前20天冲刺必刷卷(天津卷)(原卷版+解析版): 这是一份必刷卷05——【高考三轮冲刺】2023年高考生物考前20天冲刺必刷卷(天津卷)(原卷版+解析版),文件包含必刷卷05高考三轮冲刺2023年高考生物考前20天冲刺必刷卷天津卷解析版docx、必刷卷05高考三轮冲刺2023年高考生物考前20天冲刺必刷卷天津卷原卷版docx等2份试卷配套教学资源,其中试卷共25页, 欢迎下载使用。

