





所属成套资源:【高考三轮冲刺】2023年高考地理考前20天冲刺必刷卷(全国甲卷)(原卷版+解析版)
必刷卷04——【高考三轮冲刺】2023年高考地理考前20天冲刺必刷卷(全国甲卷)(原卷版+解析版)
展开
这是一份必刷卷04——【高考三轮冲刺】2023年高考地理考前20天冲刺必刷卷(全国甲卷)(原卷版+解析版),文件包含必刷卷04高考三轮冲刺2023年高考地理考前20天冲刺必刷卷全国甲卷专用解析版docx、必刷卷04高考三轮冲刺2023年高考地理考前20天冲刺必刷卷全国甲卷专用原卷版docx等2份试卷配套教学资源,其中试卷共16页, 欢迎下载使用。
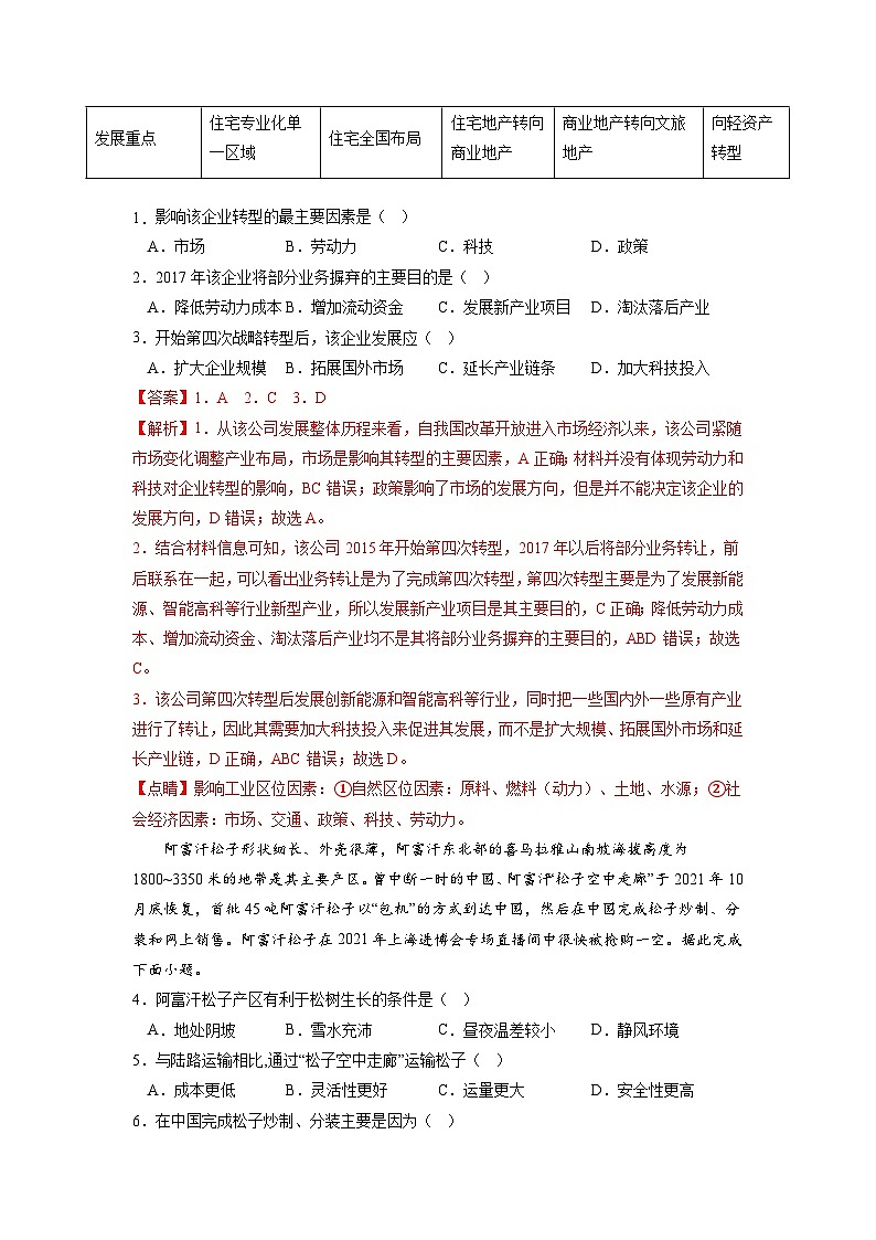
绝密★启用前2023年高考地理考前信息必刷卷04全国甲卷专用今年全国甲卷考试题型与去年一样,包括11(单选题)+2(第36,37解答题为必答题)+2(第43,44为二选一的解答题),二选一的解答题其中一道考查旅游地理,一道考查环境保护。全国甲卷高考地理试题围绕优化情境创设,以“信息精准、目标精确、问题精细、回应精致”为原则要求,以“大背景、新情境、微视角、小问题”为考查路径,构建地理试题新生态。试题结合赋能问题旨向,深化素养立意,创新问题视角,彰显学科价值,守正创新,测评效能稳步提升。试题关注国家教育发展形势,把思政教育、劳动教育、双减政策等融入试题设计之中,增加了试题的思想性、可操作性与不可复制性。在摒弃“模式化”的同时,不断强化内容改革、形式变革和逻辑创新。从试题创新和教学改革的双重角度看,未来的高考将逐渐淡化试题同质性,凸显问题个性化, 2022年和2021年的全国甲卷,都考查了工业区位,预测2023年全国甲卷可能会考查,其中出现在1-3题的可能性较大,难度偏易,例如本卷第1-3题。全国甲卷的命题材料起点很高,高屋建瓴,落点很低,要求学生懂得知识点之间得关联和应用。小口切入,深入挖掘,小中见大;以生考熟,陌生中考熟悉,用陌生的问题情境考查熟悉的知识,要求学生能够获取和解读材料信息,学会调用所学知识进行解题。一、选择题:本题共11小题,每小题4分,共44分。在每小题给出的四个选项中,只有一项符合题目要求。随着我国经济的快速发展,w公司在发展过程中,成功实现了四次战略转型。在第四次战略转型过程中,该企业在2015年后主要发展的是国家支持的创新能源、智能高科等行业。在2017年以637.5亿元的总价将77家城市酒店全部股权和13个文旅项目91%的股权分别完成转让,同时还出售了其部分国外产业。表为四次战略转型过程表。据此完成下面小题。发展阶段(年)1988之前1988~19971998~20102011~20152015至今发展背景改革开放初期经济发展加速社会需求提高国家文化产业发展市场调控发展重点住宅专业化单一区域住宅全国布局住宅地产转向商业地产商业地产转向文旅地产向轻资产转型 1.影响该企业转型的最主要因素是( )A.市场 B.劳动力 C.科技 D.政策2.2017年该企业将部分业务摒弃的主要目的是( )A.降低劳动力成本 B.增加流动资金 C.发展新产业项目 D.淘汰落后产业3.开始第四次战略转型后,该企业发展应( )A.扩大企业规模 B.拓展国外市场 C.延长产业链条 D.加大科技投入阿富汗松子形状细长、外壳很薄,阿富汗东北部的喜马拉雅山南坡海拔高度为1800~3350米的地带是其主要产区。曾中断一时的中国、阿富汗“松子空中走廊”于2021年10月底恢复,首批45吨阿富汗松子以“包机”的方式到达中国,然后在中国完成松子炒制、分装和网上销售。阿富汗松子在2021年上海进博会专场直播间中很快被抢购一空。据此完成下面小题。4.阿富汗松子产区有利于松树生长的条件是( )A.地处阴坡 B.雪水充沛 C.昼夜温差较小 D.静风环境5.与陆路运输相比,通过“松子空中走廊”运输松子( )A.成本更低 B.灵活性更好 C.运量更大 D.安全性更高6.在中国完成松子炒制、分装主要是因为( )①加工水平更高 ②电商平台发达 ③精准响应市场 ④适应国人口味 ⑤消费水平较高A.①②⑤ B.②③④ C.①③④ D.①④⑤2万年以来,恒河流域地壳相对稳定,但由于气候变暖,海平面发生变化。恒河年入海输沙量在距今约1.1万年时达到顶峰(约25亿吨,当今约10亿吨)。当今恒河河口(下图)原为下切河谷,2万年以来经历了下切河谷→河口湾→三角洲的演变。据此完成下面小题。7.曾经恒河河口地貌是河口湾,当时主要影响因素是( )A.海平面上升 B.地壳上升 C.河流堆积 D.冰川侵蚀8.推测1.1万年以来恒河流域西南季风强弱的变化趋势是( )A.变强 B.先变强后变弱 C.变弱 D.先变弱后变强标准化降水蒸散指数(SPEI)是综合考虑了降水和温度数据计算得到的表征干旱状态的指数,某区域的SPEI数值越小代表该区域越干早。图示意我国新疆1961~2015年SPE数值的空间分布。研究发现,1997年后,发源于天山南坡(平均海拔约4000米)的河流径流量变化与SPEI指数呈正相关,发源于昆仑山北坡(平均海拔5500~6000米)的河流径流量变化却与SPEI指数呈负相关;同时新疆极端降水增加,约占降水总量的50%,原本植被覆盖较好的伊犁、阿勒泰等地区,出现植被明显退化现象,读图,完成下面小题。9.根据新疆1961~2015年SPEI指数的变化,推测该地区( )A.地下水位升高 B.荒漠化加剧 C.雪线位置下降 D.气候转干冷10.1997年后,天山南坡和昆仑山北坡河流径流量变化不同,主要原因是( )A.河流流向与流程长短不同 B.流经地区土壤性质不同C.河流补给方式的比重不同 D.流经地区植被类型不同11.新疆极端降水增加,伊犁、阿勒泰等地区植被退化,主要原因是( )A.水土流失加剧导致土层变薄 B.降水期与植物生长期不一致C.土壤含水量饱和使植物缺氧 D.多阴雨天影响植物光合作用二、本卷包括必考题和选考题两部分。(一)必考题:共46分。12.阅读图文材料,完成下列要求。(24分)鱼类加工业是科特迪瓦重要的传统产业之一,广泛采取烟熏方式,即在室外搭简易灶台进行露天炭火熏烤。通常花两天半左右可加工一炉产品,由妇女在当地市场进行摆摊销售。2016年国际组织与当地居民一起开发设计“第阿诺亚”熏炉(右图),使熏鱼产品从当地市场扩展到欧盟市场。如今该熏炉已在当地推广使用(左图)。(1)说明鱼类捕捞后需要及时采用烟熏方式加工的原因。(8分)(2)分析科特迪瓦推广“第阿诺亚”熏炉的必要性。(8分)(3)描述“第阿诺亚”熏炉使用推广区的空间分布特征,并对此作出合理解释。(8分) 13.阅读图文资料,完成下列要求。(22分)建筑用海砂是指分布于海岸和近海的、以中砂和粗砂为主、包括部分细砂和砾石的砂质堆积物。分选良好、品质优良、经脱盐合格后的海砂,广泛应用于城市建设、公路、铁路和桥梁等混凝土结构建筑。日本在20世纪40年代就已经开始利用海砂配制混凝土,其海砂主要依靠进口,进口量逐年攀升,中国是其主要供应国,近些年来,我国不断扩大海砂的生产规模。图1示意渤海、黄海部分海域等深线分布,图2示意日本附近海域等深线分布。(1)海砂主要是由海里的石头在地质作用下形成的颗粒。图1中某处海域的海砂主要由花岗岩发育而成,描述从花岗岩成岩后到形成海砂的主要地质作用过程。(6分)(2)与图1中海砂开发条件较好的乙地相比,推测甲、丙两地开发条件较差的主要原因。(6分)(3)分析海域辽阔的日本从我国大量进口海砂的原因。(6分)(4)简述我国在不断扩大海砂生产规模的过程中应该避免的问题。(4分) (二)选考题:共10分。请考生从2道地理题中每科任选一题作答。如果多做,则没可按所做的第一题计分。14.【地理—选修3:旅游地理】(10分)民俗旅游是一种高层次的文化旅游,由于它满足了游客“求新、求异、求乐、求知”的心理需求,成为旅游行为和旅游开发的重要内容。近年来在西安白鹿原上,主打关中民俗文化的多家人造景区扎堆开张营业,景区内仿建、改建的许多“古镇、民俗村”建筑,偶见架子车、石碾盘、织布机等“老物件”。各家景区景观和旅游项目雷同,客源竞争激烈,游客主要来自西安,外省游客稀少。由于招商困难,景区放低招商门槛,各类小吃汇聚,游客体验项目逐渐变成以餐饮吃喝为主。开业时客流如织,但不久就急剧减少,一些景区不得不关门甚至被拆除。说明西安白鹿原民俗旅游发展案例对我国发展乡村旅游的启示。 15.【地理—选修6:环境保护】(10分)“以火灭火”方式是利用热力环流原理,由人工点燃火头(火线)与相向烧来的林火对接,在结合部烧出隔离带,以达到灭火的目的。2022年8月21日重庆市缙云山发生森林大火,火势凶猛、过火面积大,在传统灭火效果不佳的情况下,8月25日山火救援队抓住适当时机,采用“以火灭火”方式在恰当位置点火,使明火得到有效封控。与传统灭火方式相比,说明“以火灭火”方式的优势和风险。
相关试卷
这是一份必刷卷04——【高考三轮冲刺】2023年高考地理考前20天冲刺必刷卷(湖北专用)(原卷版+解析版),文件包含必刷卷04高考三轮冲刺2023年高考地理考前20天冲刺必刷卷湖北专用解析版docx、必刷卷04高考三轮冲刺2023年高考地理考前20天冲刺必刷卷湖北专用考试版docx等2份试卷配套教学资源,其中试卷共19页, 欢迎下载使用。
这是一份必刷卷04——【高考三轮冲刺】2023年高考地理考前20天冲刺必刷卷(天津专用)(原卷版+解析版),文件包含必刷卷04高考三轮冲刺2023年高考地理考前20天冲刺必刷卷天津专用解析版docx、必刷卷04高考三轮冲刺2023年高考地理考前20天冲刺必刷卷天津专用原卷版docx等2份试卷配套教学资源,其中试卷共18页, 欢迎下载使用。
这是一份必刷卷05——【高考三轮冲刺】2023年高考地理考前20天冲刺必刷卷(全国甲卷)(原卷版+解析版),文件包含必刷卷05高考三轮冲刺2023年高考地理考前20天冲刺必刷卷全国甲卷专用解析版docx、必刷卷05高考三轮冲刺2023年高考地理考前20天冲刺必刷卷全国甲卷专用原卷版docx等2份试卷配套教学资源,其中试卷共13页, 欢迎下载使用。
