


天津市五区县重点校联考2022-2023学年高二生物下学期期中考试试题(Word版附答案)
展开2022~2023学年度第二学期期中重点校联考
高二生物学
出题学校:杨村一中 宝坻一中
第I卷(共60分)
一、选择题(本题共20小题,每题3分,共60分)
1.下列有关几种发酵食品的发酵温度、发酵时间和发酵菌种等的叙述,错误的是( )
A.果酒发酵时温度应控制在18-30℃
B.家庭制作果酒、果醋和泡菜发酵利用的菌种都是原核生物
C.向发酵液中添加前一次的发酵物可提高发酵速度
D.制作果醋和泡菜过程发挥主要作用的微生物代谢类型分别为异养需氧型和异养厌氧型
2.蓝莓酒和蓝莓醋被称为“液体黄金”“口服化妆品”等。下图是以鲜蓝莓为原料天然发酵制作蓝莓酒和蓝莓醋的过程简图。下列叙述错误的是( )
A.去除蓝莓枝梗应在冲洗之后,目的是防止杂菌污染
B.过程③在氧气、糖源都充足条件下可直接发酵为蓝莓醋
C.过程④中的主要发酵菌种在过程⑤中已经失去了发酵能力
D.过程④所需的最适温度高于过程⑤
3.下列关于平板划线法和稀释涂布平板法的叙述,错误的是( )
A.倒平板操作应等培养基冷却至50℃左右时,在酒精灯火焰附近进行
B.这两种方法均需同时将接种的平板和未接种的平板倒置进行培养
C.这两种方法都能在固体培养基上得到单菌落
D.用平板划线法分离菌种,划线五个区域,接种环需要灼烧灭菌5次
4.纤维素分解性细菌能利用分泌的纤维素酶将纤维素分解为葡萄糖等并吸收利用。刚果红是一种染料,能与像纤维素这样的多糖形成红色复合物,而不能与其水解产物发生类似反应。将不能直接吸收纤维素的甲、乙两种菌分别等量接种在含纤维素和刚果红的培养基上,甲菌菌落周围无变化,乙菌菌落周围呈现透明圈。下列说法错误的是( )
A.配制培养基时需先灭菌再倒平板
B.乙菌属于纤维素分解性细菌
C.该实验在操作过程中需要注意防止杂菌污染
D.实验中所用的培养基以纤维素为唯一碳源
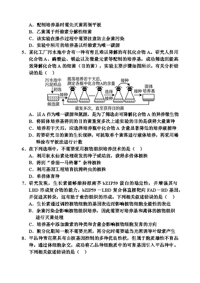
5.某化工厂污水池中含有一种有害且难以降解的有机化合物A。研究人员用化合物A、磷酸盐、镁盐以及微量元素等配制的培养基,成功筛选到能高效降解化合物A的细菌(目的菌),实验主要步骤如图所示。有关分析错误的是( )
A.以A作为唯一碳源和氮源,是为了筛选出可降解化合物A的异养微生物
B.将固体培养基得到的目的菌重复多次上述实验的目的是获得大量菌种
C.培养若干天后,应选择培养瓶中化合物A含量显著降低的培养液接种
D.若要研究目的菌的生长规律,可挑取单个菌落进行液体培养,再采用稀释涂布平板法进行计数
6.在下列选项中,不需要采用植物组织培养技术的是( )
A.利用秋水仙素处理萌发的种子或幼苗,获得多倍体植株
B.得到“番茄—马铃薯”杂种植株
C.利用基因工程培育抗棉铃虫的植株
D.单倍体育种
7.研究发现,生长素能够维持拟南芥bZIP59蛋白的稳定性,并增强其与LBD形成复合物的能力,bZIP59-LBD复合体直接靶向FAD-BD基因,并促进其转录,这有助于愈伤组织的形成。下列相关叙述错误的是( )
A.生长素通过调控植物细胞的基因表达而影响植物细胞全能性的表达
B.杂菌污染会影响植物组织培养,因此需要对培养基和离体的植物组织进行灭菌处理
C.培养基中添加激素的种类和含量会影响植物细胞发育的方向
D.脱分化期间一般不需要光照,再分化时需要适当光照诱导叶绿素产生
8.甲品种青花菜具有由核基因控制的多种优良性状,但属于胞质雄性不育品种。通过体细胞杂交,成功将乙品种细胞质中的可育基因引入甲品种中。下列相关叙述错误的是( )
A.获得的融合原生质体需放在等渗的无菌水中
B.流程中A处理可使用纤维素酶和果胶酶,B处理可使用聚乙二醇
C.培养形成的愈伤组织可继续在原培养基中分化形成植株
D.杂种植株含有控制甲品种青花菜优良性状的基因,并能通过父本进行传递
9.下列关于动物细胞培养的叙述,错误的是( )
A.干细胞只存在于早期胚胎中
B.将所取的组织先用胰蛋白酶等进行处理使其分散成单个细胞
C.当贴壁的细胞分裂生长到表面相互接触时,会发生接触抑制现象
D.动物细胞培养需无菌、无毒的环境,充足的营养,适宜的温度和pH等条件
10.下图表示三亲婴儿的培养过程,下列相关说法错误的是( )
A.可通过显微操作的方法对乙的卵母细胞去核
B.三亲婴儿细胞中的染色体不仅仅来自甲和丙
C.核移植时可将乙的卵母细胞在体外培养至MII中期
D.三亲婴儿的培育还需要动物细胞培养和胚胎移植等技术
11.下图为细胞融合的示意图,下列叙述正确的是( )
A.若a细胞和b细胞是动物体细胞,则c细胞经动物细胞培养可发育成个体
B.若a细胞和b细胞是植物细胞,则必须要先脱分化再诱导融合
C.若a细胞和b细胞来自两种生物,该过程无需考虑生殖隔离
D.若a细胞和b细胞是植物细胞,则c细胞的形成与细胞膜的流动性无关
12.抗体药物偶联物(ADC)通过将细胞毒素类药物与单克隆抗体结合,实现了对肿瘤细胞的选择性杀伤,过程如图所示。下列叙述不正确的是( )
A.单克隆抗体携带细胞毒素与肿瘤细胞特异性结合
B.制备该抗体需要利用动物细胞融合和动物细胞培养等技术手段
C.将选择培养基筛选得到的杂交瘤细胞直接用于生产该单克隆抗体
D.药物在癌细胞内释放并起作用,同时诱导溶酶体破裂,加速癌细胞的凋亡
13.体外培养的胚胎干细胞存在两种不同的状态:启动态和幼稚态,两种细胞的形态特征明显不同,相对于幼稚态细胞,启动态细胞的全能性不容易表现。下图是利用食蟹猴胚胎干细胞生产嵌合体动物的流程。下列错误的是( )
A.带荧光的幼稚态胚胎干细胞植入胚胎后能参与正常的胚胎发育和器官形成
B.桑葚胚时期的细胞没有发生分化且胚胎体积也没有变大
C.对代孕母猴需进行健康检查、超数排卵、同期发情处理、妊娠检查等处理
D.嵌合体胎儿体细胞与正常食蟹猴体细胞染色体数目相同
14.为了在大肠杆菌细胞中成功表达人胰岛素基因,首先需要提取细胞的mRNA,经逆转录等过程来获取目的基因。下列相关叙述错误的是( )
A.逆转录过程需要四种游离的核糖核苷酸作为原料
B.用于逆转录的mRNA只能从胰岛B细胞中获取
C.经逆转录得到的目的基因可经过PCR技术进行扩增
D.逆转录获取目的基因时遵循碱基互补配对原则
15.研究人员利用转基因技术培育出了抗烟草花叶病毒(TMV)感染的烟草,操作流程如图所示。下列相关叙述错误的是( )
A.过程①需要的酶是逆转录酶,过程②需要限制酶和DNA聚合酶等
B.①②③过程都遵循碱基互补配对原则
C.过程③是基因工程的核心,目的基因需插入Ti质粒的T-DNA上
D.过程④常用农杆菌转化法,过程⑤包括烟草细胞脱分化和愈伤组织再分化
16.下列关于PCR的叙述,正确的是( )
A.PCR技术中引物需要和各自互补的DNA单链的5'端结合
B.设计引物时必须已知目的基因的全部核苷酸序列
C.在高温条件下,DNA的磷酸二酯键断裂形成2条DNA单链
D.PCR可在PCR扩增仪中自动完成,常采用琼脂糖凝胶电泳来鉴定PCR产物
17.经研究发现,PVY-CP基因位于某种环状DNA分子中。将PVY-CP基因导入马铃薯,使之表达即可获得抗PVY病毒的马铃薯。下图表示构建基因表达载体的过程,相关酶切位点如下表所示。下列说法错误的是( )
BamHⅠ | HindⅢ | BglⅡ | SmaⅠ |
A.推测Klenow酶的功能与DNA聚合酶类似
B.由步骤③获取的目的基因有1个黏性末端
C.步骤④应选用的限制酶是BamHⅠ和SmaⅠ
D.NPTⅡ基因可能是用于筛选的标记基因
18.新冠病毒是一种RNA病毒,极易产生变异,其通过表面刺突蛋白(S蛋白)的受体结合域(RBD)与人体细胞表面的ACE2受体相互作用而感染细胞。科学家设计了一种自然界中不存在的蛋白质LCB1,可与S蛋白RBD紧密结合,以干扰新冠病毒的感染。下列有关说法错误的是( )
A.LCB1的作用效应与抗S蛋白抗体类似
B.LCB1可以通过细胞中原有的基因表达产生
C.LCB1的设计和合成遵循中心法则
D.LCB1的设计和合成是通过蛋白质工程实现的
19.下列有关病毒在生物学和医学领域应用的叙述,错误的是( )
A.灭活的病毒可用于诱导动物细胞融合
B.噬菌体、动植物病毒在基因工程操作中可作为“分子运输车”
C.经灭活或减毒处理的病毒可用于免疫预防
D.为保证病毒存活可在完全培养基中分离培养病毒
20.下列关于“DNA的粗提取与鉴定”实验叙述,正确的是( )
A.将猪的红细胞置于清水中,红细胞涨破后DNA会释放出来
B.在研磨液中加入等体积的预冷的酒精析出的丝状物即为粗提取的DNA
C.将白色丝状物溶于2 mol/L的NaCl溶液中,离心后弃去上清液
D.提取到的丝状物直接加入二苯胺试剂中,沸水浴加热后变蓝
第II卷(共40分)
二、非选择题(本题共4小题,共40分)
21.(共11分)甲、乙是染色体数目相同的两种二倍体药用植物,甲含有效成分A,乙含有效成分B。某研究小组拟利用植物体细胞杂交技术培育同时含有A和B的新型药用植物。回答下列问题:
(1)植物体细胞杂交的第①步是去掉________,分离出有活力的原生质体。目前此步聚最常用的方法是酶解法,也就是在温和的条件下用______________酶等分解植物的细胞壁。
(2)②过程的发生,必须进行人工诱导。人工诱导原生质体融合的物理方法是:利用____________等(写一种即可)促使原生质体融合;化学方法是:用_________试剂作为诱导剂诱导融合。动物细胞融合与植物原生质体融合的基本原理相同,诱导融合的方法类似,不同的是还常用到___________诱导动物细胞的融合。
(3)③表示融合后的原生质体再产生新的细胞壁,新细胞壁的产生与细胞内___________(细胞器)有密切关系。形成的融合细胞进一步经过④_________形成愈伤组织,然后经过⑤___________形成完整的杂种植株。从杂种细胞培养成杂种植株,这种培养技术称为__________________。
(4)上述杂种植株属于_______倍体,上述杂种植株是_______(可育/不可育)的。
22.(共11分)单克隆抗体是B淋巴细胞与骨髓瘤细胞通过融合的方式获得的,而多克隆抗体通常是从动物血清中获得,由于可以受到多种抗原刺激而可与多种抗原表位进行结合,所以称为多克隆抗体。如图为制备单克隆抗体和多克隆抗体的示意图。据图回答下列问题:
(1)图中向小鼠注射抗原后,所获得的免疫抗血清实际上是含有___________(填写抗体的名称)的混合物,这种方法制备的抗体不仅产量低,而且纯度低。
(2)仅以Ab1单克隆抗体制备为例,图中选用B细胞和骨髓瘤细胞融合成杂交细胞,如果仅考虑细胞的两两融合,其融合细胞有______种类型。
(3)图中两次筛选的目的不同,其中筛选①的目的是筛选出_____________,筛选出的细胞具有的特点是_____________________________________,筛选②的方法是对其进行______________和______________,其目的是筛选出_______________________,最后从___________或_____________中获取单克隆抗体。
(4)在体外进行动物细胞培养时需要在合成培养基的基础上添加_________等天然成分。同时为了维持培养液的pH,需要提供的气体环境是________。
23.(共7分)某种物质S(一种含有C、H、N的有机物)难以降解,会对环境造成污染,只有某些细菌能降解S。研究人员按照下图所示流程从淤泥中分离得到能高效降解S的细菌菌株,且细菌降解S后会在菌落外周形成透明圈。实验过程中需要甲、乙两种培养基,甲的组分为无机盐、水和S,乙的组分为无机盐、水、S和Y。
(1)实验时培养基通常采用________________的方法进行灭菌.乙培养基中的Y物质是_____________。甲、乙培养基均属于___________培养基。
(2)实验中初步估测M中细菌细胞数为2×107个/mL,若要在每个平板上涂布0.1ml稀释后的菌液,且保证每个平板上长出的菌落数不超过200个,则至少应将摇瓶M中的菌液稀释_____倍。培养过程中定期取样并用_____________法进行菌落计数,评估菌株增殖状况,用该方法对细菌进行计数时,所统计的菌落数往往会比实际数目偏小,原因是__________
____________________________________。
(3)最后从平板中挑选___________的菌落,其降解S的能力较强。
24.(共11分)研究人员将抗盐基因转入普通烟草培育出抗盐烟草,该过程所用的质粒与含抗盐基因的DNA上相关限制酶的酶切位点分别如图1图2所示。限制性内切核酸酶BamHI,BeI,Sau3Al,HindⅢ,它们识别的碱基序列和酶切位点分别为G↓GATCC、T↓GATCA、↓GATC,A↓AGCTT。图3表示该过程中利用含目的基因的农杆菌进行转化作用的示意图。
(1)图1质粒中没有标注出来的基本结构是_______。
(2)限制酶切断的是DNA分子中特定部位的两个脱氧核苷酸之间的_____。用图中质粒和目的基因构建基因表达载体时,可以用限制酶BamHⅠ切割质粒,用限制酶___________切割含目的基因的DNA片段。
(3)将上述切开的质粒与目的基因混合,加入____________酶连接后,导入受体细胞(不考虑基因突变),受体细胞的类型可以包含_______。(多选)
A.抗X,抗Y B.抗X、不抗Y
C.不抗X、抗Y D.不抗X、不抗Y
(4)图3过程_______(填序号)中发生了基因重组,过程②、③所用的培养基中,通常要调控好______________和_______________两类激素的比例。
(5)鉴定抗盐转基因烟草是否抗盐的方法是_____________________________。
2022~2023学年度第二学期期中重点校联考
高二生物学参考答案
一、选择题(本题共20小题,每题3分,共60分)
1-10:BDDDB ABCAB
11-20:CCCAA DCBDB
二、非选择题(本题共4小题,共40分)
21.(共11分,每空1分)
(1)细胞壁 纤维素酶和果胶酶
(2)电融合法/离心法 聚乙二醇 灭活的病毒
(3)高尔基体 脱分化 再分化 植物组织培养
(4)(异源)四 可育
22.(共11分,每空1分)
(1)Ab1、Ab2、Ab3、Ab4
(2)3/三
(3)杂交瘤细胞 既能无限增殖,又能产生特异性抗体 克隆化培养 抗体检测 能产生所需(特定)抗体的杂交瘤细胞
培养液 小鼠腹水(顺序可调换)
(4)动物血清 95%空气和5%CO2
23.(共7分,每空1分)
(1)高压蒸汽灭菌(湿热灭菌) 琼脂 选择
(2)104 稀释涂布平板法 一个菌落可能是由一个或多个细菌繁殖而来
(3)透明圈大
24.(共11分,除标注外每空1分)
(1)复制原点
(2)磷酸二酯键 Sau3AⅠ
(3)DNA连接 ABD(2分,选2个给1分,选全给2分,有错误选项不给分)
(4)① 生长素 细胞分裂素(顺序可调换)
(5)用一定浓度盐水浇灌转基因幼苗或将其移栽到盐碱地中观察其生长状态(2分)
2024天津市五区县重点校联考高三上学期期末考试生物含答案: 这是一份2024天津市五区县重点校联考高三上学期期末考试生物含答案,共9页。试卷主要包含了选择题,填空题等内容,欢迎下载使用。
天津市五区县重点校联考2023-2024学年高三上学期期末考试生物试题(Word版附答案): 这是一份天津市五区县重点校联考2023-2024学年高三上学期期末考试生物试题(Word版附答案),共9页。试卷主要包含了选择题,填空题等内容,欢迎下载使用。
天津市五区重点校联考2023-2024学年高一上学期期中考试生物试题(Word版附解析): 这是一份天津市五区重点校联考2023-2024学年高一上学期期中考试生物试题(Word版附解析),共32页。试卷主要包含了选择题,非选择题等内容,欢迎下载使用。