精品解析:湖南省长沙市湖南师范大学附属中学2022-2023学年高二下学期期中考试化学试题(解析版)
展开湖南师大附中2022~2023学年度高二第二学期期中考试
化学
可能用到的相对原子质量:
一、单选题(每题只有一个正确答案,1~10题每题3分,11~14题每题4分,共46分)
1. 化学与生产、生活社会发展息息相关,下列有关说法正确的是
A. “天机芯”是全球首款异构融合类电脑芯片,其主要成分和光导纤维相同
B. 陶瓷是一种常见硅酸盐材料,可以用陶瓷坩埚熔融纯碱
C. 《吕氏春秋别类》中“金(即铜)柔锡柔,合两柔则钢”,体现合金硬度的特性
D. 白居易的《问刘十九》中“绿蚁新醅酒,红泥小火炉”,优质红泥明亮且橙中略带红光,是因其含有含量较高的四氧化三铁
【答案】C
【解析】
【详解】A.“天机芯”是全球首款异构融合类电脑芯片,其主要成分是晶体硅,而光导纤维主要成分是二氧化硅,因此二者的主要成分不相同,A错误;
B.陶瓷是一种常见硅酸盐材料,其中含有成分SiO2在高温下能够与纯碱碳酸钠发生反应,与不能用陶瓷坩埚熔融纯碱,B错误;
C.《吕氏春秋别类》中“金(即铜)柔锡柔,合两柔则钢”,说明合金的硬度大于其成分金属,这体现合金硬度的特性,C正确;
D.白居易的《问刘十九》中“绿蚁新醅酒,红泥小火炉”,优质红泥明亮且橙中略带红光,是因其含有含量较高的三氧化二铁,D错误;
故合理选项是C。
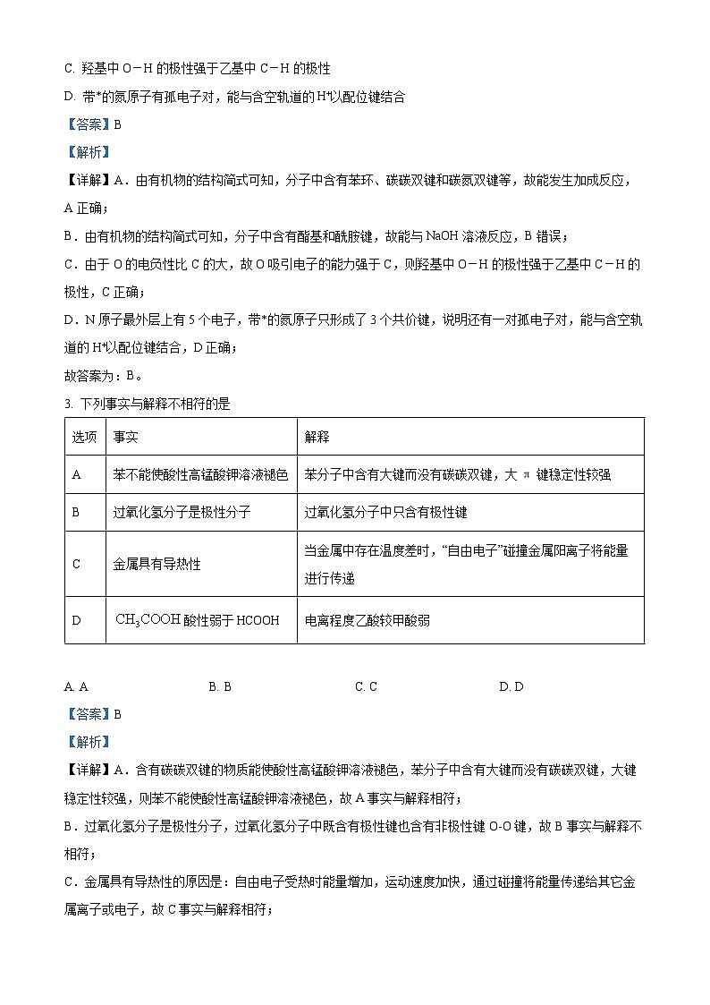
2. 我国科学家从中国特有的喜树中分离得到具有肿瘤抑制作用的喜树碱,结构如图。下列关于喜树碱的说法不正确的是
A. 能发生加成反应
B 不能与NaOH溶液反应
C. 羟基中O-H的极性强于乙基中C-H的极性
D. 带*的氮原子有孤电子对,能与含空轨道的H+以配位键结合
【答案】B
【解析】
【详解】A.由有机物的结构简式可知,分子中含有苯环、碳碳双键和碳氮双键等,故能发生加成反应,A正确;
B.由有机物的结构简式可知,分子中含有酯基和酰胺键,故能与NaOH溶液反应,B错误;
C.由于O的电负性比C的大,故O吸引电子的能力强于C,则羟基中O-H的极性强于乙基中C-H的极性,C正确;
D.N原子最外层上有5个电子,带*的氮原子只形成了3个共价键,说明还有一对孤电子对,能与含空轨道的H+以配位键结合,D正确;
故答案为:B。
3. 下列事实与解释不相符的是
选项
事实
解释
A
苯不能使酸性高锰酸钾溶液褪色
苯分子中含有大键而没有碳碳双键,大π键稳定性较强
B
过氧化氢分子是极性分子
过氧化氢分子中只含有极性键
C
金属具有导热性
当金属中存在温度差时,“自由电子”碰撞金属阳离子将能量进行传递
D
酸性弱于HCOOH
电离程度乙酸较甲酸弱
A. A B. B C. C D. D
【答案】B
【解析】
【详解】A.含有碳碳双键的物质能使酸性高锰酸钾溶液褪色,苯分子中含有大键而没有碳碳双键,大键稳定性较强,则苯不能使酸性高锰酸钾溶液褪色,故A事实与解释相符;
B.过氧化氢分子是极性分子,过氧化氢分子中既含有极性键也含有非极性键O-O键,故B事实与解释不相符;
C.金属具有导热性的原因是:自由电子受热时能量增加,运动速度加快,通过碰撞将能量传递给其它金属离子或电子,故C事实与解释相符;
D.电离程度乙酸较甲酸弱,则酸性弱于HCOOH,故D事实与解释相符;
故选B。
4. 室温时,取HCl和HA(一元酸,)混合溶液20mL,用NaOH溶液滴定,滴定曲线如图所示。下列说法不正确的是
A. a点时,溶液中
B. b点时,
C. c点时,
D. a→c过程中,水的电离程度逐渐增大
【答案】C
【解析】
【详解】A.a点为HCl和HA混合溶液,HCl是强酸在水溶液中完全电离,HA是弱酸在水溶液中不能完全电离,则溶液中,故A正确;
B.b点加入20mLNaOH溶液,反应后的溶液为NaCl和HA的等物质的量浓度混合溶液,根据物料守恒,故B正确;
C.c点加入40mLNaOH溶液,反应后的溶液为NaCl和NaA的等物质的量浓度混合溶液,A-发生水解而使浓度降低,,故C错误;
D.a→c过程中,加入的NaOH溶液分别和HCl和HA发生中和反应,水的电离程度逐渐增大,故D正确;
故选C。
5. 下列方程式与所给事实不相符的是
A. 加热固体,产生无色气体:
B. 过量铁粉与稀硝酸反应,产生无色气体:
C. 苯酚钠溶液中通入,出现白色浑浊:
D. 乙醇、乙酸和浓硫酸混合加热,产生有香味的油状液体:
【答案】B
【解析】
【详解】A.碳酸氢钠受热之后分解生成碳酸钠、水和二氧化碳,A正确;
B.过量铁粉与稀硝酸反应,应该生成Fe2+,B错误;
C.苯酚钠溶液中通入二氧化碳利用强酸制取弱酸生成苯酚和碳酸氢钠,C正确;
D.乙醇和乙酸在浓硫酸混合加热的条件下发生酯化反应产生有香味的油状液体乙酸乙酯和水,D正确;
故选B。
6. 氧化铈()是应用广泛的稀土氧化物。一种用氟碳铈(,含BaO、等杂质)为原料制备的工艺如图:
下列说法不正确的是
A. 滤渣A的主要成分为和
B. 步骤①、②中均有过滤操作
C. 该过程中,铈元素的化合价变化了两次
D. 步骤②反应的离子方程式为
【答案】AC
【解析】
【分析】由流程可知,氟碳铈矿在空气中焙烧主要将转化为和,被氧化为,然后再用稀硫酸浸取,进入溶液中,不反应,BaO与硫酸反应生成沉淀,过滤分离、即滤渣A为、,滤液中加还原剂将还原,再加入使转化为,最后灼烧生成。
【详解】A.根据分析可知,由流程可知滤渣A的主要成分为和,故A错误;
B.步骤①是分离滤渣A和溶液,需要过滤,步骤②是分离沉淀,需要过滤操作,故B正确;
C.焙烧、滤液还原、灼烧时铈元素的化合价均变化,所以共三次,故C错误;
D.步骤②加入碳酸氢铵使Ce3+转化为,反应的离子方程式为:,故D正确;
故答案为AC。
7. A、B、C、D短周期的四种元素,原子序数依次增大。A、B、D三种元素分别位于不同短周期的不同主族。C、D对应的简单离子核外电子排布相同,A、B、C、D元素可形成一种新型漂白剂(结构如图),下列说法正确的是
A. 电负性C>B>A>D B. B、C杂化方式不同
C. 该化合物1mol阴离子含有1mol配位键 D. 漂白剂中C的化合价-1、-2价
【答案】D
【解析】
【分析】A、B、C、D是短周期的元素,原子序数依次增大。A、B、D三种元素分别位于不同短周期的不同主族,说明A为第一周期的主族元素,为氢,B为第二周期,D为第三周期,结合新型漂白剂的结构分析,D形成+2价阳离子,说明为镁元素,B形成四个共价键,且所形成的阴离子带两个负电荷,为硼元素,C形成两个共价键,为氧元素,以此解题。
【详解】A.非金属的电负性大于金属元素的电负性,同周期越靠右电负性越大,氢的电负性在O和B之间,故电负性的顺序为:,A错误;
B.根据该漂白剂的结构可知,B、O都是杂化,B错误;
C.根据该漂白剂的结构可知,两个硼原子各形成1个配位键,则1mol阴离子含有2mol配位键,C错误;
D.C为氧元素,在结构中存在过氧键中的氧为-1价,其他的氧为-2价,D正确;
故选D。
8. 磺酸树脂催化下烯烃二羟化反应历程的示意图如下(、、、表示烃基或H原子),下列说法不正确的是
A. 过程③中,有O-H键、C-O键断裂
B. 是该反应的催化剂
C. 可能具有强氧化性
D. 整个过程的总反应为
【答案】B
【解析】
【分析】从箭头可以看出反应物是H2O2、,产物是,是反应催化剂,是反应的中间物质。
【详解】A.过程③中,H2O和是反应物,产物是,可以看出有O-H键、C-O键断裂,A正确;
B.催化剂是通过反应物作用形成中间体,接着经过一系列反应使得中间体放出目标产物并重新生成催化剂,可以看出 不是催化剂,是中间物质,B错误;
C.通过反应②生成,过程中失去O元素,体现的氧化性,C正确;
D.从反应物和最终产物可以看出,整个过程的总反应为,D正确;
故答案为:B。
9. 中国研究人员在金星大气中探测到了磷化氢()气体。常作为一种熏蒸剂,在贮粮中用于防治害虫,一种制备的流程如图所示:
下列说法正确的是
A. 白磷()分子呈正四面体形,键角为
B. 白磷与浓NaOH溶液反应的化学方程式为
C. 次磷酸的分子式为,属于三元酸
D. 上述过程中,每消耗1mol白磷,生成
【答案】B
【解析】
【详解】A.白磷的分子的结构为,白磷分子呈正四面体,键角60°,A错误;
B.由流程分析白磷与浓NaOH溶液反应的化学方程式为:P4+3NaOH(浓)+3H2OPH3↑+3NaH2PO2,B正确;
C.次磷酸钠分子式可得,次磷酸的分子式为H3PO2,由于氢氧化钠过量生成次磷酸钠,所以其属于一元酸,C错误;
D.根据图示可知发生的反应有P4+3NaOH(浓)+3H2OPH3↑+3NaH2PO2、、,所以,所以若起始时有1molP4参加反应,则整个工业流程中共生成2.5molPH3,D错误;
故选B。
10. 化合物Z是合成抗多发性骨髓瘤药物帕比司他的重要中间体,可由下列反应制得。下列有关X、Y、Z的说法不正确的是
A. 1个X分子中含有7个杂化的碳原子
B. Y分子中所有碳原子一定共平面
C. Y在水中的溶解度比Z在水中的溶解度大
D. X、Y、Z分别与足量酸性溶液反应所得芳香族化合物相同
【答案】B
【解析】
【详解】A.苯环和双键碳原子采用sp2杂化,饱和碳原子采用sp3杂化,因此1个X分子中含有7个杂化的碳原子,故A正确;
B.苯环和碳碳双键均为平面结构,但是碳碳单键可旋转,因此Y分子中所有碳原子不一定共平面,故B错误;
C.Y中含有的羟基、羧基都是亲水基团,Z中只有羟基是亲水基团,Y在水中的溶解度比Z在水中的溶解度大,故C正确;
D.X、Y、Z分别与足量酸性KMnO4溶液反应所得芳香族化合物均为,故D正确;
故答案选B。
11. 科学家基于易溶于的性质,发展了一种无需离子交换膜的新型氯流电池,可作储能设备(如图)。充电时电极a的反应为: 。下列说法正确的是
A. 充电时电极b是阴极
B. 放电时溶液的减小
C. 放电时溶液的浓度增大
D. 每生成,电极a质量理论上增加
【答案】C
【解析】
【详解】A.由充电时电极a的反应可知,充电时电极a发生还原反应,所以电极a是阴极,则电极b是阳极,故A错误;
B.放电时电极反应和充电时相反,则由放电时电极a的反应为可知,NaCl溶液的pH不变,故B错误;
C.放电时负极反应为,正极反应为,反应后Na+和Cl-浓度都增大,则放电时NaCl溶液的浓度增大,故C正确;
D.充电时阳极反应为,阴极反应为,由得失电子守恒可知,每生成1molCl2,电极a质量理论上增加23g/mol2mol=46g,故D错误;
答案选C。
12. Beckmann重排是酮肟在一定条件下生成酰胺的反应,机理中与羟基处于反位的基团迁移到缺电子的氮原子上,具体反应历程如图所示:
已知:R、代表不同烷基。下列说法不正确的是
A. 物质I存在顺反异构体
B. 物质VII能与溶液反应
C. 物质III→物质IV有配位键的形成
D. 发生上述反应生成
【答案】D
【解析】
【详解】A.物质I存在顺反异构体,如图,故A正确;
B.物质VII含有酰胺基,能与溶液反应,故B正确;
C.物质III中碳正离子上有空轨道,N原子提供孤电子对形成配位键,故物质III→物质IV有配位键的形成,故C正确;
D.发生Beckmann重排可以得到或,不能生成,故D错误;
故选D。
13. 常温下,通过下列实验探究、溶液的性质
实验1:向溶液中通入一定体积,测得溶液pH为7
实验2:向溶液中滴加等体积0.1mol/LNaOH溶液,充分反应后再滴入2滴酚酞,溶液呈红色
实验3:向溶液中滴入溶液,产生白色沉淀;再滴入几滴溶液,立即出现黑色沉淀
实验4:向液中逐滴滴加等体积同浓度的盐酸,无明显现象
下列说法正确的是
A. 实验1得到的溶液中存在
B. 由实验2可得出:
C. 由实验3可得出:
D. 实验4得到的溶液中存在:
【答案】D
【解析】
【详解】A.由题意可知,实验1得到的溶液未中性溶液,溶液中氢离子浓度与氢氧根离子浓度相等,由电荷守恒关系c()+c(H+)=2c(S2—)+c(HS—)+c(OH—)可知,溶液中c()=2c(S2—)+c(HS—),选项A错误;
B.由题意可知,实验2得到的溶液为硫氢化钠溶液,溶液呈碱性说明溶液中氢硫根离子的水解程度大于电离程度,则氢硫根根离子的水解常数Kh=> Ka2(H2S),则Kw>Ka1(H2S)Ka2(H2S),选项B错误;
C.由题意可知,实验3中硫化钠溶液与硫酸锌溶液反应时,硫化钠溶液过量,再加入硫酸铜溶液时,只有硫化铜沉淀的生成反应,没有硫化锌沉淀转化为硫化铜沉淀的转化反应,无法比较硫化锌和硫化铜溶度积的大小,选项C错误;
D.由题意可知,实验4得到的溶液为硫氢化钠和氯化钠的混合溶液,溶液中存在质子守恒关系c(H+)+ c(H2S) =c(S2—)+c(OH—),则溶液中存在c(OH—)—c(H+)= c(H2S)—c(S2—),选项D正确;
答案选D。
14. 向的溶液中逐滴滴加等浓度的NaOH溶液,所得溶液中、、三种微粒的物质的量分数()与溶液pH的关系如图a所示;向的草酸钠溶液中逐滴滴加等浓度的溶液,形成的与变化如图b所示。下列有关说法中错误的是(已知)
A. 向的溶液中逐滴滴加等浓度的溶液,所得溶液中、、三种微粒的物质的量分数()与溶液pH的关系与图a相同
B. 的溶液的
C. 向草酸钠溶液中加入等体积溶液后,溶液中为
D. 图b中当溶液时,
【答案】D
【解析】
【分析】向的溶液中逐滴滴加等浓度的NaOH溶液,的量逐渐减小、的先增大后减小、一直在增大,则图中实线、短划线、点线分别为、、的曲线;
【详解】A.向的溶液中逐滴滴加等浓度的溶液,草酸和氢氧化钙首先转化为草酸氢钙,继续滴加氢氧化钙,草酸氢钙转化为草酸钙沉淀,虽然此时草酸根离子浓度很小,但是碳元素仍然主要以草酸根离子存在,且温度一定时,草酸的一级电离常数、二级电离常数是固定的,故与图a相同,A正确;
B.向的溶液中逐滴滴加等浓度的NaOH溶液,当两者等体积混合时得到溶液为的溶液,结合图a可知,也就是量最大的时候,溶液的,B正确;
C.向草酸钠溶液中加入等体积溶液后,氯化钙过量,反应后溶液中;结合图b可知,,则溶液中为,C正确;
D.由图b可知,,图b中当溶液时,;由图a可知,当时,pH=4.2,则;由于,则,则,D错误;
故选D。
二、非选择题(本题共4个小题,共54分)
15. 醇脱水是合成烯烃的常用方法,实验室合成环己烯的反应和实验装置如图:
可能用到的有关数据如表:
相对分子质量
密度/g•cm-3
沸点/℃
溶解性
环己醇
100
0.9618
161
微溶于水
环己烯
82
0.8102
83
难溶于水
合成反应:
在a中加入20g环己醇和2片碎瓷片,冷却搅动下慢慢加入1mL浓硫酸。b中通入冷却水后,开始缓慢加热a,控制馏出物的温度不超过90℃。
分离提纯:
反应粗产物倒入分液漏斗中,分别用少量5%碳酸钠溶液和水洗涤,分离后加入无水氯化钙颗粒,静置一段时间后弃去氯化钙。最终通过蒸馏得到纯净环己烯10g。
回答下列问题:
(1)装置b的名称是____。
(2)加入碎瓷片的作用是____;如果加热一段时间后发现忘记加碎瓷片,应该采取的正确操作是____(填字母序号)。
A.立即补加 B.冷却后补加 C.不需补加 D.重新配料
(3)分液漏斗在使用前须清洗干净并_____;在本实验分离过程中,产物应该从分液漏斗的____(填“上口倒出”或“下口放出”)。
(4)分离提纯过程中加入无水氯化钙的目的是____。
(5)本实验所得到的环己烯的产率是____。
A. 41% B. 50% C. 61% D. 70%
【答案】(1)冷凝管 (2) ①. 防止暴沸 ②. B
(3) ①. 查漏 ②. 上口倒出
(4)干燥有机层 (5)C
【解析】
【分析】在a中加入20g环己醇和2小片碎瓷片,碎瓷片能防暴沸,冷却搅动下慢慢加入1mL浓硫酸,相当于浓硫酸稀释,不能将环己醇倒入浓硫酸中;b中通入冷却水后,开始缓慢加热a,在浓硫酸作催化剂条件下,环己醇发生消去反应生成环己烯,根据二者沸点知,要想得到较纯净的环己烯,应该控制馏出物的温度不超过90℃;反应粗产物倒入分液漏斗中分别用少量5%碳酸钠溶液和水洗涤,分离后加入无水氯化钙颗粒,氯化钙作干燥剂,然后静置一段时间后弃去氯化钙,最终通过蒸馏得到纯净环己烯10g。
【小问1详解】
装置b的名称是冷凝管。故答案为:冷凝管;
【小问2详解】
碎瓷片的存在可以防止在加热过程中产生暴沸现象,加入碎瓷片的作用是防止暴沸;补加碎瓷片时需要待已加热的试液冷却后再加入,如果加热一段时间后发现忘记加碎瓷片,应该采取的正确操作是冷却后补加,故选B,故答案为:防止暴沸;B;
【小问3详解】
分液漏斗在使用前须清洗干净并检查是否漏液;环己烯属于有机化合物,且密度比水小,有机层在上层,在本实验分离过程中,产物应该从分液漏斗的上口倒出(填“上口倒出”或“下口放出”)。故答案为:查漏;上口倒出;
【小问4详解】
无水氯化钙具有吸水作用,作为干燥剂,故加入无水氯化钙的目的为干燥有机层。故答案为:干燥有机层;
【小问5详解】
环己醇为0.2mol,理论上可以得到0.2mol环己烯,其质量为16.4g,所以产率=×100%≈61%,故答案为:C。
16. 炼铅烟尘的主要成分为铅的氧化物(、、)及,其杂质主要为含镉化合物,回收处理炼铅烟尘可实现资源再生。某工艺流程如图:
已知:ⅰ.;
ⅱ.易溶于水,热稳定性好;
ⅲ.;
;
ⅳ.为两性氢氧化物。
(1)步骤①中焙烧的目的是__________。在此过程中与浓硫酸发生反应的化学方程式为__________。
(2)滤液Ⅰ的主要成分是__________。
(3)相同反应时间,步骤①中焙烧温度和酸料比对、去除率的影响如下表所示(均未达到平衡状态):
焙烧温度/℃
各元素的去除率/%
酸料比
各元素的去除率/%
100
2.57
56.63
0.3
2.57
74.12
200
2.62
89.30
0.4
2.67
85.10
500
2.67
96.98
0.5
2.72
92.48
600
2.87
95.42
0.6
2.67
96.98
900
2.88
40.15
0.7
2.65
95.13
应选择的焙烧温度和酸料比为__________。
(4)步骤③中溶液的作用是__________。
(5)步骤④的操作是__________。
(6)下列说法正确的是______(填字母)。
A. 步骤①中浓硫酸作氧化剂
B. 步骤③中的目的是防止水解
C. 步骤④的滤液可循环利用以提高的回收率
D. 步骤⑤中增大溶液浓度可使沉淀完全
(7)一种立方钙钛矿结构的金属卤化物光电材料的组成为、和有机碱离子,其晶胞如图(b)所示。其中与图(a)中__________的空间位置相同,若该光电材料的晶胞参数为,则其晶体密度为__________(列出计算式)。
【答案】(1) ①. 将、转化为 ②.
(2)
(3)焙烧温度为500℃,酸料比为
(4)使转化成,与不溶杂质分离丌
(5)加水稀释,过滤 (6)BC
(7) ①. ②.
【解析】
【分析】炼铅烟尘主要成分为铅的氧化物(、、)及,其杂质主要为含镉化合物,的稳定氧化物是,高温焙烧能够使不稳定的、转化为,然后加入浓硫酸,发生复分解反应产生,杂质镉的化合物反应产生易溶性,然后用水浸泡,可除去可溶性杂质,在滤液Ⅰ中主要含有及过量,然后向滤渣中加入溶液,会发生离子交换反应,为促进物质反应,温度控制在90℃,调节溶液,可防止水解,发生反应转化为可溶性物质,然后过滤除去不溶性杂质,将滤液Ⅱ进行稀释得到沉淀,再将其过滤出来,洗涤干净,用适量溶液溶解得到。
【小问1详解】
步骤①中焙烧的目的是将、转化为稳定氧化物。在此过程中与浓硫酸发生复分解反应产生和,反应的化学方程式为。
【小问2详解】
在加热浓硫酸焙烧时的氧化物转化为,杂质的化合物转化为,根据题干信息可知易溶于水,热稳定性好,而难溶于水,
所以滤液Ⅰ的成分是及过量的。
【小问3详解】
根据相同反应时间,步骤①中焙烧温度和酸料比对、去除率的影响可知,在酸料比不变时,温度升高,的去除率先增大后减小,在500℃时的去除率达到最大值,因此焙烧温度选择500℃;在温度不变,酸料比为时的去除率达到最大值,因此酸料比选择。
【小问4详解】
在步骤③中溶液的作用是使难溶性的转化成可溶性的进入溶液,从而与不溶杂质分离开。
【小问5详解】
根据信息ⅲ.可知,将滤液加水稀释,平衡逆向移动,可以得到固体,因此步骤④的操作是加水稀释,过滤。
【小问6详解】
A.步骤①中浓硫酸与反应产生,与应产生,元素化合价都不变,因此硫酸的作用不是作氧化剂,A错误;
B.为两性氢氧化物,因此铅盐是强酸弱碱盐,在溶液中易发生水解反应使溶液显酸性,在步骤③中调节溶液的目的是防止水解,B正确;
C.在步骤④的滤液中含有一定量的,若将其循环利用,可以提高的回收率,C正确;
D.为两性氢氧化物,若步骤⑤中增大溶液浓度,过量,则与过量反应产生进入溶液,最终不能得到,因此浓度不易过大,D错误;
故合理选项是BC。
【小问7详解】
由图(a)和图(b)可以看出与空间位置相同;利用均摊法可知图(b)晶胞中1个数是,个数是,个数为1,晶胞体积为,则晶体密度为。
17. 党的二十大报告中强调“实现碳达峰碳中和是一场广泛而深刻的经济社会系统性变革”。的转化和利用是实现碳中和的有效途径。回答下列问题。
I.利用合成淀粉的研究成果已经被我国科学家发表在Nature杂志上。其涉及的关键反应如下:
①
②
③
(1)反应③中_______,该反应的自发条件是_______(填“高温自发”“低温自发”或“任何温度下都自发”),该反应中活化能(正)_______(填“>”或“<”)(逆)。
(2)在催化剂作用下,按的比例向某密闭容器中通入一定量的原料气只发生①②两个反应。维持压强为,测得不同温度下,反应经过相同时间时的转化率、甲醇的选择性如图所示:
已知:甲醇的选择性。
①从图中曲线的变化趋势也可以判断出反应①是放热的,判断的依据是_______,在实际工业生产中压强不能过高也不能过低的原因是_______。
②时,若反应从开始到达到a点所用时间为,则的分压=_______,_______,反应②的_______(指用平衡分压代替平衡浓度进行计算的平衡常数,A的平衡分压=A的物质的量分数,最终结果用分数表示)。
II.近年来,有研究人员用通过电催化生成多种燃料,实现的回收利用,其工作原理如图所示。
(3)请写出电极上产生的电极反应式:_______。
【答案】(1) ①. -90.17kJ/mol ②. 低温自发 ③. <
(2) ①. 温度低于T1时,甲醇选择性随温度升高而增大,高于T1时,甲醇的选择性随温度的升高而减小,则说明温度T1时反应达到平衡,升高温度甲醇选择性降低,说明反应①逆向移动,正反应放热 ②. 在实际工业生产中压强过高,成本太高,但反应①为气体体积减小的反应,所以压强不能过低,否则影响甲醇的选择性 ③. 1.7 ④. 0.04 ⑤.
(3)
【解析】
【小问1详解】
由盖斯定律可得,反应③可由反应②减去反应①得到,即==-90.17kJ/mol;反应③焓变<0且熵减,即,所以低温自发;由于该反应是放热反应,所以正反应活化能小于逆反应活化能,即;
小问2详解】
①温度低于T1时,甲醇选择性随温度升高而增大,高于T1时,甲醇的选择性随温度的升高而减小,则说明温度T1时反应达到平衡,升高温度甲醇选择性降低,说明反应①逆向移动,正反应放热;由于生成甲醇的反应是气体体积减小的反应,所以压强过低不利于生成甲醇且反应速率慢,虽压强过高有利于生成甲醇,但对设备抗压能力要求高,即在实际工业生产中压强过高,成本太高,但反应①为气体体积减小的反应,所以压强不能过低,否则影响甲醇的选择性; ②设起始加入二氧化碳和氢气的物质的量分别为1mol和3mol,又a点达到平衡且二氧化碳转化率为50%、甲醇的选择性80%,所以消耗的二氧化碳物质的量为0.5mol,即生成的甲醇和一氧化碳的物质的量之和为0.5mol,结合甲醇的选择性计算公式可算出生成的甲醇物质的量为0.50.8mol=0.4mol,则生成一氧化碳物质的量为0.1mol,即平衡时甲醇物质的量为0.4mol,水的物质的量为0.5 mol,一氧化碳物质的量为0.1 mol,氢气物质的量为1.7 mol,二氧化碳物质的量为0.5 mol,所以氢气分压为,甲醇的分压为,则速率为;一氧化碳分压为,水的分压为,二氧化碳分压为,所以反应②的平衡常数为;
【小问3详解】
由图知二氧化碳生成甲醇,即电极反应为。
18. 由芳香烃X合成一种功能高分子H的过程如下(部分产物、合成路线、反应条件略去)。其中A是一氯代物,H的链节组成为。
已知:I.芳香烃X用质谱仪测出的质谱图如图所示:
II.(苯胺,易被氧化);
III.。
请根据所学知识与本题所给信息回答下列问题:
(1)G的系统命名名称是__________,反应③的反应类型是__________。
(2)阿司匹林与氢氧化钠溶液反应的化学方程式是__________。
(3)反应⑤的离子方程式是__________,该反应产物中碳原子的杂化类型是__________。
(4)Z是比I多两个的同系物,且苯环上的一氯取代物有两种,符合要求的共有______种(不考虑立体异构);其中核磁共振氢谱有6组峰,且峰面积之比为的同分异构体的结构简式为__________。
(5)请用合成反应流程图表示出由A和其他无机物合成最合理的方案________。
【答案】(1) ①. 2-硝基苯甲酸 ②. 还原反应
(2)
(3) ①. ②.
(4) ①. 16 ②.
(5)
【解析】
【分析】由质谱图可知芳香烃X的相对分子质量为92,则分子中最大碳原子数目为,由烷烃中C原子与H原子关系可知,该烃中C原子数目不能小于7,故芳香烃X的分子式为,X的结构简式为。X与氯气发生取代反应生成A,A转化生成B,B催化氧化生成C,C能与银氨溶液反应生成D,故B含有醇羟基、C含有醛基,故A为,B为,C为,D酸化生成E,故D为,E为。H是一种功能高分子,链节组成为,与的分子式相比少1分子,是发生缩聚反应生成高聚物H:。在浓硫酸、加热条件下与浓硝酸发生取代反应生成F:,由信息Ⅱ反应可知,苯胺容易被氧化,故F在酸性高锰酸钾条件下氧化生成G:,G在条件下发生还原反应得到。据此解答。
【小问1详解】
G的结构简式为,2号碳上连有硝基,系统命名法为2-硝基苯甲酸;反应③发生的是已知信息Ⅱ的反应,硝基变为氨基,发生的是还原反应。
故答案为:,还原反应。
【小问2详解】
阿司匹林与溶液反应的化学方程式为
。
故答案为:。
【小问3详解】
由以上分析可知,反应⑤是苯甲醛发生银镜反应,反应的离子方程式为
;
D为,碳原子均为不饱和碳,杂化方式为杂化。
故答案为:
,。
【小问4详解】
能和碳酸氢钠反应生成二氧化碳说明含有羧基,能和氯化铁发生显色反应说明含有酚羟基,苯环上的一氯代物有两种,说明苯环上有两种不同化学环境的氢原子,可能是只有两个不对称的取代位,也可能是有两个对称的取代位,当只有两个不对称的取代位时,苯环上有四个取代基,分别为、、,同分异构体有14种(注意不能对称),当含有两对对称的取代位时,含有两个取代基,且在苯环上处于对位,除外的另一个取代基可以为或者,故其同分异构体共有16种;核磁共振氢谱有6组峰,且峰面积之比,说明有一个甲基,即和在苯环上的对位取代,结构简式为。
故答案为:16,。
【小问5详解】
A为,最终产物为,需要将苯环加成,然后由一氯代物经消去、加成、水解形成邻位的二醇,再将一个羟基氧化为醛基,具体的合成流程为。
故答案为:。
精品解析:云南师范大学附属中学2022-2023学年高二下学期期中考试化学试题: 这是一份精品解析:云南师范大学附属中学2022-2023学年高二下学期期中考试化学试题,文件包含云南师范大学附属中学2022-2023学年高二下学期期中考试化学试题解析版docx、云南师范大学附属中学2022-2023学年高二下学期期中考试化学试题原卷版docx等2份试卷配套教学资源,其中试卷共40页, 欢迎下载使用。
精品解析:黑龙江省哈尔滨师范大学附属中学2022-2023学年高二下学期期中考试化学试题(解析版): 这是一份精品解析:黑龙江省哈尔滨师范大学附属中学2022-2023学年高二下学期期中考试化学试题(解析版),共20页。试卷主要包含了选择题,选择題,填空題等内容,欢迎下载使用。
2022-2023学年湖南省长沙市湖南师范大学附属中学高二下学期期中考试化学试题含解析: 这是一份2022-2023学年湖南省长沙市湖南师范大学附属中学高二下学期期中考试化学试题含解析,共29页。试卷主要包含了单选题,非选择题等内容,欢迎下载使用。

