高中生物高考2 第24讲 高效作业知能提升
展开
这是一份高中生物高考2 第24讲 高效作业知能提升,共8页。
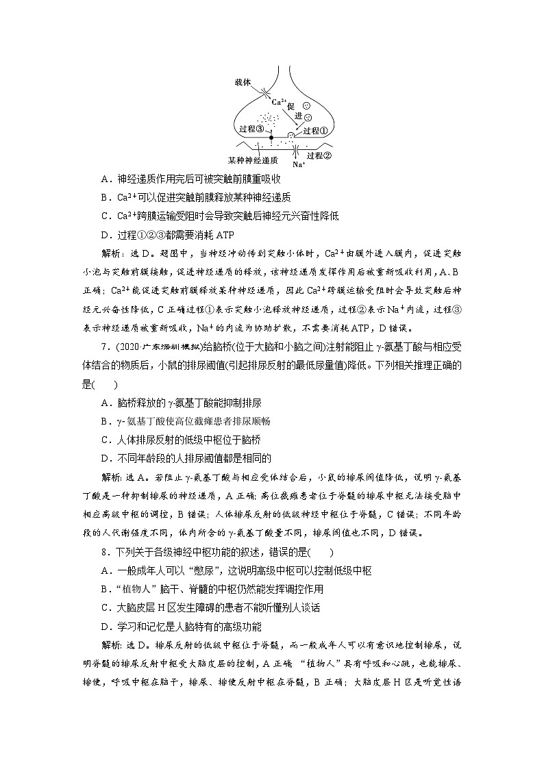
1.(2020·福建福州期末)下列关于神经元生命活动的分析,错误的是( )A.兴奋以电信号的形式在神经纤维上传导B.膜外的Na+内流导致动作电位的形成C.中间神经元能释放神经递质,膜上也有神经递质的受体D.神经递质作用于突触后膜上的受体使后膜产生持续的电位变化解析:选D。兴奋以电信号的形式在神经纤维上传导,A正确;膜外的Na+内流导致动作电位的形成,B正确;中间神经元能接受传入神经元释放的神经递质,也能释放神经递质,C正确;正常情况下神经递质被突触后膜上的受体识别并起作用后可被分解或灭活或被重吸收,不能持续发挥作用,D错误。2.(2020·河南开封一模)利用蛙坐骨神经进行相关实验,相关结果下图所示,下列叙述正确的是( )A.图1中a、b点均无离子跨膜运输B.图2指针偏转是由a端K+外流速率增大引起的C.图3指针偏转是由于b端Na+内流使a、b两点间存在电位差D.图4中a端K+内流与b端Na+内流速率相等,使指针不偏转解析:选C。图1中a、b两点均为内负外正的静息电位,静息电位的形成原因主要是K+外流,A错误;图2中给予一定刺激后,神经冲动传导到a处,Na+内流,形成了内正外负的动作电位,指针向左偏转,B错误;图3指针偏转是由于兴奋传导到了b处,b处Na+内流形成了内正外负的动作电位,而a处已经恢复为内负外正的静息电位,a、b两点间存在电位差,C正确;图4中a端和b端均主要是K+外流形成的外正内负的静息电位,由于a、b两点膜外不存在电位差,因此指针不偏转,D错误。3.(2020·湖南永州一模)下列与人体生命活动调节有关的叙述,错误的是( )A.大脑皮层受损的患者,膝跳反射能完成B.条件反射和非条件反射一定都需要神经中枢参与C.婴幼儿缺乏生长激素可影响其神经系统的发育和功能D.胰腺受反射弧传出神经的支配,其分泌胰液也受促胰液素调节解析:选C。膝跳反射的神经中枢在脊髓,大脑皮层受损的患者能完成膝跳反射,A正确;反射包括条件反射和非条件反射,都是由完整的反射弧完成的,而神经中枢是反射弧的结构之一,B正确;甲状腺激素可影响人体神经系统的发育和功能,C错误;胰腺受反射弧传出神经的支配,由于促胰液素能促进胰腺分泌胰液,因此胰腺也受促胰液素的调节,D正确。4.下列有关突触的叙述,不正确的是( )A.神经元之间一般通过化学信号发生联系B.兴奋在突触处的传递受内环境理化性质的影响C.兴奋传导到突触小体时,突触小泡与突触前膜融合,释放神经递质D.突触前膜释放神经递质后,其所在轴突末梢的膜电位由“外正内负”恢复为“外负内正”解析:选D。兴奋在神经纤维上的传导形式是电信号,在神经元之间的传递形式是化学信号,A正确;内环境的理化性质会影响神经递质的稳定性,从而影响兴奋在突触处的传递,B正确;兴奋传导到突触小体时,突触小泡与突触前膜融合以胞吐的方式释放神经递质,C正确;突触前膜释放神经递质后,其所在轴突末梢的膜电位由“外负内正”恢复为“外正内负”,D错误。5.(2020·河南濮阳期末)下图甲为某一神经纤维示意图,将一电流表的a、b两极置于膜外,在X处给予适宜刺激,测得电位变化如图乙所示。下列说法正确的是( )A.未受刺激时,电流表测得的为静息电位B.兴奋传导过程中,a、b间膜内电流的方向为b→aC.在图乙中的t3时刻,兴奋传导至b电极处D.t1~t2,t3~t4电位的变化分别是Na+内流和K+外流造成的解析:选C。图甲所示电流表的a、b两极置于膜外,指针不偏转,无法测出静息电位;兴奋传导过程中,膜内电流的方向与兴奋传导的方向一致,均为a→b;图乙中t1~t2,t3~t4电位的变化分别是a处和b处产生的动作电位,并且曲线中偏离横轴的一段均由Na+内流造成,偏回横轴的一段均由K+外流造成。6.下图为神经元之间通过突触传递信息的示意图。下列叙述不正确的是( )A.神经递质作用完后可被突触前膜重吸收B.Ca2+可以促进突触前膜释放某种神经递质C.Ca2+跨膜运输受阻时会导致突触后神经元兴奋性降低D.过程①②③都需要消耗ATP解析:选D。题图中,当神经冲动传到突触小体时,Ca2+由膜外进入膜内,促进突触小泡与突触前膜接触,促进神经递质的释放,该神经递质发挥作用后被重新吸收利用,A、B正确;Ca2+能促进突触前膜释放某种神经递质,因此Ca2+跨膜运输受阻时会导致突触后神经元兴奋性降低,C正确;过程①表示突触小泡释放神经递质,过程②表示Na+内流,过程③表示神经递质被重新吸收,Na+的内流为协助扩散,不需要消耗ATP,D错误。7.(2020·广东深圳模拟)给脑桥(位于大脑和小脑之间)注射能阻止γ氨基丁酸与相应受体结合的物质后,小鼠的排尿阈值(引起排尿反射的最低尿量值)降低。下列相关推理正确的是( )A.脑桥释放的γ氨基丁酸能抑制排尿B.γ氨基丁酸使高位截瘫患者排尿顺畅C.人体排尿反射的低级中枢位于脑桥D.不同年龄段的人排尿阈值都是相同的解析:选A。若阻止γ氨基丁酸与相应受体结合后,小鼠的排尿阈值降低,说明γ氨基丁酸是一种抑制排尿的神经递质,A正确;高位截瘫患者位于脊髓的排尿中枢无法接受脑中相应高级中枢的调控,B错误;人体排尿反射的低级神经中枢位于脊髓,C错误;不同年龄段的人代谢强度不同,体内所含的γ氨基丁酸量不同,排尿阈值也不同,D错误。8.下列关于各级神经中枢功能的叙述,错误的是( )A.一般成年人可以“憋尿”,这说明高级中枢可以控制低级中枢B.“植物人”脑干、脊髓的中枢仍然能发挥调控作用C.大脑皮层H区发生障碍的患者不能听懂别人谈话D.学习和记忆是人脑特有的高级功能解析:选D。排尿反射的低级中枢位于脊髓,而一般成年人可以有意识地控制排尿,说明脊髓的排尿反射中枢受大脑皮层的控制,A正确;“植物人”具有呼吸和心跳,也能排尿、排便,呼吸中枢在脑干,排尿、排便反射中枢在脊髓,B正确;大脑皮层H区是听觉性语言中枢,发生障碍的患者不能听懂别人谈话,C正确;语言功能是人脑特有的高级功能,D错误。9.(2020·安徽六安一中模拟)青蛙后肢突然受到伤害性刺激,迅速缩回,下图为相关反射弧示意图。回答下列问题:(1)当兴奋到达a时,神经纤维膜内电位变化为“负电位到正电位”,原因是________。伤害性刺激产生的信号传到________会形成痛觉。(2)肉毒毒素能阻断运动神经和肌肉之间信息传导过程,使肌肉松弛。某实验小组用破坏了脑而脊髓完好无损的青蛙来探究信息传导阻断机理的实验,实验前先刺激b处,看肌肉是否收缩,目的是__________________________________________________________。(3)在c处注射微量肉毒毒素,再刺激b处,预测实验结果和相应结论:如果c处不能检测到乙酰胆碱(一类兴奋性神经),则说明肉毒毒素能通过___________来阻断信息的传导。如果c处能检测到乙酰胆碱,但肌肉仍不收缩,则说明肉毒毒素能通过_________________来阻断信息的传导。解析:(1)正常安静状态下神经纤维上的电位是外正内负,当兴奋到达a时,Na+内流,神经纤维膜内电位变化为“由负电位到正电位”。伤害性刺激产生的信号传到大脑皮层会形成痛觉。(2)实验前先刺激b处,看肌肉是否收缩的目的是检测传出神经与肌肉之间的信息传导是否正常。(3)乙酰胆碱是突触前膜释放的一类兴奋性神经递质,c表示突触。如果c处不能检测到乙酰胆碱,则说明肉毒毒素能通过抑制突触前膜释放神经递质(乙酰胆碱)来阻断信息的传导;乙酰胆碱可与突触后膜上的特异性受体结合,引发突触后膜电位变化,使突触后膜产生兴奋。因此,如果c处能检测到乙酰胆碱,但肌肉仍不收缩,则说明肉毒毒素能通过与神经递质竞争突触后膜上的递质受体来阻断信息的传导。答案:(1)Na+内流 大脑皮层 (2)检测传出神经与肌肉之间的信息传导是否正常 (3)抑制突触前膜释放神经递质(乙酰胆碱) 与神经递质竞争突触后膜上的递质受体10.脑中风在我国疾病死亡原因中排第一位,而存活的中风患者又有近半数有偏瘫、行走困难、失语、认知障碍等神经功能残疾。我国科研人员发现了在脑缺血损伤或受到刺激后,神经胶质细胞异常增殖导致神经元凋亡。研究还发现胶质细胞可以释放ATP,调节神经元活动,胶质细胞还可以通过直接释放谷氨酸等物质,调控神经元信号传导,主控学习记忆过程。结合所学知识回答下列有关问题:(1)中风患者虽有偏瘫、行走困难等现象,但患者膝跳反射正常,膝跳反射的中枢在________,中风患者行走困难的原因是________________________________________,若脑中风后表现为运动性失语症,表明脑缺血损伤了__________________________。(2)缺血脑保护过程中,需要________(填“促进”或“抑制”)胶质细胞增殖。胶质细胞释放的ATP、谷氨酸等物质相当于神经调节中的________,其释放方式体现了细胞膜具有________的特点。(3)中风患者记忆力下降,表明脑缺血损伤了大脑皮层下的________。认知过程离不开兴奋在神经元间通过________(结构)的传递,从这一结构分析,下一个神经元的兴奋或抑制取决于___________________________________________________________________。解析:(1)膝跳反射属于非条件反射,其中枢在脊髓,脊髓中有调节躯体运动的低级中枢,位于脊髓的低级中枢受脑中相应的高级中枢的调控,这是神经系统的分级调节。大脑皮层的S区受损会导致患者不能用词语表达思想,表现为运动性失语症。(2)由题干分析可知,缺血脑保护过程中,需要抑制神经胶质细胞异常增殖。胶质细胞可通过胞吐的形式释放ATP和谷氨酸,它们相当于神经递质,作用于神经元,胞吐体现了细胞膜具有流动性的结构特点。(3)记忆与大脑皮层下一个形状像海马的脑区有关,该区域被称作海马区。兴奋在神经元间的传递是通过突触这个结构来实现的,兴奋通过突触传递使下一个神经元兴奋或抑制取决于神经递质的种类和受体的种类。答案:(1)脊髓 位于脊髓的低级中枢受脑中相应的高级中枢的调控 大脑皮层的S区(2)抑制 神经递质 流动性(3)海马区 突触 神经递质的种类和受体的种类11.(2020·山东烟台高三模拟)将蛙离体神经纤维置于某种培养液中,给予适宜刺激并记录其膜内钠离子含量变化及膜电位变化,分别用下图Ⅰ、Ⅱ表示。下列有关说法正确的是( )A.该实验中某溶液可以用适当浓度的KCl溶液代替B.a~b时,膜内钠离子含量增加与细胞膜对钠离子的通透性增大有关C.适当提高培养液中钾离子浓度可以提高曲线Ⅱ上c点的值D.c~d时,局部电流使兴奋部位的钠离子由内流转变为外流,再形成静息电位解析:选B。曲线Ⅰ为膜内钠离子含量变化,曲线Ⅱ为膜电位变化。该实验中某溶液可能是适当浓度的NaCl溶液,不可用KCl溶液代替,A错误。a~b时,膜内钠离子含量上升,与细胞膜对钠离子的通透性增大有关,B正确。引起曲线Ⅱ上升的原因是钠离子内流,适当提高培养液中钠离子浓度可以提高曲线Ⅱ上c点的值,C错误。c~d时,局部电流使兴奋部位的钠离子内流转变为钾离子外流,再形成静息电位,D错误。12.(2020·河南信阳高级中学一模)下图是某神经纤维动作电位的模式图。下列叙述错误的是( )A.ac段Na+通道开放使Na+大量内流,该过程属于协助扩散B.cf段K+大量外流是神经纤维形成静息电位的主要原因C.若将神经纤维置于低Na+的液体环境中,膜电位会低于+30 mVD.fg段细胞排出Na+和吸收K+的跨膜运输不消耗ATP解析:选D。a点之前为静息电位,主要是由K+外流引起的,当受到刺激后,ac段Na+大量内流,该过程属于协助扩散,A正确;cf段K+的大量外流是神经纤维快速恢复静息电位的主要原因,B正确;动作电位的形成是Na+大量内流的结果,若将该神经纤维置于低Na+溶液中,Na+内流减少,动作电位峰值会低于+30 mV,C正确;fg段利用钠钾泵,使外流的K+可以回到细胞内,内流的Na+可以回到细胞外,这个过程消耗ATP,D错误。13.(不定项)图甲为研究神经细胞膜电位变化的实验装置,两个神经元以突触联系,并连有电表Ⅰ、Ⅱ,给予适宜刺激后,电表Ⅰ测得的电位变化如图乙所示,下列分析正确的是( )A.①→②电位变化对应于P→Q兴奋传导过程B.电表Ⅰ记录到③处电位值时,Q处无K+外流C.电表Ⅱ记录到的电位变化波形与图乙基本相同D.若S处电极移至膜外,电表Ⅱ的指针将发生一次反向偏转解析:选CD。图乙中①→②表示受刺激后由静息电位形成动作电位的过程,可表示Q点的兴奋,A错误;③处恢复到静息电位,此时Q处存在K+外流,B错误;电表Ⅱ记录到的电位变化是R点产生动作电位后又恢复到静息电位,而兴奋不能从R传递到S,因此电表Ⅱ记录到的电位变化波形与图乙基本相同,C正确;兴奋在神经元之间的传递是单向的,适宜刺激P处,兴奋不能传递到S,若S处电极移至膜外,电表Ⅱ的指针将发生一次偏转,D正确。14.(不定项)γ氨基丁酸和某种局部麻醉药在神经兴奋传递过程中的作用机理如下图所示。下列分析错误的是( )A.神经细胞兴奋时,膜外由正电位变为负电位,膜内由负电位变为正电位B.γ氨基丁酸与突触后膜的受体结合,促进Cl-内流,膜电位不会发生变化C.局部麻醉药和γ氨基丁酸都属于抑制性神经递质,使突触后膜动作电位差增大D.局部麻醉药作用于突触后膜的Na+通道,阻碍Na+内流,抑制突触后膜产生兴奋解析:选BC。神经细胞兴奋时,膜电位由内负外正变为内正外负,A正确;由图甲可知,γ氨基丁酸与突触后膜的受体结合,Cl-通道打开,促进Cl-内流,抑制突触后膜产生兴奋,膜电位差会增大,B错误;根据题图可知,局部麻醉药和γ氨基丁酸的作用效果相同,都是使突触后膜不能形成动作电位,但局部麻醉药不是神经递质,C错误;据图乙可知,局部麻醉药单独使用时,突触后膜的Na+通道未打开,阻碍Na+内流,抑制突触后膜产生兴奋,D正确。15.(2020·河北石家庄一模)图一为a、b、c三个神经元部分结构组成,图二中甲、乙、丙三条曲线为不同刺激引起神经元c上的电位变化。请回答下列问题:(1)图一中有________个突触。只刺激神经元a,神经元c兴奋体现了细胞膜具有__________________的功能。(2)若组织液中Na+浓度增加,神经元a受到适宜刺激后,动作电位________(填“变大”“变小”或“不变”)。(3)图二中乙曲线电位保持不变的原因是__________________________________。同时刺激a、b时,神经元c的膜内外电位是_______________________________。(4)综上可知,神经元释放的神经递质可引起下一个神经元______________。解析:(1)突触是两个神经细胞相互建立联系的结构,根据图示可知,b和a能够形成突触,a和c能够形成突触,故图中含有2个突触。刺激神经元a,其释放的神经递质能使神经元c兴奋,这体现了细胞膜具有进行细胞间信息交流的功能。(2)动作电位的形成是Na+以协助扩散的方式内流的结果,若组织液中Na+浓度增加,神经元a受到适宜刺激后,Na+内流的量增加,使其形成的动作电位变大。(3)图二中,单独刺激a,c能形成动作电位,说明a释放的是兴奋性神经递质,只刺激b时,c没有任何变化,说明b释放的是抑制性神经递质,故图二中乙曲线电位保持不变的原因是神经元b兴奋时,释放的(抑制性)神经递质使神经元a抑制。同时刺激a、b时,神经元c并没有形成大于电位差0 mV的动作电位,即神经元c的膜内外电位仍然是外正内负。(4)神经递质的种类包括兴奋性神经递质和抑制性神经递质,神经元释放的神经递质可引起下一个神经元兴奋或抑制。答案:(1)2 (进行细胞间)信息交流 (2)变大 (3)神经元b兴奋时,释放的(抑制性)神经递质使神经元a抑制 外正内负 (4)兴奋或抑制
相关试卷
这是一份高中生物高考2 第29讲 高效作业知能提升,共8页。
这是一份高中生物高考2 第18讲 高效作业知能提升,共7页。
这是一份高中生物高考2 第2讲 高效作业知能提升,共7页。

