2023年中考押题预测卷01(云南新中考专用卷)-生物(全解全析)
展开2023年中考押题预测卷01(云南新中考专用卷)
生 物·全解全析
第I卷(选择题,共60分)
一、选择题:本题共30小题,每小题2分,共60分。在每个小题给出的四个选项中,只有一项是符合题目要求的。
题号
1
2
3
4
5
6
7
8
9
10
答案
C
B
B
C
C
B
B
C
C
D
题号
11
12
13
14
15
16
17
18
19
20
答案
A
C
B
A
D
C
B
D
B
D
题号
21
22
23
24
25
26
27
28
29
30
答案
B
D
A
D
D
C
D
D
C
B
1.下列不属于生命现象的是( )
A.蝌蚪变青蛙 B.柳树发新芽 C.电脑中病毒 D.生石花开花
【答案】C
【详解】A.蝌蚪变青蛙,体现了生物能生长和繁殖,属于生命现象,A不符合题意。
B.柳树发新芽,体现了生物能生长和繁殖,属于生命现象,B不符合题意。
C.电脑不属于生物,不具有生命现象,C符合题意。
D.生石花开花体现了生物能繁殖,属于生命现象,D不符合题意。
故选C。
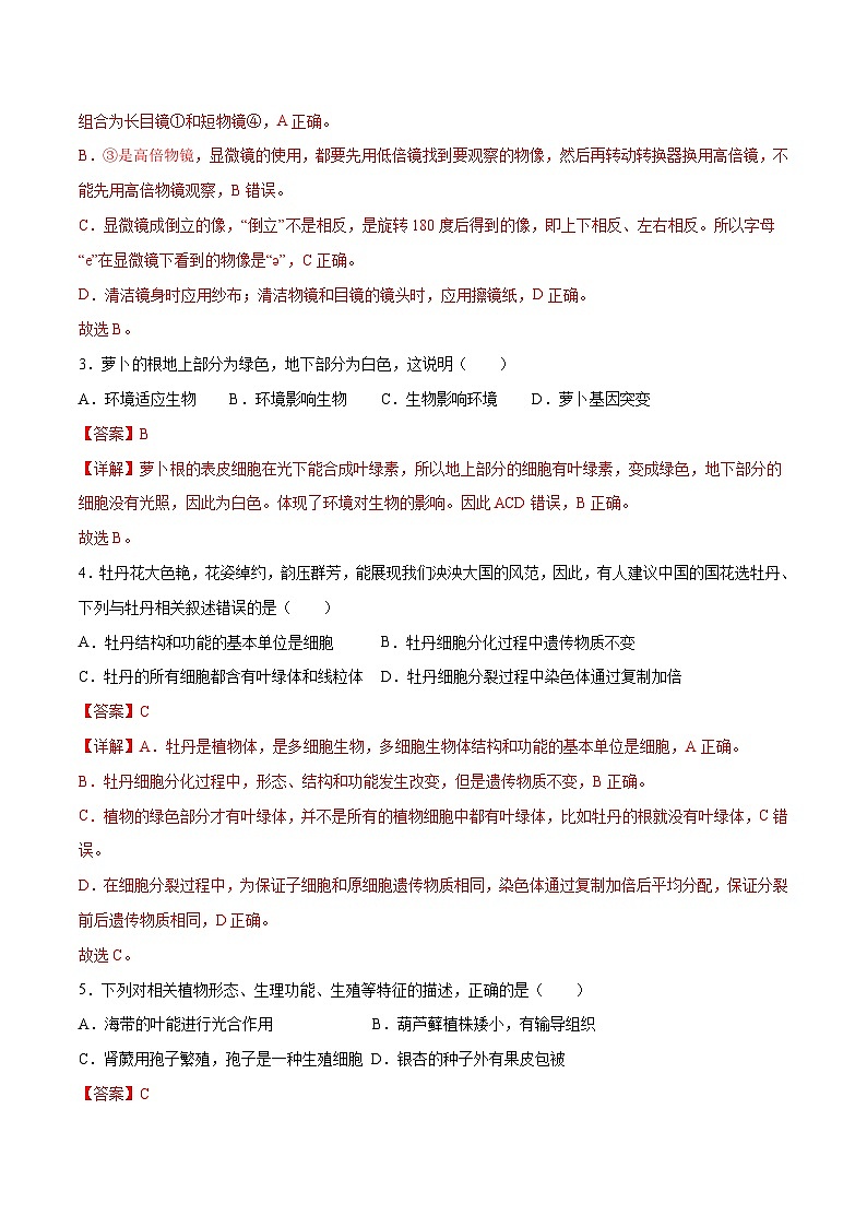
2.某同学使用显微镜观察字母“ 装片和临时装片,以下说法错误的是( )
A.若该同学想看到尽可能多的细胞,应选择的镜头组合为①④
B.可以直接使用③号镜头以尽快找到观察目标
C.字母“e”在显微镜下看到的物像是“ə”
D.目镜物镜要用擦镜纸擦拭,载物台要用纱布擦拭
【答案】B
【分析】观图可知:①②一端无螺纹为目镜,③④有螺纹为物镜,物镜倍数越高,镜头越长;目镜倍数越高,镜头越短;解答即可。
【详解】A.显微镜的放大倍数越小,看到的细胞数目越多,因此若想看到尽可能多的细胞,应选择的镜头组合为长目镜①和短物镜④,A正确。
B.③是高倍物镜,显微镜的使用,都要先用低倍镜找到要观察的物像,然后再转动转换器换用高倍镜,不能先用高倍物镜观察,B错误。
C.显微镜成倒立的像,“倒立”不是相反,是旋转180度后得到的像,即上下相反、左右相反。所以字母“e”在显微镜下看到的物像是“ə”,C正确。
D.清洁镜身时应用纱布;清洁物镜和目镜的镜头时,应用擦镜纸,D正确。
故选B。
3.萝卜的根地上部分为绿色,地下部分为白色,这说明( )
A.环境适应生物 B.环境影响生物 C.生物影响环境 D.萝卜基因突变
【答案】B
【详解】萝卜根的表皮细胞在光下能合成叶绿素,所以地上部分的细胞有叶绿素,变成绿色,地下部分的细胞没有光照,因此为白色。体现了环境对生物的影响。因此ACD错误,B正确。
故选B。
4.牡丹花大色艳,花姿绰约,韵压群芳,能展现我们泱泱大国的风范,因此,有人建议中国的国花选牡丹、下列与牡丹相关叙述错误的是( )
A.牡丹结构和功能的基本单位是细胞 B.牡丹细胞分化过程中遗传物质不变
C.牡丹的所有细胞都含有叶绿体和线粒体 D.牡丹细胞分裂过程中染色体通过复制加倍
【答案】C
【详解】A.牡丹是植物体,是多细胞生物,多细胞生物体结构和功能的基本单位是细胞,A正确。
B.牡丹细胞分化过程中,形态、结构和功能发生改变,但是遗传物质不变,B正确。
C.植物的绿色部分才有叶绿体,并不是所有的植物细胞中都有叶绿体,比如牡丹的根就没有叶绿体,C错误。
D.在细胞分裂过程中,为保证子细胞和原细胞遗传物质相同,染色体通过复制加倍后平均分配,保证分裂前后遗传物质相同,D正确。
故选C。
5.下列对相关植物形态、生理功能、生殖等特征的描述,正确的是( )
A.海带的叶能进行光合作用 B.葫芦藓植株矮小,有输导组织
C.肾蕨用孢子繁殖,孢子是一种生殖细胞 D.银杏的种子外有果皮包被
【答案】C
【详解】A.海带属于藻类植物,依靠孢子繁殖后代,没有根、茎、叶的分化,全身都能进行光合作用,A错误。
B.葫芦藓属于苔藓植物,没有真正的根,只有茎和叶的分化,茎和叶中没有输导组织,B错误。
C.肾蕨属于蕨类植物,利用孢子繁殖后代,孢子是生殖细胞,C正确。
D.银杏属于裸子植物,种子裸露无果皮包被,D错误。
故选C。
6.冬去春来,万物生长,柳树发芽,下列关于柳树生长的叙述,正确的是( )
A.主要通过根部的筛管吸收水和无机盐 B.其枝条是由芽发育而来的
C.生长过程中需要最多的无机盐是铁 D.其种子萌发时不需氧气
【答案】B
【详解】A.导管的功能就是自下而上运输水和无机盐,筛管的主要功能是自上而下运输有机物质,A错误。
B.枝芽的结构中,幼叶发育成叶,芽原基发育成芽,芽轴发育成茎。所以柳树的枝条是由芽发育而来的,B正确。
C.植物需要最多的是含氮、磷、钾的无机盐,C错误。
D.柳树种子萌发的外界条件为一定的水分、适宜的温度和充足的空气,D错误。
故选B。
7.豌豆是一种自花传粉的被子植物。图甲是豌豆花结构示意图,图乙是豌豆的果实示意图。下列叙述错误的是( )
A.花粉从②传到①的过程叫做传粉
B.胚乳为豌豆种子的萌发提供营养
C.图甲中的④发育成图乙中的果实
D.图甲中③的数量决定图乙中⑤的数量
【答案】B
【分析】绿色开花植物的有性生殖包括开花、传粉、受精和结果等过程,甲图中①柱头,②花药,③胚珠,④子房,乙图中⑤种子。
【详解】A.花粉成熟后从②花药中出来,通过风力、昆虫或者人工作用传到①柱头的过程叫做传粉,A正确。
B.豌豆属于双子叶植物,种子内没有胚乳,豌豆种子胚中的子叶储存大量的有机物,为萌发提供营养,B错误。
C.植物受精作用完成以后,花的大部分结构凋落,只有④子房继续发育,最终形成果实,C正确。
D.植物受精作用完成以后,胚珠发育成种子,所以图甲中③胚珠的数量决定图乙中⑤种子的数量,D正确。
故选B。
8.下面有关“绿叶在光下制造有机物”的实验操作,错误的是( )
A.实验时,先将盆栽的天竺葵放到黑暗处一昼夜
B.用黑纸片把叶片的一部分从上下两面遮盖起来
C.光照后的叶片放入盛有盐水的烧杯中水浴加热
D.向漂洗后的叶片滴加碘液,稍后冲洗观察颜色
【答案】C
【详解】A.选作实验的植物实验前已经进行了光合作用,叶片里面储存了丰富的有机物(如淀粉),若不除去会对实验结果造成影响。所以,将实验装置放入黑暗处一昼夜的目的是把叶片内原有的淀粉运走消耗,以排除原来贮存的淀粉对实验的干扰,A正确。
B.用黑纸片将叶片的一部分从上下两面遮盖,就形成了遮光和未遮光的变量,从而形成了以光照为唯一变量的对照实验,B正确。
C.把叶片放入盛有酒精的小烧杯中,隔水加热,使叶片含有的叶绿素溶解到酒精中至叶片变成黄白色,便于观察到淀粉遇碘变蓝的颜色反应,C错误。
D.淀粉遇到碘变蓝色,我们经常用碘液来鉴定是否有淀粉存在。所以,在“绿叶在光下制造有机物”的实验中,向漂洗后的叶片滴加碘液,稍后冲洗观察颜色,D正确。
故选C。
9.光合作用、呼吸作用、蒸腾作用是植物的重要生理过程,下列说法不正确的是( )
A.移栽植物时剪掉部分枝叶主要是为了降低蒸腾作用
B.花的呼吸作用比叶的呼吸作用强
C.温室大棚蔬菜适当增加二氧化碳有利于增强呼吸作用
D.合理密植能充分利用光能提高农作物产量
【答案】C
【详解】A.植物体通过根从土壤中吸水的水分大部分通过蒸腾作用散失了,蒸腾作用的主要部位是叶片。刚刚移栽的植物,幼根和根毛会受到一定程度的损伤,根的吸水能力很弱,去掉部分枝叶,可以降低植物的蒸腾作用,减少水分的散失,有利于移栽植物的成活,A正确。
B.呼吸作用在所有的活细胞每时每刻都能进行,为生物的基本特征。幼嫩的叶新陈代谢快,需要的能量多,故比衰老的叶呼吸作用强;而生长的花朵代谢更为旺盛,需要大量的能量,因此呼吸作用更强,B正确。
C.二氧化碳是植物进行光合作用的原料。在一定范围内,植物的光合作用强度随二氧化碳浓度的增加而增强。所以,温室大棚蔬菜适当增加二氧化碳,有利于增强植物的光合作用,提高产量,C错误。
D.合理密植是使植株行间距和株距科学合理,使植物的叶片互不遮挡。合理密植,有利于农作物充分利用光能,提高光合作用效率。种植过密,植物叶片相互遮盖,只有上部叶片进行光合作用,种植过稀,部分光能得不到利用,光能利用率低,D正确。
故选C。
10.小文在老师的指导下完成了“探究唾液对淀粉消化作用”的实验,下列关于该实验的叙述错误的是( )
A.该实验的变量是唾液
B.37℃是唾液淀粉酶发挥消化作用的适宜温度
C.实验说明了唾液可以将淀粉分解
D.滴加碘液后的实验现象:①不变蓝,②变蓝
【答案】D
【详解】A.实验中,①号与②号对比,唯一的不同条件是唾液,故这两个试管是以唾液为变量形成的一组对照实验,目的是探究唾液对淀粉的消化作用,A正确。
B.酶的活性受温度的影响,温度过高会使酶丧失活性,温度过低会抑制酶的活性。37℃接近人体的口腔温度,在此温度条件下唾液淀粉酶的催化作用最强,B正确。
CD.淀粉遇碘变蓝色,麦芽糖遇碘不会变蓝。①号试管遇碘变蓝,说明水对淀粉没有消化作用;②号试管遇碘不变蓝,原因是馒头碎屑里的淀粉在唾液淀粉酶的作用下被分解为麦芽糖,C正确,D错误。
故选D。
11.关于如图的叙述,错误的一项是( )
A.①分泌的消化液含有消化脂肪的酶
B.②能初步消化蛋白质
C.③分泌的消化液含有多种消化酶
D.④是消化食物和吸收营养物质的主要器官
【答案】A
【分析】图中各结构为:①肝脏;②胃;③胰腺;④小肠。大消化腺唾液腺、肝脏和胰腺位于消化道的外面;小腺体肠腺和胃腺位于消化道的里面。肝脏分泌胆汁;肠腺分泌肠液;胃腺分泌胃液;胰腺分泌胰液。
【详解】A.①肝脏分泌的消化液胆汁中不含消化脂肪的酶,但对脂肪起乳化作用,能将大的脂肪颗粒乳化为小的脂肪微粒,对脂肪进行物理性消化,A错误。
B.②胃分泌的消化液是胃液,胃液中含有胃蛋白酶,能初步消化蛋白质,B正确。
C.③胰腺分泌的消化液是胰液,胰液中含有多种消化酶,能对多种营养物质有消化作用,C正确。
D.④小肠是消化糖类、蛋白质、脂肪的主要器官,小肠也是营养物质吸收的主要场所,能够吸收大部分的水、无机盐、维生素和全部的氨基酸、葡萄糖、甘油和脂肪酸。因此小肠是消化食物和吸收营养物质的主要器官,D正确。
故选A。
12.酒驾容易引发交通事故。在检测呼出气体中的酒精含量时,驾驶员需要对着检测仪吹气,此时体内( )
A.胸腔容积扩大 B.肺扩张
C.肋骨间的肌肉和膈肌舒张 D.肺内气压降低
【答案】C
【详解】在检测呼出气体中的酒精含量时,驾驶员需要对着检测仪吹气,是呼气过程。呼气时,肋间肌和膈肌都舒张,胸廓体积缩小,肺也随之回缩,肺内气压高于外界大气压。因此ABD错误,C正确。
故选C。
13.如图为人体内三种类型的血管及血流方向示意图,下列有关叙述不正确的是( )
A.医生抽血或打针时,针头刺入的血管是A
B.打点滴时橡皮管捆扎在针刺部位的远心端
C.B一般分布较深,管壁弹性大,血流速度快
D.C管腔最细,红细胞单行通过,有利于物质交换
【答案】B
【详解】A.医生抽血或打针时,针头刺入的血管是①A静脉血管,A正确。
B.打点滴时针刺部位是静脉血管,因此橡皮管捆扎在针刺部位的近心端,B错误。
C. B动脉血管一般分布较深,管壁弹性大,血流速度快,C正确。
D. C毛细血管管腔最细,红细胞单行通过,有利于物质交换,D正确。
故选B。
14.某同学的手指不慎划破,向外渗血,过了一会儿血液凝固,对血液起凝血止血作用的是( )
A.血小板 B.白细胞 C.红细胞 D.血红蛋白
【答案】A
【详解】A.血小板无细胞核,血小板能够堵塞伤口,其中还含有促进血液凝固的物质,起止血和加速凝血的作用,故A符合题意。
B.白细胞的体积最大,有细胞核,数量最少,具有防御保护和吞噬病菌的作用,故B不符合题意。
C.红细胞无细胞核,数量最多,主要功能是运输氧气,故C不符合题意。
D.红细胞中富含血红蛋白,血红蛋白在氧含量高的地方容易与氧结合,在氧含量低的地方容易与氧分离,可见红细胞具有携带氧的功能,故D不符合题意。
故选A。
15.人体生命活动产生的各种代谢废物需要排出体外。下列活动不属于排泄的是( )
A.排汗 B.呼气 C.排尿 D.吐痰
【答案】D
【详解】排泄途径主要有三条:呼吸系统呼出气体、泌尿系统排出尿液、皮肤排出汗液。呼吸系统呼出的气体,主要排出二氧化碳和少量的水;皮肤产生汗液,排出一部分水、无机盐和尿素;大部分的水、无机盐和尿素通过泌尿系统以尿的形式排出体外,是排泄的主要途径。
故选D。
16.长时间、近距离使用手机容易引起眼球某结构过度变凸导致近视,手机发出的蓝光还会损伤眼球成像的部位。与此相关的两种结构分别是( )
A.玻璃体、视觉中枢 B.晶状体视觉中枢
C.晶状体、视网膜 D.玻璃体、视网膜。
【答案】C
【详解】青少年长时间近距离看书或沉迷于手机游戏会导致晶状体的凸度过大或眼球的前后径过长,物像落在了视网膜的前方,看不清近处的物体,这就是近视。
可见青少年长时间,近距离使用手机容易引起眼球某结构凸度过大导致近视,手机发出的蓝光还会损伤眼球成像的部位,与此相关的两个结构分别是晶状体和视网膜,C符合题意。
故选C。
17.激素对人体各项生命活动都具有重要的调节作用。下列相关叙述错误的是( )
A.幼年时期生长激素分泌不足会患侏儒症 B.成年后甲状腺激素分泌过多会患肢端肥大症
C.孕妇饮食长期缺碘,所生孩子易患呆小症 D.糖尿病患者可通过注射胰岛素进行治疗
【答案】B
【详解】A.垂体分泌的生长激素,能够促进人体的生长和发育,幼年时,如果生长激素分泌过少,会患侏儒症,这种患者主要表现为身体矮小,但智力是正常的,故A正确。
B.甲状腺激素能调节人体的新陈代谢,成年后甲状腺激素分泌过多会患甲亢,故B错误。
C.患地方性甲状腺肿的孕妇体内甲状腺激素的合成量少,必然会导致胎儿体内缺乏甲状腺激素而使胎儿患上呆小症,患者长大后表现出身材矮小、智力低下、生殖器官发育受阻滞等症状,故C正确。
D.胰岛素是由胰岛分泌的。它的主要作用是调节糖的代谢,具体说,它能促进血糖合成糖原,加速血糖分解,从而降低血糖浓度。人体内胰岛素分泌不足时,血糖合成糖原和血糖分解的作用就会减弱,结果会导致血糖浓度升高而超过正常值,一部分血糖就会随尿排出体外,形成糖尿,糖尿是糖尿病的特征之一。对患糖尿病的人,可以用注射胰岛素制剂来治疗。胰岛素制剂是蛋白质只能注射,不能口服,故D正确。
故选B。
18.下列有关反射的叙述,错误的是( )
A.反射是神经调节的基本方式 B.膝跳反射的神经中枢位于脊髓
C.反射的结构基础是反射弧 D.所有的反射都要受到大脑的控制
【答案】D
【详解】AC.反射是指在神经系统参与下,动物体或人体对外界或内部的各种刺激所发生的有规律的反应。神经调节的基本方式是反射,完成反射的结构基础是反射弧,反射弧通常由感受器、传入神经、神经中枢、传出神经、效应器组成,AC正确。
B.膝跳反射是比较低级的反射活动,神经中枢位于脊髓,属于非条件反射(简单反射),B正确。
D.结合分析可知:简单反射的神经中枢位于脊髓,可以不受大脑的控制,D错误。
故选D。
19.“一方水土养一方人”,为了守护好我们的生命之源,维护好水库的生态环境,下列做法不合理的是( )
A.保护水中野生动植物资源 B.周末去库区野炊、钓鱼、洗衣服
C.在水库周边开展植树造林 D.践行公民节约用水的行为规范
【答案】B
【详解】保护水库的生态环境,要做到在水库周边开展植树造林;践行公民节约用水的行为规范;保护水中野生动植物资源;机动车驶人环库道路要减速慢行,给野生动物让路。去库区野炊、钓鱼、洗衣服不利于保护环境。
故选B。
20.生物体的“结构与功能相适应”、“生物与其生活环境相适应”这些生命观念已深深印入你的脑海,下列叙述错误的是( )
A.水螅的外胚层细胞分化为刺细胞,利于避敌和摄食
B.蚯蚓的身体分节,运动灵活
C.侧线是鱼类的特殊感觉器官
D.青蛙在冬眠时主要用肺呼吸
【答案】D
【详解】A.水螅的体壁是由两层细胞组成的,其中外胚层细胞分化成刺细胞,水螅利用刺细胞御敌和摄取食物,A不符合题意。
B.身体分节可以使蚯蚓的躯体运动灵活,蚯蚓体壁有发达的肌肉,肌肉与刚毛配合可以完成运动,B不符合题意。
C.鱼类身体两侧有一行侧线,侧线和神经相连,主要是测定方向和感知水流的作用,是特殊的感觉器官,C不符合题意。
D.青蛙的皮肤裸露,能辅助呼吸。青蛙在冬眠时,不食不动,主要靠皮肤呼吸,D符合题意。
故选D。
21.端午赛龙舟是南方地区普遍存在的节日民俗活动之一。下列有关说法中,不正确的是( )
A.骨骼肌受到神经传来的刺激收缩,牵动骨绕关节活动,完成划桨动作
B.队员在屈肘划桨时,上肢的肱二头肌舒张,肱三头肌收缩
C.队员通过反复训练不断提高划船技能,是一种学习行为
D.划船运动所需能量来源于细胞呼吸作用
【答案】B
【详解】A.各种动作都由骨骼肌受到神经传来的刺激而收缩,牵动所附着的骨,绕关节而活动产生的,A正确。
B.骨骼肌只能收缩牵拉骨而不能推开骨,因此与骨相连的肌肉总是由两组肌肉相互配合活动的,屈肘时,肱二头肌收缩,肱三头肌舒张,B错误。
C.划船技能不是人人生来就有的,是队员通过反复训练形成的,属于学习行为,C正确。
D.通过细胞内的呼吸作用,有机物被氧化分解,并释放出能量,一部分转化成动能,用来维持各项生命活动。因此,划船运动所需能量来源于细胞呼吸作用,D正确。
故选B。
22.下列生物属于真菌的是( )
A.大肠杆菌 B.流感病毒
C.金黄色葡萄球菌 D.香菇
【答案】D
【详解】AC.大肠杆菌、金黄色葡萄球菌都是细菌,属于单细胞生物,AC不符合题意。
B.流感病毒,不具有细胞结构,不是真菌,是病毒,C不符合题意。
D.香菇是多细胞真菌,D符合题意。
故选D。
23.下列分类等级中所包含的生物共同特征最少的是( )
A.种子植物门 B.梅属 C.双子叶植物纲 D.蔷薇科
【答案】A
【详解】在A、B、C、D中,A种子植物门分类单位最大,分类单位越大,共同特征就越少,包含的生物种类就越多,因此,同门的生物的共同特征最少。
故选A。
24.精子和卵细胞结合的部位、胚胎正常发育的场所分别是( )
A.输卵管、卵巢 B.子官、卵巢
C.子官、子官 D.输卵管、子官
【答案】D
【详解】卵巢是女性的主要性器官,也是女性的性腺,能够产生卵细胞和分泌雌性激素;子宫是胚胎和胎儿发育的主要场所;输卵管能输送卵细胞,是精子和卵细胞结合形成受精卵的部位;阴道是精子进入和胎儿产出的通道。由此可见,ABC错误,D正确。
故选D。
25.下列有关动物生殖、发育的叙述中,不正确的是( )
A.苍蝇的发育过程属于完全变态
B.蟋蟀的发育属于不完全变态发育
C.“毛毛虫”与“蝴蝶”分别处于发育的幼虫和成虫阶段
D.蝗虫的生殖发育要经历受精卵、幼虫、蛹和成虫四个阶段
【答案】D
【详解】A.苍蝇的发育过程经历受精卵、幼虫、蛹和成虫四个时期,属于完全变态发育,A正确。
B. 蟋蟀的发育经历受精卵、若虫、成虫三个时期,属于不完全变态发育,B正确。
C. 蝴蝶的发育属于完全变态发育,“毛毛虫”与“蝴蝶”分别处于发育的幼虫和成虫阶段,C正确。
D.蝗虫的发育属于不完全变态发育,它的生殖发育要经历受精卵、幼虫、成虫三个阶段,D错误。
故选D。
26.截至2020年,一群亚洲象从西双版纳“离家出走”,该事件引起了广泛关注。亚洲象的性别决定方式与人类相同,雌性亚洲象正常卵细胞中含有的性染色体是( )
A.22对+XX B.XX C.X D.22条+X
【答案】C
【详解】在亲代的生殖细胞形成过程中,经过减数分裂,两条性染色体彼此分离,男性产生两种类型的精子--含X染色体的精子和含Y染色体的精子,女性则只产一种含X染色体的卵细胞。亚洲象的性别决定方式与人类相同,所以雌性亚洲象正常卵细胞中含有的性染色体是含X染色体的,因此ABD错误,C正确。
故选C。
27.斑马由原马进化而来,每匹斑马的黑白条纹都有细微差异。研究表明,斑纹既可以产生视觉假象迷惑捕食者,也能更好的抵御蚊虫叮咬。下列叙述正确的是( )
A.斑马黑白条纹细微的差异是因为自然选择的方向改变
B.斑马产生的所有变异都是对其有利的
C.斑纹的产生是为了躲避天敌和虫害产生的定向变异
D.遗传变异和环境的共同作用导致了斑马的进化
【答案】D
【详解】A.斑马黑白条纹细微的差异是因为自然选择的作用,自然选择是定向的,A错误。
B.生物产生的变异,有的对自身有利,有的对自身不利。可见,斑马产生的所有变异不一定都是对其有利的,B错误。
C.生物的变异都是不定向的,斑纹的产生不是“为了躲避天敌和虫害产生的定向变异”,C错误。
D.达尔文自然选择学说的内容是:过度繁殖、生存斗争、遗传和变异、适者生。过度繁殖是自然选择的前提,生存斗争是自然选择的手段和动力,遗传变异是自然选择的内因和基础,适者生存是自然选择的结果。生物通过遗传、变异和自然选择不断进化。可见,遗传变异和环境的共同作用导致了斑马的进化,D正确。
故选D。
28.2021年2月25日,陈薇团队研发的我国首个腺病毒载体新冠疫苗批准上市。腺病毒载体新冠疫苗就是将新冠病毒的部分基因序列插入到腺病毒中,构建出重组腺病毒载体疫苗,下列实例中所运用的生物技术与此相同的是( )
A.太空椒的培育 B.用乳酸菌制作酸奶
C.小羊“多莉”的诞生 D.利用大肠杆菌生产胰岛素
【答案】D
【详解】A.太空椒是在太空条件下,引起遗传物质发生改变而培育成的新品种,育种原理是诱变育种,A错误。
B.利用乳酸菌在无氧的条件下制作酸奶,利用的是乳酸发酵技术,B错误。
C.克隆技术是不经过两性生殖细胞的结合而获得新个体的方法,属于无性生殖。克隆羊“多莉”的过程中采用了细胞核移植、胚胎移植等现代生物技术,C错误。
D.大肠杆菌能大量生产治疗糖尿病的药物胰岛素,运用的是转基因技术,把人胰岛素基因注入大肠杆菌体内,可以通过大肠杆菌生产胰岛素,D正确。
故选D。
29.生活中难免会遇到一些危急情况或意外伤害,必要的用药知识和急救技能对保障身体健康、挽救生命具有重要意义。下列有关说法或措施正确的是( )
A.遇到突然溺水者,应立即进行口对口吹气法人工呼吸
B.人受伤若伤口出现喷射状出血,要压迫伤口的远心端止血
C.遇到因触电而造成心跳、呼吸骤停患者,立即拨打120求救
D.西药是化学合成制剂,有副作用:中药是纯天然草药,无副作用
【答案】C
【详解】A.人工呼吸是一种常用的急救方法,用于救助溺水、煤气中毒或触电等停止呼吸的病人,以挽救病人的生命。人工呼吸最简单易行的方法是口对口吹气法,首先清除口、鼻内污物,以保持呼吸道畅通,A错误。
B.动脉是将心脏的血液流向全身各处去的血管,压力大,血流速度快,因而外伤出血时成喷射状或一股股的流出,故应在近心端用止血带或指压法止血,B错误。
C.当遇到因触电而造成心跳、呼吸骤停患者,我们首先应拨打“120”急救电话,同时正确的实施一定的急救措施。如果人突然停止呼吸,但心跳存在时,我们一般应对其进行人工呼吸进行施救;当人体能自主呼吸,但心跳停止时,我们应该对其进行胸外心脏挤压来帮助其恢复心跳,C正确。
D.是药三分毒,中药和西药都有一定的副作用,D错误。
故选C。
30.选择合适的生活方式有助于保持身心健康,下列相关叙述错误的是( )
A.在甲流感爆发时期多通风、常洗手,从传染病预防的角度来看属于切断传播途径
B.拒绝与艾滋病患者交谈、握手等正常交往的
C.学会自我调整,遇事常与家长和老师沟通
D.被猫狗等小动物咬伤要及时接种狂犬疫苗
【答案】B
【详解】A.传播途径是病原体离开传染源到达健康人所经过的途径,如空气传播、饮食传播、生物媒介传播等。切断传播途径就是采取一定的措施,阻断病原体从传染源转移到易感宿主的过程,从而防止疾病的发生。在甲流感爆发时期多通风、常洗手,从传染病预防的角度来看属于切断传播途径,A正确。
B.与艾滋病患者交谈、握手等正常交往不会传染艾滋病,因此“拒绝与艾滋病患者交谈、握手”是不礼貌的行为,B错误。
C.进入青春期,我们要学会自我调整,在学校同学间应互相交流和帮助,跟师长、父母密切交流,健康地度过这人生的金色年华,C正确。
D.狂犬病是由狂犬病毒引起的传染病,发病死亡率极高。因此,我们如果被猫狗等小动物咬伤要及时接种狂犬疫苗,D正确。
故选B。
第II卷(非选择题,共30分)
二、简答题:本大题共6小题,每空1分,共30分。
31.(5分)自精准扶贫工作开展以来,某地因地制宜成功建立了多个粮食生产基地。下图为某农田生态系统示意图,请据图分析回答:
(1)若要构成一个完整的生态系统,图中还应添加的生物成分是_________。
(2)图中共有_________条食物链。
(3)如果该生态系统受到农药DDT污染,则图中体内DDT积累最多的生物是_________。
(4)与热带雨林生态系统相比,该生态系统中生物种类较少,营养结构较简单,因此该生态系统的自动调节能力较_________(填“强”或“弱”)。
(5)“共和国勋章”获得者、“杂交水稻之父”袁隆平,利用野生水稻与普通栽培水稻多次杂交,培育出产量很高的杂交水稻新品种,创造了巨大的社会效益和经济效益。运用杂交技术培育水稻新品种,这是利用了生物多样性中的_________多样性。
【答案】(1)分解者
(2)3/三
(3)鹰
(4)弱
(5)基因/遗传
【分析】1.生态系统的组成包括非生物成分和生物成分。非生物成分有阳光、空气、水、温度、土壤等;生物成分包括生产者、消费者、分解者。2.食物链反映的是生产者与消费者之间吃与被吃的关系,所以食物链中不应该出现分解者和非生物成分。食物链的正确写法是:生产者→初级消费者→次级消费者……注意起始点是生产者。3.生态平衡:在生态系统中,各种生物的数量和所占的比例在不断地变化着,并在一定情况下维持相对稳定的动态平衡现象。
【详解】(1)生态系统的组成包括非生物成分和生物成分,其中生物成分包括生产者、消费者、分解者。食物链只包含生产者与消费者,所以若要构成一个完整的生态系统,图中还应添加的生物成分是分解者。
(2)图中食物链共有3条:禾谷类→兔→鹰、禾谷类→昆虫→食虫鸟→鹰,禾谷类→吃草籽鸟→鹰。
(3)有毒物质沿食物链、食物网流动逐级积累,营养级越高有毒物质积累越多。图中营养级最高的是鹰,因此“如果有毒物质DDT污染了该生态系统”,那么体内含DDT积累最多的生物是鹰。
(4)生态系统的调节能力有大有小,这主要取决于它自身的结构特点。生态系统中生物种类越多,营养结构越复杂,自我调节能力就越大。反之,自我调节能力就越小。该农田生物种类较少,营养结构简单,生态系统的自我调节(自动调节)能力较弱。
(5)基因的多样性是生物多样性的重要组成部分,是生物进化的基础,它决定了物种的多样性,物种的多样性和生活环境的多样性构成了生态系统的多样性,运用杂交技术培育水稻新品种,是利用了基因(遗传)的多样性。
32.(5分)贝贝南瓜口感软糯,富含的胡萝下素是普通南瓜的三倍以上,有降低血糖等功效。图1中A、B代表南瓜叶片进行的某些生理活动,图2是大棚中一昼夜二氧化碳含量的变化曲线。请分析回答下列问题:
(1)贝贝南瓜富含胡萝卜素,食用它有助于预防______症。
(2)为提高坐果率,瓜农会将当日开放的雄花和雌花的柱头“对花”,该技术称为______。
(3)图1中二氧化碳、氧气和水蒸气都是通过南瓜叶表皮上的______进出的。生产中促进A生理活动进行的措施有______(至少写出一条)。
(4)图2中,南瓜叶片在一天中积累有机物最多的是______点(填字母)。
【答案】(1)夜盲症;皮肤干燥;干眼等
(2)人工辅助授粉
(3) 气孔 提高光照强度(延长光照时间;施气肥等)
(4)d
【分析】图中A为光合作用过程,B为蒸腾作用。
【详解】(1)胡萝卜素在小肠中被吸收,可以在体内类胡萝卜素裂解双氧化酶的作用下转化为维生素A。食用维生素A有利于预防夜盲症、干眼症、皮肤干燥等。
(2)花粉借助于外力落到雌蕊柱头上的过程叫做传粉。果农会将当日开放的雄蕊与雌花的柱头“对花”,就是人工辅助传粉。
(3)叶片表皮上有气孔,气孔是气体进出叶片的门户,因此图1中二氧化碳、氧气和水蒸气都是通过南瓜叶表皮上的气孔进出的。A为光合作用过程,提高光合作用效率的方法有提高光照强度、延长光照时间;施气肥等。
(4)图2中d点二氧化碳的消耗量最大,光合作用强,有机物积累最多。
33.(7分)2022年女足亚洲杯,中国姑娘团结拼搏,第九次站上亚洲足坛之巅!下图是女足踢球时部分生理活动示意图,图中A、B、C、D是心脏的四个腔,①②③④代表不同血管。据图回答下列问题。
(1)比赛过程中,女足姑娘们呼吸频率加快,外界气体被吸入肺部时,膈肌和肋间肌的状态都是__________(填“收缩”或“舒张”)。
(2)氧气进入肺部毛细血管,大部分与红细胞中的____________________结合,它随血液循环到达骨骼肌的途径是:肺→_____________________→骨骼肌(用字母、数字和箭头表示)。
(3)肾脏的基本单位是肾单位。尿素等废物经肾单位中肾小球和肾小囊内壁的______________作用和肾小管的____________作用形成尿液排出体外,调节了人体内水和无机盐的平衡。
(4)球员需选择最佳时机射门,调节她们射门的最高级中枢位于________________________。
(5)营养师为女足姑娘们精心搭配饮食,她们摄入的蛋白质在小肠中最终被消化为___________。
【答案】(1)收缩
(2) 血红蛋白 ③ →B→D→④
(3) 过滤 重吸收
(4)大脑皮层
(5)氨基酸
【分析】题图中,A右心房、B左心房、C右心室、D左心室。①下腔静脉、②肺动脉、③肺静脉、④主动脉。
【详解】(1)吸气时,膈肌和肋间肌收缩,胸廓扩张。肺随着扩张,肺内气压低,在大气压的作用下,完成吸气。
(2)红细胞中的血红蛋白含铁,在含氧量高的地方容易与氧气结合。氧气从肺部毛细血管网到骨骼肌,经过肺循环和体循环,先从肺部毛细血管网,由肺静脉流回左心房,再到左心室,由主动脉运往全身,即到骨骼肌。其中③是肺静脉,B为左心房、D为左心室,④为主动脉。
(3)当血液流经肾小球时,除了血细胞和大分子的蛋白质外,其他的如水、无机盐、尿素、葡萄糖会滤过到肾小囊腔形成原尿。肾单位中的肾小球和紧贴着它的肾小囊内壁起过滤作用。
(4)足球运动员从接球到完成准确射门属于反射活动,参与该反射活动的神经中枢位于大脑皮层,该过程中一系列条件反射的建立需要长时间地反复训练,说明人脑具有学习和记忆的功能。
(5)蛋白质的消化是从胃开始的,当食物中的蛋白质进入胃以后,在胃液的作用下进行初步消化后进入小肠,小肠里的胰液和肠液含有消化糖类、脂肪和蛋白质的酶,在这些酶的作用下,蛋白质被彻底消化为氨基酸。
34.(4分)斑马鱼易于饲养、繁殖周期短、产卵量大、胚胎透明,斑马鱼已成为生命科学实验和研究的“新宠”。斑马鱼的体表有条状纹和豹状纹两种斑纹,其体细胞中的染色体数目是25对。根据下表分析并回答问题。
组别
亲代
子代
1
条状纹×豹状纹
条状纹(60尾)豹状纹(60尾)
2
条状纹×条状纹
条状纹(90尾)豹状纹(30尾)
(1)斑马鱼体表的条状纹和豹状纹在遗传学上称为一对_______。
(2)根据表中第2组实验结果,可推断体表斑纹的_______是隐性性状。
(3)斑马鱼生殖细胞中的染色体数目是_______条。
(4)若用D和d表示控制斑马鱼体表斑纹的基因,则第2组中子代的条状纹鱼基因组成可能是_______。
【答案】(1)相对性状
(2)豹状纹
(3)25
(4)DD或Dd
【分析】在一对相对性状的遗传过程中,子代个体出现了亲代没有的性状,则新出现的性状一定是隐性性状,由一对隐性基因控制。亲代个体表现的性状是显性性状,亲代的基因组成中既有显性基因,也有隐性基因,是杂合体。
【详解】(1)生物体的形态特征、生理特征和行为方式叫做性状,同种生物同一性状的不同表现形式叫做相对性状。斑马鱼体表的条状纹和豹状纹在遗传学上称为一对相对性状。
(2)在一对相对性状的遗传过程中,子代个体出现了亲代没有的性状,则新出现的性状一定是隐性性状,由一对隐性基因控制。亲代个体表现的性状是显性性状,亲代的基因组成中既有显性基因,也有隐性基因,是杂合体。第2组条状纹与条状纹的后代有条状纹和豹状纹,豹状纹是新出现的性状,为隐性性状。
(3)斑马鱼的体表有条状纹和豹状纹两种斑纹,其体细胞中的染色体数目是25对,生殖细胞的染色体数是体细胞染色体数的一半,为25条。
(4)根据第(2)小题已经知道,豹状纹为隐性性状,基因组成为dd,根据子代的基因一半来自父方,一半来自母方,得知父方和母方各有一个d基因,又因为父方和母方的性状是条状纹,所以其基因组成为Dd和Dd,遗传图解如下:
由图可知,第2组中子代的条状纹鱼基因组成可能是DD或Dd。
35(4分).阅读资料,回答下列问题。
甲流是由甲型H1N1等流感病毒引起,具有较强传染性的急性呼吸道传染病,常发生在冬季和春季。一般表现为发热,头痛、咽痛、咳嗽、肌肉酸痛、乏力等症状,严重的可导致肺炎,对基础疾病有诱发加重的风险。
甲型H1N1等流感病毒主要通过飞沫传播,接种流感疫苗是预防甲流最有效的措施。另外,戴口罩、少聚集、勤通风等措施也可有效预防甲流。医生提示,人一旦出现发热、咳嗽等呼吸道症状,应佩戴口罩,必要时前往医院就诊。
(1)甲流的病原体是 ______ ,其结构简单,无细胞结构。
(2)从传染病的角度看,甲流患者属于 ______ ,就诊途中尽量避免乘坐公共交通工具,能在一定程度上控制病原体的散播。
(3)健康人接种流感疫苗,属于传染病预防措施中的 ______ 。接种疫苗后,人体内可产生相应的 ______ ,由此获得的免疫属于特异性免疫。
【答案】(1)甲型HlNl流感病毒
(2)传染源
(3) 保护易感人群 抗体
【分析】传染病是由细菌、病毒或寄生虫等病原体引起的,能在人与人之间或人与动物之间传播的疾病。传染病具有传染性和流行性,有的还具有季节性和地方性的特点。传染病若能流行起来必须具备传染源、传播途径、易感人群三个环节。因此,控制传染病的措施有三个:控制传染源、切断传播途径、保护易感人群。
【详解】(1)病原体是引起传染病的细菌、病毒、寄生虫等生物。结合资料可知,甲流的病原体是甲型HlNl流感病毒,该病毒结构简单,由蛋白质外壳和遗传物质组成。
(2)传染病具有流行性和传染性的特点,传染病流行的三个基本环节:①传染源:能够散播病原体的人或动物。②传播途径:病原体离开传染源到达健康人群所经过的途径,如空气传播,饮食传播,生物媒介传播。③易感人群:指对某种传染病缺乏免疫力而容易感病的人群。因此,从传染病的角度看,甲流患者属于传染源。
(3)传染病的预防措施是:控制传染源、切断传播途径、保护易感人群。接种流感疫苗可降低流感发病率,这属于传染病预防措施中的保护易感人群。从免疫的角度看,接种的流感疫苗属于抗原,接种流感疫苗后,人体会产生相应的抗体,从而提高对流感的免疫力。
35.(5分)现代人们面临的许多健康问题很大程度与生活方式相关。糖尿病就是其中一种“生活方式病”。据《本草纲目》记载,桑叶提取液具有降低血糖的作用。为研究桑叶提取液的降血糖效果,某科研小组进行了如下实验:
①选取正常雄性大鼠10只,设为甲组,糖尿病雄性大鼠20只,随机均分为乙、丙两组,每组10只,三组同时禁食12小时;于12小时后用血糖测定仪分别测定3组大鼠的血糖浓度,并进行统计;
③对甲、乙组的每只大鼠每天灌喂2mL蒸馏水,对丙组每只大鼠每天灌喂 ? ,连续灌喂四周,各组大鼠均饲喂等量同种饲料;
④四周后,测定各组大鼠的血糖浓度,并进行统计分析,研究结果如下表所示:
组别
大鼠类型
灌喂物质
实验前血糖浓度(mmol/L)
灌喂四周后血糖浓(mmol/L)
甲
正常
2mL蒸馏水
3.85
3.94
乙
糖尿病
2mL蒸馏水
19.46
19.00
丙
糖尿病
?
18.62
10.12
(1)该实验探究问题是______________________________?
(2)题干中的“?”处应填写_________________。
(3)每组所选取的雄性大鼠的体型、体重等应该___________。
(4)实验结果说明:桑叶提取液对糖尿病大鼠有明显的___________作用,但不能使血糖恢复到正常值。
(5)为了进一步确定桑叶提取液能否治愈糖尿病,请对该实验提出一条改进建议_____________________。
【答案】(1)桑叶提取液对糖尿病的大鼠有降血糖作用吗?(合理都给分)
(2)2mL桑叶提取液
(3)相同
(4)降血糖
(5)每天都要测定各组大鼠的血糖浓度等(只有合理都给分)
【分析】(1)糖尿病主要与日常生活习惯和饮食结构有关,长期的不良习惯容易引起身体疾病,糖尿病也是由此引起的,尤其是在现代社会,糖尿病的发病率越来越高。我们可以通过以下方式来预防糖尿病:①饮食低脂肪、低糖、低盐;②多吃新鲜水果和蔬菜;③控制食欲;④多摄入优质蛋白;⑤多吃高纤维食物;⑥节制咖啡;⑦每天散步35分钟;⑧适当解压;⑨保证充足的睡眠。
(2)科学探究的一般过程包括:提出问题→作出假设→制定计划→实施计划→得出结论→表达、交流。
(3)对照实验的原则包括以下几点:随机分组原则、双盲原则、控制变量原则、大样本原则和重复实验原则。其中,随机分组原则可以消除实验对象的差异性,保证实验组和对照组在实验前具有相似的特征;双盲原则可以避免实验者的主观因素对实验结果的影响,同时也可以消除实验对象的心理影响;控制变量原则可以消除其他因素对实验结果的影响,从而更加准确地评估研究因素的影响;大样本原则可以减小随机误差和系统误差,使得实验结果更加准确;重复实验原则可以验证实验结果的可靠性。
【详解】(1)据《本草纲目》记载,桑叶提取液具有降低血糖的作用,该科研小组要研究桑叶提取液的降血糖效果,选取大鼠进行实验,据此可提出的问题是“桑叶提取液对糖尿病的大鼠有降血糖作用吗?"
(2)分析可知,该实验探究的是桑叶提取液的降血糖效果,所以实验组每只大鼠灌喂桑叶提取液,对照组灌喂等量的蒸馏水,甲、乙组为对照组,丙为实验组,根据对照试验的单一变量原则,丙组灌喂物质应为2mL桑叶提取液,,即“?”处应填写2mL桑叶提取液。
(3)探究实验要遵循变量唯一的原则,即除了变量不同外其他的条件都应该相同;参与实验的雄性大鼠体型、体重等应该均相同的目的是控制单一变量。
(4)根据实验结果与对照相比,灌喂桑叶提取液组血糖明显下降,说明桑叶提取液对患有糖尿病的大鼠有降低血糖的效果,但是不能使血糖恢复到正常值。
(5)为了进一步确定桑叶提取液能否治愈糖尿病,可以延长实验时间,继续实验,或换用其他动物继续实验,或加重桑叶提取液量继续实验,或每天都要测定各组大鼠的血糖浓度等。
2023年中考押题预测卷01(云南新中考专用卷)-生物(全解全析): 这是一份2023年中考押题预测卷01(云南新中考专用卷)-生物(全解全析),共22页。
2023年中考押题预测卷01(南京卷)-生物(全解全析): 这是一份2023年中考押题预测卷01(南京卷)-生物(全解全析),共20页。
2023年中考押题预测卷02(云南新中考专用卷)-生物(全解全析): 这是一份2023年中考押题预测卷02(云南新中考专用卷)-生物(全解全析),共21页。试卷主要包含了选择题,简答题等内容,欢迎下载使用。

