



贵州省铜仁市玉屏侗族自治县2022-2023学年四年级上学期期末质量监测道德与法治+科学试卷
展开
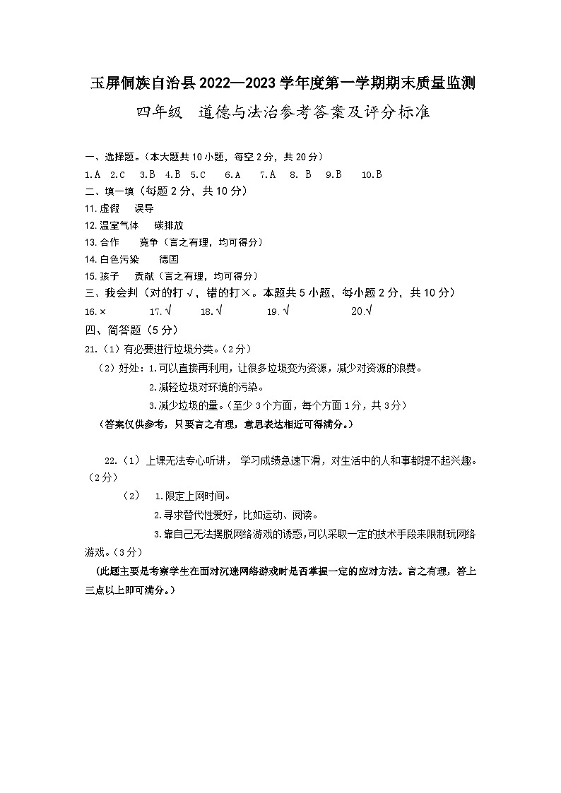
这是一份贵州省铜仁市玉屏侗族自治县2022-2023学年四年级上学期期末质量监测道德与法治+科学试卷,文件包含贵州省玉屏侗族自治县2022-2023学年四年级上学期期末质量监测道德与法治科学试卷docx、玉屏侗族自治县2022--2023四年级科学参考答案docx、贵州省玉屏侗族自治县2022-2023学年四年级上学期期末质量监测道德与法治科学试卷pdf、四年级道法参考答案docx等4份试卷配套教学资源,其中试卷共8页, 欢迎下载使用。
玉屏侗族自治县2022—2023学年度第一学期期末质量监测试卷四年级 道德与法治 科学(说明:本试卷共 4页,满分100分,其中道德与法治50分,科学50分。考试时间: 90分钟)
相关试卷
这是一份贵州省玉屏侗族自治县2022-2023学年六年级上学期期末质量监测道德与法治+科学试卷,共2页。
这是一份贵州省铜仁市玉屏侗族自治县2022-2023学年五年级上学期期末质量监测道德与法治+科学试卷,文件包含贵州省玉屏侗族自治县2022-2023学年五年级上学期期末质量监测道德与法治科学试卷pdf、五年级科学期末考试答案pdf等2份试卷配套教学资源,其中试卷共3页, 欢迎下载使用。
这是一份贵州省铜仁市玉屏侗族自治县2022-2023学年三年级上学期期末质量监测道德与法治+科学试卷,文件包含贵州省玉屏侗族自治县2022-2023学年三年级上学期期末质量监测道德与法治科学试卷docx、贵州省玉屏侗族自治县2022-2023学年三年级上学期期末质量监测道德与法治科学试卷pdf、2022-2023第一学期三年级科学期末检测试卷参考答案docx、2022202第一学期三年级道德与法治参考答案docx等4份试卷配套教学资源,其中试卷共7页, 欢迎下载使用。