【作文专项练习】全套专题小升初语文作文篇 第一讲审题
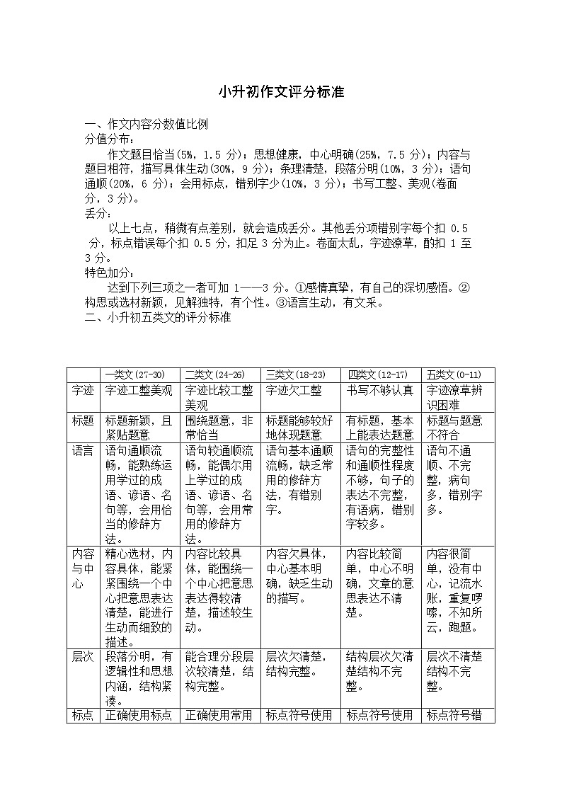
展开作文题目恰当(5%,1.5 分);思想健康,中心明确(25%,7.5 分);内容与题目相符,描写具体生动(30%,9 分);条理清楚,段落分明(10%,3 分);语句通顺(20%,6 分);会用标点,错别字少(10%,3 分);书写工整、美观(卷面
分,3 分)。丢分:
以上七点,稍微有点差别,就会造成丢分。其他丢分项错别字每个扣 0.5
分,标点错误每个扣 0.5 分,扣足 3 分为止。卷面太乱,字迹潦草,酌扣 1 至
3 分。
特色加分:
达到下列三项之一者可加 1——3 分。①感情真挚,有自己的深切感悟。②构思或选材新颖,见解独特,有个性。③语言生动,有文采。
二、小升初五类文的评分标准
一类文(27-30)
二类文(24-26)
三类文(18-23)
四类文(12-17)
五类文(0-11)
字迹
字迹工整美观
字迹比较工整
美观
字迹欠工整
书写不够认真
字迹潦草辨
识困难
标题
标题新颖,且
紧贴题意
围绕题意,非
常恰当
标题能够较好
地体现题意
有标题,基本
上能表达题意
标题与题意
不符合
语言
语句通顺流 畅,能熟练运用学过的成 语、谚语、名句等,会用恰当的修辞方
法。
语句较通顺流畅,能偶尔用上学过的成 语、谚语、名句等,会用常用的修辞方
法。
语句基本通顺流畅,缺乏常用的修辞方 法,有错别 字。
语句的完整性和通顺性程度不够,句子的表达不完整,有语病,错别字较多。
语句不通 顺、不完 整,病句 多,错别字多。
内容与中心
精心选材,内容具体,能紧紧围绕一个中心把意思表达清楚,能进行生动而细致的
描述。
内容比较具 体,能围绕一个中心把意思表达得较清 楚,描述较生动。
内容欠具体,中心基本明 确,缺乏生动的描写。
内容比较简 单,中心不明确,文章的意思表达不清 楚。
内容很简 单,没有中心,记流水账,重复啰嗦,不知所云,跑题。
层次
段落分明,有逻辑性和思想内涵,结构紧
凑。
能合理分段层次较清楚,结构完整。
层次欠清楚,结构完整。
结构层次欠清楚结构不完 整。
层次不清楚结构不完 整。
标点
正确使用标点
正确使用常用
标点符号使用
标点符号使用
标点符号错
符号
标点符号
大体正确
不当
误明显
字数
达到规定字数
到规定字数
达到规定字数
字数略少
字数在 300字以下
评分规则
评分以 28 分为基准分,根据具体的情况
适当浮动。
以 25 分为基准分,根据具体的情况适当
浮动。
以 20 分为基准分,根据具体的情况适当
浮动。
以 15 分为基准分,根据具体的情况适当
浮动。
以 9 分为基准分,根据具体的情况
适当浮动。
策略探究
第一讲 审题
一、审题的关键点
审清题目的限制
仔细阅读题目及相关的话题、材料、写作要求、提示语等。作文的限制就在这些“部件”中有所体现。一般包括:文体、人称、数量、时间、空间、中心等。
寻找题眼,捕捉重点
如果题目是主谓句,题眼往往在谓语或谓语中心词上。
如:“他(她)真美”的题眼是“美”,我们在写作时必须抓住“美”,写出体现“美”的事件或细节,明确“美”在文中的含义,揭示“美”的本质。
如果题目是动宾短语,题眼往往在动词上。
如:“战胜自卑”的题眼是“战胜”,写作时就必须交代是什么推动主人公“战胜”自卑的,“战胜”的过程如何,在“战胜”的过程中有哪些感受,获得了怎样的启发。
如果题目是偏正短语,题眼往往在修饰语上。
如:“不寻常的考试”的题眼是“不寻常”,说明这个“考试”是与众不同的,并非一般意义上的考试,而是指在生活和学习中遇到的考验,因此要选好写作的对象和材料。
如果题目是一个并列短语,写作的重点在沟通两个因素的新因素上如:写 “师生之间”这个题目,就不应分别在“老师”和“学生”这两个因素上动脑筋,而要写出一种新型关系,老师和学生互相关心,互相帮助,互相学习,民主平等,教学相长,等等。
我们还应注意题目中的一些虚词
如:“他也是我的老师”的题眼是“也”这个虚词。“也”字说明“他”不是我们通常所指的学校里给自己传授知识的老师,面是指在生活中或社会上给自己教诲、技能、处世的道理的人。因此,我们首先要选准对象,然后重点写出“他”不是老师,却是“我的”老师的原因。
审清修饰词的限定和要求
“最”“也”“还”“更”“其实”等修饰词如果出现在题目中尤其要注意,它们都不是可有可无的点缀,而是体现着一定的要求,稍不注意,可能就成了一个被忽略的“陷阱”。
如“最好的奖赏”,“奖赏”是文章的线索,它可以是实在的、物质的、可视的;也可以是抽象的、精神的、情感的,比如一句表扬、一种暗示、一份情意;个性心理的优化,良好习惯的养成,道德素养的提高,也都可成为“奖赏”。
题目中在“好”字前用了副词“最”,这就暗示了下列要求:避开物质性的“奖赏”,最好能亮出精神、情感或能力等抽象意义的“奖赏”,或是将 “实”与“虚”的“奖赏”结合着写,并“以虚为最”。
审清题目的隐含义
有些题目,语意双关,不能仅从字面上去理解,而要考虑其引申义、比喻义或象征义。如审题时能考虑到题目的寓意,就可以展开丰富的联想,运用发散思维,多角度选材。
如“路”这个题目,可从字面意义上看,指的是任何一条供人行走的路;也可从象征意义去分析,理解为“人生之路”“奋斗之路”“青春之路”等 等。如果取其象征意义,就可扣住“任重而路远”或“前途是光明的,道路是曲折的”等主题来发挥。
重视文题的要求
为了严谨和科学,也为了学生尽量少失误,命题者总是要在文题前后交代几点,并冠以“要求”“注意”等提示语。在这简短的文字中,有着丰富的、指令性与指导性兼容的信息。若不细细咀嚼领会就匆忙动笔,可能会给考场作文带来无可挽回的损失。
要注意“不要出现真实人名(包括本人、家长、亲属、老师、同学
等)、校名”一类的词语。如果忽略了这些规定中所隐含的“扣分”信息,往往会在不经意之中丢失了宝贵的分数。
要注意字数
不按要求字数去完成考场作文也要扣分,好多学生不了解这一点,或者在写不出的时候马虎了事,结果因篇幅不够导致失分。
要注意表达方式的选用
有些题目对写作内容或文章体裁有限制,不注意就容易出问题。另外,有的文题对规范书写、标点占格、如何运用文题所提供的材料、图画等,也都做了说明,学生在读题时应予以注意。
二、命题作文的审题
扩充或者压缩,明确写作的大方向
扩充就是将字数较少的题目加上适当的限制性的语言,使其变得具体易写;压缩是将字数较多的作文题目进行简化,抽出主干或中心词。
如作文题“欣赏”,字数少,但内涵丰富,显得宽泛,学生往往不知如何下笔。如果在“欣赏”前后加上一些限制性的词语,就能化大为小,变宽泛为具体,这样就容易下笔了。比如欣赏某处风景、欣赏某首音乐、欣赏表现真情的画面、欣赏某首诗歌……这样就将“欣赏”与真情、成长、美德等话题结合起来了。
寻找题眼,明确写作的重点
就是寻找作文题的“题眼”,即题目中的关键字眼。命题作文文题中一般都有关键词,这些词就是所谓的“题眼”。把握住题眼,也就抓住了文章要突出的重点,了解了写作要避免的误区。如作文题“成长路上的阳光”中的“阳光”就是题眼。我们以作文题“那刻,我的世界春暖花开”为例来分析:
“那一刻,我的世界春暖花开”有三处“重点”:一是“那一刻”,有的学生十分困惑,既然是“那一刻”,时间那么短,文章又如何写成 600 字?还有的学生写成了半天、一天,甚至更长时间,而不是“一刻”了。这里的“那一刻”是最绚烂的一瞬间,而这一瞬间的情感和心理的变化是一段时间酝酿的,只是在“那一刻”爆发。二是“我的世界”,如果写成记叙文,文章的叙述主人公一定是“我”,要“我手写我心”,如果写成另一个,比如大人的世界里发生的故事,即使叙述主人公是“我”,也是不切题的。三是最重要的一处
“重点”是“春暖花开”,这是一个比喻,它的本体是快乐、感动、温暖、自豪、成就、幸福……
如此有审题“重点”的命题,若不懂得寻找题眼,抓住重点,写作时就难免会失误。我们可用“拆句审题法”,首先拆出第一个短语“春暖花开”,并对其本体进行分析;其次拆出“我的世界春暖花开”,强调的是“我的世
界”;第三,“那一刻,我的世界春暖花开”,限定了是在“那一刻”发生 的;最后,跟原题进行比较,得出三个关键词:“那一刻”“我的世界”“春暖花开”这样“拆句”分析,就可确保审准文题。
作文题如果是偏正结构的题目,题眼大多在偏的部分,如“难忘的一 天”,“难忘”是题眼;“这里有属于我的世界”,“属于我”是题眼,等
等。如果是一个句子的题目,谓语多为题眼,如“阅读,曾让我感动”,“感动”是题眼;“享受这过程”“享受”就是题眼等等。如果用独词做题目,或用具有象征意义、比喻意义的词语做题目,它的表意重心往往在这个词所代表的事物的本质特点上,抓住它的本质特点,就可写出它的象征意义,或写出它的比喻意义,或写出它的引申意义,这“特点”即为题眼。如“走在路上”中的“路”。
辨识标志,明确写作的文体
就是通过辨识题目中标示文体的词语来明确作文的体裁。
如果题目中标有“记”“回忆”等字样或标明了时间、地点、人物、事 件、景物的,应写成记叙文。如:“那一段美好的时光”(时间)、“这里也有乐趣”(地点)、“有你在我身后”(人物)等。
文题中出现“谈、说、议、辩、评、析、读、感、启迪、启示、体会、感想”等字眼的,一般要写成议论文。如“说说我自己”“谈理想”等。
文题中有“介绍、使用、构造、形成”等字眼的,一般要写成说明文。 若文题中有象征性、形象性、抒情性意味的词语,多写以记叙为主、兼有
议论的散文。如“青春的味道”“感动”“解开缚心的绳索”等。尤其要注意题目中的修饰词语、限制词语和补充词语,因为这些词语对写作范围起着约束限制的作用,是文章特殊要求的标志。
关联,明确写作的详略
要把握文字较长或句式复杂题目的内在关系。这类题目往往有着因果、条件等内在联系,审题时必须辨别清楚,从题目中审出详略安排方面的要求。
如“我拥有,我快乐”,“拥有”是“快乐”的前提和原因,“快乐”是 “拥有”后产生的一种心理情感反应,二者紧密联系,不可分割。
有的学生忽略了这一点,因果意识不强,下笔时只写“拥有”,不见“快乐”,缺少必要的抒情、议论;有的则只见“快乐”,不见“拥有”,缺少对作为“快乐”支撑的叙述和描写。
三、半命题作文审题技巧
要读懂题目,对题目做适当分解
一般来说,一道作文题可分解为标题、材料、要求三部分。当然,并不是每道作文题都有这三个部分。作文要符合题意,就必须对试题的各个组成部分进行准确、细致、全面的审查。只有这样,在行文时才能不折不扣地按要求表述,否则就会失之毫厘,谬以千里。如作文题“在中成长”,它给出了填充处可供选择的四个词语(幸福、快乐、竞争、挫折),而且规定填充处只能
从中选出一个,不能超越这个范围。有的学生没有注意到这个要求,选择了其他词语,自然就拿不到高分了。
寻找关键词
关键词是试题中的重点,文章该写什么,甚至该怎么写,都可以从这个词中看出,如“这也是一种”这个题目中,“这”显然是关键词,它是指示代词,指代比较近的事物。比较近,就暗示学生所写的要突出真实、真切之感,最好是写自已的感受。把“这”字替换一下,就可以明了写作的内容,如失败、挫折、平凡、缺憾等。另一个关键词是“也”,“也”表示同样,写一些表象和实质有差异的事情或现象,但经过自己独特的理解终有所悟。一个
“也”字,要求文中有学生认识转变的过程,可以不交代这个认识的变化过程,但要有体现“也”字的点题内容。
掌握半命题作文补题技巧
点示范围式补题
这种形式的补题所形成的一个完整的命题,既不能表现题材,也不能表现主题,它只是一个标准的、宽泛的表示写作取材范围的文题。如作文题“家有
”,可补写为“家有温暖”“家有亲情”“家有书香”。补写后的文题学生在选材和立意上相对自由,有适合自己的写作空间。
突出材料式补题
这种形式的补题突出了作者最为熟悉的题材,它表示作者取材的范围,全篇文章将用作者选定的材料来表现一定的主题。如作文题“你是我最的人”,填充后的文题可为“你是我最贴心的人”“你是我最感激的人”“你是我最牵挂的人”“你是我最欣赏的人”,必须通过写贴心、感激、牵挂、欣赏等来表现文章的主题。
立意角度式补题
这种形式的补题将文章的立意方向做了规定,作者必须选出一定的材料来表现这种立意。如文题“我生活在”完成题目后可写为“我生活在关爱之中”“我生活在向往之中”“我生活在幸福里”等。这“关爱”“向往”幸
福”就是作者要表现的主要内容。
反弹琵琶唱新词式补题
反弹琵琶是一种典型的求异思维,俗称“唱反调”,它突破常规思维,朝相反的方向思考,创立一种跟原意相反但又合情合理、新颖的立意。如作文题 “晒出我的”大多数同学可能会填上诸如“成功”“幸福”“母爱”等意义积极的词语。有一位同学拟题为“晒出我的失败”,这一违反了人们正常思维模式的补题,十分吸引人,作者晒出失败中感悟生活的哲理,文章的立意立即提高。
去俗取新或独辟蹊径式补题
作文贵在出新,关键是题材出新。考场作文,最主要的还是突出一个 “新”字。只有避俗取新、独辟蹊径才能夺魁。如作文题“,谢谢 你”,大多数同学写的无非是爸爸、妈妈、班主任、同桌、警察叔叔之类的人,都是比较陈旧的题材,而有一位学生却大胆求异出新,出人意料地写了
“孔子,谢谢你”,真心感谢了数千年前的孔圣人。或写“困难,谢谢你”,写自己在与困难做斗争中的感悟和收获。这样文章自然就容易脱颖而出。
用时:
分钟
课堂训练
题目:《最美的》
要求:(1)将题目补充完整,写篇文章。(2)表达真情实感,不得套写、抄袭。(3)文章中不得出现真实的地名、校名、人名。(4)不少于 500 字。 请你写出你的审题过程:
请写出你的审题过程:
题目:《我得到了》
要求:(1)在横线上填上一个适当的词语,如“表扬”、“锻炼”、“理解”、“教育”、“关心”、“教训”等,把题目补充完整。
(2)通过一件事来写,注重围绕中心把事情的经过写详细,做到语句通顺,前后连贯。
(3)500 字左右。
请写出你的审题过程:
题目:《彩色的梦》
要求:可以写童年的梦想,可以写未来的梦想,文章想象要合理,描写要具体,要写出真情实感,字数不少于 450 字。
请写出你的审题过程:
题目:《精彩瞬间》
温馨提示:生活是美好的,仔细观察生活,认真体验生活,精彩无处不在。它使人感动,给人启发,久久不能忘怀。请以《精彩瞬间》为题,写一篇记叙 文。做到语句通顺,前后连贯,表达真实情感。字数不少于 500 字。
请写出你的审题过程:
日期:月日
时间:
分 钟
课后巩固
题目:《,妙不可言》写作要求:
先补充题目,文章字数在 600 字以上。
自选题材,自定立意,文体不限,但不能写诗歌。
在学校学习快六年了,这里的校园生活是否感动过你?那美丽如画的校园环境,那欢快活泼的课间活动,那教室里精彩的课堂,还有运动场上矫健的身
影,以及同学之间纯真友情……这一切是多么真实,多么令人回味!请以“校园里的感动”为题写一篇叙真事、诉真情的文章,字数 500 字以上。
请写出你的审题过程:
我们一天天长大,在父母、老师的教育和帮助下,懂得了生活自理,懂得了孝敬父母,懂得了珍惜友情……请以“我懂得了”为题,写一篇习作。要求:
(1)语句通顺,内容具体,感情真挚。
(2)500 字左右。
请同学们认真审题,从上述题目中任选取一个进行作文。请写出你的审题过程:
在生活中,有一些“声音”时时与我们相伴、像父母的叮嘱、老师的教导、朋友的安慰……,你印象最
8深的“声音”是什么?它使你想起了哪些往事?又使你领悟到什么道理?请你围绕自己最难忘的“声音”,选择合适的材料,写一篇 500 字左右的作文,表达出自已的真情实感。
请写出你的审题过程:
你很快就要升入初中了。在六年的小学生活中,你接触了很多的老师和同学,他(她)们中某一位的某一个动作、某一句话语、某一个神态……也许会给你留下深刻的、难以忘怀的印象,对你有着深刻的影响。请你以“我不能忘记他(她)的”为题,写一篇记叙文。
要求:
请把题目补充完整;
文中不能出现真实的人名、地名、校名;
字数不少于 400 字。请写出你的审题过程:
【作文专项练习】全套专题小升初语文作文篇 第七讲描写方法——景物描写: 这是一份【作文专项练习】全套专题小升初语文作文篇 第七讲描写方法——景物描写,共11页。学案主要包含了什么是景物描写,景物描写方法等内容,欢迎下载使用。
【作文专项练习】全套专题小升初语文作文篇 第六讲描写方法——人物描写 心理描写: 这是一份【作文专项练习】全套专题小升初语文作文篇 第六讲描写方法——人物描写 心理描写,共5页。学案主要包含了什么是心理描写,心理描写的方法等内容,欢迎下载使用。
【作文专项练习】全套专题小升初语文作文篇 第六讲描写方法——人物描写 动作描写: 这是一份【作文专项练习】全套专题小升初语文作文篇 第六讲描写方法——人物描写 动作描写,共12页。学案主要包含了什么是动作描写,动作描写的方法,动作描写的技巧等内容,欢迎下载使用。

