陕西省部分名校2022-2023学年高一下学期期中联考化学试题(Word版含答案)
展开
这是一份陕西省部分名校2022-2023学年高一下学期期中联考化学试题(Word版含答案),共10页。试卷主要包含了请将各题答案填写在答题卡上,本试卷主要考试内容,可能用到的相对原子质量,下列说法正确的是,负载催化剂上的,下列溶液能够区分和气体的是等内容,欢迎下载使用。
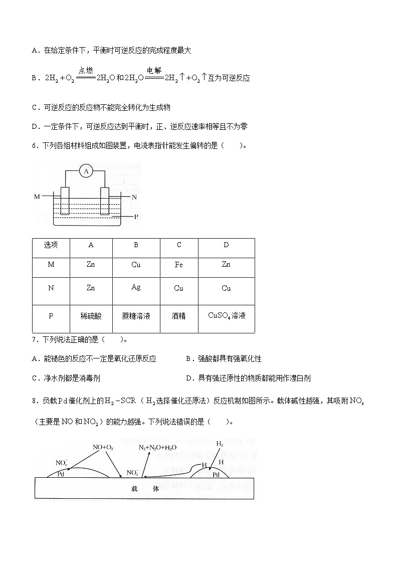
陕西省部分名校2022-2023学年高一下学期期中联考化学考生注意:1.本试卷分选择题和非选择题两部分,共100分。考试时间75分钟。2.请将各题答案填写在答题卡上。3.本试卷主要考试内容:人教版必修第二册第五章、第六章。4.可能用到的相对原子质量: 一、选择题:本题共14小题,每小题3分,共42分。在每小题给出的四个选项中,只有一项是符合题目要求的。1.化学与生活、环境、生产息息相关。下列叙述错误的是( )。A.火力发电是电能转化为化学能的过程B.酸雨的小于5.6,会损伤农作物C.汽车发动机气缸工作时产生高温,会导致气缸内空气中的氮气被氧化生成而污染环境D.硫酸钡可用作消化系统X射线检查的内服药剂,俗称“钡餐”2.化学反应速率是用来衡量化学反应快慢的物理量,下列措施不是为了减慢化学反应速率的是( )。A.食品包装袋内加入抗氧化剂 B.餐馆打包回的食物放置在冰箱内C.将木材劈碎再进行燃烧 D.将浓硝酸保存在阴凉避光处3.诗词是中华民族灿烂文化的瑰宝。下列诗句中包含的反应属于氧化还原反应且属于放热反应的是( )。A.遥知不是雪,为有暗香来 B.千里冰封,万里雪飘C.野火烧不尽,春风吹又生 D.千淘万漉虽辛苦,吹尽狂沙始到金4.下列叙述正确的是( )。A.浓硫酸具有脱水性,可用于干燥氨气 B.化学反应一定会伴随能量的变化C.常温下,铁遇到浓盐酸会发生钝化 D.硫黄是易溶于水的淡黄色固体5.下列有关可逆反应的叙述中,错误的是( )。A.在给定条件下,平衡时可逆反应的完成程度最大B.和互为可逆反应C.可逆反应的反应物不能完全转化为生成物D.一定条件下,可逆反应达到平衡时,正、逆反应速率相等且不为零6.下列各组材料组成如图装置,电流表指针能发生偏转的是( )。选项ABCDMNP稀硫酸蔗糖溶液酒精溶液7.下列说法正确的是( )。A.能褪色的反应不一定是氧化还原反应 B.强酸都具有强氧化性C.净水剂都是消毒剂 D.具有强还原性的物质都能用作漂白剂8.负载催化剂上的(选择催化还原法)反应机制如图所示。载体碱性越强,其吸附(主要是和)的能力越强。下列说法错误的是( )。负载催化剂上的反应机制A.氮氧化物的排放易形成酸雨B.整个反应过程涉及旧化学键的断裂和新化学键的形成C.吸附的分子断键生成H原子的过程放出能量D.用该反应机理高效除去烟气中的氮氧化物时,需要调控合适的9.下列溶液能够区分和气体的是( )。A.品红 B.氯化钙 C.硫酸钠 D.氢氧化钡10.下列物质的转化在给定条件下能通过一步反应实现的是( )。A. B.C. D.11.某教师设计了如图装置(省略夹持装置)探究碳与浓硝酸的反应,已知铂丝在实验过程中不参与反应,下列说法错误的是( )。查阅资料可知:可与反应生成物质的量相同的两种盐。A.将红热的木炭伸进浓硝酸中可以观察到有红棕色气体产生B.通过三颈烧瓶内的现象可知该反应的化学方程式为(浓)C.反应结束后,将溶液加入三颈烧瓶中吸收,反应的离子方程式为D.浓硝酸呈黄色的原因可能是浓硝酸分解生成的溶解在溶液中12.一定条件下,在体积为的恒容密闭容器中,充入气体M和气体N,生成气体P和固体Q,产物的物质的量随反应时间的变化图像如图,测得第时容器内剩余气体M和气体N,下列说法正确的是( )。A.前内,P的平均反应速率为B.该反应的化学方程式为C.升高反应温度,逆反应速率一定会减小D.后,反应停止,正、逆反应速率均为013.短周期元素V、W、X、Y、Z的原子序数依次增大,被誉为最清洁的能源,是一种温室气体,常用作保护气,常温下Z单质为淡黄色固体,这五种元素组成的一种祛痰药的分子结构如图,下列说法错误的是( )。A.元素V、W、X分别为H、C、NB.该祛痰药分子中含有极性共价键和非极性共价键C.最高价氧化物对应水化物的酸性:X>WD.最简单氢化物的沸点:Y<W14.某同学设计了如下一系列实验用于探究硫酸铜的量对锌与稀硫酸反应生成氢气速率的影响,该同学将表中所给的混合物分别加入6个盛有过量粒的反应瓶中,记录获得(已换算成标准状况)气体所需时间。忽略溶液体积和温度变化,下列说法错误的是( )。实验编号①②③④⑤⑥混合物溶液505050505050/g00.52.551020时间302523222335A.第②组实验从反应开始至收集到气体,反应的平均速率B.加入适量的硫酸铜,反应生成的铜与锌形成了原电池,从而加快了锌与稀硫酸的反应速率C.加入硫酸铜较多,生成的铜覆盖在锌表面,有可能会减缓锌与稀硫酸的反应速率D.实验中将硫酸铜固体改为硫酸钠固体,浓度增大,也能达到加快反应速率的效果二、非选择题:本题共4小题,共58分。15.(14分)某原电池装置如图所示,装置中盐桥的作用是使整个装置形成一个闭合回路,电解质溶液足量,闭合开关,观察到电流计指针发生偏转,回答下列问题。(1)该原电池工作过程中,电池的负极上的电极反应式为__________,石墨电极上发生了__________(填“氧化”或“还原”)反应。(2)该原电池工作时,下列说法正确的是______(填标号)。a.电子移动的方向:铁电极石墨溶液b.盐桥中的会向右侧烧杯移动c.溶液的颜色会逐渐变浅d.将盐桥换成盐桥,该装置不能长时间正常工作(3)当铁电极减少时,外电路中转移的电子数目为__________,右侧烧杯中的物质的量改变了__________。(4)原电池工作时能量转化形式为__________,根据原电池形成条件,下列反应理论上可以设计成原电池的是______(填标号)。A.与的反应 B.和的反应C.和的反应 D.和的反应16.(14分)高纯硅广泛应用于信息技术和新能源技术等领域。改良西门子法生产高纯硅的流程如图所示,回答下列问题:(1)石英砂的主要成分为__________(填化学式),其与溶液反应的离子方程式为__________。(2)制取粗硅时会生成一种有毒气体,该气体为__________(填化学式),粗硅与反应生成和的化学方程式为__________。(3)还原炉中反应生成的氧化产物为__________(填化学式),若还原炉中有氧气混入,会造成的不良后果有__________(答一点即可)。(4)下列说法正确的是______(填标号)。A.装溶液的试剂瓶使用的是磨口玻璃塞B.改良西门子法提高了原料的利用率C.自然界中游离态的硅的含量较大D.单质硅是应用最广泛的半导体材料17.(15分)在恒容密闭的绝热容器中,发生反应,该反应为放热反应,其中和随时间的变化如下表:时间05101520252.001.801.501.441.401.401.000.800.500.440.400.40(1)的平均反应速率比大的原因可能是__________,之后正反应速率下降的原因可能是__________。(2)内,的平均反应速率为__________,第时,容器内的__________;该条件下反应达到平衡时,的浓度为__________,的体积分数为__________%。(3)保持其他条件不改变,能说明该反应已经达到平衡状态的是______(填标号)。a.混合气体的密度不变 b.混合气体的颜色保持不变c.消耗的同时生成 d.的值保持不变(4)保持其他条件不变,第再加入,反应达到平衡时,下列说法错误的是______(填标号)。A.反应再次达到平衡时,容器内可能含有B.再加入后,正反应速率会加快C.和具有的总能量高于所具有的总能量D.再加入,平衡时混合气体的颜色比初次投料平衡时的颜色更浅18.(15分)某同学设计如图装置制备氨气并进行喷泉实验,部分夹持装置已省略,请回答下列问题。(1)装置甲的试管内的药品为______(填标号),试管内发生反应的化学方程式为__________。A.B.与的混合物C.与的混合物(2)打开止水夹a、c,关闭止水夹b,点燃酒精灯。丙中烧杯内的液体为稀硫酸,一段时间后该烧杯内与稀反应的离子方程式为__________,倒置漏斗的作用是__________。(3)的电子式为__________,的质量为__________g。(4)一段时间后,充满三颈烧瓶,关闭止水夹a、c,打开止水夹b,将注射器内的蒸馏水注入三颈烧瓶中,片刻后三颈烧瓶内可以观察到的现象为__________。在常温常压下进行实验,当液体充满三颈烧瓶时,三颈烧瓶所得溶液的溶质(视为溶质)的物质的量的浓度为__________(保留小数点后两位)。 高一联考化学参考答案1.A 2.C 3.C 4.B 5.B 6.D 7.A 8.C 9.A 10.C11.B 12.B 13.D 14.D15.(1)(2分);还原(2分)(2)bd(2分)(3)1(2分);1(2分)(4)化学能转化为电能(2分);CD(2分)16.(1)(2分);(2分)(2)(2分);(2分)(3)(2分);发生爆炸(或单质硅会被氧化或其他合理答案,2分)(4)BD(2分)17.(1)该反应放热,体系温度升高,反应速率增大(2分);随着反应进行,反应物浓度下降,浓度影响大于温度影响,反应速率降低(2分)(2)0.025(2分);1(1分);(数值1分,单位1分,2分);40(2分)(3)bd(漏选扣1分,选错不给分,2分)(4)AD(漏选扣1分,选错不给分,2分)18.(1)B(2分);(2分)(2)(2分);防倒吸(2分)(3)(2分);8.5(1分)(4)三颈烧瓶内出现红色喷泉(未答到红色扣1分,2分);0.04(2分)
相关试卷
这是一份湖北省部分普通高中联盟2022-2023学年高一下学期期中联考化学试题(Word版含答案),共11页。试卷主要包含了下列说法不正确的是,每年10月23日上午6等内容,欢迎下载使用。
这是一份江西省名校2022-2023学年高一下学期期中调研测试化学试题(Word版含答案),共19页。试卷主要包含了下列离子方程式不正确的是等内容,欢迎下载使用。
这是一份四川省成都市蓉城名校联盟2022-2023学年高一下学期期中联考化学试题(Word版含答案),文件包含四川省成都市蓉城名校联盟2022-2023学年高一下学期期中联考化学试题docx、2022~2023学年度下期高中2022级期中联考化学参考答案及评分标准docx等2份试卷配套教学资源,其中试卷共12页, 欢迎下载使用。

