所属成套资源:高中物理新教材同步必修第三册课件PPT+讲义(教师版+学生版)
高中物理新教材同步必修第三册课件+讲义 第10章 专题强化5 带电粒子在交变电场中的运动
展开
这是一份高中物理新教材同步必修第三册课件+讲义 第10章 专题强化5 带电粒子在交变电场中的运动,文件包含高中物理新教材同步必修第三册第10章专题强化5带电粒子在交变电场中的运动pptx、高中物理新教材同步必修第三册第10章专题强化5带电粒子在交变电场中的运动教师版docx、高中物理新教材同步必修第三册第10章专题强化5带电粒子在交变电场中的运动学生版docx等3份课件配套教学资源,其中PPT共51页, 欢迎下载使用。
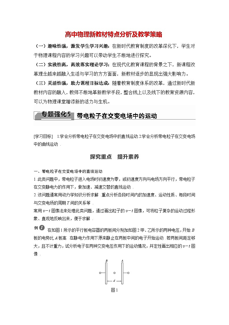
高中物理新教材同步课件必修第三册高中物理新教材特点分析(一)趣味性强,激发学生学习兴趣 在新时代教育制度的改革深化下,学生对于物理课程内容的学习兴趣可以带动学生不断地进行探究。物理课程教学引入趣味性较高的新教材内容,充实物理课堂,引入信息技术,利用多媒体等新时代信息化的教学手段,利用更加直观、动态化的、可观察的教学手段,向学生们展示物理教学课程当中那些抽象的知识点,不断地吸引学生们的好奇心与兴趣力,让学生在物理课堂上能够充分感受到物理的魅力所在。(二)实践性高,高效落实理论学习 在现代化教育课程的背景之下,新课程改革理念越来越融入生活与学习的方方面面,新教材逐步的显现出强大影响力。(三)灵活性强,助力课程目标达成 随着教育制度体系的改革,通过新时代新教材内容的融入,教师不断地革新教学手段,整合线上以及线下的教育资源内容,可以为物理课堂增添新的活力与生机。专题强化5 带电粒子在交变电场中的运动第十章 静电场中的能量1.学会分析带电粒子在交变电场中的直线运动.2.学会分析带电粒子在交变电场中的曲线运动.【学习目标】【内容索引】探究重点提升素养专题强化练TANJIUZHONGDIAN TISHENGSUYANG探究重点 提升素养1一、带电粒子在交变电场中的直线运动1.此类问题中,带电粒子进入电场时初速度为零,或初速度方向与电场方向平行,带电粒子在交变静电力的作用下,做加速、减速交替的直线运动.2.该问题通常用动力学知识分析求解.重点分析各段时间内的加速度、运动性质、每段时间与交变电场的周期T间的关系等.常用v-t图像法来处理此类问题,通过画出粒子的v-t图像,可将粒子复杂的运动过程形象、直观地反映出来,便于求解.例1 在如图1所示的平行板电容器的两板间分别加如图2甲、乙所示的两种电压,开始B板的电势比A板高.在静电力作用下原来静止在两板中间的电子开始运动.若两板间距足够大,且不计重力,试分析电子在两种交变电压作用下的运动情况,并定性画出相应的v-t图像.图1图2答案 见解析解析 t=0时,B板电势比A板高,在静电力作用下,电子向B板(设为正向)做初速度为零的匀加速直线运动.对于题图甲所示电压,在0~ T内电子做初速度为零的正向匀加速直线运动,T~T内电子做末速度为零的正向匀减速直线运动,然后周期性地重复前面的运动,其速度—时间图像如图(a)所示.对于题图乙所示电压,在0~ 内做类似题图甲0~T的运动, ~T内电子做反向先匀加速、后匀减速、末速度为零的直线运动.然后周期性地重复前面的运动,其速度—时间图像如图(b)所示.针对训练1 (多选)如图3(a)所示,A、B是一对平行的金属板,在两板间加上一周期为T的交变电压U,A板的电势φA=0,B板的电势φB随时间的变化规律如图(b)所示.现有一电子从A板上的小孔进入两板间的电场区域,设电子的初速度和重力可忽略.则图3A.若电子是在t=0时刻进入的,它将一直向B板运动B.若电子是在t= 时刻进入的,它可能时而向B板运动,时而向A板运动, 最后打在B板上C.若电子是在t= T时刻进入的,它可能时而向B板运动,时而向A板运 动,最后打在B板上D.若电子是在t= 时刻进入的,它可能时而向B板运动,时而向A板运动√√解析 根据电子进入电场后的受力情况和运动情况,作出如图所示的图像.由图丁可知,当电子在t=0时刻进入电场时,电子一直向B板运动,A正确. 则由图丁知,电子向B板运动的位移大于向A板运动的位移,因此最后仍能打在B板上,B正确.若电子在 时刻进入电场,则由图丁知,在第一个周期电子即返回至A板,C错误.若电子在 时刻进入电场,则它一靠近小孔便受到排斥力,根本不能进入电场,即D错误.二、带电粒子在交变电场中的曲线运动带电粒子以一定的初速度垂直于电场方向进入交变电场,粒子做曲线运动.(1)若带电粒子的初速度很大,粒子通过交变电场时所用时间极短,故可认为粒子所受静电力为恒力,粒子在电场中做类平抛运动.(2)若粒子运动时间较长,在初速度方向做匀速直线运动,在垂直初速度方向利用vy-t图像进行分析:①vy=0时,速度方向沿v0方向.②y方向位移可用vy-t图像的面积进行求解.例2 如图4甲所示,极板A、B间的电压为U0,极板C、D间的间距为d,荧光屏到C、D板右端的距离等于C、D板的板长.A板O处的放射源连续无初速度地释放质量为m、电荷量为+q的粒子,经电场加速后,沿极板C、D的中心线射向荧光屏(荧光屏足够大且与中心线垂直),当C、D板间未加电压时,粒子通过C、D板间的时间为t0;当C、D板间加上图乙所示电压(图中电压U1已知)时,粒子均能从C、D板间飞出,不计粒子的重力及粒子间的相互作用.求:图4(1)C、D板的长度L;在C、D板间有L=v0t0,(2)粒子从C、D两极板间飞出时垂直于极板方向偏移的最大距离;解析 粒子从nt0(n=0,2,4…)时刻进入C、D间,偏移距离最大,粒子做类平抛运动,偏移距离y= at02,(3)粒子打在荧光屏上区域的长度.解析 粒子在C、D间偏转距离最大时打在荧光屏上的位置距中心线最远,打在荧光屏上的位置距中心线的最远距离s=y+Ltan θ,针对训练2 (多选)如图5甲所示,两平行金属板MN、PQ的板长和板间距离相等,板间存在如图乙所示的随时间周期性变化的电场,电场方向与两板垂直,不计重力的带电粒子沿板间中线且垂直于电场方向源源不断地射入电场,粒子射入电场时的初动能均为Ek0,已知t=0时刻射入电场的粒子刚好沿上板右边缘垂直电场方向射出电场,不计粒子间的相互作用,则图5A.所有粒子都不会打到两极板上B.所有粒子最终都垂直电场方向射出电场C.运动过程中所有粒子的最大动能不可能超过2Ek0D.只有t=n (n=0,1,2,…)时刻射入电场的粒子才能垂直电场方向射出 电场√√√解析 带电粒子在垂直于电场方向上做匀速直线运动,在沿电场方向上,做加速度大小不变、方向周期性变化的变速直线运动.由t=0时刻进入电场的粒子运动情况可知,粒子在平行金属板间运动的时间为周期性变化的电场的周期的整数倍.所以带电粒子在沿电场方向的速度vy与E-t图线所围面积成正比(时间轴下方的面积取负值).而经过整数个周期,E-t图像与坐标轴所围面积始终为零,故带电粒子离开电场时沿电场方向的速度总为零,B正确,D错误;在t=0时刻入射的带电粒子,侧向位移最大,故其他粒子均不可能打到极板上,A正确;返回ZHUAN TI QIANG HUA LIAN专题强化练21.在如图1甲所示的平行板电容器A、B两板上加上如图乙所示的交变电压,开始时B板的电势比A板的高,这时两板中间原来静止的电子(图甲中黑点所示)在静电力作用下开始运动,则下列说法正确的是(不计电子重力)A.电子先向A板运动,然后向B板运动, 再返回A板做周期性往返运动B.电子一直向A板运动C.电子一直向B板运动D.电子先向B板运动,然后向A板运动,再返回B板做周期性往返运动123456789√图12.(多选)带正电的微粒放在电场中,场强的大小和方向随时间变化的规律如图2所示.带电微粒只在静电力的作用下由静止开始运动,则下列说法中正确的是A.微粒在0~1 s内的加速度与 1~2 s内的加速度相同B.微粒将沿着一条直线运动C.微粒将做往复运动D.微粒在第1 s内的位移与第3 s内的位移相同123456789√√图2解析 设微粒的速度方向、位移方向向右为正,作出微粒的v-t图像如图所示.由图可知B、D选项正确.1234567893.在空间中有正方向水平向右、大小按如图3所示图线变化的电场,位于电场中A点的电子在t=0时速度为零,在t=1 s时,电子离开A点的距离为l.那么在t=2 s时,电子将处在A.A点B.A点左方l处C.A点右方2l处D.A点左方2l处123456789√图3123456789解析 第1 s内电场方向向右,电子受到的静电力方向向左,电子向左做匀加速直线运动,位移大小为l,第2 s内电子受到的静电力方向向右,由于电子此时有向左的速度,因而电子继续向左做匀减速直线运动,根据运动的对称性,位移大小也是l,t=2 s时电子的总位移大小为2l,方向向左,故选D.4.(多选)如图4甲所示,平行金属板中央有一个静止的电子(不计重力),两板间距离足够大.当两板间加上如图乙所示的交变电压后,下列四个选项中的图像,反映电子速度v、位移x和加速度a三个物理量随时间t的变化规律可能正确的是123456789图4123456789√√123456789解析 由平行金属板间所加电压的周期性可推知粒子加速度的周期性,D项正确;由v=at可知,A项正确,C项错误;由x= at2知x-t图像应为曲线,B项错误.5.(多选)如图5甲所示,两平行金属板竖直放置,左极板接地,中间有小孔,右极板电势随时间变化的规律如图乙所示,电子原来静止在左极板小孔处,不计电子的重力,下列说法正确的是A.若t=0时刻释放电子,电子始终向右运动,直到打到右极板上B.若t=0时刻释放电子,电子可能在两板间 往返运动C.若t= 时刻释放电子,电子可能在两板间 往返运动,也可能打到右极板上D.若t= 时刻释放电子,电子必然回到左极板123456789图5√√123456789若t= 时刻释放电子,电子先做匀加速运动后做匀减速运动,分析易知前 内电子可能到达右极板,若前 时间内电子未到达右极板,则电子将在两极板间做往返运动,所以选项C正确;同理,若t= 时刻释放电子,电子有可能到达右极板,也有可能回到左极板,这取决于两板间的距离,所以选项D错误.解析 若t=0时刻释放电子,电子将重复先匀加速后匀减速的运动,直到打到右极板,不会在两极板间做往返运动,所以选项A正确,B错误;6.如图6(a)所示,两平行正对的金属板A、B间加有如图(b)所示的交变电压,一重力可忽略不计的带正电粒子被固定在两板的正中间P处,若在t0时刻释放该粒子,粒子会时而向A板运动,时而向B板运动,并最终打在A板上,则t0可能属于的时间段是123456789图6√解析 两板间加的是方波电压,刚释放粒子时,粒子向A板运动,说明释放粒子时UAB为负,所以选项A、D错误;123456789若 ,带正电粒子先加速向A板运动、再减速运动至零;然后再反方向加速运动、减速运动至零;如此反复运动,每次向左运动的距离大于向右运动的距离,最终打在A板上,所以选项B正确;若

