 
 
 
 
 
 
专题18 电学实验-高考物理毕业班二轮热点题型归纳与变式演练(全国通用)
展开专题18:电学实验
考点01 电学常用仪器的读数和使用·······································1
考点02 以测电阻为核心的电学实验·······································3
考点03 以测电源电动势和内阻为核心的电学实验·····························9
考点04 电学创新实验················································13
考点01 电学常用仪器的读数和使用
1.电流表和电压表
| 量程 | 精确度 | 读数规则 | 
| 电流表0~3 A | 0.1 A | 与刻度尺一样,采用估读,读数规则较简单,只需要精确值后加一估读数即可 | 
| 电压表0~3 V | 0.1 V | |
| 电流表0~0.6 A | 0.02 A | 估读位与最小刻度在同一位,采用估读 | 
| 电压表0~15 V | 0.5 V | 估读位与最小刻度在同一位,采用估读 | 
2.多用电表
(1)电流的流向
电流从多用电表的“+”插孔(红表笔)流入,从“-”插孔(黑表笔)流出,即“红进、黑出”.
(2)“机械零点”与“欧姆零点”
“机械零点”在表盘刻度左侧“0”位置,调整的是表盘下边中间的定位螺丝;“欧姆零点”在表盘刻度的右侧电阻刻度“0”位置,调整的是欧姆挡的调零旋钮.
(3)欧姆表使用注意事项
①选挡接着调零;②换挡重新调零;③待测电阻与电路、电源断开;④尽量使指针指在表盘中间位置附近;⑤读数之后要乘以倍率得阻值;⑥用完后,选择开关要置于“OFF”挡或交流电压最高挡.
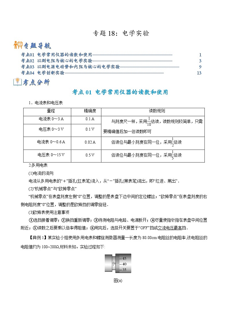
【典例1】某实验小组使用多用电表和螺旋测微器测量一长度为80.00cm电阻丝的电阻率,该电阻丝的电阻值约为100~200Ω,材料未知。实验过程如下:
图(a)
图(b)
(1)用螺旋测微器测量该电阻丝的直径,示数如图(a)所示。该电阻丝的直径为 mm。
(2)对多用电表进行机械调零。
(3)将多用电表的选择开关旋至 倍率的电阻挡(填“×1”“×10”“×100”或“×1k”)。
(4)将黑、红表笔短接,调节欧姆调零旋钮,使指针指在电阻挡零刻度线。
(5)将黑、红表笔并接在待测电阻丝两端,多用电表的示数如图(b)所示。该电阻丝的电阻值为 Ω。
(6)测量完成之后,将表笔从插孔拔出,并将选择开关旋到“OFF”位置。
(7)实验测得的该电阻丝电阻率为 Ω·m(结果保留3位有效数字)。
答案 (1)1.414 (3)×10 (5)160 (7)3.14×10-4
【解析】:(1)螺旋测微器的固定刻度读数1 mm,可动刻度读数为0.01×41.4=0.414 mm,所以最终读数为1 mm+0.414 mm=1.414 mm,由于需要估读,因此在范围1.412~1.416 mm内均正确;(3)因为待测电阻电阻值约为100~200Ω,且欧姆档读数在中值附近精确度较高,故将多用电表的选择开关旋至×10倍率的电阻挡;读数为16×10Ω=160Ω。(7)由电阻定律,代入数据可得
【变式1-1】用一多用电表进行多次测量,指针指在图中位置,请把相应读数读出。
(1)如果是用直流挡测量电流,指针位置如①所示,则读数为__________
(2)如果是用直流挡测量电压,指针位置如图①所示,则读数为__________
(3)如果是用倍率挡测量电阻,指针位置如图②所示,则读数为__________Ω。
【答案】:(1)64.0mA(2)1.60V(3)3000Ω
【解析】:(1)、如果用直流100mA档测电流,则应读表盘第二排刻度,再按比例读出示数为64.0mA。
(2)、如果是用直流2.5V挡测量电压,则应读表盘第二排刻度,再按比例读出示数为1.6V。
(3)、如果是用倍率×100挡测量电阻,则应读表盘第一排刻度,则读为30×100=3000Ω。
考点02 以测电阻为核心的电学实验
1.电阻测量的基本方法
(1)伏安法:有电压表、电流表且电表量程恰当时选择“伏安法”.
(2)安安法:电压表不能用或没有电压表的情形下,若知道电流表内阻,可以将电流表当作电压表使用,即选择“安安法”.
(3)伏伏法:电流表不能用或没有电流表的情况下,若知道电压表内阻,可以将电压表当作电流表使用,即选择“伏伏法”.
(4)伏安加R法:在运用伏安法测电阻时,由于电压表或电流表的量程太小或太大,为了满足安全、精确的要求,需加保护电阻,“伏安加R法”又叫做“加保护电阻法”.
注意:电表的“三用”:如果知道电表的内阻,电流表、电压表就既可以测电流,也可以测电压,还可以作为定值电阻来用,即“一表三用”.
2.电表的替代与改装
在没有电压表或电压表不能用、没有电流表或电流表不能用时,要用到电表的替代与改装.
(1)内阻已知的电压表相当于小量程的电流表;
(2)内阻已知的电流表相当于小量程的电压表;
(3)灵敏电流计串大电阻改装成电压表;
(4)灵敏电流计并小电阻改装成电流表;
(5)电阻箱与电流表串联相当于电压表;
(6)电阻箱与电压表并联相当于电流表;
(7)内阻较小的电源串联定值电阻相当于内阻较大的电源.
3.电表内阻测量最常用的方法——半偏法
(1)用半偏法测电流表内阻,如图所示,电阻箱应和电流表并联,然后与大电阻滑动变阻器串联,R测<R真.
(2)若测电压表内阻,如图所示,电阻箱应和电压表串联,然后与小电阻滑动变阻器并联,且R测>R真.
4.等效替代法
(1)电流等效替代(如图)
(2)电压等效替代(如图)
5.独特的测量方法——电桥法测电阻
在电阻的测量方法中,有一种很独特的测量方法,那就是电桥法.其测量电路如图所示,实验中调节电阻箱R3,当A、B两点的电势相等时,R1和R3两端的电压相等,设为U1,同时R2和Rx两端的电压也相等,设为U2.
根据欧姆定律有:=,=,由以上两式解得:R1Rx=R2R3,这就是电桥平衡的条件,由该平衡条件可求出被测电阻Rx的阻值.
【典例2】热敏电阻是传感器中经常使用的元件,某学习小组要探究一热敏电阻的阻值随温度变化的规律。可供选择的器材有:
待测热敏电阻(实验温度范围内,阻值约几百欧到几千欧);
电源E(电动势,内阻r约为);
电阻箱R(阻值范围);
滑动变阻器(最大阻值);
滑动变阻器(最大阻值);
微安表(量程,内阻等于);
开关两个,温控装置一套,导线若干。
同学们设计了如图甲所示的测量电路,主要实验步骤如下:
①按图示连接电路;
②闭合、,调节滑动变阻器滑片P的位置,使微安表指针满偏;
③保持滑动变阻器滑片P的位置不变,断开,调节电阻箱,使微安表指针半偏;
④记录此时的温度和电阻箱的阻值。
回答下列问题:
(1)为了更准确地测量热敏电阻的阻值,滑动变阻器应选用___________(填“”或“”)。
(2)请用笔画线代替导线,将实物图(不含温控装置)连接成完整电路__________。
(3)某温度下微安表半偏时,电阻箱的读数为,该温度下热敏电阻的测量值为___________(结果保留到个位),该测量值___________(填“大于”或“小于”)真实值。
(4)多次实验后,学习小组绘制了如图乙所示的图像。由图像可知。该热敏电阻的阻值随温度的升高逐渐___________(填“增大”或“减小”)。
【答案】⑴ ⑵ 见解析 ⑶3500 大于 ⑷ 减小
【解析】
(1)[1]用半偏法测量热敏电阻的阻值,尽可能让该电路的电压在S2闭合前、后保持不变,由于该支路与滑动变阻器左侧部分电阻并联,滑动变阻器的阻值越小,S2闭合前、后并联部分电阻变化越小,从而并联部分的电压值变化越小,故滑动变阻器应选R1。
(2)[2]电路连接图如图所示
(3)[3]微安表半偏时,该支路的总电阻为原来的2倍,即:
可得:
[4]当断开S2,微安表半偏时,由于该支路的电阻增加,电压略有升高,根据欧姆定律,总电阻比原来2倍略大,也就是电阻箱的阻值略大于热敏电阻与微安表的总电阻,而我们用电阻箱的阻值等于热敏电阻与微安表的总电阻来计算,因此热敏电阻的测量值比真实值偏大。
(4)[5]由于是图像,当温度T升高时,减小,从图中可以看出减小,从而减小,因此热敏电阻随温度的升高逐渐减小。
【变式2-1】在测量定值电阻阻值的实验中,提供的实验器材如下:电压表(量程,内阻),电压表(量程,内阻),滑动变阻器R(额定电流,最大阻值),待测定值电阻,电源E(电动势,内阻不计),单刀开关S,导线若干:
回答下列问题:
(I)实验中滑动变阻器应采用________接法(填“限流”或“分压”);
(2)将虚线框中的电路原理图补充完整_____________;
(3)根据下表中的实验数据(、分别为电压表﹑的示数),在图(a)给出的坐标纸上补齐数据点,并绘制图像__________;
| 测量次数 | 1 | 2 | 3 | 4 | 5 | 
| 1.00 | 1.50 | 2.00 | 2.50 | 3.00 | |
| 1.61 | 2.41 | 3.21 | 4.02 | 4.82 | 
(4)由图像得到待测定值电阻的阻值________(结果保留三位有效数字);
(5)完成上述实验后,若要继续采用该实验原理测定另一个定值电阻(阻值约为)的阻值,在不额外增加器材的前提下,要求实验精度尽可能高,请在图(b)的虚线框内画出你改进的电路图______。
【答案】⑴分压 ⑵⑶见解析⑷ ⑸ 见解析
【解析】
(1)[1] 电压表和串联在和并联,并联的总电阻远大于滑动变阻器电阻,为了调节变阻器时,电表示数变化明显,且能或者更多组数据,选择分压接法;
(2)[2]完整的电路图,如图所示
(3)[3]根据下表中的实验数据,绘制的图像,如图所示
(4)[4]根据实验电路图,则有:
变形得:
则图线的斜率为:
根据图像可得斜率:
则有:
代入,解得
(5)[5]因待测电阻(阻值约为)的阻值较小,若仍与电压表串联,则所分得的电压过小,不利于测量,故待测电阻与其中一个电压表并联,由于电源电动势只有6V,为让待测电阻分得较大电压,故待测电阻应与电压表并联,再与电压表串联,故改进后的电路图,如图所示
考点03以测电源电动势和内阻为核心的电学实验
【考点诠释】
1.测电源电动势和内阻的常用方法
| 
 | 伏安法 | 伏阻法 | 安阻法 | |
| 实验原理 | E=U+Ir | E=U+r | E=IR+Ir | |
| 实验电路 | ||||
| 数据处理 | 计算法 | 由 解得E、r | 由 解得E、r | 由 解得E、r | 
| 图象法 | U=-rI+E | =·+ | =·R+ | |
| 误差来源 | 电压表的分流 E测<E真;r测<r真 | 电压表的分流 E测<E真;r测<r真 | 电流表的分压 E测=E真;r测>r真 | |
2.对实验的两点说明
(1)任何一种实验方法,一定要紧扣闭合电路欧姆定律E=U+Ir,其中最关键的是看电路中如何测量出路端电压U和电路中的总电流I。
(2)“化曲为直”思想的应用。利用图象得出电动势和内阻是常见的方法,当图线不为直线时,往往要变换坐标轴表示的物理量,使图线为直线。以安阻法为例,可作R图象;以伏阻法为例,可作图象,也可作U图象等,目的是使图象是直线。故这类问题重点关注图象的斜率、截距的物理意义。
【典例3】在“测定电池的电动势和内阻”实验中,
(1)用如图所示的电路图测量,得到的一条实验数据拟合线如图所示,则该电池的电动势E=______V(保留3位有效数字);内阻r=______(保留2位有效数字);
(2)现有如图所示的实验器材,照片中电阻箱阻值可调范围为0~9999Ω,滑动变阻器阻值变化范围为0~10Ω,电流表G的量程为0~3mA、内阻为200Ω,电压表的量程有0~3V和0~15V。请在图3中选择合适的器材,在答题纸相应方框中画出两种测定一节干电池的电动势和内阻的电路图。______
【答案】(1)[1]1.46(1.45~1.47均可) [2] 0.64(0.63~0.67均可) (2)[3]见解析
【解析】
(1)[1]根据闭合电路欧姆定律可得
将题干中得图线延长与横纵轴分别相交,如图
可知图像与纵轴交点即为电动势,即:
[2]图像斜率的绝对值为电源内阻,即:
(2)[3]电流表量程太小,使用电阻箱和电压表代替电流表进行测量,电路图如图
根据闭合电路欧姆定律:
变形得:
绘制图像,可知图像斜率为,与纵轴截距为,从而求解电动势和内阻;
也可以通过电阻箱改装电流表,扩大电流表得量程,实现电流得测量,电路图如图
I为改变量程之后的电流表示数,根据闭合电路欧姆定律:
可以绘制图像求解电动势和内阻。
【变式3-1】一实验小组利用图(a)所示的电路测量一电池的电动势E(约)和内阻r(小于)。图中电压表量程为,内阻:定值电阻;电阻箱R,最大阻值为;S为开关。按电路图连接电路。完成下列填空:
(1)为保护电压表,闭合开关前,电阻箱接入电路的电阻值可以选___________(填“5.0”或“15.0”);
(2)闭合开关,多次调节电阻箱,记录下阻值R和电压表的相应读数U;
(3)根据图(a)所示电路,用R、、、E和r表示,得___________;
(4)利用测量数据,做图线,如图(b)所示:
(5)通过图(b)可得___________V(保留2位小数),___________(保留1位小数);
(6)若将图(a)中的电压表当成理想电表,得到的电源电动势为,由此产生的误差为___________%。
【答案】⑴15.0 ⑶ ⑸ 1.55 1.0 ⑹ 5
【解析】
(1)[1]为了避免电压表被烧坏,接通电路时电压表两端的电压不能比电表满偏电压大,则由并联电路分压可得:
代入数据解得:,因此选。
(3)[2]由闭合回路的欧姆定律可得:
化简可得:
(5)[3][4]由上面公式可得:,
由图象计算可得:,
代入可得:,
(6)[5]如果电压表为理想电压表,则可有:
则此时:
因此误差为:
考点04 电学创新实验
【考点诠释】
高考试题中出现的电学创新实验,大都是在教材常规实验的基础上,进行重组、包装、拓展、创新,它们源于教材,但高于教材,解决这类创新实验时,应注意以下三点:
(1)实验仪器的选取,电流表内、外接法的判断,滑动变阻器的分压电路与限流电路的分析。
(2)在解决设计型实验时,要注意条件的充分利用,如对于给定确切阻值的电压表和电流表,电压表可当作电流表使用,电流表也可当作电压表使用。
(3)对一些特殊电阻的测量,如电流表或电压表内阻的测量,电路设计有其特殊性,即首先要注意到其自身量程对电路的影响,其次要充分利用其“自报电流”或“自报电压”的功能。
【典例4】小李在实验室测量一电阻Rx的阻值。
(1)因电表内阻未知,用如图1所示的电路来判定电流表该内接还是外接。正确连线后,合上开关S,将滑动变阻器的滑片P移至合适位置。单刀双掷开关K掷到1,电压表的读数,电流表的示数如图2所示,其读数___________A;将K掷到2,电压表和电流表的读数分别为,。由此可知应采用电流表___________(填“内”或“外”)接法。
(2)完成上述实验后,小李进一步尝试用其它方法进行实验:
①器材间连线如图3所示,请在虚线框中画出对应的电路图___________;
②先将单刀双掷开关掷到左边,记录电流表读数,再将单刀双掷开关挪到右边,调节电阻箱的阻值,使电流表的读数与前一次尽量相同,电阻箱的示数如图3所示。则待测电阻___________。此方法___________(填“有”或“无”)明显的实验误差,其理由是___________。
【答案】⑴0.34 外 ⑵①见解析 ②5 有 电阻箱的最小分度与待测电阻比较接近(或其它合理解释)
【解析】
(1)[1]由电流表的表盘可知电流大小为0.34A
[2]电压表的百分比变化为⑩
电流表的百分比变化为⑩
因此可知电压表的示数变化更明显,说明电流表的分压更严重,因此不能让电流表分压,采用外接法
(2)①[3]电路图如图
②[4]两次实验中电路电流相同,因此可有⑩
可得⑩
读数可得⑩
[5][6]电阻箱的最小分度和待测阻值阻值接近,这样测得的阻值不够精确,如待测电阻阻值为5.4Ω,则实验只能测得其为,误差较大。
【变式4-1】某小组研究热敏电阻阻值随温度的变化规律。根据实验需要已选用了规格和量程合适的器材。
(1)1先用多用电表预判热敏电阻阻值随温度的变化趋势。选择适当倍率的欧姆挡,将两表笔______,调节欧姆调零旋钮,使指针指向右边“”处。测量时观察到热敏电阻温度越高,相同倍率下多用电表指针向右偏转角度越大,由此可判断热敏电阻阻值随温度的升高而__________。
(2)再按图连接好电路进行测量。
①闭合开关S前,将滑动变阻器的滑片滑到_______端(选填“a”或“b”)。
将温控室的温度设置为T,电阻箱调为某一阻值。闭合开关S,调节滑动变阻器,使电压表和电流表的指针偏转到某一位置。记录此时电压表和电流表的示数、T和。断开开关S。
再将电压表与热敏电阻C端间的导线改接到D端,闭合开关S。反复调节和,使电压表和电流表的示数与上述记录的示数相同。记录此时电阻箱的阻值。断开开关S。
②实验中记录的阻值_____(选填“大于”、“小于”或“等于”)。此时热敏电阻阻值_____。
【答案】短接 减小 b 大于
【解析】
(1)[1][2]选择倍率适当的欧姆档,将两表笔短接;欧姆表指针向右偏转角度越大,则阻值越小,可判断热敏电阻的阻值随温度升高而减小。
(2)①[3]闭合开关S前,应将滑动变阻器R1的阻值调到最大,即将滑片滑到b端;
②[4][5]因两次电压表和电流表的示数相同,因为:
即:
可知R01大于R02。
【变式4-2】某同学研究小灯泡的伏安特性,实验室提供的器材有;小灯泡(,),直流电源(),滑动变阻器,量程合适的电压表和电流表,开关和导线若干,设计的电路如图1所示。
(1)根据图1,完成图2中的实物连线______;
(2)按照图1连线后,闭合开关,小灯泡闪亮一下后熄灭,观察发现灯丝被烧断,原因可能是______(单项选择,填正确答案标号);
A.电流表短路
B.滑动变阻器的滑片接触不良
C.滑动变阻器滑片的初始位置在b端
(3)更换小灯泡后,该同学正确完成了实验操作,将实验数据描点作图,得到图像,其中一部分如图3所示,根据图像计算出P点对应状态下小灯泡的电阻为______(保留三位有效数字)。
【答案】⑴见解析⑵ C ⑶
【解析】
(1)[1]电流表负极与滑动变阻器的右端的位置连接,如图
(2)[2]开关闭合,小灯泡闪亮一下后灯丝烧断,说明通过小灯泡的电流过大。
A.电流表内阻非常小,短路几乎不影响通过小灯泡的电流,与灯丝烧断无关,A错误;
B.滑动变阻器滑片接触不良,无电流通过小灯泡,B错误;
C.滑动变阻器的滑片开始时置于端,小灯泡部分分压达到最大,通过电流最大,可能会烧断小灯泡灯丝,C正确;
故选C。
(3)根据小灯泡的伏安特性曲线可知在点时的电压和电流分别为:,
根据欧姆定律可知小灯泡的电阻为:
1、(2022·湖南卷·T12)小梦同学自制了一个两挡位(“”“”)的欧姆表,其内部结构如图所示,为调零电阻(最大阻值为),、、为定值电阻(),电流计G的内阻为。用此欧姆表测量一待测电阻的阻值,回答下列问题:
(1)短接①②,将单刀双掷开关与接通,电流计G示数为;保持电阻滑片位置不变,将单刀双掷开关与接通,电流计G示数变为,则______(填“大于”或“小于”);
(2)将单刀双掷开关与接通,此时欧姆表的挡位为______(填“”或“”);
(3)若从“”挡位换成“”挡位,调整欧姆零点(欧姆零点在电流计G满偏刻度处)时,调零电阻的滑片应该______调节(填“向上”或“向下”);
(4)在“”挡位调整欧姆零点后,在①②间接入阻值为定值电阻,稳定后电流计G的指针偏转到满偏刻度的;取走,在①②间接入待测电阻,稳定后电流计G的指针偏转到满偏刻度的,则______。
【答案】 ①. 大于 ②. ③. 向上 ④.
【解析】
(1)[1]根据题意可知,所以开关拨向时电路的总电阻小于开关拨向时电路的总电阻,电源电动势不变,根据可知;
(2)[2]当开关拨向时,全电路的总电阻较大,中值电阻较大,能够接入待测电阻的阻值也更大,所以开关拨向时对应欧姆表的挡位倍率较大,即;
(3)[3]从“”挡位换成“”挡位,即开关从拨向,全电路电阻增大,干路电流减小,①②短接时,为了使电流表满偏,则需要增大通过电流计所在支路的电流,所以需要将的滑片向上调节;
(4)[4]在“”挡位,电路图结构简化如图
第一次,当①②短接,全电路的总电阻为
通过干路的电流为
电流表满偏,根据并联电路中电流之比等于电阻反比可知
第二次,①②之间接入,全电路总电阻为,通过干路的电流为
电流表偏转了量程的,则
结合第一次和第二次解得
第三次,①②之间接入,全电路总电阻为,通过干路的电流为
电流表偏转了量程的,则
结合第二次和第三次,解得
2、(2022·广东卷·T12)弹性导电绳逐步成为智能控制系统中部分传感器的敏感元件,某同学测量弹性导电绳的电阻与拉伸后绳长之间的关系,实验过程如下:
(1)装置安装和电路连接;如图(a)所示,导电绳的一端固定,另一端作为拉伸端,两端分别用带有金属夹A、B的导线接入如图(b)所示的电路中。
(2)导电绳拉伸后的长度L及其电阻Rx的测量
①将导电绳拉伸后,用刻度尺测量并记录A、B间的距离,即为导电绳拉伸后的长度L。
②将滑动变阻器R的滑片滑到最右端。断开开关S2,闭合开关S1,调节R,使电压表和电流表的指针偏转到合适位置。记录两表的示数U和I1。
③闭合S2,电压表的示数__________(选填“变大”或“变小”)。调节R使电压表的示数仍为U,记录电流表的示数I2,则此时导电绳的电阻Rx = __________(用I1、I2和U表示)。
④断开S1,增大导电绳拉伸量,测量并记录A、B间的距离,重复步骤②和③。
(3)该电压表内阻对导电绳电阻的测量值__________(选填“有”或“无”)影响。
(4)图11(c)是根据部分实验数据描绘的Rx—L图线。将该导电绳两端固定在某种机械臂上,当机械臂弯曲后,测得导电绳的电阻Rx为1.33kΩ,则由图线可读出导电绳拉伸后的长度为__________cm,即为机械臂弯曲后的长度。
【答案】 ①. 变小 ②. ③. 无 ④. 51.80
【解析】
(2)[1]闭合S2后,并联部分的电阻减小,根据闭合电路欧姆定律,电压表的示数变小。
[2]加在导电绳两端的电压为U,流过导电绳的电流为I2—I1,因此导电绳的电阻
(3)[3]在闭合S2之前,电流表I1的示数包括定值电阻的电流和电压表分得的电流,闭合S2之后,加在电压表两端的电压保持不变,因此流过电压表和定值电阻的总电流仍为I1,故流过导电绳的电流是I2—I1,与电压表内阻无关,电压表内阻对测量没有影响。
(4)[4]由图c可知,导电绳拉伸后的长度为51.80cm。
3、(2022·山东卷·T14)某同学利用实验室现有器材,设计了一个测量电阻阻值的实验。实验器材:
干电池E(电动势1.5V,内阻未知);
电流表A1(量程10mA,内阻为90Ω);
电流表A2(量程30mA,内阻为30Ω);
定值电阻R0(阻值为150Ω);
滑动变阻器R(最大阻值为100Ω);
待测电阻Rx;
开关S,导线若干。
测量电路如图所示。
(1)断开开关,连接电路,将滑动变阻器R的滑片调到阻值最大一端。将定值电阻R0接入电路;闭合开关,调节滑片位置。使电流表指针指在满刻度的处。该同学选用的电流表为_______(填“A1”或“A2”);若不考虑电池内阻。此时滑动变阻器接入电路的电阻值应为________Ω。
(2)断开开关,保持滑片的位置不变。用Rx替换R0,闭合开关后,电流表指针指在满刻度的处,则Rx的测量值为________Ω。
(3)本实验中未考虑电池内阻,对Rx的测量值_________(填“有”或“无”)影响
【答案】 ①. A1 ②. 60 ③. 100 ④. 无
【解析】
(1)[1]若不考虑电源内阻,且在电源两端只接R0时,电路中的电流约为
由题知,闭合开关,调节滑片位置,要使电流表指针指在满刻度的处,则该同学选到的电流表应为A1。
[2]当不考虑电源内阻,根据闭合电路的欧姆定律有
计算出
R = 60Ω
(2)[3]断开开关,保持滑片的位置不变,用Rx替换R0,闭合开关后,有
代入数据有
Rx = 100Ω
(3)[4]若考虑电源内阻,根据闭合电路的欧姆定律有
联立计算出的Rx不受电源内阻r的影响。
4、(2022·全国甲卷·T22)某同学要测量微安表内阻,可利用的实验器材有:电源E(电动势,内阻很小),电流表(量程,内阻约),微安表(量程,内阻待测,约),滑动变阻器R(最大阻值),定值电阻(阻值),开关S,导线若干。
(1)在答题卡上将图中所示的器材符号连线,画出实验电路原理图_____;
(2)某次测量中,微安表的示数为,电流表的示数为,由此计算出微安表内阻_____。
【答案】 ①. 见解析 ②. 990Ω
【解析】
(1)[1]为了准确测出微安表两端的电压,可以让微安表与定值电阻R0并联,再与电流表串联,通过电流表的电流与微安表的电流之差,可求出流过定值电阻R0的电流,从而求出微安表两端的电压,进而求出微安表的内电阻,由于电源电压过大,并且为了测量多组数据,滑动电阻器采用分压式解法,实验电路原理图如图所示
(2)[2]流过定值电阻R0的电流
加在微安表两端的电压
微安表的内电阻
5、(2022·全国乙卷·T23)一同学探究阻值约为的待测电阻在范围内的伏安特性。可用器材有:电压表V(量程为,内阻很大),电流表A(量程为,内阻为),电源E(电动势约为,内阻不计),滑动变阻器R(最大阻值可选或),定值电阻(阻值可选或),开关S,导线若干。
(1)要求通过的电流可在范围内连续可调,在答题卡上将图(a)所示的器材符号连线,画出实验电路的原理图________;
(2)实验时,图(a)中的R应选最大阻值为______(填“”或“”)的滑动变阻器,应选阻值为______(填“”或“”)的定值电阻;
(3)测量多组数据可得的伏安特性曲线。若在某次测量中,电压表、电流麦的示数分别如图(b)和图(c)所示,则此时两端的电压为______V,流过的电流为_____,此组数据得到的的阻值为______(保留3位有效数字)。
【答案】 ①. ②. ③. ④. ⑤. ⑥.
【解析】
(1)[1]电流表内阻已知,电流表与并联扩大电流表量程,进而准确测量通过的电流,电压表单独测量的电压;滑动变阻器采用分压式接法,电表从开始测量,满足题中通过的电流从连续可调,电路图如下
(2)[2]电路中应选最大阻值为的滑动变阻器,方便电路的调节,测量效率高、实验误差小;
[3]通过电流最大为,需要将电流表量程扩大为原来的倍,根据并联分流的规律示意图如下
根据并联分流,即并联电路中电流之比等于电阻的反比,可知
解得
(3)[4]电压表每小格表示,向后估读一位,即;
[5]电流表每小格表示,本位估读,即,电流表量程扩大倍,所以通过的电流为;
[6]根据欧姆定律可知
1、(2021·河南省洛阳市高三下学5月三模)在练习使用游标卡尺和螺旋测微器的实验中,测量一枚1元硬币的直径和厚度,如图a所示。
(1)用游标卡尺测量其直径,如图b所示,直径是__________mm;
(2)用螺旋测微器测量其厚度,如图c所示,厚度是_________mm。
【答案】 (1). 25.00 (2). 1.850
【解析】:(1)[1]用游标卡尺测量其直径是25mm+0.05mm×0=25.00mm;
(2)[2]用螺旋测微器测量其厚度是1.5mm+0.01mm×35.0=1.850mm。
2、(2021·北京二模)如图所示为某实验小组设计的一个简易多用电表的电路图,已知欧姆挡的倍率为“×100”,所用的器材如下:
A.干电池(电动势为1.5V,内阻为0.5Ω)
B.电流表A(满偏电流为200 μA,内阻为500Ω)
C.定值电阻R1(阻值为2.9kΩ)
D.定值电阻R2(阻值为125Ω)
E.滑动变阻器R3(最大阻值2kΩ)
F.开关一个,红、黑表笔各一支,导线若干
根据实验电路和实验器材,请回答下列问题:
(1)若测量电流,开关S应与______(填“1”、“2”或“3”)相接,量程为0~__________mA。
(2)欧姆挡刻度盘的中央刻度值为“___________________”
(3)欧姆挡的刻度值是按电池电动势为1.5V刻制的,当电池的电动势下降到1.4V、内阻增大到5Ω时,欧姆调零后,若指针指向刻度盘上的“12”,则这个电阻的真实值是________________Ω。
【答案】: (1). 1 (2). 1 (3). 15 (4). 1120Ω
【解析】:(1)[1] 由图示电路图可知,开关接1时电流表G与电阻并联,是测量电流。
[2]电流表的量程为:
(2)[3] 由闭合电路欧姆定律:满偏时根据:
半偏时:
则:
欧姆挡的倍率为“×100”,则欧姆挡刻度盘的中央刻度值为:15
(3)[4] 由闭合电路欧姆定律:电动势为1.5V,欧姆表内部的中性电阻
电动势变为1.4V,调零后,欧姆表内部的中性电阻:
指针指向刻度盘上的“12”,电阻值为 ,则有:
解得:
3.某同学在测量一只小灯泡电阻的实验中,连接了如图甲所示的实物电路图。闭合开关,发现灯泡不亮,电流表的示数为零。
甲
(1)他借助多用电表检查小灯泡,先断开开关,把多用电表的选择开关旋到欧姆挡的“×1”挡,再进行________调零;然后将红、黑表笔分别接触①、②接线柱,多用电表的表盘恰好如图乙所示,说明小灯泡正常,此时的电阻为________Ω。
乙
(2)他将多用电表选择开关旋于某直流电压挡,将红、黑表笔分别接触②、③接线柱;闭合开关,发现电压表的示数约等于电源电动势,说明②、③接线柱间的导线出现了________(选填“断路”或“短路”)。
(3)故障排除后,为了使电流表的示数从零开始,要在________(选填“①、④”或“③、④”)接线柱间再连接一根导线,并在闭合开关前把滑动变阻器的滑片置于最________(选填“左”或“右”)端。
【答案】(1)欧姆 6(或6.0) (2)断路 (3)③、④ 左
【解析】(1)根据欧姆表的使用方法可知,每次选完挡后应重新进行欧姆调零;欧姆表的读数为R=6.0×1 Ω=6.0 Ω。
(2)将红、黑表笔分别接触②、③接线柱,闭合开关,发现电压表的示数约等于电源电动势,说明②、③接线柱间的导线出现了断路。
(3)为使电流表的示数从零开始,滑动变阻器应采用分压式接法,所以应在③、④接线柱间再连接一根导线;闭合开关前应将滑片置于输出电压最小的最左端。
4.(2020·河北衡水中学第一次月考)某同学测量一金属导体的电阻率,如图甲所示,该空心导体横截面外正方形的边长是内正方形边长的2倍。经粗略测量知,该金属导体电阻为5 Ω左右。为了精确测量它的阻值R,以便进一步测出该材料的电阻率ρ,实验室备有下列器材:
A.电源E(电动势为3 V,内阻不计);
B.电流表A1(量程为0~1 A,内阻r1约为0.1 Ω);
C.电流表A2(量程为0~0.6 A,内阻r2=5 Ω);
D.滑动变阻器R0(阻值范围为0~3 Ω);
E.开关S,导线若干。
甲 乙
(1)请在图乙虚线框内补充画出完整、合理的测量电路图:________。
(2)做实验时,先把滑动变阻器滑片P滑动到A端,闭合开关S,滑动P到合适位置,记录电流表A1的读数I1,记录电流表A2的读数I2,可以求出金属导体电阻R=________(用题中所给字母表示),然后滑动滑片,多次测量求平均值,可得到更精确阻值。
(3)该同学测得外正方形的边长为a,金属导体的长度为L。用已经测得的物理量I1、I2、L、a及题中所给物理量可得到该金属材料电阻率的表达式为ρ=________。
【答案】(1)见解析图 (2) (3)
【解析】(1)由题中的实验器材可知,滑动变阻器的最大电阻值小于待测金属材料的电阻值,因此滑动变阻器应用分压接法,利用伏安法测电阻时电路图如图所示。
(2)由并联知识和电阻定义式可知R=。
(2)该导体横截面积为S=a2-=a2,由电阻定律R=ρ,可得ρ=。
专题18 电学实验-2023年高考物理毕业班二轮热点题型归纳与变式演练(全国通用)(原卷版): 这是一份专题18 电学实验-2023年高考物理毕业班二轮热点题型归纳与变式演练(全国通用)(原卷版),共18页。试卷主要包含了电流表和电压表,电表的替代与改装,等效替代法,独特的测量方法——电桥法测电阻等内容,欢迎下载使用。
专题18 电学实验-2023年高考物理毕业班二轮热点题型归纳与变式演练(全国通用)(解析版): 这是一份专题18 电学实验-2023年高考物理毕业班二轮热点题型归纳与变式演练(全国通用)(解析版),共29页。试卷主要包含了电流表和电压表,电表的替代与改装,等效替代法,独特的测量方法——电桥法测电阻等内容,欢迎下载使用。
专题17 力学实验-高考物理毕业班二轮热点题型归纳与变式演练(全国通用): 这是一份专题17 力学实验-高考物理毕业班二轮热点题型归纳与变式演练(全国通用),文件包含专题17力学实验解析版docx、专题17力学实验原卷版docx等2份试卷配套教学资源,其中试卷共51页, 欢迎下载使用。
 
 
 
 
 
 
 
 
 
 
 


