


上海高考化学三年(2020-2022)模拟题分类汇编-11离子反应(4)
展开
这是一份上海高考化学三年(2020-2022)模拟题分类汇编-11离子反应(4),共23页。试卷主要包含了单选题,工业流程题,实验题等内容,欢迎下载使用。
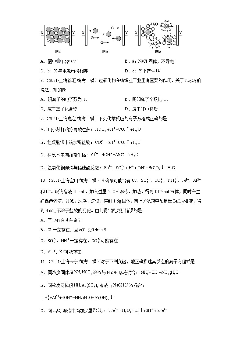
上海高考化学三年(2020-2022)模拟题分类汇编-11离子反应(4) 一、单选题1.(2022·上海宝山·统考模拟预测)下列为除去括号内的杂质而选用的除杂试剂对应正确的是( )选项主要物质(杂质)除杂试剂AFeCl2溶液(FeCl3)H2O2BCO2(CO)饱和NaHCO3溶液CFe2O3(Al2O3)NaOH溶液DNa2CO3固体(NaHCO3)HCl溶液A.A B.B C.C D.D2.(2022·上海·模拟预测)下列物质在熔融状态下能够导电的是A.NaCl B.SiO2 C.Cl2 D.HCl3.(2022·上海普陀·统考二模)探究草酸(H2C2O4)性质,进行如下实验。(已知:室温下,0.1 mol·L−1 H2C2O4的pH=1.3)实验装置试剂a现象①Ca(OH)2溶液(含酚酞)溶液褪色,产生白色沉淀②少量NaHCO3溶液产生气泡③酸性KMnO4溶液紫色溶液褪色④C2H5OH和浓硫酸加热后产生有香味物质由上述实验所得草酸性质所对应的方程式不正确的是A.H2C2O4有酸性,Ca(OH)2+ H2C2O4CaC2O4↓+2H2OB.酸性:H2C2O4> H2CO3,NaHCO3+ H2C2O4NaHC2O4+CO2↑+H2OC.H2C2O4具有还原性,2+5+16H+2Mn2++10CO2↑+ 8H2OD.H2C2O4可发生酯化反应,HOOCCOOH+2C2H5OHC2H5OOCCOOC2H5+2H2O4.(2022·上海长宁·统考二模)下列物质间不能发生化学反应的是A.AgCl固体和KI溶液 B.Na2SO4固体和浓盐酸C.CH3COONa固体和浓盐酸 D.NaHCO3固体和石灰水5.(2022·上海·统考三模)下列A~D四组反应中.其中I和Ⅱ可用同一个离子方程式表示的是 IIIA把金属铁放入稀硫酸中把金属铁放入稀硝酸中BCa(HCO3)2溶液中加入足量的NaOH溶液Ca(OH)2溶液中加入足量的NaHCO3溶液C将0.1 molCl2通入含0.3 mol FeBr2的溶液将0.3 mol Cl2通入含0.1 mol FeBr2的溶液D将少量Na2CO3溶液滴入到足量HCl溶液将少量HCl溶液滴入到足量Na2CO3溶液 A.A B.B C.C D.D6.(2021·上海嘉定·统考一模)某试液中只可能含有K+、、Fe2+、Al3+、Cl-、、、中的若干种离子,离子浓度均为0.1 mol·L-1,某同学进行了如下实验,下列说法正确的是A.原溶液中存在、Fe2+、Cl-、B.滤液X中大量存在的阳离子有、Fe2+和Ba2+C.无法确定沉淀C的成分D.无法确定原试液中是否含有Al3+、Cl-7.(2021·上海杨浦·统考二模)图a-c分别为NaCl在不同状态下的导电实验、Y为石墨电极微观示意图。下列分析错误的是A.图中代表 B.a:NaCl固体,不导电C.b:X与电源负极相连 D.c:Y上产生8.(2021·上海徐汇·统考二模)过氧化物在纺织业工业里有重要的作用,关于Na2O2的说法正确的是A.阴离子的电子数为10 B.阴阳离子个数比1:1C.属于离子化合物 D.属于非电解质9.(2021·上海嘉定·统考二模)下列化学反应的离子方程式正确的是A.用小苏打治疗胃酸过多:B.往碳酸钡中滴加稀盐酸:C.往氨水中滴加氯化铝:D.氢氧化钡溶液与稀硫酸反应:10.(2021·上海宝山·统考二模)某溶液可能含有Cl-、SO、CO、NH、Fe3+、Al3+和K+。取该溶液100mL,加入过量NaOH溶液,加热,得到0.02mol气体,同时产生红褐色沉淀;过滤,洗涤,灼烧,得到1.6g固体;向上述滤液中加足量BaCl2溶液,得到4.66g不溶于盐酸的沉淀。由此得出的判断错误的是A.至少存在4种离子B.Cl-一定存在,且c(Cl‑)≥0.4mol/LC.SO、NH一定存在,CO可能存在D.Al3+、K+可能存在11.(2021·上海长宁·统考二模)对于下列实验,能正确描述其反应的离子方程式是A.同浓度同体积溶液与溶液混合:B.同浓度同体积溶液与溶液混合:C.向溶液中滴加少量:D.用溶液吸收少量:12.(2021·上海虹口·统考二模)在指定溶液中下列离子能大量共存的是A.透明澄清的溶液:NH、Fe3+、SO、NOB.能使甲基橙变红的溶液:Na+、Ca2+、AlO、Cl-C.c(ClO-)=0.1mol/L的溶液:K+、Na+、CO、S2-D.加入Al能放出H2的溶液:Mg2+、NH、HCO、NO13.(2021·上海虹口·统考二模)向等物质的量浓度的Ba(OH)2与BaCl2的混合溶液中加入NaHCO3溶液,下列离子方程式与事实相符的是A.HCO+ OH-= CO+H2OB.Ba2+ + HCO+ OH- = BaCO3↓+ H2OC.Ba2+ + 2HCO+ 2OH-=BaCO3↓+ CO+ 2H2OD.2Ba2++3HCO+ 3OH- = 2BaCO3↓+ CO+ 3H2O14.(2021·上海闵行·统考二模)某溶液可能含有等物质的量的Ba2+、Na+、、H+、Cl-、I-、、中的几种,向该溶液中滴加少量新制氯水,所得溶液为无色。判断不正确的是A.肯定不含 B.肯定不含H+C.肯定含有 D.肯定不含Cl-15.(2021·上海静安·统考二模)次磷酸(H3PO2)与磷酸(H3PO4)的正盐性质如下表。正盐NaH2PO2有较强的还原性,可将硝酸银溶液中的Ag+转化为银,此时氧化剂与还原剂物质的量之比为4:1。化学式Na3PO4NaH2PO2物质类别正盐正盐溶液酸碱性碱性中性关于该氧化还原反应的判断正确的是A.H3PO2是三元酸B.反应前后溶液的pH无变化C.反应的离子方程式为:H2PO+4Ag++2H2O4Ag↓+PO+6H+D.硝酸银发生还原反应16.(2021·上海静安·统考二模)常温下,在0.1mol/L 的NH4Cl溶液中,下列各组离子能大量共存的是A.Na+、OH-、NO B.K+、AlO、ClO-C.Fe2+、SO、Cl- D.Ag+、NO、Na+17.(2021·上海静安·统考二模)既不属于电解质,又不属于非电解质的是A.氯气 B.氨气 C.乙醇 D.醋酸钠18.(2021·上海崇明·统考二模)在溶液中加入少量Na2O2后仍能大量共存的离子组是A.、、、 B.、、、C.、、、 D.、、、19.(2021·上海崇明·统考二模)下列离子方程式书写正确的是A.钠投入水中的离子方程式:Na + 2H2O= ++ H2↑B.氯气溶于水的离子方程式:Cl2 + H2O =++C.制印刷电路板的反应:+ Cu =+D.Ba(OH)2溶液中加入过量的NaHSO4溶液:+++= BaSO4↓ + 2H2O20.(2021·上海·统考二模)下列有关氨的说法正确的是A.的空间构型为平面三角形 B.是非电解质C.的水溶液不能导电 D.氨催化氧化制硝酸属于氮的固定21.(2021·上海松江·统考二模)实验室欲配制一种仅含4种离子(不考虑水电离出的离子)的溶液,且溶液中4种离子的浓度均为1 mol·L-1,能达到此目的的是A.Al3+、K+、SO、NO B.ClO-、I-、H+、Na+C.Na+、Mg2+、SO、Cl- D.Ba2+、OH-、CO、K+22.(2021·上海黄浦·统考二模)下列解释实验事实的离子方程式较合理的是A.用Na2S处理含Hg2+的废水:B.用氢氧化钠溶液去除铝条表面的氧化膜:C.用Na2SO3溶液吸收少量氯气:D.草木灰不能与铵态氮肥混合使用:23.(2021·上海黄浦·统考二模)下表中物质的分类完全正确的是( )选项ABCD强电解质弱电解质HClO非电解质Al A.A B.B C.C D.D24.(2021·上海奉贤·统考二模)下列物质属于强电解质的是A.酒精 B.氯化银 C.氢氧化铝 D.二氧化氯25.(2021·上海奉贤·统考二模)加入铝粉能放出氢气的溶液中一定不能大量共存的离子组是A.、、、 B.、、、C.、、、 D.、、、26.(2021·上海·统考二模)某溶液中可能含有物质的量浓度相等的和。取少量溶液,加入过量的溶液并加热,产生使湿润的红色石蕊试纸变蓝的气体,同时生成白色沉淀。则原溶液中A.可能有、 B.可能有4种离子C.可能无 D.一定有、、27.(2021·上海·统考二模)已知某100溶液中含有的部分离子的浓度大小如图所示,该溶液呈无色、透明、均一状态,可能还含有、、、。为了进一步确认,加入足量溶液,生成23.3g白色沉淀,再加稀盐酸,沉淀不消失。对原溶液说法错误的是A.肯定不存在、B.的物质的量浓度为2C.加入含0.2的溶液时,沉淀质量达到最大量D.加入少量溶液,反应的离子方程式为28.(2021·上海·统考二模)少量小苏打溶液与足量石灰水反应的离子方程式正确的是A.B.C.D. 二、工业流程题29.(2022·上海·模拟预测)活性ZnO俗称锌白,能改进玻璃的化学稳定性,可用于生产特种玻璃。工业上由粗锌含FeO、CuO等制备ZnO,采取酸浸入、净化除杂、中和沉淀、干燥等步骤,工艺如下:该流程中物质X可以是下列中的 ________________A.ZnO B.NaOH C.Zn(OH)2 D.Na2CO3已知ZnO为两性氧化物,与氢氧化钠溶液反应可生成可溶性的锌酸盐,写出反应的离子方程式_________________________;写出加入时发生反应的离子方程式 _________________________________;加锌粉过滤得到的滤渣主要成分是_________上述流程中多次用到了过滤操作,请写出过滤时用到的玻璃仪器:_________;检验滤液A中溶质的阴离子的方法是________________________________。取碱式碳酸锌水合物,溶于盐酸中生成二氧化碳标况下,溶解过程消耗氯化氢,若该碱式盐中氢元素的质量分数为,试推测该碱是碳酸锌水合物的化学式是__________________。 三、实验题30.(2021·上海·统考二模)食盐是日常生活的必需品,也是重要的化工原料。试剂级NaCl可用海盐(含泥沙、海藻、K+、Ca2+、Mg2+、Fe3+、SO等杂质)为原料制备。实验室提纯NaCl的流程如图:提供的试剂:饱和Na2CO3溶液、饱和K2CO3溶液、NaOH溶液、BaCl2溶液、Ba(NO3)2溶液、75%乙醇、四氯化碳(1)欲除去溶液I中的Ca2+、Mg2+、Fe3+、,在提供的试剂中,选出m所代表的试剂,按滴加顺序依次为_______、NaOH、_______(只填化学式);洗涤除去NaCl晶体表面附带的少量KCl,在提供的试剂中,选用的试剂为_______。(2)操作X为用提纯的NaCl配制500mL 4.00mol/L NaCl溶液,所用的玻璃仪器除烧杯、玻璃棒外还有_______(填仪器名称)(3)用如图所示装置,以焙炒后的海盐为原料制备HCl气体,并通入NaCl饱和溶液中使NaCl结晶析出。①用浓硫酸和海盐混合加热制取氯化氢利用了浓硫酸的性质是_______(填编号),相比分液漏斗,选用仪器a的优点是_______。a.高沸点 b.强酸性 c.强氧化性②对比实验发现,将烧瓶中的海盐磨细可加快NaCl晶体的析出,其原因是_______。(4)设计实验测定NaCl产品中SO的含量,填写表格。 操作目的/结论①称取样品,加水溶解,加盐酸调至弱酸性,滴加过量c1mol/LBaCl2溶液V1mL目的:_______。②过滤洗涤,干燥后称得沉淀为m2g结论:样品中SO的质量分数为_______。(列算式)
参考答案:1.C【详解】A.H2O2能氧化FeCl2而不能与FeCl3反应,达不到除杂的目的,选项A错误;B.CO不能与饱和NaHCO3溶液反应,达不到除杂的目的,选项B错误;C.Al2O3为两性氧化物,可与强碱溶液反应,而Fe2O3不能,则可用氢氧化钠溶液除杂,选项C正确;D.加入盐酸,Na2CO3和NaHCO3都反应生成氯化钠,达不到除杂的目的,选项D错误;答案选C。2.A【详解】A. NaCl为离子晶体,熔融状态下能生成钠离子和氯离子,可以导电,故A正确;B. SiO2为原子晶体,熔融状态下没有离子生成,不能导电,故B错误;C. Cl2为分子晶体,熔融状态下没有离子生成,不能导电,故C错误;D. HCl为分子晶体,熔融状态下没有离子生成,不能导电,故C错误;故答案为A。3.C【分析】草酸(又称乙二酸)为一种二元弱酸,具有酸的通性,因此能发生中和反应,具有还原性,因为乙二酸中含有羧基因此能发生酯化反应,据此解题;【详解】A.H2C2O4为二元弱酸,能与氢氧化钙溶液发生中和反应,生成白色沉淀草酸钙和水,因此含酚酞的氢氧化钙溶液碱性逐渐减弱,溶液红色退去,故A正确;B.产生气泡证明有CO2 产生,因此可证明酸性H2C2O4>H2CO3,反应方程式为:H2C2O4+2NaHCO3=Na2C2O4+2CO2 +2H2O 或,H2C2O4+NaHCO3=NaHC2O4+2CO2 +2H2O,故B正确; C.0.1 mol·L−1 H2C2O4的pH=1.3,说明草酸为弱酸,故在其参与的离子方程式中要写其化学式,不能用草酸根表示,故C不正确;D.草酸(又称乙二酸),其中含有羧基,因此其能发生酯化反应,反应方程式正确,故D正确;本题选不正确的,应选C。【点睛】本题考查草酸的性质和离子反应方程式的书写,侧重考查学生的分析能力和元素化合物知识的综合理解和运用。4.B【分析】A、根据沉淀的转化原理,结合物质的溶解度情况来分析;B、强酸制弱酸,挥发性酸制不挥发性的酸;C、强酸制弱酸;D、NaHCO3固体和石灰水生成难溶于水的碳酸钙和水。【详解】A、根据沉淀的转化原理,反应能够由溶解度相对较大的物质向生成溶解度相对较小的物质的方向进行,KI溶液与AgCl固体混合搅拌,生成了溶解度更小的碘化银,故A正确;B、强酸制弱酸,挥发性酸制不挥发性的酸,硫酸和盐酸都是强酸,盐酸易挥发,硫酸难挥发,Na2SO4固体和浓盐酸不反应,故B错误;C、强酸制弱酸,盐酸是强酸,醋酸是弱酸,CH3COONa固体和浓盐酸反应生成醋酸,故C正确;D、NaHCO3固体和石灰水生成难溶于水的碳酸钙和水,NaHCO3固体和石灰水能发生化学反应,故D正确;故选B。【点睛】本题考查物质与物质之间的相互反应,解题关键:掌握反应原理,如强制弱、挥发性酸制不挥发性的酸和复分解反应进行的条件。5.B【详解】A项,Fe与稀硫酸反应的离子方程式为:Fe+2H+=Fe2++H2↑,Fe与足量稀HNO3反应的离子方程式为:Fe+4H++NO3-=Fe3++NO↑+2H2O,A项不符合题意;B项,Ca(HCO3)2溶液与足量NaOH溶液反应的离子方程式为:Ca2++2HCO3-+2OH-=CaCO3↓+CO32-+2H2O,Ca(OH)2溶液中加入足量NaHCO3溶液反应的离子方程式为:Ca2++2OH-+2HCO3-=CaCO3↓+CO32-+2H2O,B项符合题意;C项,Br-的还原性强于Fe2+,Cl2先与Br-反应后与Fe2+反应,0.1molCl2通入含0.3molFeBr2溶液中,Cl2只能氧化0.2molBr-,反应的离子方程式为:Cl2+2Br-=2Cl-+Br2,0.3molCl2通入含0.1molFeBr2溶液中,Cl2将Fe2+、Br-完全氧化后Cl2过量,反应的离子方程式为:3Cl2+2Fe2++4Br-=6Cl-+2Fe3++2Br2,C项不符合题意;D项,少量Na2CO3滴入足量HCl中反应的离子方程式为:CO32-+2H+=H2O+CO2↑,少量HCl滴入足量Na2CO3溶液中反应的离子方程式为:H++CO32-=HCO3-,D项不符合题意;答案选B。【点睛】掌握物质性质的异同、与量有关的离子方程式的书写是解答本题的关键。与量有关的离子方程式的书写方法:(1)非氧化还原型,常用“以少定多”法,即优先将少量物质的化学计量数定为“1”,然后确定其它物质的化学计量数;(2)氧化还原型,应用氧化还原反应中的“先强后弱”规律,结合题给数值分析。6.A【分析】试液中加入过量稀硫酸,无明显现象,则表明试液中不含有、;加入过量Ba(NO3)2,生成沉淀,应为BaSO4,表明试液中含有;生成气体,则表明含有Fe2+(被HNO3氧化,同时生成NO气体);加入过量NaOH溶液,有气体生成,则表明试液中含有;滤液中通入少量CO2,一定生成BaCO3沉淀,可能生成Al(OH)3沉淀;由试液中离子浓度均为0.1 mol·L-1,且试液呈电中性可推知,试液中不可能含有Al3+,一定含有Cl-。【详解】A.由以上分析可知,原溶液中只能存在、Fe2+、Cl-、四种离子,A正确;B.前面加入硫酸,后面加入Ba(NO3)2,且二者都是过量的,所以Fe2+将完全被氧化为Fe3+,滤液X中不可能大量存在Fe2+,B不正确;C.由试液中离子浓度及实验过程分析,沉淀C只能为BaCO3,C不正确;D.试液中含有、Fe2+、且浓度相等,依据溶液呈电中性,可推知试液中一定含有Cl-,一定不含有Al3+,D不正确;故选A。7.C【详解】根据离子半径判断,氯离子半径大于钠离子,则图中代表的离子是,故A正确;B.含有自由移动离子或自由电子的物质能导电,NaCl固体中不能自由移动的离子或电子,所以不能导电,故B正确;C.图b电解熔融氯化钠,氯离子向X电极移动,则X电极为阳极,与电源正极相连,故C错误;D.图c为NaCl溶液,氯离子向X电极移动,则X电极为阳极、Y电极为阴极,电解NaCl溶液时Y电极上氢离子放电生成氢气,所以Y电极产物是氢气,故D正确;故选:C。8.C【详解】A.Na2O2由Na+和构成,阴离子的电子数为2×8+2=18,A错误;B.Na2O2由Na+和构成,阴阳离子个数比1:2,B错误;C.Na2O2是由Na+和通过离子键结合成的离子化合物,C正确;D.Na2O2是由Na+和通过离子键结合成的离子化合物,在熔融状态下能电离,属于电解质,D错误;答案选C。9.A【详解】A.小苏打的主要成分为碳酸氢钠,胃酸的主要成分为HCl,则用小苏打治疗胃酸过多的离子方程式为:,故A正确;B.碳酸钡为难溶物,不能拆成离子形式,则往碳酸钡中滴加稀盐酸反应的离子方程式:,故B错误;C.氢氧化铝能溶于强碱,但不溶于氨水等弱碱,且氨水不能拆成离子形式,则往氨水中滴加氯化铝:,故C错误;D.氢氧化钡溶液与稀硫酸反应:,故D错误;答案选A。10.C【分析】由于加入过量NaOH溶液,加热得到0.02mol气体,说明一定有NH,且物质的量为0.02mol;同时产生红褐色沉淀,说明一定有Fe3+,1.6g固体为氧化铁,物质的量为0.01mol,故有0.02molFe3+,一定没有CO;4.66g不溶于盐酸的沉淀为硫酸钡,一定有SO,物质的量为0.02mol;根据电荷守恒,一定有Cl-,至少 0.02mol×3+0.02-0.02mol×2=0.04mol,物质的量浓度至少=0.4mol/L,根据题中信息,无法判断Al3+和K+是否存在,据此分析解答。【详解】A.根据分析,至少存在Cl-、SO、NH、Fe3+四种离子,故A正确;B.根据分析,结合电荷守恒,溶液中一定有Cl-,至少且c(Cl‑)≥0.4mol/L,故B正确C.根据分析,CO一定不存在,故C错误;D.根据分析,无法判断Al3+、K+是否存在,二者可能存在,也可能不存在,故D正确;答案选C。11.D【详解】A.同浓度同体积溶液与溶液混合,氢离子先与氢氧根离子恰好完全反应,故离子方程式为,A项错误;B.同浓度同体积溶液与溶液混合,铝离子先反应、且未完全反应,故离子方程式为,B项错误;C.向溶液中滴加少量,三氯化铁作催化剂,促进双氧水的分解,氧气的氧化性大于三价铁离子,弱氧化剂不能制强氧化剂,化学方程式为,C项错误;D.用溶液吸收少量:,D项正确;答案选D。12.A【详解】A.透明澄清的溶液中NH、Fe3+、SO、NO之间不反应,能大量共存,A符合题意;B.能使甲基橙变红的溶液为酸性溶液,酸性溶液中H+和AlO反应,不能大量共存,B不符题意;C.ClO-有强氧化性,能氧化S2-,不能大量共存,C不符题意;D.加入Al能放出H2的溶液为酸性溶液或强碱溶液,酸性溶液中不能含NO,否则不产生氢气,氢离子与HCO反应,不能大量共存;强碱溶液中Mg2+、NH、HCO均能与OH-反应,不能大量共存,D不符题意;答案选A。13.B【详解】A.等物质的量浓度的Ba(OH)2与BaCl2的混合溶液中加入碳酸氢钠溶液,反应生成碳酸根离子,碳酸根离子与钡离子不共存,一定会产生沉淀,A项错误;B.Ba2+ + HCO+ OH- → BaCO3↓+ H2O可以表示1mol氢氧化钡与1mol氯化钡,1mol碳酸氢钠的离子反应,B项正确;C.若氢氧化钡的物质的量为1mol,则氯化钡物质的量为1mol,加入碳酸氢钠,消耗2mol氢氧根离子生成2mol碳酸根离子,2mol碳酸根离子能够与2mol钡离子反应生成2mol碳酸钡沉淀,C项错误;D.依据方程式可知:3mol氢氧根离子对应1.5mol氢氧化钡,则氯化钡物质的量为1.5mol,消耗3mol碳酸氢根离子,能够生成3mol碳酸根离子,同时生成3mol碳酸钡沉淀,D项错误;答案选B。14.A【详解】亚硫酸根离子的还原性强于碘离子,优先与少量氯水反应,由向溶液中滴加少量新制氯水,所得溶液为无色可知,溶液中一定含有亚硫酸根离子,一定不含氢离子和钡离子;溶液中各离子物质的量相等,由电荷守恒可知,溶液中一定含有钠离子和铵根离子,一定不含有氯离子、碘离子和硫酸根离子,则溶液中一定含有亚硫酸根离子、钠离子和铵根离子,一定不含有氢离子、钡离子、氯离子、碘离子和硫酸根离子,故选A。15.D【详解】A.NaH2PO2为正盐,说明H3PO2只能电离出一个氢离子,为一元酸,A错误;B.NaH2PO2与Ag+反应时氧化剂与还原剂物质的量之比为4:1,Ag+转化为Ag化合价降低1价,为氧化剂,根据电子守恒可知NaH2PO2中P元素化合价升高4价,所以氧化产物为H3PO4,再结合元素守恒可得离子方程式为H2PO+4Ag++2H2O=4Ag↓+H3PO4+3H+,反应过程中生成氢离子,所以溶液的酸性增强,B错误;C.Na3PO4溶液显碱性,说明H3PO4为弱酸,不能写成离子形式,C错误;D.该反应中Ag+转化为银化合价降低被还原,即硝酸银发生还原反应,D正确;综上所述答案为D。16.C【详解】A.铵根和氢氧根会反应生成弱电解质一水合氨而不能大量共存,A不符合题意;B.铵根水解使溶液显酸性,AlO、ClO-水解使溶液显碱性,铵根会和AlO、ClO-的发生双水解而不能大量共存,B不符合题意;C.三种离子相互之间不反应,也不与氯化铵反应,可以大量共存,C符合题意;D.银离子和氯离子会反应生成氯化银沉淀而不能大量共存,D不符合题意;综上所述答案为C。17.A【分析】水溶液或熔融状态下能导电的化合物为电解质,水溶液和熔融状态下都不导电的化合物为非电解质。【详解】A.氯气为单质,既不是电解质也不是非电解质,A符合题意;B.氨气的水溶液导电是因为其与水反应生成弱电解质一水合氨,其自身不能发生电离,为非电解质,B不符合题意;C.乙醇的水溶液和熔融状态下都不导电,为非电解质,C不符合题意;D.醋酸钠水溶液或熔融状态下能导电,为电解质,D不符合题意;综上所述答案为A。18.B【分析】Na2O2具有氧化性,Na2O2与水反应生成NaOH和氧气,NaOH电离出Na+和OH-,据此解答。【详解】A.与OH-反应而不能大量共存,A不符合题意;B.在碱性条件下,离子组、、、彼此之间不发生任何反应,可大量共存,且不能被Na2O2氧化,B符合题意;C.Mg2+与OH-反应及Ca2+、HCO 与OH-反应生成沉淀而不能大量共存,C不符合题意;D.SO 具有较强还原性,可与Na2O2发生氧化还原反应,D不符合题意;故选B。19.D【详解】A.钠投入水中,反应生成NaOH和H2,离子方程式为:2Na+2H2O=2Na++2OH-+H2↑,故A错误;B.氯气溶于水的离子方程式:Cl2 + H2O =H+++,故B错误;C.离子方程式没有配平,制印刷电路板的离子方程式应该为:2Fe3++Cu=2Fe2++Cu2+,故C错误;D.Ba(OH)2溶液中加入NaHSO4至溶液呈中性,反应生成BaSO4、H2O、Na2SO4,离子方程式为:Ba2++2OH-+2H++SO= BaSO4↓+2H2O,故D正确;答案选D。20.B【详解】A.中心原子N的价层电子数为,有一对孤电子对,所以空间构型为三角锥形,故A错误;B.的水溶液可以导电,是因为与水反应生成一水合氨,一水合氨是电解质,而氨气自身不能电离,是非电解质,故B正确;C.溶于水,和水反应生成一水合氨,一水合氨是电解质,在水溶液里电离产生自由移动的铵根离子和氢氧根离子,所以的水溶液中能导电,故C错误;D.氨催化氧化制硝酸的过程,是含氮化合物转化为另一种含氮化合物,不属于氮的固定,故D错误;故选B。21.C【详解】A.Al3+、K+、SO、NO在溶液中可以大量共存,但当物质的量相等时,不满足电荷守恒,A不符合;B.ClO-、I-、H+在溶液中发生氧化还原反应,不能大量共存,B不符合;C.Na+、Mg2+、SO、Cl-在溶液中可以大量共存,当物质的量相等时,满足电荷守恒,C符合;D.Ba2+、CO在溶液中结合生成碳酸钡白色沉淀,不能大量共存,D不符合;答案选C。22.D【详解】A.Na2S为强电解质,写成离子形式,正确离子方程式为Hg2++S2-=HgS↓,A错误;B.氧化铝与NaOH溶液反应生成偏铝酸钠和水,正确离子方程式为Al2O3+2OH-=2AlO+H2O,B错误;C.氯气少量,剩余的亚硫酸根和氢离子结合生成亚硫酸氢根,正确离子方程式应为3SO+Cl2+H2O=2HSO+2Cl-+SO,C错误;D.草木灰为碳酸钾,铵态氮肥含有铵根,碳酸根水解显碱性,铵根水解显酸性,二者会相互促进,若二者浓度较小,离子方程式为CO+NH+ H2O =NH3·H2O+HCO,D较合理;综上所述答案为D。23.A【详解】A.在水中能完全电离,所以是强电解质,在水中能部分电离,所以是弱电解质,自身不能电离,是非电解质,故A正确;B.在水中能完全电离,所以是强电解质,溶于水的碳酸钙能完全电离,所以属于强电解质,金属Al不是化合物,既不是电解质也不是非电解质,故B错误;C.溶于水的能完全电离,所以是强电解质,HClO在水中能部分电离,所以是弱电解质,部分电离,是弱电解质,故C错误;D.在水中能完全电离,所以是强电解质,在水中能完全电离,所以是强电解质,在水溶液中不能发生电离,所以是非电解质,故D错误;故答案选A。24.B【详解】A.酒精属于有机物,水溶液和熔融状态下均不导电,属于非电解质,故A错误;B.氯化银在熔融状态下能完全电离,所以是强电解质,故B正确;C.氢氧化铝是弱碱,在溶液中不能完全电离,属于弱电解质,故C错误;D.二氧化氯属于非金属氧化物,本身在水溶液里或者熔融状态现都不能电离,属于非电解质,故D错误;故选B。25.B【分析】加入铝粉能放出氢气的溶液,说明溶液为非氧化性强酸溶液(含有大量H+)或者强碱溶液(含有大量OH-)。【详解】A.会与OH-反应生成NH3•H2O,不能在碱性条件下存在,但是离子均可以在酸性条件下共存,故A错误;B.与OH-反应生成Mg(OH)2沉淀,不能在碱性下共存,酸性条件下存在,加入Al不能产生氢气,故酸性条件也不能共存,故B正确;C.无论酸性还是碱性,均可以共存,不会发生化学反应,故C错误;D.酸性条件下,弱酸酸根不能共存,酸性条件下存在,加入Al不能产生氢气,碱性条件下可以共存,故D错误;故选B。26.A【详解】取少量溶液,加入过量的溶液并加热,产生使湿润的红色石蕊试纸变蓝的气体NH3,故原溶液中含有,同时生成白色沉淀说明含有,由于Fe(OH)3是红褐色沉淀,故原溶液中一定没有Fe3+,Al3+与过量的溶液将转化为,故原溶液中可能含有Al3+,由题干信息可知,各离子的物质的量浓度相等,故若只含有、则溶液电荷不守恒,故肯定由K+或Al3+,当有Al3+时,则还应该由Cl-和,当含有K+时,则电荷恰好守恒,则肯定没有Cl-和,据此分析解题:A. 由分析可知,当有Al3+时,则还应该由Cl-和,当含有K+时,则电荷恰好守恒,则肯定没有Cl-和,故可能有、,A符合题意;B. 当有Al3+时,则还应该由Cl-和,原溶液中含有、、Al3+、Cl-和五种离子,当含有K+时,则电荷恰好守恒,则肯定没有Cl-和,原溶液中只有3种离子,故不可能有4种离子,B不合题意;C. 由分析可知,原溶液中一定不含,C不合题意; D. 有分析可知,原溶液不一定含有,D不合题意;故答案为:A。27.B【分析】①该溶液呈无色、透明、均一状态,说明溶液中一定不含;②加入足量溶液,生成23.3g白色沉淀,再加稀盐酸,沉淀不消失,白色沉淀为硫酸钡,物质的量为0.1mol,原溶液中一定含有,浓度为1mol/L,推出原溶液中一定不含;③已知的阳离子(和)所带正电荷浓度总和为,阴离子(Cl-和)所带负电荷浓度总和为,根据溶液呈电中性,原溶液中一定含有H+,浓度为;结论:原溶液中一定存在Na+、Mg2+、Cl-、H+、,一定不存在、。【详解】A.原溶液中肯定不存在、,故A正确;B.原溶液中H+的物质的量浓度为,故B错误;C.原溶液中一定含有H+,浓度为,物质的量为0.1L×3mol∙L-1=0.3mol,镁离子的物质的量为0.1L×0.5mol∙L-1=0.05mol,硫酸根离子物质的量为0.1mol,向100原溶液中加入0.2的溶液时,钡离子过量,硫酸根全部沉淀,0.4mol氢氧根先与0.3mol氢离子反应生成水,余下0.1mol正好将0.05mol镁离子沉淀完全,生成的成质量刚好最大,故C正确;D.溶液中含氢离子,向原溶液中加入NaHCO3溶液,反应的离子方程式为,故D正确; 故选B。28.C【详解】少量小苏打溶液与足量石灰水反应生成碳酸钙、氢氧化钠和水,其离子方程式为:,C项符合题意。故选C。29. 锌和铜 烧杯、漏斗、玻璃棒 取于试管中,加盐酸酸化,再滴加氯化钡溶液,若生成白色沉淀,说明含有硫酸根离子 【分析】粗ZnO用硫酸溶解,然后过滤,在滤液中加入过氧化氢,将亚铁离子氧化成铁离子,再调节pH值,使铁离子沉淀,调节pH值时加入的物质既能与酸反应又要不引入新杂质,所以X可以为氧化锌或氢氧化锌等,调节溶液的PH,使铁离子开始沉淀,向滤液中加入锌粉,与溶液中铜离子和氢离子作用,过滤,向滤液中加入碳酸氢铵使硫酸根离子析出,最后得到碱式碳酸锌。【详解】分析流程图可知加入物质X的目的是使铁元素形成沉淀,加入ZnO和能促进铁离子的水解使之形成沉淀,故AC正确,加入NaOH和 铁离子沉淀的同时,锌和铜也会转化为沉淀,故BD错误;故答案为AC;已知ZnO为两性氧化物,与氢氧化钠溶液反应生成可溶性的锌酸盐,离子方程式为 ;加是将亚铁氧化为三价铁,发生反应的离子方程式;除去后,在滤液中加入Zn的目的是除去滤液中含有的铜离子,锌置换出铜,且锌应过量,过滤所得的滤渣有:锌和铜;过滤时用到的玻璃仪器有:烧杯、漏斗、玻璃棒;依据流程分析,碳酸氢铵洗涤沉淀表面硫酸反应生成硫酸铵,所以A中主要含有的溶质是,可以检验硫酸根离子,硫酸根离子的检验方法为:取于试管中,用盐酸酸化,再滴加氯化钡溶液,如果出现白色沉淀,说明含有硫酸根离子;,,,,则:::::::4:1:1,故化学式为:,即。30. BaCl2 Na2CO3 75%乙醇 500mL容量瓶、胶头滴管 a 平衡压强,使液体顺利滴下 增大与浓硫酸的接触面积,使产生HCl气体的速率加快 使SO完全沉淀 ×100%【分析】将海盐(含泥沙、海藻、K+、Ca2+、Mg2+、Fe3+、SO等杂质)焙炒,除去海藻等有机杂质,并使其颗粒变小,然后加水溶解,再依次加入过量BaCl2溶液除去SO、过量NaOH溶液除去Mg2+和Fe3+、过量碳酸钠除去过量的钡离子和钙离子,最后过滤,将滤液蒸发浓缩得到饱和溶液,再通入HCl气体酸化并结晶,洗涤除去K+,烘干得到NaCl。【详解】(1)为了不引入新的杂质,除去硫酸根应使用氯化钡溶液、除去Mg2+、Fe3+用NaOH溶液,除去Ca2+和过量的Ba2+用Na2CO3溶液,且Na2CO3溶液需加在氯化钡之后,所以滴加顺序为BaCl2、NaOH、Na2CO3;为了降低NaCl的溶解度,同时使微量的KCl溶解,洗涤除去NaCl晶体表面附带的少量KCl应选用75%乙醇;(2)配制500mL 4.00mol/L NaCl溶液,需要在烧杯溶解NaCl固体,溶解时需要玻璃棒搅拌,之后转移到500mL容量瓶中进行定容,移液时需要玻璃棒引流,定容时需要胶头滴管滴加水,所用的玻璃仪器除烧杯、玻璃棒外还有500mL容量瓶、胶头滴管;(3)①氯化氢沸点低易挥发,而硫酸为高沸点酸不易挥发,所以将浓硫酸和NaCl混合加热可以挥发出HCl气体,故选a;仪器a侧面导管可以平衡压强,使液体顺利滴下;②将烧瓶海盐磨细可以增大与浓硫酸的接触面积,使产生HCl气体的速率加快,从而加快NaCl晶体的析出;(4)步骤①中加入过量的BaCl2溶液,能使溶液中SO完全沉淀,得到的沉淀为BaSO4,质量为m2g,则沉淀中SO的质量为,所以样品中硫酸根的质量分数为×100%=×100%。
相关试卷
这是一份北京市高考化学三年(2020-2022)模拟题分类汇编11离子反应(4),共28页。试卷主要包含了单选题,工业流程题,填空题,实验题,原理综合题等内容,欢迎下载使用。
这是一份上海高考化学三年(2020-2022)模拟题分类汇编-148化学实验基础(11),共28页。试卷主要包含了单选题,实验题,填空题,工业流程题等内容,欢迎下载使用。
这是一份上海高考化学三年(2020-2022)模拟题分类汇编-13离子反应(6),共21页。试卷主要包含了单选题,填空题,实验题等内容,欢迎下载使用。