所属成套资源:2022-2023学年小升初通用版数学典型题(原卷版+解析版)
第二讲简便计算——2022-2023学年小升初数学典型题(原卷版+解析版)
展开
这是一份第二讲简便计算——2022-2023学年小升初数学典型题(原卷版+解析版),文件包含2022-2023学年小升初数学典型题第二讲简便计算原卷版docx、2022-2023学年小升初数学典型题第二讲简便计算解析版docx等2份试卷配套教学资源,其中试卷共18页, 欢迎下载使用。
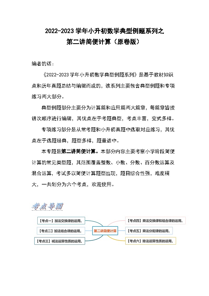
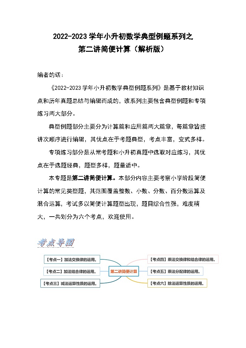
2022-2023学年小升初数学典型例题系列之第二讲简便计算(解析版) 编者的话:《2022-2023学年小升初数学典型例题系列》是基于教材知识点和历年真题总结与编辑而成的,该系列主要包含典型例题和专项练习两大部分。典型例题部分主要分为计算篇和应用篇两大篇章,每篇章皆按讲次顺序进行编辑,其优点在于考题典型,考点丰富,变式多样。专项练习部分是从常考题和小升初真题中选取对应练习,其优点在于选题经典,题型多样,题量适中。本专题是第二讲简便计算。本部分内容主要考察小学阶段简便计算的常见类型题,其范围覆盖整数、小数、分数、百分数运算及混合运算,考试多以简便计算题型出现,题目综合性强,难度稍大,一共划分为六个考点,欢迎使用。 【考点一】加法交换律的运用。【方法点拨】加法交换律:两个数相加,交换加数的位置,和不变,用字母表示:a+b=b+a。【典型例题】根据加法交换律,在下面的括号里填上合适的数。75+98=( )+75 2.37+4.65=4.65+( ) +=( )+解析:98;2.37;【对应练习】根据加法交换律,在下面的括号里填上合适的数。42+100=( )+( ) 1.9+8.1=( )+( )+=( )+( )解析:100;42;8.1;1.9;;【考点二】加法结合律的运用。【方法点拨】加法结合律:三个数相加,先把前两个数相加,或者先把后两个数相加,和不变,用字母表示:a+b+c=a+(b+c)。【典型例题】58+39+42+61 0.6+7.91+3.4+0.09 解析:200;12;2【对应练习】168+56+532 1.88+2.3+3.7 13.7+0.98+0.02+4.3 解析:756;7.88;19;3 【考点三】减法运算性质的运用。【方法点拨】1.一个数连续减去两个数,等于减去这两个数的和,用字母表示为a-b-c=a- (b+c)。2.在连减运算中,任意交换两个减数的位置,差不变,用字母表示为a-b-c=a-c-b。【典型例题】用简便方法计算。①635-79-121 ②130-46-34③42.58-(21.4+3.58) ④48.14-2.43-7.57⑤354-(154-56) ⑥5-(1-)解析:435;50;17.6;38.14;256;4【对应练习】用简便方法计算。1024-281-219 158-92-42-84.3+1.02-0.3 84.67-(14.67+15.3)53-16+16 4-(2+) 88-7.5+12-42 18-(8-1)54.78-2.59-7.41 69.87+6.75-(29.87-3.25)5-2-1 5-2.3-1.7解析:524;16;5.02;54.7;53;1;50;11;44.78;50;1;1【考点四】乘法交换律和结合律的运用。【方法点拨】1.乘法交换律:两个数相乘,交换两个因数的位置,积不变.用字母表示为a×b=b×a。2.乘法结合律:三个数相乘,先把前两个数相乘,或者先把后两个数相乘,积不变,用字母表示为(a×b)×c=a×(b×c)。【典型例题1】在横线上填合适的数,并在括号里填上运用了什么运算律。(1)25×____=34×____ ( )。(2)3.2×4.08= ×3.2 ( )。(3)9×4×25=____×( × ) ( )。(4)××= ×( × ) ( )。解析:(1)34;25;乘法交换律;(2)4.08;乘法结合律;(3)9×4×25=9×(25×4);乘法结合律;(4)×(×);乘法结合律【对应练习】在括号里填上合适的数。(1)47×25×4=47×( × ) (2)(25×15)×4=(25×4)×( )(3)3.6×2.9×0.5=3.6×( )×2.9解析:25;4;15;0.5【典型例题2】用乘法结合律进行简便计算。428×4×25 8×763×125 0.25×0.9×0.4 ×××解析:42800;76300;0.09;1【对应练习】25×7×4×11 12.5×71×0.8 ××4解析:7700;710;【典型例题3】用乘法结合律进行简便计算。44×25 0.56×125 解析:1100;70【对应练习】125×32×25 2.4×2.5×44解析:100000;264【考点五】乘法分配律的运用。【方法点拨】1.乘法分配律:A×(B+C+D)=A×B+A×C+A×D。2.乘法分配律的逆运算:A×B+A×C+A×D=A×(B+C+D)。【典型例题1】整数乘法分配律。(40+4)×25 22×65+65×78 63×201-63 101×45解析:1100;6500;12600;4545【对应练习】(40+8)×125 168×71-71×68 68×99+68 99×52解析:6000;7100;6800;5148【典型例题2】小数乘法分配律。4.2×99+4.2 99×2.6 12×2.25+0.8×22.5 解析:42;257.4;45【对应练习】2.33×99+2.33 0.25⨯104 38×0.99+0.38×1解析:233;26;38【典型例题3】分数乘法分配律。(+-)×12 ×101- ×+× 2010× ×17 解析:11;28; 123;17;【对应练习】( +)×32 10×+× 52×解析:44;5;38;【典型例题4】乘法分配律综合运用。解析:120【对应练习】 3.5×+6.5×80% 2.7÷8+6.3×-12.5% 解析:1.25;8;1;100【考点六】除法运算性质的运用。【方法点拨】1.除法的运算性质:一个数连续除以两个数,等于这个数除以两个数的积,用字母表示为a÷b÷c=a÷(b×c)(b、c均不为0)。2.在连除运算中,任意交换除数的位置,商不变,用字母表示为a÷b÷c÷d=a÷c÷b÷d=a÷d÷b÷c(b、c、d均不为0)。【典型例题1】630÷(63×5) 1400÷5÷7解析:2;40【对应练习】240÷3÷8 5000÷125÷8解析:10;5【典型例题2】7.2÷0.8÷0.09 24.7÷1.25÷0.8 解析:100;24.7 【对应练习】4.5÷0.25÷1.6 10÷0.2÷2.5 解析:11.25;20 【典型例题3】(35+)÷5 2020÷2020解析:7;1【对应练习】(+)÷ 32÷32解析:58;1
相关试卷
这是一份第六讲七种巧算法——2022-2023学年小升初数学典型题(原卷版+解析版),文件包含2022-2023学年小升初数学典型题第六讲七种巧算法解析版docx、2022-2023学年小升初数学典型题第六讲七种巧算法原卷版docx等2份试卷配套教学资源,其中试卷共25页, 欢迎下载使用。
这是一份第八讲因数和倍数——2022-2023学年小升初数学典型题(原卷版+解析版),文件包含2022-2023学年小升初数学典型题第八讲因数和倍数解析版docx、2022-2023学年小升初数学典型题第八讲因数和倍数原卷版docx等2份试卷配套教学资源,其中试卷共19页, 欢迎下载使用。
这是一份第五讲定义新运算——2022-2023学年小升初数学典型题(原卷版+解析版),文件包含2022-2023学年小升初数学典型题第五讲定义新运算解析版docx、2022-2023学年小升初数学典型题第五讲定义新运算原卷版docx等2份试卷配套教学资源,其中试卷共20页, 欢迎下载使用。

