





所属成套资源:2022-2023学年小升初数学基础版真题专项汇编讲义(原卷版+解析版)
第8讲 复合应用题——2022-2023学年小升初数学基础版真题专项汇编讲义(原卷版+解析版)
展开
这是一份第8讲 复合应用题——2022-2023学年小升初数学基础版真题专项汇编讲义(原卷版+解析版),文件包含第8讲复合应用题解析版docx、第8讲复合应用题原卷版docx等2份试卷配套教学资源,其中试卷共25页, 欢迎下载使用。
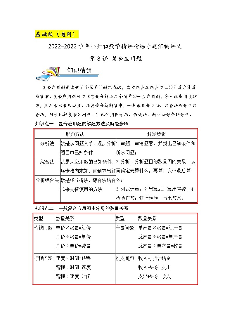
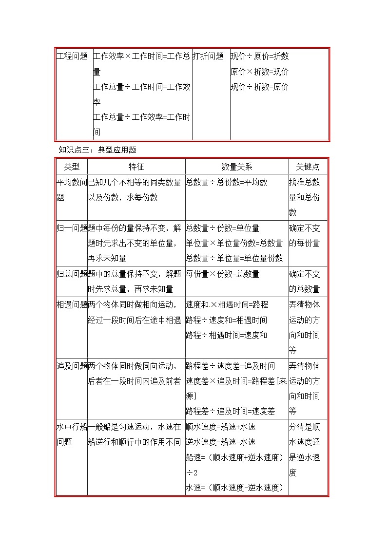
基础版(通用)2022-2023学年小升初数学精讲精练专题汇编讲义第8讲 复合应用题复合应用题是由若干个简单问题组成的,需要两步或两步以上的计算才能算出答案。复合应用题可以把它先分解成几个简单的一步应用题,分别求出间接结果,然后求出最后结果。在具体分析解答中,一般采用分析法、综合法或分析综合法,对于比较复杂的问题,可以运用图示法、假设法、转化法等帮助分析。知识点一:复合应用题的解题方法及解题步骤解题方法解题步骤分析法就是从问题入手,逐步分析题目中已知条件1.审题:审清题意,并找出已知条件和所求问题;2.分析:分析题目的数量间的关系,从而确定先算什么,再算什么…最后算什么;3.列式计算:列出算式,算出得数;4,检验作答:进行检验,写出答案。综合法就是从应用题的已知条件,逐步推向末知,直到求出解分析综合法就是将分析法,综合法结合起来交替使用的方法知识点二:一般复合应用题中常见的数量关系类型数量关系类型数量关系价钱问题单价×数量=总价总价÷数量=单价总价÷单价=数量产量问题单产量×数量=总产量总产量÷数量=单产量总产量÷单产量=数量行程问题速度×时间=路程路程÷时间=速度路程÷速度=时间收支问题收入-支出=结余收入-结余=支出支出+结余=收入工程问题工作效率×工作时间=工作总量工作总量÷工作时间=工作效率工作总量÷工作效率=工作时间打折问题现价÷原价=折数原价×折数=现价现价÷折数=原价知识点三:典型应用题类型特征数量关系关键点平均数问题已知几个不相等的同类数量以及份数,求每份数总数量÷总份数=平均数找准总数量和总份数归一问题题中每份的量保持不变,解题时先求出不变的单位量,再求未知量总数量÷份数=单位量单位量×单位量份数=总数量总数量÷单位量=单位量份数确定不变的每份量归总问题题中的总量保持不变,解题时先求总量,再求未知量每份量×份数=总数量确定不变的总数量相遇问题两个物体同时做相向运动,经过一段时间后在途中相遇速度和×相遇时间=路程路程÷速度和=相遇时间路程÷相遇时间=速度和弄清物体运动的方向和时间等追及问题两个物体同时做同向运动,后者在一段时间内追及前者路程差÷速度差=追及时间速度差×追及时间=路程差[来源]路程差÷追及时间=速度差弄清物体运动的方向和时间等水中行船问题一般船是匀速运动,水速在船逆行和顺行中的作用不同顺水速度=船速+水速逆水速度=船速-水速船速=(顺水速度+逆水速度)÷2水速=(顺水速度-逆水速度)÷2分清是顺水速度还是逆水速度过桥问题涉及车长、桥长等问题路程=桥长+车长 路程÷速度=时间分清路程是否包含车长和差问题已知两个量的和与差,求这两个量较大数=(和十差)÷2较小数=(和一差)÷2移多补少和倍问题已知两个量的差及两个量的倍数关系,求这两个量和÷(倍数+1)=1倍的量确定哪个量是1倍的量差倍问题已知两个量的差及两个量的倍数关系,求这两个量差÷(倍数-1)=1倍的量确定哪个量是1倍的量年龄问题有关人的岁数问题,常与和倍、差倍等问题结合在一起参照和倍、差倍的数量关系年龄差始终保持不变类型特征数量关系关键点盈亏问题一定数量的物品分成若干份,在不同的分配中,有余(盈)或不足(亏),已知余或不足的数量,求物品的总数或份数(盈数+亏数)÷两次分得的差=份数找出两次分得的差与盈亏的总数鸡兔同笼问题已知鸡与兔的总头数和总腿数,求鸡与兔各有多少只的应用题兔的只数=(总腿数-2×总头数)÷2鸡的只数=(4×总头数-总腿数)÷2假设法、方程法 植树问题不封闭图形两端都植树棵数=段数+1分清封闭还是不封闭,两端都植树还是都不植两端都不植树棵数=段数-1封闭图形在圆、正方形等边上植树棵数=段数说明:分数百分数应用题放在第10讲主讲;工程问题放在第11讲主讲;行程问题(相遇,追及,流水行船,火车过桥)放在第12讲主讲;列方程解应用题放在第8讲主讲,比和比例应用题放在第9讲主讲;经济问题放在第13讲主讲;本讲重点复习讲解平均数问题、归一归总问题、和差倍问题、盈亏问题、年龄问题、鸡兔同笼问题、植树问题一、精挑细选(共5题;每题2分,共10分)1.(2分)(2023六上·灌云期末)六(1)班有48人,其中喜欢打乒乓球,喜欢打篮球,没有人既不喜欢打乒乓球又不喜欢打篮球。两种球都喜欢的有( )人。A.32 B.36 C.28 D.202.(2分)(2022六下·期末)小明班上同学的平均身高是1.5m,小芳班上同学的平均身高是1.42m,小芳和小明比较身高,结果是( )。 A.小芳比小明高 B.小明比小芳高 C.不能确定3.(2分)从A地到B地,客车和货车所用时间之比是5:6,那么它们的速度之比是( )。 A.1:5 B.1:6 C.5:6 D.6:54.(2分)(2021·光明)一般成人的步行速度大约是每分钟60米~70米,笑笑家到图书馆大约2千米。请你估计一下,笑笑的爸爸从图书馆步行到家大约需要( )分钟。A.15 B.30 C.60 D.1205.(2分)(2021·承德)甲、乙两地相距715千米,A、B两车同时从甲、乙两地出发,相对开出。已知A车每小时行驶75千米,B车每小时行驶65千米,从开始到两车相遇后又相距55千米共用了( )时。 A.5 B.5.5 C.4.6二、判断正误(共5题;每题2分,共10分)6.(2分)(2020六上·邹城期末)行驶同一段路,甲用了 小时,乙用了 小时,甲、乙速度的比是5:4。( )7.(2分)(2020六上·越城期末)走同一段路,甲需要3小时,乙需要4小时,甲、乙两人所需时间比是3:4,速度比是4:3。( )8.(2分)(2019六上·兴国期末)甲、乙两只蚂蚁分别沿着边长为2cm正方形和直径为2cm的圆走一圈,它们的速度一样,甲先爬行完一圈.( )9.(2分)(2019六上·四川月考)从学校到邮局,甲要10分钟,乙要15分钟,甲、乙每分钟所行的路程比2:3。( )10.(2分)(2019·苏州)圆形滑冰场的一周全长是200米,如果沿着这一圈每隔10米安装一盏灯,一共需要装20盏灯。( ) 三、仔细想,认真填(共8题;每空1分,共14分)11.(1分)(2023六上·房山期末)生产一批零件,甲单独做需要15天完成,乙单独做需要10天完成,甲乙同时做 天可以完成任务的一半。12.(1分)(2022六上·达川期中)一架飞机所带的燃料最多可以飞行6小时,飞机去时顺风每小时1500千米,飞机回时逆风每小时可以飞行1200千米。这架飞机最多飞出 千米就应往回飞。13.(1分)(2022·绵阳)大、小两个数的差是49.23,将较小数的小数点向右移动一位就等于较大的数,那么这两个数的和是 。14.(3分)(2022·邢台)一辆汽车从A城到B城,去时每小时行30千米,返回时每小时行25千米。去时和返回时的速度比是 ,在相同的时间里,行的路程比是 ,往返AB两城所需要的时间比是 。15.(2分)从学校到博物馆,龙龙步行需要7分,聪聪步行需要5分,龙龙与聪聪步行的时间比是 ,速度比是 。16.(2分)(2022六下·桂林期末)16个矿泉水空瓶可以换2支笔,换1支笔至少需要 个矿泉水空瓶。乐乐用50个矿泉水空瓶最多可以换 支笔。17.(2分)(2022六下·万州期末)郑万高铁(郑州-万州)预计今年全线通车,人们出行越来越方便。在一幅比例尺是1:10000000的地图上,量得郑万高铁的长度约是8.1厘米,郑万高铁的实际长度是 千米。若一列动车以270千米/时的速度从万州出发, 小时后可到达郑州。18.(2分)(2022六上·椒江期末)椒江体育馆是一个圆形建筑,小丽与奶奶一起绕着体育馆散步。小丽绕馆一圈需要4分钟,奶奶绕馆一圈需要5分钟。两人同时同地,相背而行, 分钟后相遇。如果同时同地,同向而行, 分钟后,小丽超出奶奶一圈。四、解答问题(共9题;共45分)19.(5分)(2023六上·鹿邑期末)某剧场3张前排票价和4张后排票价一样。李老师买了9张前排票和9张后排票,共花去1260元。每张前排票和每张后排票各是多少元? 20.(5分)(2022·泗水)在一幅比例尺为1:12000000的地图上量得甲乙两地的距离是4cm,一辆汽车从甲地开往乙地,计划8小时到达,这辆汽车每小时至少应行驶多少千米? 21.(5分)(2022·思明)列式并解答。莉莉家离图书馆有450米,他从家到图书馆用6分钟,从图书馆回家他每分钟走50米,莉莉来回一趟平均每分钟走多少米? 22.(5分)(2022·中原)周末,妙妙一家到郊外游玩。爸爸在17:40时收到通知,19:30有一个在线会议,需要回家参加。他们就开始返程,17:55出发,地图显示,游玩的地方离妙妙家59.4千米,由于路况原因,汽车的平均车速为54千米/时,妙妙爸爸能准时赶回去参加线上会议吗? 23.(5分)(2022·惠州)某人骑自行车从甲地至乙地,开始时0.2时行了3km,剩下的路又以每分钟0.3km的速度行了18分钟。这个人从甲地到乙地骑自行车的平均速度是每小时多少千米? 24.(5分)(2022·惠来)在一幅比例尺是15000000的地图上,量得甲乙两地的距离是18厘米。一辆小轿车和一辆货车分别从甲、乙两地同时出发,小轿车每小时行驶80千米,货车每小时行驶100千米,几小时后两车相遇? 25.(5分)(2022·殷都)一列货车前往疫区运送抗疫物资,2小时行驶160km。从出发地到疫区有1000km,按照这样的速度,全程需要多少小时? 26.(5分)(2022·邢台)客车以每小时70千米的速度从甲地开出,3小时后,一辆货车以每小时60千米的速度从乙地开出,5小时后与客车相遇,甲,乙两地相距多少千米? 27.(5分)一位短跑选手顺风跑90米用了10秒,在同样风速的情况下,逆风跑70米也用了10秒。如果在无风的情况下,那么这位选手跑100米用了多少秒? 五、综合提升(共3题;共21分)28.(7分)下图是描述科技小组的同学骑自行车从学校到科技馆参观,然后又返回学校的行程。根据下图提供的信息回答问题。(1)(1分)科技小组的同学在科技馆参观了 时。(2)(3分)往返途中科技小组的同学休息了吗?若休息了,休息了多长时间?(3)(3分)他们从学校到科技馆的平均速度是多少?29.(9分)(2020六上·邹城期末)根据方向和距离描述物体的位置。(1)(1分)A岛在渔船的 偏 、 方向上,距离是 km。(2)(1分)B岛在渔船的 偏 、 方向上,距离是 km。(3)(1分)若渔船以每小时4km的速度驶向B岛,需 小时才能到达。 30.(5分)看图回答问题。(1)(1分)飞机共飞行 秒。(2)(1分)飞机最高飞到 m。(3)(1分)从第 秒到第 秒,飞机爬升速度最快,平均每秒爬升 m。
相关试卷
这是一份第9讲 分数应用题——2022-2023学年小升初数学基础版真题专项汇编讲义(原卷版+解析版),文件包含第9讲分数应用题解析版docx、第9讲分数应用题原卷版docx等2份试卷配套教学资源,其中试卷共22页, 欢迎下载使用。
这是一份第5讲 比和比例——2022-2023学年小升初数学基础版真题专项汇编讲义(原卷版+解析版),文件包含第5讲比和比例解析版docx、第5讲比和比例原卷版docx等2份试卷配套教学资源,其中试卷共27页, 欢迎下载使用。
这是一份第4讲 式与方程——2022-2023学年小升初数学基础版真题专项汇编讲义(原卷版+解析版),文件包含第5讲比和比例解析版docx、第5讲比和比例原卷版docx等2份试卷配套教学资源,其中试卷共27页, 欢迎下载使用。
