 
 
 
 
 
 
 
 
 
 
 
 
 
所属成套资源:小升初苏教版小学数学复习课件+练习
小升初苏教版数学专题总复习:第26课时——可能性(课件+习题)
展开
这是一份小升初苏教版数学专题总复习:第26课时——可能性(课件+习题),文件包含总复习第27课时制定旅游计划pptx、总复习第28课时绘制平面图pptx、总复习找规律练习及参考答案doc等3份课件配套教学资源,其中PPT共24页, 欢迎下载使用。
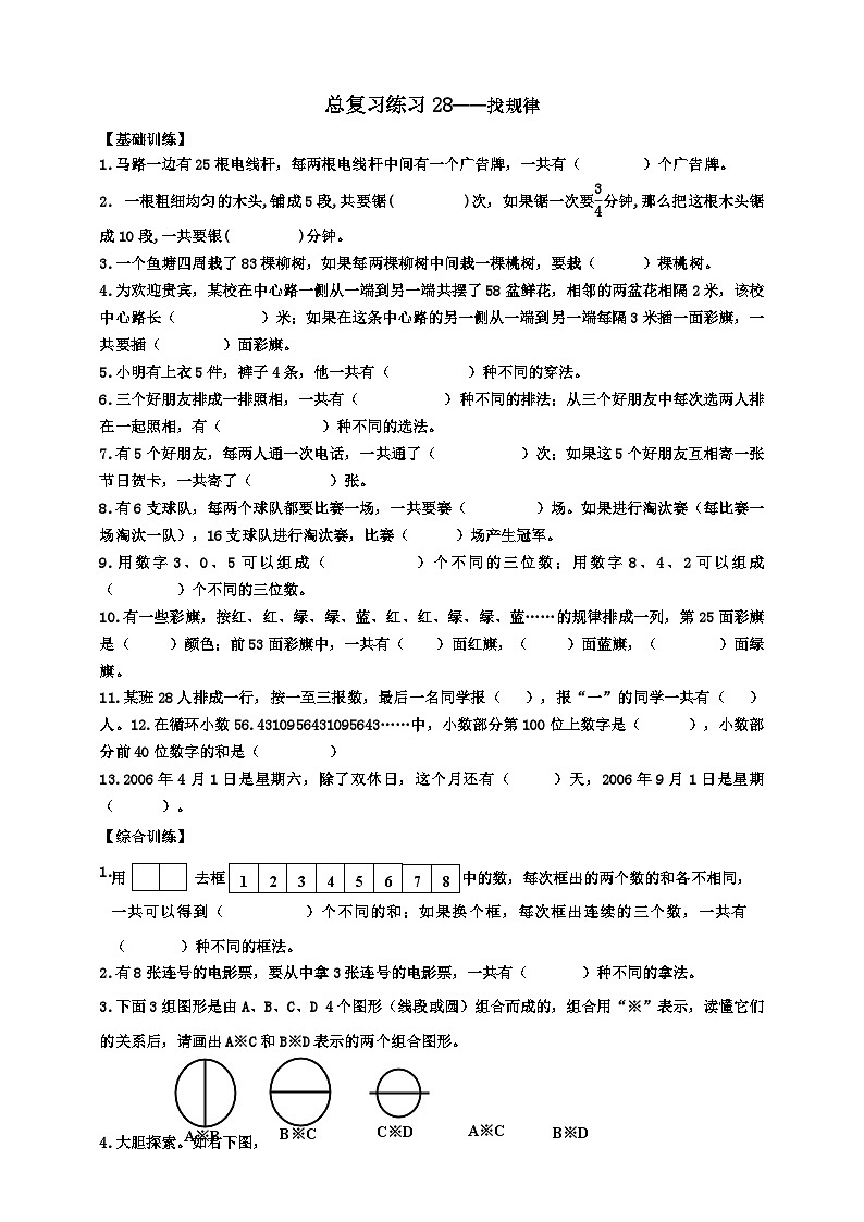
总复习练习28——找规律【基础训练】1.马路一边有25根电线杆,每两根电线杆中间有一个广告牌,一共有(        )个广告牌。2. 一根粗细均匀的木头,铺成5段,共要锯(         )次,如果锯一次要分钟,那么把这根木头锯成10段,一共要银(         )分钟。3.一个鱼塘四周栽了83棵柳树,如果每两棵柳树中间栽一棵桃树,要栽(      )棵桃树。4.为欢迎贵宾,某校在中心路一侧从一端到另一端共摆了58盆鲜花,相邻的两盆花相隔2米,该校中心路长(           )米;如果在这条中心路的另一侧从一端到另一端每隔3米插一面彩旗,一共要插(        )面彩旗。5.小明有上衣5件,裤子4条,他一共有(          )种不同的穿法。6.三个好朋友排成一排照相,一共有(           )种不同的排法;从三个好朋友中每次选两人排在一起照相,有(             )种不同的选法。7.有5个好朋友,每两人通一次电话,一共通了(           )次;如果这5个好朋友互相寄一张节日贺卡,一共寄了(          )张。8.有6支球队,每两个球队都要比赛一场,一共要赛(         )场。如果进行淘汰赛(每比赛一场淘汰一队),16支球队进行淘汰赛,比赛(      )场产生冠军。9.用数字3、0、5可以组成(         )个不同的三位数;用数字8、4、2可以组成(        )个不同的三位数。10.有一些彩旗,按红、红、绿、绿、蓝、红、红、绿、绿、蓝……的规律排成一列,第25面彩旗是(     )颜色;前53面彩旗中,一共有(    )面红旗,(     )面蓝旗,(        )面绿旗。11.某班28人排成一行,按一至三报数,最后一名同学报(   ),报“一”的同学一共有(   )人。12.在循环小数56.4310956431095643……中,小数部分第100位上数字是(      ),小数部分前40位数字的和是(         )13.2006年4月1日是星期六,除了双休日,这个月还有(     )天,2006年9月1日是星期(      )。【综合训练】1.  2.有8张连号的电影票,要从中拿3张连号的电影票,一共有(       )种不同的拿法。3.下面3组图形是由A、B、C、D 4个图形(线段或圆)组合而成的,组合用“※”表示,读懂它们的关系后,请画出A※C和B※D表示的两个组合图形。  4.大胆探索。如右下图,(1)上面每个正方形的边长都是12厘米。第1个图形中空白部分面积是(       )平方厘米,第2个图形中空白部分面积是(    )平方厘米,第3个图形中空白部分面积是(        )平方厘米。(2)我发现的规律是(                                       )。(3)用你得到的规律计算:在一块面积是10平方米的正方形布上剪去100个尽可能大而大小相等的圆后,剩下部分的面积是(          )平方厘米。输入……12345……输出…………5.小王利用计算机设计了一个计算程序,输入和输出的数据如下表:那么,当输入的数据是8时,输出的数据是(          ),当输出的数据是时,输入的是(                )。6.过平面上任意两点可以画一条直线,现在平面上有6个点,至少可以画(     )条直线,最多可以画(        )条直线。7.用黑、白两种颜色的正六边形地砖按如下所示的规律拼成若干个图案。   第⑥个图案中有白色地砖(      )块,第个图案中有白色地砖(     )块。【能力提升】如右图,将6张边长为10厘米的正方形互相重叠,这个图形的周长是(    )厘米。照这样重叠100张纸,它的周长是(    )厘米。2.(1)用一条直线把一个长方形分成面积相等的两个部分,共有(         )种不同的分法。(2)一张长方形纸,中间有一个圆形的洞,请画一条直线,把这张纸分成面积相等的两个部分。3.将一张长方形纸按照下图所示的步骤进行折叠,则图(3)空白处三角形的面积是(         )平方厘米。  总复习练习找规律参考答案【基础训练】1. 24 2. 6  3. 834. 114  395. 206. 6  37. 10   20  8. 15   159. 4  610. 蓝 22  10  2111. 一  10 12. 3  15713. 20   五【综合训练】7   46                      (1) 30.96  30.96  30.96 (2) 在这个正方形中,剪下如图的1个、4个、9个、16个……圆,剩下的面积都是相等。(3) 2.155.   156.  1   157. 26   4n+2【能力提升】100  1040无数    4.5  
相关课件
这是一份小升初苏教版数学专题总复习:练习第25课时——统计(课件+习题),文件包含总复习练习第25课时统计2pptx、总复习统计2练习及参考答案doc等2份课件配套教学资源,其中PPT共12页, 欢迎下载使用。
这是一份小升初苏教版数学专题总复习:第6课时——常见的量(课件+习题),文件包含总复习第6课时常见的量pptx、总复习练习6量的计量doc等2份课件配套教学资源,其中PPT共18页, 欢迎下载使用。
这是一份小升初苏教版数学专题总复习:第3课时——数的认识(课件+习题),文件包含总复习第3课时数的认识pptx、总复习练习3数的认识3doc等2份课件配套教学资源,其中PPT共13页, 欢迎下载使用。
 
 
 
 
 
 
 
 
 


