还剩14页未读,
继续阅读
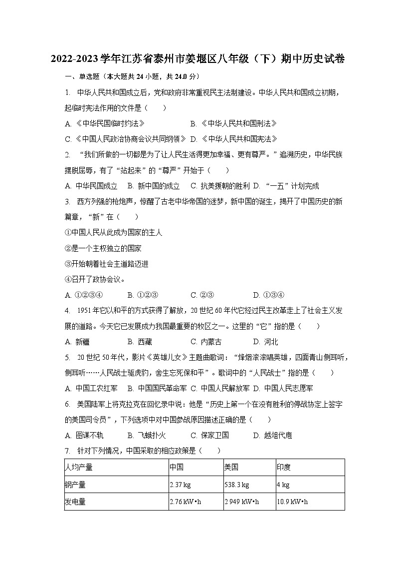
2022-2023学年江苏省泰州市姜堰区八年级(下)期中历史试卷(含解析)
展开相关试卷
江苏省泰州市姜堰区2022-2023学年八年级上学期期中历史试题:
这是一份江苏省泰州市姜堰区2022-2023学年八年级上学期期中历史试题,共6页。试卷主要包含了近代某条约第七款规定等内容,欢迎下载使用。
2022-2023学年江苏省泰州市姜堰区七年级(下)期中历史试卷(含解析):
这是一份2022-2023学年江苏省泰州市姜堰区七年级(下)期中历史试卷(含解析),共17页。试卷主要包含了单选题,材料解析题等内容,欢迎下载使用。
2023年江苏省泰州市姜堰区中考历史二模试卷(含解析):
这是一份2023年江苏省泰州市姜堰区中考历史二模试卷(含解析),共21页。试卷主要包含了单选题,材料解析题等内容,欢迎下载使用。

