
还剩2页未读,
继续阅读
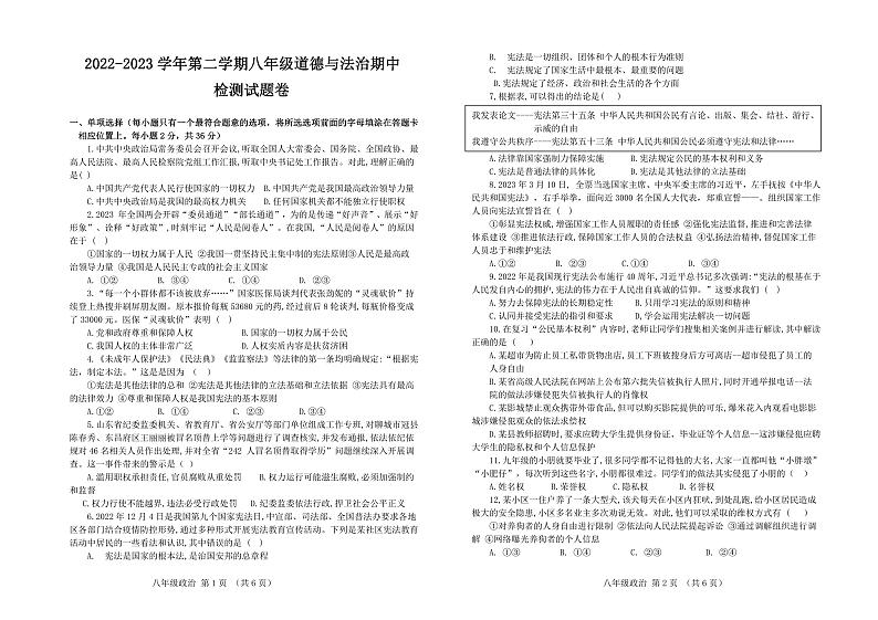
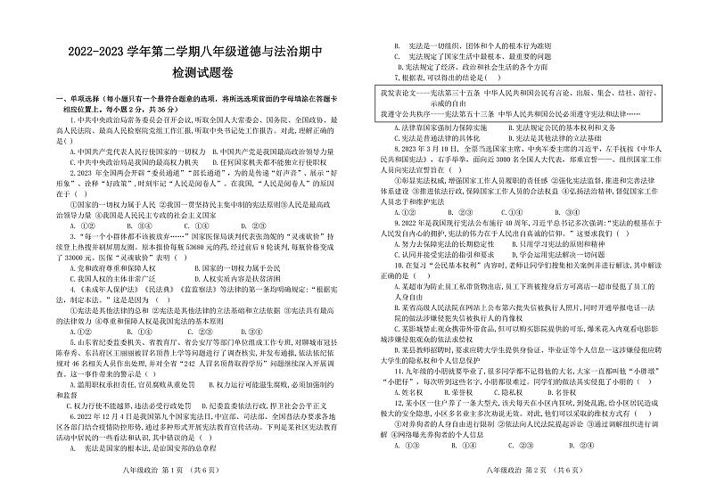
江西省吉安市第二中学2022-2023学年八年级下学期期中道德与法治试题
展开
这是一份江西省吉安市第二中学2022-2023学年八年级下学期期中道德与法治试题,共3页。
相关试卷
江西省吉安市吉安县城北中学2022-2023学年九年级上学期期中道德与法治试题:
这是一份江西省吉安市吉安县城北中学2022-2023学年九年级上学期期中道德与法治试题,共6页。试卷主要包含了单项选择题,简要回答,概括与评析,探究实践题等内容,欢迎下载使用。
江西省吉安市吉安县城北中学2022-2023学年九年级上学期期中道德与法治试题:
这是一份江西省吉安市吉安县城北中学2022-2023学年九年级上学期期中道德与法治试题,共6页。试卷主要包含了单项选择题,简要回答,概括与评析,探究实践题等内容,欢迎下载使用。
江西省吉安市八校联盟2022-2023学年七年级下学期期中道德与法治试题:
这是一份江西省吉安市八校联盟2022-2023学年七年级下学期期中道德与法治试题,共6页。试卷主要包含了单项选择,简答题,概括与评析,探究实践题等内容,欢迎下载使用。
