广西南宁上林县新区中学中考历史模拟试卷(含答案)
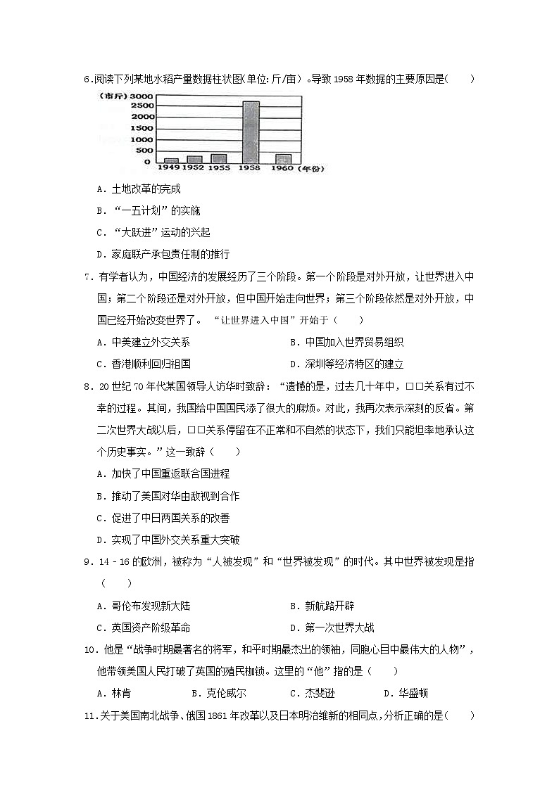
展开广西南宁市上林县2019年中考历史模拟试卷(含解析): 这是一份广西南宁市上林县2019年中考历史模拟试卷(含解析),共13页。试卷主要包含了《明史•职官志》记载,八年级,1921 年,有人谈道,阅读下列某地水稻产量数据柱状图等内容,欢迎下载使用。
广西南宁上林县新区中学2019年中考历史模拟试卷(含解析): 这是一份广西南宁上林县新区中学2019年中考历史模拟试卷(含解析),共15页。试卷主要包含了《明史•职官志》记载,八年级,1921 年,有人谈道,阅读下列某地水稻产量数据柱状图等内容,欢迎下载使用。
广西南宁市上林县2019年中考历史模拟试卷(含解析): 这是一份广西南宁市上林县2019年中考历史模拟试卷(含解析),共13页。试卷主要包含了《明史•职官志》记载,八年级,1921 年,有人谈道,阅读下列某地水稻产量数据柱状图等内容,欢迎下载使用。

