2023年江苏省常州市金坛区中考历史一模试卷(含答案解析)
展开江苏省常州市2023-—2024学年金坛区第一学期期中九年级历史试卷(含解析): 这是一份江苏省常州市2023-—2024学年金坛区第一学期期中九年级历史试卷(含解析),共12页。试卷主要包含了11,5分等内容,欢迎下载使用。
2022-2023学年江苏省常州市金坛区八年级(下)期中历史试卷(含解析): 这是一份2022-2023学年江苏省常州市金坛区八年级(下)期中历史试卷(含解析),共14页。试卷主要包含了单选题,材料解析题等内容,欢迎下载使用。
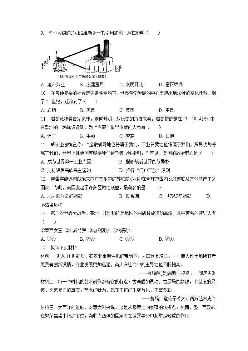
2023年江苏省常州市武进区中考历史一模试卷(含解析): 这是一份2023年江苏省常州市武进区中考历史一模试卷(含解析),共12页。试卷主要包含了单选题,材料解析题等内容,欢迎下载使用。

