2015年南宁市中考语文试卷
展开
这是一份2015年南宁市中考语文试卷,共7页。试卷主要包含了四千年历史了,将其装裱成条幅等内容,欢迎下载使用。
本试卷分第I卷和第Ⅱ卷,满分120分,考试时间150分钟。
注意:答案一律写在答题卡上,在试卷上作答无效,考试结束,将本试卷和答题卡一并交回。
第I卷(选择题,共30分)
本卷共15小题,每小题2分,共30分。每小题都给出A、B、C、D四个选项,其中只有一个是正确,请考生用2B铅笔在答题卡上将选定的答案标号涂黑。
积累与运用(每小题2分,共16分)
下列加点字注意完全正确的一项是( )
A、牟取(móu) 缄默(jiǎn) 长途跋涉(bá)
B、海域(yù) 荒谬(mià) 昂首挺胸(áng)
C、嫩芽(nèn) 裹藏(guǒ) 恪尽职守(kè)
D、彷徨(páng) 犀利(xī) 断壁残垣(héng)
下列词语中没有错别字的一项是( )
博学 语无轮次 无动于衷
疏蜜 言行相顾 人情练达
仰慕 多姿多彩 精疲力竭
D、琐屑 山崩地列 水波粼粼
下列句子加点成语使用正确的一项是( )
学习犹如登山,要脚踏实地,循序渐进,不能指望一步登顶,这个道理是不可名状的。
邕江上架起的桥梁愈见其美,造型独特的桥身与两岸美丽的景色彼此呼应,相得益彰。
开展“护苗行动”,创建书香校园,让师生浸润书香的环境里以书为伴,尽享天伦之乐。
古有替父从军,今有背母求学,孝顺的美德重蹈覆辙,引发人们对传统礼义更深层次的思考。
下列句子中没有语病的一项是( )
一个人工作能力的高低,不在于他掌握了多少知识,关键看他做出突出的成绩。
当野生动物被杀殆尽,使得人类就像是最后一块多米诺骨牌,接着倒下的就是自己。
依法打击网络暴力,为网民理性表达营造健康有序的规范体系,积极向善的网络文化。
国际足联确实到了需要变革的时候,无论在哪里,反腐倡廉都是必要而且急迫的。
下列句子语言表达得体的一项是( )
老人路上掉了一张餐纸,清洁人员追上去说:“老家伙,你怎能乱扔垃圾?真没素质!”
小刘到书店买到了梦寐以求的书,临走时,店老板说:“谢谢惠顾,欢迎下次光临。”
快递员送货超时,收货人说:“你是腿短呢,还是属蜗牛的?这么老半天才把东西送到!”
端午节放假,有网友发帖:“真要感谢屈原!如果没有他投江,哪来这么愉快的假期?”
下列语段空白处依次填入三个句子,排序正确的一项是( )
人,实际上都需要有自己的翅膀,你含辛茹苦攀登科学的高峰, ;你目光凝聚构思新颖的设计, ;你奋力征服人生旅途上的重峦叠嶂, 。有了这样一双翅膀,你才能更高、更快地飞翔。
多么需要扇动进攻的翅膀 多么需要插上知识的翅膀 多么需张开想象的翅膀
A、 B、 C、 D、
下列关于文学名著表述有误的一项是( )
“有一次我偷偷地看她,她把我的五戈比放在手掌上,瞅着它们,默默地哭了”。《童年》中阿廖沙捡破烂换钱来给外祖母补贴家用,他的懂事能干让外祖母感动落泪又万般心疼。
老舍擅长写人,《骆驼祥子》中“脊背微俯,双手松松栊住车把,他活动利落,准确;看不出急促而跑得很快,快而没有危险”,寥寥几笔就把祥子灵活、稳键的形象刻画出来。
培根在《谈美》中例举了法王腓力四世等几位男性帝王,称他们“皆有宏图壮志而又为当时最美之人也”,在赞美帝王们德、美兼备的同时,也表露了培根的平民立场和民主思想。
《简.爱》中出身低微的简.爱与东家罗切斯特彼此爱恋,互诉衷肠后,“狂风在月桂树的小径上呼啸,急速地从我们头上吹过”,引发悬念,为下文他们将面临更多的磨难作铺垫。
下列对词作赏析有误的一项是( )
破阵子·为陈同甫赋壮词以寄
辛弃疾
醉里挑灯看剑,梦回吹角连营。八百里分麾下炙,五十弦翻塞外声。沙场秋点兵。
马作的卢飞快,弓如霹雳弦惊。了却君王天下事,赢得生前身后名。可怜白发生!
词题为“壮词”,“壮”在它形象地描绘了抗金部队的壮盛军容、豪迈意气、壮阔的战斗生活,道出了英雄渴望杀敌报国的一片壮心。
“八百里”出自《世说新语》,用典贴切,描绘了秋天沙场点兵场面的辽阔、宏大与苍凉,烘托出一幅肃杀、庄严的战争画面。
结句“可怜白发生”笔锋陡转,与之前的梦境形成鲜明对比,情感由雄壮变得悲壮,作者壮志未酬的抑郁和悲愤跃然纸上。
全词虚实结合,首尾写实,“梦回吹角连营”一句即写梦境,激情直泻,打破了上片写景,下片抒情的常规写法,凸显艺术上的独创。
说明文阅读(每小题2分,共8分)
话“扇”
扇子起源于中国,至少有三、四千年历史了。扇,古称箑(shà),《说文》:“箑,扇也。”古代“箑”、“扇”并称,《方言·杂释》云:“扇自关而东谓之箑,自关而西谓之扇,今江东亦通名扇为箑。”历史上,扇,也称作“五明扇”。
扇子起始于何时,众说不一,但多数学者认为扇子起源于虞舜时代,晋人崔豹《古今注》记有舜为了“广开视听,求贤人以自辅,故作五明扇”。
以《尔雅》中记载的“以木曰扉,以苇曰扇”来推测,早期的扇子应是长方形的苇编物,到了殷代,扇子就是用五光十色的雄野鸡的尾羽制成的,故“扇”字里有个“羽”字。最早扇子不是用来要取凉的,而是作为帝王礼仪之具,或外出巡视时遮阳挡风避沙用的,故称作“障扇”。西汉以后,扇子开始用来扇风取凉,羽扇出风缓软,不入腠理,深受人们的喜爱。东汉时,有人将羽扇改用丝、绢、绫罗之类织品制作,扇面上还绣上花朵图案。
④扇子在我国是一种文化,并与竹文化、佛教文化有着密切的关系。扇子的“家族”非常庞大,有几百种之多,但又基本分为两大类:一类是平扇,不能折叠;另一类是折扇,可以敞开收叠。
⑤“平扇”应该是不能折叠的扇子的总称,月形的扇子称之为“纨扇”或“团扇”,也称作“合欢扇”。历史上平扇有长圆、葵花、梅花、六角、匾圆的多种形式,然后用木、竹、骨等材料做成把柄。
⑥在平扇的扇面上书写绘画,最晚是在魏晋时期就已出现了,唐代张彦远的《历代名画记》载有曹孟德的主簿杨修与魏太祖“画扇误点成蝇”的故事;《晋书·王羲之传》有王羲之为老妇题扇的佳话,南宋时期,文人墨客题扇画扇成为了一种时尚,收藏盛行于世,到了明清时期此风更甚,扇子几乎成了文人雅士的必携之物。
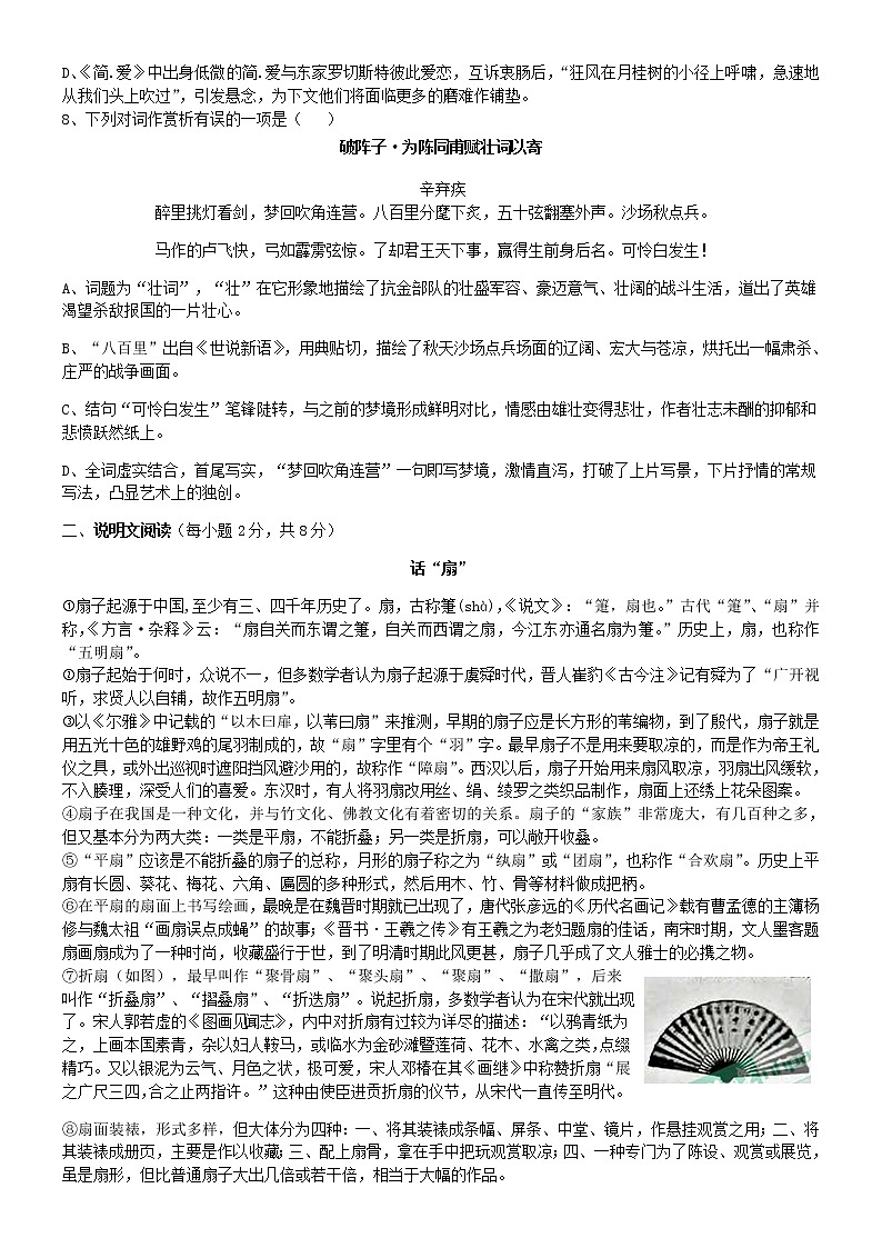
⑦折扇(如图),最早叫作“聚骨扇”、“聚头扇”、“聚扇”、“撒扇”,后来叫作“折叠扇”、“摺叠扇”、“折迭扇”。说起折扇,多数学者认为在宋代就出现了。宋人郭若虚的《图画见闻志》,内中对折扇有过较为详尽的描述:“以鸦青纸为之,上画本国素青,杂以妇人鞍马,或临水为金砂滩暨莲荷、花木、水禽之类,点缀精巧。又以银泥为云气、月色之状,极可爱,宋人邓椿在其《画继》中称赞折扇“展之广尺三四,合之止两指许。”这种由使臣进贡折扇的仪节,从宋代一直传至明代。
⑧扇面装裱,形式多样,但大体分为四种:一、将其装裱成条幅、屏条、中堂、镜片,作悬挂观赏之用;二、将其装裱成册页,主要是作以收藏;三、配上扇骨,拿在手中把玩观赏取凉;四、一种专门为了陈设、观赏或展览,虽是扇形,但比普通扇子大出几倍或若干倍,相当于大幅的作品。
下列对本文的说明顺序判断正确的一项是( )
A数理顺序 B、空间顺序 C、逻辑顺序 D、时间顺序
下列对第⑧段所使用的说明方法判断正确的一项是( )
分类别 B、举例子 C、下定义 D、打比方
11、下列对“扇子”的理解有误的一项是( )
古代“箑”“扇”并称,舜帝为了“广开视听,求贤人以自辅”,制作了“五明扇”。
扇子最早作为帝王礼仪之具,或外出巡视时用于遮阳、挡风、避沙,称作“障扇”
扇子分平扇和折扇,在我国扇是一种文化。与竹文化、基督教文化有密切关系。
“平扇”不能折叠,如“纨扇”“ 团扇”等,平扇多用木、竹、骨等材料做成把柄。
下列表述与原文内容不一致的一项是( )
早期“以苇曰扇”,到了殷代,扇子用雌野鸡尾羽制成,故“扇”字里有个”羽”字。
东汉时,有人将羽扇改成用丝、绢、绫罗之类的织品制作,扇面还可以绣出花朵图案。
最晚在魏晋时期就有人在平扇的扇面上书写、绘画,王曦之就曾为老妇人题写扇画 。
折扇“展之广尺,合之止两指许”,因精致典雅,宋代即有给属国进贡折扇的礼节。
文言文阅读(13--15小题,每小题2分,共6分;16--19小题,共10分;本大题共16分)
(一)爱莲说
周敦颐
水陆草木之花,可爱者甚蕃。晋陶渊明独爱菊。自李唐来,世人盛爱牡丹。予独爱莲之出淤泥而不染,濯清涟而不妖,中通外直,不蔓不枝,香远益清,亭亭净植,可远观而不可亵玩焉。
予谓菊,花之隐逸者也;牡丹,花之富贵者也;莲,花之君子者也。噫!菊之爱,陶后鲜有闻。莲之爱,同予者何人?牡丹之爱,宜乎众矣!
下列句子加点词意思相同的一项是( )
A、晋陶渊明独爱菊 矜寡孤独废疾者皆有所养
B、香远益清 自己以为大有所益
C、隋后鲜有闻 娟然如拭,鲜妍明媚
D、同予者何人 予观夫巴陵胜状
14、下列句子加点词用法相同的一项是( )
A、水陆草木之花 宋何罪之有
B、自李唐来 屠自后断其股
C、濯清涟而不妖 丁壮者引弦而战
D、可远观而不可亵玩焉 且焉置土石
下列文章理解有误的一项是( )
文章以“晋陶渊明独爱菊。自李唐来,世人盛爱牡丹”为陪笔,引入下题,烘托自己对莲花的喜爱,惜景抒情;“借花自以为写照”。
文章品评菊花、牡丹、莲花,意在慨叹真隐者少,有德者寡,而贪爱富贵者居多。以“君子”喻莲,表明了作者志在君子的道德情感。
文章用“噫”字引领三个排比句,在排比句中,句式同中见异,变化有致,感情起伏,其中反问句“同予者何人”情感色彩最为强烈。
文章结尾没有按照之前的菊、牡丹、莲的顺序来写,而是将牡丹衬在莲后,是对追名逐利者进行暗讽,意味深长,耐人寻味。
第Ⅱ卷(非选择题,共90分)
把第Ⅰ卷文言文中画横线的句子翻译成现代汉语。(4分)
(1)中通外直,不蔓不枝。 译文: 。
(2)牡丹之爱,宜乎众矣。 译文: 。
(二) 叶公好龙
叶公子高好龙,钩以写龙,凿以写龙,屋室雕文写龙。于是天龙闻而下之,窥头于牖①,施②尾于堂。叶公见之,弃而还③走,失其魂魄,五色无主。是叶公非好龙也,好夫似龙而非龙者也。
(选自刘向《新序.杂事》)
【注释:】①牖(yòu):窗户。②施(yí):延伸。③还(xuán):掉转。
解释下列句子中加点的词。(2分)
施尾于堂 于: (2)弃而还走 走:
把文中画线的句子翻译成现代汉语。(2分)
是叶公非好龙也,好夫似龙而非龙者也。
译文:
叶公“弃而还走”的根本原因是什么?“叶公好龙”这个成语通常用来讽刺什么?(2分)
古诗文默写(共10分)
按要求真空。(每空1分)
子曰:“其恕乎!已所不欲, 。”(《论语》十则)
,玉垒浮云变古今。(杜甫《登楼》)
晨兴理荒秽, 。(陶渊明《归园田居》其三)
,斜晖脉脉水悠悠。(温庭筠《望江南》)
刘禹锡在《酬乐天扬州初逢席上见赠》中借用典故感叹物是人非,世事变迁的句子:
, 。
完整默写李白的《春夜洛城闻笛》: , 。
, 。
综合题(共10分)
21、5月18日,一个9岁男孩因写了几首“神奇”小诗,一夜爆红网络,随后,媒体的过度关注与热捧,给“小诗人”带来了极度的困扰和烦恼,“小诗人”说:“我再也不写诗了,”有关“小神童”的成长问题,再次走入人们的视野。
为此,班里开展主题为“拒绝烦恼,健康成长”的综合性学习活动,请按要求完成下面的活动。
【观点论辩】媒体对“小诗人”的过度关注和热捧,有人认为这是“捧杀”,会毁了孩子的前程;也有人说出名要趁早。你怎么看?说说理由,要求:观点明确,言之成理,字数在80字以内。(4分)
【故事链接】右图与初中教材里的一则文言故事有关,简要复述这个故事,字数在60字以内。(3分)
【对联征集】结合两则材料,选择下面的一副对联,续写完整。(1分)
上联:少壮不经勤学苦 下联:
上联:贤才何须蝇蝇小利 下联:
现代文阅读(共12分)
黑发底下
(1)父亲如书,我是他的再版。
(2)年轻时,我们都顶着一头坚硬的黑发,它仿佛含有铁质,根根向上挺立如戟。抬手轻轻地拍打,会发出稠密结实的“嘭嘭”声,像电流穿透掌心击中身体。在我们个体生命的海拔上,它高高在上乌黑茂盛,像油亮油亮的煤一样不说话,我们在它底下日复一日地生活着。
(3)小时候,我们一家在黔南山区,日子过得紧巴巴的。一到星期天天麻麻亮,父亲就独自一人趟着露水,一根扁担挑起两只箩筐,走上弯弯山道,到几十里外的深山里去挑煤来烧。傍晚踏着夕阳挑了满满两箩筐煤回家,正赶上吃晚饭,一只杏儿大的杯子已经善解人意地倒上酒立在了他面前。他端起酒,贴近唇边轻抿一下,放下了,又端起吸了一口,滋溜有声。直到饭吃完了,酒喝尽了,脸变红了,仿佛浑身的困乏与疲累也被一阵风消解走了。母亲就在这时瞥见了他黑发中躲来躲去的几根白发,惊呼道:“哟,你都有白头发了。”说着她拨开发丝,小心翼翼地拔下,摊到父亲掌中。
(4)那白发寥寥几根,躺在父亲掌心,枕着纵横的掌纹,银光闪亮,像是会发光的羽毛。
(5)天难得地飘起了雪,越飘越大。冬夜沉静如石,落入幽深漆黑的古井中,漫长而冷清。逼仄的厨房里,头顶一豆灯光,炭炉傍墙站立,烧壶沉默不语。父亲注视着我和弟弟,就像牧人盯着两只瑟瑟的羊羔羔,问道:“你俩谁给我拔白头发?一根一分钱。”正在打瞌睡的我们顿时来精神了,抢着拔。
(6)父亲的白发不多,稀稀疏疏地像微薄的雪花撒入广袤的黑土地,倏忽拧身捉迷藏似的躲了起来,在灯下实在不易察寻得到。每拔到一根我们都像发现新大陆似的,溅起一片响亮的欢呼。一晚上下来,收获并不多。
(7)然而,明明头天晚上拔光了,可过了一夜,父亲的白发又蹿出了一些,似乎拔的速度总也撵不上蹿的速度。一到晚上,无所事事的我们还是乐意拔,我们只是觉得自己长大了,父亲坐着我们站着,我们与父亲一样高了。一个个冷寂无聊的冬夜很快蹑手蹑脚地溜走了,我和弟弟同时分享着一个心照不宣而自鸣得意的秘密。
(8)等我们都上学了,父亲不再叫我们拔了。生活的困窘和难以排遣的忧愁日渐沉重地压迫着他,他的白发越生越多,几乎占了“半壁河山”,一眼望去触目惊心。我想他除了怕耽误我们的功课外,可能连他自己都泄气了,听任那些白发喧嚣地恣肆疯长。
(9)后来,父亲被癌魔缠身,惊心动魄的手术后,千篇一律地吃药、打针,不厌其烦地化疗、放疗,头发快掉光了,露出了空荡荡的头皮,一根不剩地失去了无比珍爱的头发,他不得不戴上了帽子。不知为什么,我竟觉得掉了头发的父亲是丢了羽毛的孔雀或凤凰,在人群中间有些落寞。
(10)有一天我忽然提起儿时拔白头发的事,父亲一愣,马上孩子似的笑了,瘦削的脸颊上猛地腾起了两片火烧云,沉浸在对往事的愉悦回忆中。良久,才慢悠悠地说:“那时你俩真淘气,老是拔了黑发糊弄我。”
(11)秘密像包袱被父亲轻描淡写地抖开了,我有些无地自容。在岁月面前,一天天变老的父亲曾束手无策,试图借助剔除白发来抗拒生命的一次次落雪,赶在大雪封山以前挽留住某些悄悄远行的记忆,这很像一个农夫靠铲掉稗草来保护庄稼的成长。可我们顽皮的行为却在加快岁月流逝的脚步,我们以帮凶和同谋的身份与父亲鲜明对立。
(12)今天这个日子,在父亲积雪一样飞速消融的生命海拔上,我多么想为他种下一头黑发,让他重新骄傲地穿过人群,像煤被阳光点燃。
(12)但岁月如箭,一经射出,拒绝回头。
(选自《光明日报》2015年2月27日第15版,简默作,有删改)
文章以父亲的头发为线索展开叙述,仿照示例,在空白方框里依序填写相应的内容。(3分)
(瞥见白发)——( )——( )——(掉光头发)——( )
下列句子分别使用了什么描写方法?简要分析其作用。(4分)
逼仄的厨房里,头顶一豆灯光,炭炉傍墙站立,烧壶沉默不语.
有一天我忽然提起儿时拔白头发的事,父亲一愣,马上孩子似的笑了,瘦削的脸颊上猛地腾起了两片火烧云,沉浸在对往事的愉悦回忆中。
文章多次使用了照应,请写出其中的一组。(2分)
”我”和弟弟的“密秘”被父亲轻淡写地揭开后,我的内心五味杂陈,请扣紧文章的最后三段,以“我”的口吻“父亲”写一段话,直抒胸臆。(3分)
作文。(50分)
日成一事,事不在大,把身边的小事做好。不在乎轰轰烈烈,而在乎精心行,踏实面为,有始有终,阅读一本书,就读懂一本书的要义,去粗取精;结交一个朋友,就沐浴品质的芬芳,扬长避短;游览一处风景,就谛听自然的呼唤,心随景动,经历一次挫折,就展露一种胸怀,坦然面对……
请以“日成一事”为题,写一篇作文。
要求:(1)除诗歌外,文体不限,字数在600字以上;(2)文中不得出现真实的人名、校名和地名。如有出现,一经查实,酌情扣分。
相关试卷
这是一份2023届广西省南宁市重点名校中考语文仿真试卷含解析,共17页。试卷主要包含了阅读下面文字,完成下面小题,阅读下面文字,完成后面小题,阅读下文,回答问题,阅读《醉翁亭记》,完成后面小题,阅读下面的文字,完成下列小题等内容,欢迎下载使用。
这是一份2023届广西南宁市天桃中学中考联考语文试卷含解析,共16页。试卷主要包含了考生要认真填写考场号和座位序号,诗文名句默写填空,名著阅读,阅读文言文,完成小题,阅读下面文言文,完成下面小题,简答题,阅读下文,完成下面小题等内容,欢迎下载使用。
这是一份2023届广西省南宁市二中考前模拟大演练语文试卷+答案,共11页。

