2022-2023学年吉林省长春市第五中学高一下学期第一月考试生物试题含解析
展开
生 物 试 题
命题人:于丽 考试时间:75分钟 满分:100分
一、选择题
1. 若超市里的盒装酸奶出现盒盖鼓胀就不能购买。下列叙述正确的是( )
A. 酸奶的制作原理是利用微生物的无氧呼吸
B. 盒盖鼓胀的原因是乳酸菌有氧呼吸产生CO2
C. 微生物发酵使酸奶的营养物质不易被人体吸收
D. 适当提高温度可以延长酸奶的保质期
1. 【答案】A
【解析】乳酸菌无氧呼吸的产物是乳酸,利用乳酸菌和葡萄糖等制作酸奶的原理是乳酸菌的无氧呼吸,A正确;乳酸菌是厌氧菌,不能进行有氧呼吸,B错误;微生物发酵使酸奶的营养物质更易被人体吸收,C错误;适当降低温度可以延长酸奶的保质期,D错误。
2. 关于“探究酵母菌细胞呼吸方式”实验的叙述,错误的是( )
A. 有氧和无氧条件下的两个实验构成对比
B. 在酸性条件下,重铬酸钾与酒精反应变成灰绿色
C. 可通过澄清石灰水是否变混浊判断细胞呼吸方式
D. 该实验的无关变量有温度、pH、培养液的浓度等
2. 【答案】C
【解析】有氧和无氧条件下的两个实验形成对比实验,A正确;在酸性条件下,重铬酸钾与酒精反应变成灰绿色,B正确;酵母菌有氧呼吸和无氧呼吸都可以产生二氧化碳,都会使澄清石灰水变混浊,故不能用来判断其细胞呼吸方式,C错误;该实验的无关变量有温度、pH、培养液的浓度等,D正确。
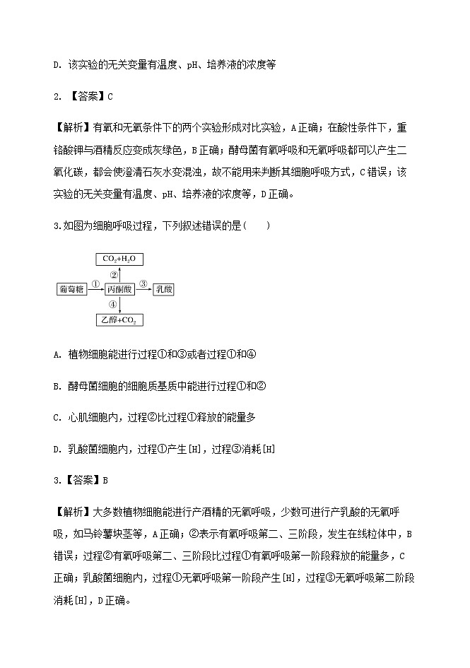
3.如图为细胞呼吸过程,下列叙述错误的是( )
A. 植物细胞能进行过程①和③或者过程①和④
B. 酵母菌细胞的细胞质基质中能进行过程①和②
C. 心肌细胞内,过程②比过程①释放的能量多
D. 乳酸菌细胞内,过程①产生[H],过程③消耗[H]
3.【答案】B
【解析】大多数植物细胞能进行产酒精的无氧呼吸,少数可进行产乳酸的无氧呼吸,如马铃薯块茎等,A正确;②表示有氧呼吸第二、三阶段,发生在线粒体中,B错误;过程②有氧呼吸第二、三阶段比过程①有氧呼吸第一阶段释放的能量多,C正确;乳酸菌细胞内,过程①无氧呼吸第一阶段产生[H],过程③无氧呼吸第二阶段消耗[H],D正确。
4.下列关于科学家对光合作用的探索历程的叙述错误的是( )
A. 恩格尔曼以水绵为实验材料,证明光合作用发生在叶绿体的受光部位
B. 希尔发现离体叶绿体在适当条件下可以发生水的光解并产生氧气
C. 鲁宾和卡门利用同位素示踪的方法,证明光合作用释放的氧气来自二氧化碳
D. 阿尔农发现光合作用中叶绿体合成ATP总是与水的光解相伴随
4.【解析】鲁宾和卡门利用同位素示踪的方法,证明光合作用释放的氧气来自水,C错误。
5.用甲、乙两个桶及两种不同颜色的小球进行“性状分离比的模拟实验”,下列叙述正确的是( )
A.甲、乙两桶中都有两种不同颜色的小球,一种颜色代表来自父方或母方
B.此实验需要重复多次进行,预期得到的结果为AA∶Aa∶aa=2∶1∶1
C.甲、乙两桶中的小球数量可以不相等,但每桶中的A与a小球数量一定相等
D.从甲、乙两桶中各抓取一个小球进行组合,该过程代表雌雄配子的形成
5.C
【分析】孟德尔一对相对性状的实验中,F1为杂合子,F1自交得到F2,F2出现了3∶l的性状分离比,要模拟性状分离实验可以用两个桶放两种小球来模拟F1的雌雄个体,而从小桶中抓取一个小球来模拟等位基因的分离。
【详解】A、该实验中,甲、乙两桶中都有两种不同颜色的小球,一种颜色表示一种配子,两桶分别代表来自母方或来自父方,A错误;
B、此实验需要重复多次进行,根据分离定律可知,预期得到的结果为AA∶Aa∶aa=1∶2∶1,B错误;
C、甲、乙两桶中的小球数量可以不相等,但每桶中的A与a小球数量一定要相等,C正确;
D、从甲、乙两桶中各抓取一个小球进行组合,该过程代表雌雄配子的随机结合,D错误。
故选C。
6. 韭菜完全在黑暗中生长,因无阳光供给,不能合成叶绿素,就会变成黄色,称之为“韭黄”。提取并分离韭黄叶片叶绿体中的色素,与正常韭菜叶相比,层析结果只有两条色素带。下列关于实验操作和结果分析的叙述,错误的是( )
A. 可用无水乙醇提取叶绿体中的色素
B. 提取叶绿体中的色素时加入二氧化硅可增强研磨效果
C. 分离叶绿体中的色素利用的是不同色素在层析液中的溶解度不同
D. 与正常韭菜叶相比,韭黄层析结果中出现的两条色素带靠近滤液细线
6. 【答案】D
【解析】叶绿体中的色素易溶于有机溶剂,可以用无水乙醇提取色素,A正确;提取叶绿体中的色素时加入二氧化硅可以使研磨更充分,B正确;分离叶绿体中的色素利用的是不同色素在层析液中的溶解度不同,C正确;韭黄叶片叶绿体中的色素只有胡萝卜素和叶黄素,这两种色素在层析液中的溶解度较高,离滤液细线较远,D错误。
7. 硫细菌生活在富含硫化氢和硫酸盐的深海热泉中,通过氧化硫化物和还原二氧化碳来制造有机物。硫细菌( )
A. 遗传物质是DNA或RNA B. 可以利用化学能合成有机物
C. 可以利用热能合成有机物 D. 有氧呼吸的主要场所是线粒体
7. 【答案】B
【解析】硫细菌的遗传物质是DNA,A错误;由题意可知,硫细菌可以利用化学能合成有机物,属于自养生物,B正确,C错误;硫细菌无线粒体,D错误。
8. 如图两曲线分别表示阳生植物和阴生植物CO2的吸收速率随光照强度变化的情况。当光照强度为C时,两植物的有机物积累速率分别为a1、b1,两植物有机物合成速率分别为a2、b2,结果是( )
A.a1=b1;a2>b2 B. a1=b1;a2<b2
C. a1>b1;a2>b2 D. a1<b1;a2=b2
8. 【答案】A
【解析】图中看出,当光照强度为C时,a、b植物的净光合作用速率相等,因此两植物的有机物积累速率相等,即a1=b1;而当光照强度为0时,a植物的呼吸作用速率高于b植物,根据真光合作用速率=净光合作用速率+呼吸作用速率,因此有机物合成速率a2>b2。
9. 如图的纵坐标表示某种植物气体吸收量或释放量的变化,且该植物光合作用和呼吸作用的最适温度分别为25 ℃和30 ℃。下列说法正确的是( )
注:本题不考虑横坐标和纵坐标单位的具体表示形式,单位的表示方法相同。
A. 若A代表O2吸收量,可以判断D点开始进行光合作用
B. 若A代表CO2释放量,E点时限制光合作用的因素可能是CO2浓度
C. 若A代表CO2释放量,若提高大气中CO2浓度,E点不移动
D. 若A代表O2吸收量,图示曲线是环境温度为25 ℃时测定的,当环境温度上升至30 ℃,B点下移
9. 【答案】B
【解析】若A代表O2吸收量,则随光照强度的增大,从外界吸收的O2量逐渐减少,说明光合作用生成的O2被有氧呼吸所利用,所以光合作用是从O2吸收量减少开始的,即在D点之前光合作用已经进行,A错误;若A代表CO2释放量,则E点对应的光照强度为光饱和点,因此E点时限制光合作用的因素不再是光照强度,而可能是CO2浓度,若提高大气中CO2浓度,E点将向右下方移动,B正确,C错误;已知光合作用和呼吸作用的最适温度分别为25 ℃和30 ℃,若A代表O2吸收量,图示曲线是环境温度为25 ℃时测定的,当环境温度上升至30 ℃时,光合作用减弱,呼吸作用增强,B点则上移,D错误。
10.在2022年北京冬奥会单板滑雪项目中,苏翊鸣凭借两个1800高难度动作夺得冠军。下列关于其在比赛过程中的细胞能量代谢叙述,正确的是( )
A.细胞呼吸产生的CO2不一定全部来自线粒体
B.无氧呼吸第二阶段,释放少量能量无ATP生成
C.细胞呼吸中有机物的化学能转变为热能和ATP中的化学能
D.为两个1800高难度动作供能的直接能源物质是葡萄糖
10.[答案]C.
[解析]A、苏翊鸣运动过程中,人体细胞呼吸产生的CO2全部来自有氧呼吸,有氧呼吸产生CO2的场所为线粒体基质,人体细胞无氧呼吸只产生乳酸,A错误;B、无氧呼吸的第二阶段既没有能量释放,也无ATP的产生,B错误;C、细胞呼吸中有机物的化学能转变为热能和ATP中的化学能,C正确;D、驱动两个1800高难度动作的直接能源物质是ATP,葡萄糖是主要的能源物质,需经细胞呼吸氧化分解形成ATP才能被细胞直接利用,D错误。故选C。
11.下图是绿色植物叶肉细胞的部分代谢过程图解,相关叙述正确的是( )
A. 过程①表示光合作用暗反应,无光条件下能持续正常进行
B. 过程②发生在细胞质基质中,所有活细胞都能进行
C. 过程③表示有氧呼吸第二阶段,无氧条件下能正常进行
D. 过程③产生的[H]、ATP、CO2都用于过程①
11. 【答案】B
【解析】过程①表示光合作用暗反应,有光和无光都能进行,但需要光反应提供NADPH和ATP,A错误;过程②表示葡萄糖分解成丙酮酸,发生在细胞质基质中,所有活细胞都能进行,B正确;过程③形成CO2和[H],并释放能量形成ATP,所以表示有氧呼吸第二阶段,在无氧条件不能正常进行,C错误;过程①暗反应所需能量只能来自光反应,过程③产生的[H]、ATP都不能用于过程①,但产生的CO2可用于过程①,D错误。
12.将具有一对等位基因的杂合子,逐代自交3次,在F3代中纯合子比例为( )
A.1/8 B.7/8 C.7/16 D.9/16
12.【答案】B
【解析】根据杂合子自交n代后的杂合子概率为,纯合子的概率为1-on。推知F3中杂合子的概率的一,则纯合子的概率为。
13.如图表示不同CO2浓度下,某植物CO2吸收速率随光照强度变化的曲线,下列叙述错误的是( )
A. B点限制光合速率的主要因素是光照强度
B. A点叶肉细胞光合速率大于呼吸速率
C. 与A点相比,B点时叶肉细胞中NADPH生成速率更大
D. 与C点相比,B点时叶肉细胞光合速率更大
13. 【答案】A
【解析】由图可知,B点时,限制光合速率的主要外界因素是温度,不是光照强度,A错误;A点时,CO2吸收速率为0,此时植物的光合速率等于呼吸速率,由于植物有些细胞不进行光合作用,只进行细胞呼吸(例如根细胞),所以叶肉细胞光合速率大于呼吸速率B正确;与A点相比,B点对应的光照强度更强,光反应更强,叶肉细胞类囊体薄膜上NADPH的生成速率更大,C正确;B、C两点对应的光照强度相同,但与C点相比,B点对应的CO2浓度更高,光合速率更大,D正确。
14.奶牛毛色黑白斑是显性性状,产奶量高;隐性的红白斑奶牛产奶量低。现要鉴定一头黑白斑公牛是否是纯合子,最好选用交配的母牛应为( )
A.纯种黑白斑母牛 B.杂种黑白斑母牛
C.纯种红白斑母牛 D.杂种红白斑母牛
14.【答案】C
【解析】鉴定动物为纯合子的最好办法为测交。
15.已知羊毛的白色对黑色是显性,两只杂合的白羊为亲本,生下四只小羊,根据孟德尔对分离现象的解释,这四只小羊的情况可能为( )
A.三只白羊,一只黑羊 B.三只黑羊,一只白羊
C.全是黑羊或全是白羊 D.以上情况都有可能
15.【答案】D
【解析】从统计学上讲,两只杂合的白羊交配产生的子代中,白羊与黑羊的比例应为3:1,但因为子代小羊数量少,不符合统计学要求,A、B、C三项均有可能。
16.某兴趣小组设计了如图所示的实验装置若干组,室温25℃下进行了一系列的实验,对实验过程中装置条件及结果的叙述错误的是( )
A.若X溶液为CO2缓冲液,给予光照时液滴移动距离可表示净光合作用强度大小
B.若要测真正光合强度,需另加设一装置遮光处理,X溶液为NaOH溶液
C.若X溶液为清水并给予光照,光合作用大于细胞呼吸时,液滴不移动
D.若X溶液为清水并遮光处理,消耗的底物为脂肪时,液滴右移
16.[答案]D.[解析]A、若X溶液为CO2缓冲液并给予光照,光始作用将吸收CO2释放O2导致液滴向右移动,液滴移动的距离是释放O2的原因,可表示净光合作用强度大小,A正确;B、若要测真光合强度,即光合作用的总量,就要明白真正的光合强度=净光合作用强度(释放的O2量)+呼吸消耗强度(吸收的O2量),X溶液为CO2缓冲液并给予光照,可表示净光合作用强度大小,那X溶液为NaOH溶液并遮光处理,在有氧呼吸中吸收的O2量等于产生的CO2量并被NaOH吸收,导致密闭小室中气体体积减小,液滴向左移动,可表示的是呼吸消耗O2强度,B正确;C、清水既不吸收和释放O2,也不吸收和释放CO2,X溶液为清水并给予光照,光合作用大于细胞呼吸时,呼吸作用产生的CO2全部被光合作用所用,光合作用产生的O2除满足呼吸作用所用外,又释放到细胞外,同时从细胞外吸收CO2,但是密闭小室中的CO2量有限,导致释放的O2量受到限制,最终使释放的O2量和吸收的CO2量相等,液滴不移动,C正确;D、若X溶液为清水并遮光处理,消耗的底物为脂肪时,由于脂肪中H含量比糖中高,有氧呼吸时消耗的O2量多,产生的CO2量相对减少,导致密闭小室中气体体积减小,液滴左移, D错误。故选D。
17.下图表示植物叶肉细胞中光合作用和细胞呼吸的相关过程,字母代表有关物质,数字代表代谢过程。下列叙述正确的是( )
A.a、e和f中含有相同的物质
B.能合成ATP的过程包括①③④⑤
C.①中的产物只有ATP能为②中反应提供能量
D.①和④过程分别发生在类囊体薄膜和线粒体内膜
17.[答案]B.[解析]A、a表示NADPH和ATP,e表示[H](NADH),f表示[H](NADH),其中e和f表示相同的物质,a中没有相同的物质,A错误;B、①表示光反应,发生在叶绿体类囊体薄膜上;②表示暗反应,发生在叶绿体基质上;③表示有氧呼吸第一阶段,发生在细胞质基质上;④表示有氧呼吸第二阶段,发生在线粒体基质上;⑤表示有氧呼吸第三阶段,发生在线粒体内膜上;其中可以合成ATP的过程有光反应、有氧呼吸整个过程,即①③④⑤,B正确;C、①表示光反应,发生在叶绿体类囊体薄膜上,产生的ATP能为②光合作用暗反应阶段提供能量, 其中①光反应阶段中所产生的NADPH也储存部分能量供暗反应阶段利用,C错误;D、①表示光反应,发生在叶绿体类囊体薄膜上,④表示有氧呼吸第二阶段,发生在线粒体基质上,D错误。故选B。
18.如图分别表示两个自变量对光合速率的影响情况,除各图中所示因素外,其他因素均控制在最适范围内。下列分析正确的是( )
A.乙图中D点与C点相比,相同时间内叶肉细胞中C5的生成量较少
B.图中M、N、P点的限制因素分别是CO2浓度、温度、光照强度
C.丙图中,随着温度的继续升高,曲线走势将稳定不变
D.甲图中A点的限制因素可能是叶绿体中色素的含量
18.[答案]D.[解析]A、乙图中D点与C点相比温度相同,但D点光照强,光反应产生较多的ATP和NADPH,Ca的还原加快,叶肉细胞中C5的生成量较多,A错误;B、甲图中M点在不同的CO2浓度下光合速率相同;乙图中N点在不同的温度下光合速率相同,丙图中P点在不同的光照强度下光合速率相同,图中M、N、P点的限制因素分别是光照强度、光照强度、温度,B错误;C、温度上升到一定程度与光合作用有关的酶变性失活,光合速率会下降,C错误;D、叶绿素不足可能成为在高CO2情况下限制光合速率的因素,D正确。故选D。
19.如图为某同学观察根尖分生区细胞有丝分裂时的显微照片。下列关于该实验的叙述,错误的是( )
A.用解离液处理根尖的目的主要是改变细胞膜的通透性,加速染色剂进入细胞
B.甲紫溶液或醋酸洋红液能使染色质(体)着色
C.在显微观察时,会发现根尖分生区的大多数细胞处于细胞分裂间期
D.图示细胞①处于分裂后期,细胞中的染色体数目和核DNA数目相等
19.A 盐酸和酒精可配制成解离液,其作用是使组织中的细胞相互分离开来,A错误;甲紫和醋酸洋红是碱性染料,能使染色质(体)着色,B正确;细胞分裂间期持续时间最长,因此根尖分生区的大多数细胞处于细胞分裂间期,C正确;图示细胞①中的染色体正在向两极移动,处于分裂后期,细胞中的染色体数目和核DNA数目相等,D正确。
20.菠菜根的分生区细胞不断分裂增殖,对该过程的叙述正确的是( )
A.细胞分裂间期,核DNA复制,核DNA和染色体的数目增加一倍
B.细胞分裂前期,核膜和核仁逐渐消失,中心体发出星射线形成纺锤体
C.细胞分裂中期,染色体形态稳定、数目清晰,适于染色体计数和形态观察
D.细胞分裂末期,细胞膜从细胞中部向内凹陷,把细胞缢裂成两部分
20.C 细胞分裂间期,核DNA复制,核DNA数目增加一倍,但是染色体的数目没有发生变化,A错误;菠菜是高等植物,没有中心体,而是从细胞两极发出纺锤丝,形成一个梭形的纺锤体,B错误;中期染色体的形态比较稳定,数目比较清晰,便于计数和观察,C正确;细胞分裂末期,细胞板逐渐扩展形成细胞壁,D错误。
21. 下图是体细胞增殖过程中的一个细胞内核DNA含量和染色体数量变化曲线图,下列关于曲线的分析正确的是( )
A.ab段核DNA含量上升的原因是染色体数目增加
B.hi段细胞内染色体、染色单体、核DNA数量比为1∶0∶1
C.cd段核DNA含量下降一半的原因是着丝粒分裂
D.在fg段进行中心体的复制
答案 B
解析 ab段核DNA含量上升的原因是由于细胞分裂间期DNA分子的复制,A错误;hi段处于有丝分裂后期,没有染色单体,细胞核内染色体数与核DNA数相同,B正确;cd段核DNA含量下降一半的原因是细胞质分裂,核DNA平均分配到两个子细胞中,C错误;在细胞分裂间期进行中心体的复制,D错误。
22.研究人员发现一个人工合成的小分子化合物Reversine能诱导细胞去分化(细胞发生生长倒退,从当前状态返回到祖细胞状态),,如图所示。下列叙述错误的是( )
A.肌细胞经去分化形成祖细胞,说明人体内的细胞分化具有可逆性
B.该项研究可使“从病人自己的成熟细胞衍生干细胞样细胞”成为可能
C.祖细胞能分化成脂肪细胞和骨细胞等,说明祖细胞是一种干细胞
D.图中的脂肪细胞、骨细胞、肌细胞以及祖细胞内遗传信息应相同
22.A 肌细胞经去分化形成祖细胞是在小分子化合物Reversine的诱导下发生的,在人体内部不能发生,因此这不能说明人体内的细胞分化具有可逆性,A错误;由题意可知,该项研究能使成熟细胞去分化形成祖细胞,故可使“从病人自己的成熟细胞衍生干细胞样细胞”成为可能,B正确;干细胞是指动物和人体内保留着少数具有分裂和分化能力的细胞,祖细胞能增殖分化成脂肪细胞和骨细胞等,说明祖细胞是一种干细胞,C正确;细胞分化的实质是基因的选择性表达,遗传物质不发生改变,因此图中的脂肪细胞、骨细胞、肌细胞以及祖细胞内遗传信息应相同,D正确。
23.下列关于细胞凋亡的说法错误的是( )
A.细胞凋亡是受基因控制的正常生理过程,溶酶体在细胞凋亡中起重要作用
B.细胞凋亡会使细胞数目减少,因此细胞凋亡不出现在胚胎发育过程中
C.细胞凋亡和细胞增殖等过程可共同维持机体内器官和组织细胞数目的稳定
D.在个体发育过程中,特定部位的细胞会发生自然凋亡,有利于器官的正常发育
23.B 细胞凋亡是受基因控制的正常生理过程,溶酶体在细胞凋亡中起重要作用,A正确;细胞凋亡会出现在胚胎发育过程中,B错误;细胞凋亡和细胞增殖等过程可共同维持机体内器官和组织细胞数目的稳定,C正确;个体发育过程中,特定部位的细胞会发生自然凋亡,这有利于器官的正常发育,D正确。
24.《Nature》杂志一篇文章报道:年轻小鼠胶原蛋白COL17A1基因表达水平较低的干细胞比表达水平高的干细胞容易被淘汰,这一竞争有利于维持皮肤年轻态。随着年龄的增长,胶原蛋白COL17A1基因表达水平较低的干细胞增多。以下分析正确的是( )
A.年轻小鼠胶原蛋白COL17A1基因的表达水平较高,体内无衰老的皮肤细胞
B.胶原蛋白COL17A1基因含量的高低,可作为判断皮肤是否衰老的依据
C.老年小鼠胶原蛋白COL17A1基因的表达水平较低,可能与许多酶活性下降有关
D.皮肤干细胞能分化为表皮细胞体现了皮肤干细胞的全能性
24.C 虽然年轻小鼠胶原蛋白COL17A1基因的表达水平较高,但体内也有衰老的皮肤细胞,A错误;根据“随着年龄的增长,胶原蛋白COL17A1基因表达水平较低的干细胞增多”可知,胶原蛋白COL17A1基因表达水平的高低(而不是基因含量的高低)可以作为判断皮肤是否衰老的依据,B错误;基因的表达过程中需要多种酶参与,所以老年小鼠胶原蛋白COL17A1基因的表达水平较低,可能与许多酶活性下降有关,C正确;细胞的全能性指细胞经分裂和分化后,仍具有产生完整有机体或分化成其他各种细胞的潜能和特性,皮肤干细胞能分化为表皮细胞,不能体现皮肤干细胞的全能性,D错误。
25.中风是由脑部血液循环障碍导致局部神经结构损伤引起的。科研人员在运用神经干细胞进行脑内移植治疗缺血性中风的研究上取得了一定的进展,中风患者局部神经结构损伤、功能缺失得到了一定程度的修复。下列叙述错误的是( )
A.神经干细胞具有分化成多种神经细胞的潜能和特性
B.神经干细胞参与损伤部位修复过程中发生了细胞分裂、分化等过程
C.神经干细胞能够合成多种蛋白质,表明细胞已经分化
D.脑部血液循环障碍导致局部神经细胞死亡属于细胞坏死
25.C 神经干细胞分化程度低,具有分化成多种神经细胞的潜能和特性,A正确;神经干细胞经刺激后可分化为特定的细胞、组织、器官,发生了细胞分裂、分化等过程,B正确;增殖的细胞和分化的细胞中都有多种蛋白质的合成,故神经干细胞能够合成多种蛋白质,不能表明细胞已经分化,C错误;细胞坏死是在种种不利因素的影响下,由细胞正常代谢活动受损或中断引起的细胞损伤和死亡,脑部血液循环障碍导致局部神经细胞死亡属于细胞坏死,D正确。
26.关于细胞的全能性的叙述,错误的是( )
A.离体的植物细胞在一定条件下培养能表现出全能性
B.在生物体所有的细胞中,受精卵的全能性最高
C.克隆羊的诞生证明了高度分化的动物细胞具有全能性
D.植物细胞的全能性比动物细胞的全能性高
26.【答案】C
【解析】A、离体的植物细胞可以通过组织培养得到试管苗,从而体现了细胞的全能性,A正确;B、在生物体所有的细胞中,细胞的全能性的大小为:受精卵的全能性>生殖细胞的全能性>体细胞的全能性,即受精卵的全能性最高,B正确;C、克隆羊的诞生证明了高度分化的动物细胞核具有全能性,C错误;D、动物细胞的全能性受限,植物细胞的全能性比动物细胞的全能性高,D正确。故答案为:C。
27.下列关于细胞分裂、分化、衰老和凋亡的叙述,正确的是( )
A.细胞分化使各种细胞的遗传物质有所差异,导致细胞各不相同
B.个体发育过程中细胞的分裂、分化、衰老和凋亡对于生物体都是有积极意义的
C.细胞分裂存在于个体发育的整个生命过程中,细胞分化仅存在于胚胎发育阶段
D.多细胞生物体内细胞的衰老与机体的衰老总是同步进行的
27.【答案】B
【解析】A、细胞分化是基因选择表达导致细胞的形态和功能发生稳定性差异的过程,遗传物质没有发生变化,A错误;B、个体发育过程中细胞的分裂分化使生物个体生长,细胞趋于专一化,衰老和凋亡及时更新细胞对生物体具有积极意义,B正确;C、细胞分裂和细胞分化存在于个体整个生命过程,C错误;D、多细胞个体的细胞衰老和机体衰老不是同步的,单细胞生物是同步的,D错误。故答案为:B。
28.同生物体一样,细胞也会衰老死亡。细胞的衰老和死亡与个体的生命历程密切相关。下列有关说法错误的是( )
A.端粒受损可能会导致细胞衰老
B.自由基攻击DNA,会导致衰老
C.细胞凋亡使细胞自主有序地死亡,对生物体有利
D.衰老细胞的细胞核体积变小,水分减少
28.【答案】D
【解析】A、端粒学说认为,端粒在每次细胞分裂后会“截短”一截,导致基因序列受损,进而导致细胞衰老,即端粒受损可能会导致细胞衰老,A正确;B、自由基学说认为,细胞代谢产生的自由基,会攻击DNA和蛋白质分子等,致使细胞衰老,B正确;C、细胞凋亡是受基因控制的,使细胞自主有序地死亡,是生物体正常发育的基础,能维持组织细胞数目的相对稳定,对生物体是有利的,C正确;D、衰老细胞内水分减少,细胞体积变小,细胞核体积变大,D错误。故答案为:D。
29.如图为某种植物分生区细胞分裂过程中染色质与染色体规律性变化的模式图。下列相关判断正确的是( )
A.①→②过程发生在有丝分裂间期,出现染色单体
B.③→④过程处于分裂中期,显微镜下可观察到染色体、细胞板、纺锤体
C.④→⑤过程处于有丝分裂后期,着丝粒分裂,细胞中的染色体数目增加一倍
D.⑥→⑦过程处于有丝分裂末期,此时细胞内核仁解体、核膜消失
29.【答案】C
【解析】A、①→②表示的是有丝分裂间期,染色单体出现在有丝分裂前期,A错误; B、细胞板出现于有丝分裂末期,B错误;C、④→⑤过程着丝点分裂,处于有丝分裂后期,细胞中姐妹染色单体消失,染色体数目增加一倍,C正确;D、⑥→⑦染色体解旋变为细丝状的染色质,处于有丝分裂末期,此时细胞内出现新的核仁、核膜,D错误。故答案为:C。
30.根据孟德尔对分离现象的解释,子一代紫花豌豆Aa产生的配子情况为( )
A.全是雄配子,或全是雌配子
B.雌配子Aa,雄配子Aa
C.雄配子A:a=1:1,雌配子A:a=1:1
D.雄配子数量与雌配子数量大致相等
30.【答案】C
【解析】 根据孟德尔对分离现象的解释,Aa产生配子时,A基因与 a基因分离,分别进入到不同的配子中,所以每个配子只含有成对基因中的一个,其中雄蕊产生数量相等的A型雄配子和a型雄配子,雌蕊产生数量相等的A型雌配子和a型雌配子,但雄蕊产生雄配子的能力强,雄配子数量远多于雌配子数量。
二、非选择题
41.某两性花植物的紫花与红花是一对相对性状,且为由单基因(D、d)控制的完全显性遗传。现用一株紫花植株和一株红花植株作实验材料,设计了如下实验方案(后代数量足够多),以鉴别该紫花植株的基因型。
(1)该实验设计原理遵循遗传的 _定律。
(2)完善下列实验设计:
第一步: (填选择的亲本及交配方式);
第二步:紫花植株与红花植株杂交。
(3)实验结果预测与分析:
若第一步出现性状分离,说明紫花植株为______(填“纯合子”或“杂合子”),则无需进行第二步。若未出现性状分离,则需进行第二步,若紫花植株与红花植株杂交后代全部为红花或出现红花,则紫花植株的基因型为 。
【答案】(1)基因分离(2)紫花植株 自交(3)杂合子 dd
【解析】根据实验结果预测中①的题干可知,第一步是让紫花植株自交,根据后代是否出现性状分离判断紫花是否纯合。如果是DD或dd,则后代全部为紫花;如果是Dd,则后代出现性状分离。再根据实验结果预测中②可知,第二步是将紫花植株与红花植株杂交,如果全为红花或出现红花,则紫花植株的基因型为dd。
42. 甲、乙两图为一昼夜中某植株的CO2吸收和释放情况的示意图。甲图是在春季的某一晴天测得的结果,乙图是在盛夏的某一晴天测得的结果,请据图回答问题:
(1)甲图曲线中C点和E点(外界环境中CO2浓度变化为零)处,植株处于何种生理活动状态?
_____________________________________________________________________
(2)根据甲图推测该植株接受光照的时间是曲线中的________段,其中光合作用强度最高的是________点,植株积累有机物最多的是________点。
(3)乙图中e点光合作用强度暂时降低,可能是因为_____________________
____________________________________________________________________。
- 【答案】(1)细胞呼吸释放的CO2量等于光合作用消耗的CO2量 (2)BF
D E (3)温度过高,蒸腾作用过强,部分气孔关闭,影响了CO2的供应
- 【解析】(1)甲图中C、E两点表示CO2吸收量(释放量)为零,即此时光合作用消耗的CO2量与细胞呼吸释放的CO2量相等。(2)如甲图所示,从B点开始CO2的释放量开始减少,说明从B点开始进行光合作用;F点以后CO2的释放量不再变化,说明F点以后光合作用停止。D点时CO2的吸收量最多,说明此时光合作用强度最高。E点时光照强度弱,光合作用与细胞呼吸处于平衡状态,之后,细胞呼吸占优势,植物体不再积累有机物,因此在E点时植物积累的有机物最多。(3)乙图中e点所处的时间为夏季中午,温度过高,植物蒸腾作用过强,导致部分气孔关闭,CO2的吸收量减少,光合作用因缺少原料而减弱。
43.龙葵是一种一年生草本中药材,如图甲表示龙葵根尖细胞处于有丝分裂不同时期的模式图;图乙是不同浓度氯化镉(CdCl2)对龙葵根尖细胞有丝分裂指数(处于分裂期的细胞占细胞总数的百分比)的影响。请回答下列问题:
(1)图甲中细胞D处于有丝分裂 期,中央出现的结构为 。
(2)根尖细胞有丝分裂的顺序为 (用图甲中字母作答)。图甲中有染色单体的细胞有 (用图甲中字母作答)。
(3)由图乙可知,CdCl2能将细胞分裂抑制在 (填“分裂间期”或“分裂期”)。
43.答案 (除标明外,每空1分)(1)末 细胞板
(2)BCAD B、C
(3)分裂间期
解析 (1)图甲中细胞D的两套染色体已经到达两极,处于有丝分裂末期,中央出现的结构为细胞板,其最终会形成新的细胞壁。(2)A处于有丝分裂后期,B处于有丝分裂前期,C处于有丝分裂中期,D处于有丝分裂末期,所以根尖细胞有丝分裂的顺序为BCAD,图甲中有染色单体的细胞有B、C,此时细胞中染色体、染色单体、核DNA的数目比为1∶2∶2。(3)由图乙可知,与对照组相比,不同浓度的CdCl2处理后,细胞有丝分裂指数(处于分裂期的细胞占细胞总数的百分比)降低,即处于分裂期的细胞数目减少,处于分裂间期的细胞数目增多,说明CdCl2能将细胞分裂抑制在分裂间期。
44.(11分)如图为人体细胞的增殖、分化、衰老和凋亡过程的示意图,图中①~⑥为各个时期的细胞,a~c表示细胞所进行的生理过程。据图分析回答:
(1)图中过程b表示 。
(2)与细胞①相比,细胞②的物质运输效率下降,原因是细胞②的表面积与体积的比值 。
(3)图中细胞⑤与⑥形成的过程中,会在 上发生稳定性差异;细胞衰老时,细胞内多种酶活性 ;细胞凋亡是指 的过程。
21.答案 (除标明外,每空1分)(1)细胞增殖
(2)减小
(3)形态、结构和生理功能 下降 由基因所决定的细胞自动结束生命
解析 (1)图中①→②细胞体积增大,②→③、④细胞数目加倍,所以过程a、b分别表示细胞生长和细胞增殖。(2)与细胞①相比,细胞②体积增大,细胞的表面积与体积的比值减小,与外界环境进行物质交换的能力减弱。(3)图中细胞⑤与⑥的形成是细胞分化的结果,细胞分化会使细胞的形态、结构和生理功能发生稳定性差异。细胞衰老时,细胞内多种酶活性下降。细胞凋亡是指由基因所决定的细胞自动结束生命的过程。
2022-2023学年吉林省长春市五中高一下学期第一学程考试生物试题(解析版): 这是一份2022-2023学年吉林省长春市五中高一下学期第一学程考试生物试题(解析版),共24页。
2022-2023学年吉林省长春市第二实验中学高一下学期期中生物试题含解析: 这是一份2022-2023学年吉林省长春市第二实验中学高一下学期期中生物试题含解析,共29页。试卷主要包含了单选题,多选题,综合题等内容,欢迎下载使用。
2022-2023学年吉林省长春市汽车产业开发区第六中学高一4月月考生物试题含解析: 这是一份2022-2023学年吉林省长春市汽车产业开发区第六中学高一4月月考生物试题含解析,共31页。试卷主要包含了单选题,识图作答题等内容,欢迎下载使用。

