2022-2023学年湖南省娄底市新化县一中高一上学期期末检测生物试题含解析
展开 2022-2023学年上学期高一期末检测
生 物
一、单选题(每小题2.5分)
1. 下列关于细胞学说的叙述,正确的是( )
A. 细胞学说认为细胞分为真核细胞和原核细胞
B. 细胞学说认为一切生物都是由细胞构成的
C. 细胞学说揭示了细胞的统一性和生物体结构的统一性
D. 细胞学说认为细胞是一个完全独立的单位,能进行完整的生命活动
【答案】C
【解析】
【分析】细胞学说是由植物学家施莱登和动物学家施旺提出的,其内容为:①细胞是一个有机体,一切动植物都是由细胞发育而来,并由细胞和细胞的产物所构成;②细胞是一个相对独立的单位,既有它自己的生命,又对与其他细胞共同组成的整体的生命起作用;③新细胞可以从老细胞中产生。
【详解】A、细胞学说内容中并没有将细胞分为真核细胞和原核细胞,而是认为一切动植物都是由细胞构成的,A错误;
B、细胞学说认为一切动植物都是由细胞构成的,B错误;
C、细胞学说建立揭示了细胞的统一性和生物体结构的统一性,使人们认识到各种生物之间存在共同的结构基础,C正确;
D、细胞是一个相对独立的单位,既有它自己的生命,又对与其他细胞共同组成的整体的生命起作用,D错误。
故选C。
【点睛】本题考查细胞学说的内容,要求考生识记细胞学说的主要内容,明确细胞学说阐明了生物结构的统一性和细胞的统一性,再准确判断各选项即可,属于考纲识记层次的考查。
2. 新冠病毒主要侵害人体的呼吸道细胞和肺部细胞,导致患者发热、呼吸困难,进而因呼吸功能衰竭而死亡。下列叙述正确的是( )
A. 病毒具有完整的结构,所以能够独立生活
B. 新冠病毒的膜糖蛋白、核衣壳蛋白等蛋白质可由病毒自身独立合成
C. 科学家在研制新冠病毒疫苗时,可用活细胞培养病毒以供研究
D. 新冠病毒中的核酸完全水解后有五种碱基
【答案】C
【解析】
【分析】新型冠状病毒属于RNA病毒,由RNA和蛋白质外壳构成,新型冠状病毒为非细胞生物,营寄生生活。
【详解】A、病毒没有细胞结构,仅由蛋白质外壳和遗传物质组成,必须依赖活细胞生存和繁殖,不能独立生活,A错误;
B、病毒没有细胞结构,新冠病毒的膜糖蛋白、核衣壳蛋白等蛋白质需在宿主细胞内合成,B错误;
C、病毒必须依赖活细胞生存和繁殖,故研制新冠病毒疫苗时,可用活细胞培养病毒以供研究,C正确;
D、新冠病毒属于RNA病毒,其只存在RNA一种核酸,完全水解后有A、C、G、U四种碱基,D错误。
故选C。
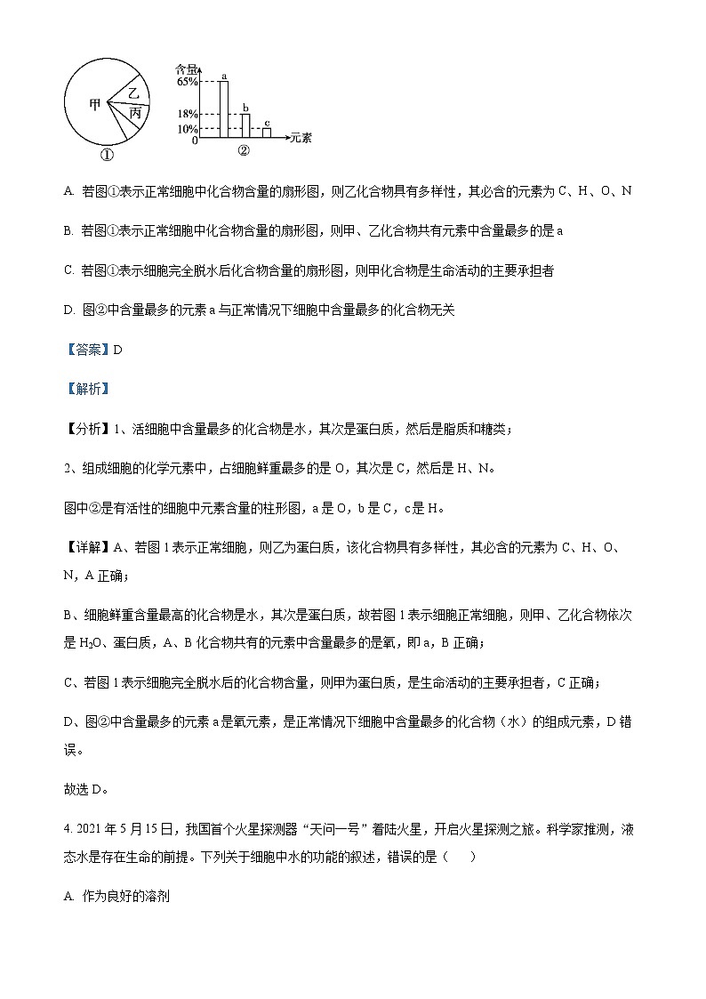
3. 图①是细胞中化合物含量的扇形图,图②是有活性的细胞中元素含量的柱形图,下列说法不正确的是( )
A. 若图①表示正常细胞中化合物含量的扇形图,则乙化合物具有多样性,其必含的元素为C、H、O、N
B. 若图①表示正常细胞中化合物含量的扇形图,则甲、乙化合物共有元素中含量最多的是a
C. 若图①表示细胞完全脱水后化合物含量的扇形图,则甲化合物是生命活动的主要承担者
D. 图②中含量最多的元素a与正常情况下细胞中含量最多的化合物无关
【答案】D
【解析】
【分析】1、活细胞中含量最多的化合物是水,其次是蛋白质,然后是脂质和糖类;
2、组成细胞的化学元素中,占细胞鲜重最多的是O,其次是C,然后是H、N。
图中②是有活性的细胞中元素含量的柱形图,a是O,b是C,c是H。
【详解】A、若图1表示正常细胞,则乙为蛋白质,该化合物具有多样性,其必含的元素为C、H、O、N,A正确;
B、细胞鲜重含量最高的化合物是水,其次是蛋白质,故若图1表示细胞正常细胞,则甲、乙化合物依次是H2O、蛋白质,A、B化合物共有的元素中含量最多的是氧,即a,B正确;
C、若图1表示细胞完全脱水后的化合物含量,则甲为蛋白质,是生命活动的主要承担者,C正确;
D、图②中含量最多的元素a是氧元素,是正常情况下细胞中含量最多的化合物(水)的组成元素,D错误。
故选D。
4. 2021年5月15日,我国首个火星探测器“天问一号”着陆火星,开启火星探测之旅。科学家推测,液态水是存在生命的前提。下列关于细胞中水的功能的叙述,错误的是( )
A. 作为良好的溶剂
B. 维持细胞的酸碱平衡
C. 缓和温度变化
D. 参与某些生化反应
【答案】B
【解析】
【分析】1、结合水:与细胞内其它物质结合,是细胞结构的组成成分。
2、自由水:(占大多数)以游离形式存在,可以自由流动.生理功能:①良好的溶剂,②运送营养物质和代谢的废物,③参与许多化学反应,绿色植物进行光合作用的原料;④为细胞提供液体环境。
【详解】AC、细胞中的水可作为良好的溶剂,并具有缓和温度变化的作用,AC正确;
B、维持细胞的酸碱平衡的是细胞中的无机盐,B错误;
D、细胞中的水可参与某些生化反应,如光合作用的光反应等过程,D正确。
故选B。
5. 下列有关糖类与脂质与人体健康关系的叙述,错误的是( )
A. 糖尿病人的饮食对米饭也要定量摄取,因为米饭富含淀粉,消化后生成的是葡萄糖
B. 人类很难消化纤维素,但却是人类“第七营养素”,因为膳食纤维能促进胃肠的蠕动和排空,使排便通畅,减少患大肠癌的风险
C. 人类进食糖类,就会在体内转变成脂肪,在皮下结缔组织等处储存起来,引起肥胖
D. 脂肪一般只在糖类代谢发生障碍,引起供能不足时,才会分解供能,而且不能大量转化为糖类
【答案】C
【解析】
【分析】细胞中的糖类和脂质是可以相互转化的。血液中的葡萄糖除供细胞利用外,多余的部分可以合成糖原储存起来,如果葡萄糖还有富余,就可以转变成脂肪和某些氨基酸。
【详解】A、米饭富含淀粉,消化后生成葡萄糖,所以糖尿病人的饮食对米饭也要定量摄取,A正确;
B、膳食纤维能促进胃肠的蠕动和排空,使排便通畅,减少患大肠癌的风险,所以人也要适量摄取纤维素,B正确;
C、血液中的葡萄糖除供细胞利用外,多余的部分可以合成糖原储存起来,如果葡萄糖还有富余,就可以转变成脂肪和某些氨基酸。脂肪被消化吸收后,可以在皮下结缔组织等处以脂肪组织的形式储存起来,C错误;
D、糖类和脂肪之间的转化程度是有明显差异的。例如,糖类在供应充足的情况下,可以大量转化为脂肪:而脂肪一般只在糖类代谢发生障碍,引起供能不足时,才会分解供能,而且不能大量转化为糖类,D正确。
故选C。
6. 下列物质中,不是构成生物体蛋白质的氨基酸的是( )
A. B.
C. D.
【答案】D
【解析】
【分析】构成蛋白质的基本单位是氨基酸,即每种氨基酸分子至少都含有一个氨基和一个羧基,且都有一个氨基和一个羧基连接在同一个碳原子上,这个碳原子还连接一个氢和一个R基,氨基酸的不同在于R基的不同。
【详解】构成生物体蛋白质的氨基酸分子都有一个氨基(-NH2)和一个羧基(-COOH)连接在同一个碳原子上,D符合题意,ABC不符合题意。
故选D。
7. 头发主要由角蛋白组成,如图为烫发的原理示意图,下列有关叙述正确的是( )
A. 角蛋白的S元素位于氨基酸的R基上
B. 角蛋白的-S-S-键是通过脱水缩合反应形成的
C. 肽链盘曲折叠程度仅由-S-S-数量决定
D. 卷发剂处理的过程中涉及肽键数量的变化
【答案】A
【解析】
【分析】1、构成蛋白质的基本单位是氨基酸,每种氨基酸分子至少都含有一个氨基和一个羧基,且都有一个氨基和一个羧基连接在同一个碳原子上,这个碳原子还连接一个氢和一个R基,氨基酸的不同在于R基的不同。
2、蛋白质结构多样性的直接原因:构成蛋白质的氨基酸的种类、数目、排列顺序和肽链的空间结构千差万别。
【详解】A、巯基(-SH)中含有S,由氨基酸的结构通式可知,角蛋白的S元素位于氨基酸的R基上,A正确;
B、肽键是在核糖体上形成的,而“-S-S-”是在内质网上形成的,B错误;
C、肽链盘曲折叠程度除了与S-S的数量有关外,还与构成肽链的氨基酸的种类、数目、排列顺序有关,C错误;
D、卷发剂处理的过程中涉及二硫键的断裂和重组,不涉及肽键数量的变化,D错误。
故选A。
8. 如图表示乳酸杆菌细胞内某个DNA分子的片段(单链)通过碱基配对生成RNA的过程。下列相关叙述错误的是( )
A. 乳酸杆菌细胞的RNA分子由一条单链组成
B. 碱基的排列顺序①储存了乳酸杆菌的遗传信息
C. ②是腺嘌呤核糖核苷酸,③是尿嘧啶脱氧核苷酸
D. ④是脱氧核糖,⑤是核糖
【答案】C
【解析】
【分析】核酸分为两种,即脱氧核糖核酸和核糖核酸,它们的基本组成单位依次是脱氧核糖核苷酸、核糖核苷酸,组成的五碳糖分别为脱氧核糖和核糖,其中脱氧核糖核苷酸组成碱基有四种,即A、C、G、T,核糖核苷酸的组成碱基有四种,即A、C、G、U。
【详解】A、RNA是单链结构,因此乳酸杆菌细胞的RNA分子由一条单链组成,A正确;
B、DNA中碱基的排列顺序储存了该生物的遗传信息,因此碱基的排列顺序①储存了乳酸杆菌的遗传信息,B正确;
C、②是构成DNA的基本单位,为腺嘌呤脱氧核糖核苷酸,③是构成RNA的单位,是尿嘧啶核苷酸,C错误;
D、④是构成DNA的单糖,为脱氧核糖,⑤是构成RNA的单糖,是核糖,D正确。
故选C。
9. 下图为细胞膜的脂筏模型,脂筏是一种相对稳定、分子排列较紧密、流动性较低的结构。下列有关说法错误的是( )
A. 该图所示细胞膜的结构模型为物理模型
B. 位于跨膜区域C的基本组成单位具有较强的疏水性
C. 脂筏的存在会增强细胞膜的流动性
D. 在该模型中代表细胞膜外侧的是B
【答案】C
【解析】
【分析】1.物理模型是以实物或图片形式直观表达认识对象的特征。
【详解】A、物理模型是以实物或图片形式直观表达认识对象的特征,图中的细胞膜结构模型为物理模型,A正确;
B、C代表与糖类连接的蛋白质,位于跨膜区域的蛋白质的基本组成单位——氨基酸是疏水性的(因为跨膜区域是磷脂分子的疏水性的尾部),B正确;
C、根据“脂筏是一种相对稳定、分子排列较紧密、流动性较低的结构”,可知脂筏会降低细胞膜的流动性,C错误;
D、糖蛋白位于细胞膜的外侧,B侧的细胞膜上有糖蛋白,据此判断B侧是细胞膜的外侧,D正确。
故选C。
10. 如图是细胞核的结构模式图,下列有关叙述错误的是( )
A. 实现核质之间的频繁的物质交换和信息交流的是结构①
B. ②主要由蛋白质和DNA组成,易被碱性染料染成深色
C. 细胞核内行使遗传功能的结构是③
D. ④由双层膜组成,外层膜可与内质网膜直接相连
【答案】C
【解析】
【分析】细胞核分为核膜、染色质和核仁,核膜上有核孔,其可以实现核质之间频繁的物质交换和信息交流。图示表示细胞核的结构模式图,图中①为核孔,②是染色质,③是核仁,④是核膜。
【详解】A、①为核孔,具有选择透过性,实现核质之间的频繁的物质交换和信息交流,A正确;
B、②染色质主要由DNA和蛋白质组成,是DNA的主要载体,容易被碱性染料染成深色,B正确;
C、③是核仁,它与核糖体的形成及rRNA的形成有关,细胞核内行使遗传功能的结构是染色质中的DNA,C错误;
D、④为核膜,由双层膜组成,外层膜可与内质网膜直接相连,D正确。
故选C。
【点睛】
11. 如图表示细胞间信息交流的三种方式,叙述不正确的是( )
A. 图C中植物细胞依靠胞间连丝交流信息,但不能交换物质
B. 精子和卵细胞受精时要发生图B所示的信息交流方式
C. 图A、图B中靶细胞表面上的受体与信号分子结合,从而接受信息
D 激素调节过程中,信息交流方式与图A所示相同
【答案】A
【解析】
【分析】1、图A表明,内分泌细胞分泌的化学物质随血液流到全身各处,与靶细胞表面的受体结合进行信息传递。
2、B表示的是细胞膜直接接触,③表示的是信号分子,如精子和卵细胞之间的识别和结合就是细胞膜直接接触。
3、图C表示,高等植物细胞的胞间连丝传递信息。
【详解】A、高等植物细胞间通过胞间连丝进行信息交流,也可以交换某些物质,A错误;
B、精子和卵细胞依靠膜上受体的识别,靠细胞与细胞的直接接触进行信息传递,即图B,B正确;
C、图A中信息分子通过血液到达全身各处,与靶细胞表面上的受体结合,图B相邻两个细胞的靶细胞上的受体直接与另一个细胞发出信号分子结合,从而接信息,C正确;
D、内分泌细胞性腺细胞分泌的化学物质性激素随血液流到全身各处,与靶细胞的受体结合进行信息传递,如图A,D正确。
故选A。
12. 以下三个细胞来自同一种植物体内,其细胞液浓度相同,将其放在不同浓度的蔗糖溶液中,结果如下图,则三个细胞所在蔗糖溶液的浓度关系是()
A. ①>②>③ B. ②>①>③ C. ③>①>② D. ③>②>①
【答案】C
【解析】
【分析】据图分析,细胞处于高浓度的溶液中,细胞失水,质壁分离的过程是①→②→③;细胞处于低浓度的溶液中,细胞吸水,质壁分离复原的过程是③→②→①。
【详解】如果①②③三图是同种细胞置于不同浓度蔗糖溶液中,质壁分离的现象越明显,说明外界溶液浓度越高,则三种蔗糖溶液浓度关系是③>①>②。
故选C。
【点睛】本题考查的是质壁分离实验的相关内容,解答本题要正确识图并识记质壁分离发生的条件。
13. “验证酶的催化效率”的实验结果如图。实线表示在最适温度下过氧化氢酶催化效率,虚线表示相同温度下二氧化锰催化效率。下列有关叙述错误的是( )
A. 过氧化氢酶提高了过氧化氢分子活化所需的能量
B. 在酶催化下,过氧化氢分解速率是逐渐减小的
C. 若降低温度,M点右移
D. 该实验可以说明酶具有高效性
【答案】A
【解析】
【分析】1、酶是由活细胞产生的具有催化活性的有机物,其中大部分的酶是蛋白质,少数酶是RNA。
2、酶的特性:①高效性:②专一性:③酶的作用条件较温和。
3、酶促反应的原理:酶能降低化学反应的活化能。
【详解】A、过氧化氢酶是生物催化剂,其催化原理是降低化学反应所需要的活化能,A错误;
B、根据题中曲线,过氧化氢酶催化曲线下降幅度越来越慢,说明在酶催化下过氧化氢分解速率是逐渐减小的,B正确;
C、题中曲线是在最适温度下测定的,若降低温度则酶活性降低,反应时间变长,故M点右移,C正确;
D、该实验说明过氧化氢酶催化效率高于二氧化锰催化效率,即酶具有高效性,D正确。
故选A。
14. 下表中实验目的与所选取的实验材料对应最合理的是( )
选项
实验目的
实验材料
A
观察细胞质的流动
黑藻叶片
B
观察植物细胞的质壁分离和复原
大蒜根尖
C
探究温度对酶活性的影响
过氧化氢和肝脏研磨液
D
绿叶中色素的提取和分离
洋葱鳞片叶
A. A B. B C. C D. D
【答案】A
【解析】
【分析】1、活细胞中的细胞质处于不断流动的状态。观察细胞质的流动,可用细胞质基质中的叶绿体的运动作为标志。
2、成熟的植物细胞由于中央液泡占据了细胞的大部分空间,将细胞质挤成一薄层,所以细胞内的液体环境主要指的是液泡里面的细胞液。细胞膜和液泡膜以及两层膜之间的细胞质称为原生质层。
【详解】A、黑藻为低等植物,叶片薄而且透明,细胞中含水量高,细胞中还含有叶绿体,因此可用黑藻中的叶绿体做标志物观察细胞质的流动,同时由于含水量高有利于实验现象的观察,A正确;
B、观察质壁分离和质壁分离复原一般选用洋葱鳞片叶外表皮细胞,其中含有液泡,而且有色素,便于观察,而大蒜根尖的分生区细胞不具有这些特点,因此一般不选用该材料做植物细胞质壁分离和复原实验,B错误;
C、过氧化氢的分解本身就受到温度的影响,因此不能用过氧化氢和肝脏研磨液取探究温度对酶活性的影响,C错误;
D、洋葱鳞片叶没有叶绿体,因此不能作为绿叶中色素的提取和分离实验的材料,D错误。
故选A。
15. 某研究小组进行了探究光照强度对光合作用影响的实验,其装置如下图所示。实验开始时,经抽气处理的叶圆片沉在NaHCO3溶液底部,观察并记录短时间内同一时刻各烧杯内叶圆片浮起的数量,其中最多的是( )
A. 甲 B. 乙 C. 丙 D. 丁
【答案】A
【解析】
【分析】光照强度对光合作用影响,在一定的光照强度范围内,随着光照强度的增加,光合作用强度增大。
【详解】光照强度对光合作用的影响,在一定的光照强度范围内,随着光照强度的增加,光合作用强度增大。通过图示可知,甲距离灯光最近,光照强度最大,故光合作用强度大,叶圆片浮起的数量最多,故选A。
16. 下图是甲、乙两种植物净光合速率随光照强度的变化示意图。下列叙述错误的是( )
A. 类囊体薄膜增大了叶绿体的膜面积,有利于光合色素的附着
B. 当光照强度为c时,甲、乙两种植物吸收的CO2量相等
C. 当光照强度大于c时,甲植物对光能的利用率较高
D. 当光照强度大于c时,限制甲、乙两种植物净光合速率的主要环境因素是CO2浓度
【答案】D
【解析】
【分析】分析图形:净光合速率=真正光合速率-呼吸速率,图中净光合速率为0时,即光合速率等于呼吸速率时,此时光照强度为甲、乙植物的光补偿点,由图可知,甲的光补偿点大于乙植物的光补偿点,且随着光照强度的增大甲植物的净光合速率上升较快并高于乙植物,因此推测甲植物可能是阳生植物,乙可能是阴生植物。
【详解】A、叶绿体中基粒类囊体结构可扩大生物膜面积,附着有较多的光合色素和酶,有利于提高光反应的速率,A正确;
B、据图可知,当光照强度为c时,甲、乙两种植物的净光合作用相等,二氧化碳吸收量是净光合作用的表示方法,因此此时甲、乙两种植物吸收的CO2量相等,B正确;
C、据图可知,当光照强度大于c时,甲植物的净光合速率大于乙植物,因此甲植物对光能的利用率较高,C正确;
D、当光照强度大于c时,一定光照强度范围内,随着光照强度的增加,甲乙植物净光合速率都在增加,此时限制甲、乙两种植物净光合速率的主要环境因素是光照强度,超过一定的光照强度,随着光照强度的增加,甲乙植物净光合速率都不再发生变化,此时限制甲、乙两种植物净光合速率的主要环境因素是CO2浓度,D错误。
故选D。
17. 甲、乙两图都表示密闭容器中某植物以葡萄糖为底物进行呼吸作用时CO2和O2的含量变化。下列相关叙述不正确的是( )
A. 甲图中a氧浓度对应乙图中的A点
B. 氧浓度为b时,无氧呼吸消耗的葡萄糖是有氧呼吸的8倍
C. 乙图中C对应氧浓度下最适合储藏植物器官
D. 甲图中氧浓度为d时没有酒精产生
【答案】B
【解析】
【分析】分析题图:甲图用柱形图表示了呼吸作用中氧气吸收量和二氧化碳释放量之间的关系,氧浓度为a时,细胞只释放CO2不吸收O2,说明细胞只进行无氧呼吸;氧浓度为b、c时CO2的释放量大于O2的吸收量,说明既进行有氧呼吸又进行无氧呼吸;氧浓度为d时,CO2的释放量与O2的吸收量相等,细胞只进行有氧呼吸。乙图用曲线图表示了随氧气浓度的增加呼吸作用的变化,A点时只进行无氧呼吸。贮藏植物器官应选择CO2产生量最少即细胞呼吸最弱时(图甲中的c点、图乙中的C点)的氧浓度。
【详解】A、据分析可知,甲图中氧浓度为a时,只进行无氧呼吸,对应乙图中的A点,A正确;
B、甲图中氧浓度为b时,CO2释放量为6、O2吸收量为2,说明既进行有氧呼吸又进行无氧呼吸。有氧呼吸过程消耗O2量与产生的CO2量相等,因此有氧呼吸产生的二氧化碳为2,无氧呼吸产生的二氧化碳为4,根据有氧呼吸物质变化关系:1C6H12O6~6CO2,可推断出有氧呼吸消耗的葡萄糖为1/3;根据无氧呼吸中物质变化关系:1C6H12O6~2CO2,可推断出无氧呼吸消耗的葡萄糖为2,则此时无氧呼吸消耗的葡萄糖是有氧呼吸的6倍,B错误;
C、贮藏植物器官应选择CO2产生量最少即细胞呼吸最弱时(图甲中的c点、乙图中C点)的氧浓度,C正确;
D、据分析可知,甲图中氧浓度为d时,细胞只进行有氧呼吸,没有酒精产生,D正确。
故选B。
18. 利用干细胞修复受损伤组织器官是许多科学家目前研究的课题,下图所示干细胞的变化( )
A. 细胞分裂 B. 细胞分化 C. 细胞衰老 D. 细胞凋亡
【答案】B
【解析】
【分析】干细胞是具有自我复制、高度增殖和多向分化潜能的细胞群体,即这些细胞可以通过细胞分裂维持自身细胞群的大小,同时又可以进一步分化成为各种不同的组织细胞,从而构成机体各种复杂的组织器官。
【详解】图示中干细胞形成了不同结构和功能的多种细胞,属于细胞分化的过程,即B正确,ACD错误。
故选B。
19. 科学家在观察细胞有丝分裂的过程中,发现细胞增殖具有一定的周期性。用下面甲、乙两图可分别示意细胞周期。下列关于细胞周期的说法,正确的是( )
A. 细胞周期大部分时间都处于分裂期
B. 机体内所有的体细胞都处于细胞周期中
C. 细胞周期可由图甲中的b+c段或图乙的A→B→A表示
D. 连续分裂的真核细胞,分裂间期结束后开始进入有丝分裂期
【答案】D
【解析】
【分析】细胞周期:连续分裂的细胞从一次分裂完成时开始,到下一次分裂完成时为止所经历的全过程。一个细胞周期=分裂间期( 在前,时间长大约占90%~95%,细胞数目多) +分裂期(在后,时间短占5%~ 10%,细胞数目少)。
【详解】A、细胞分裂间期较分裂期时间更长,因此细胞周期大部分处于分裂间期,A错误;
B、成熟的红细胞、神经细胞等细胞不分裂不具有细胞周期,因此并不是机体内所有的体细胞都处于细胞周期中,B错误;
C、细胞周期是连续分裂的细胞从一次分裂完成时开始,到下一次分裂完成时为止所经历的全过程,图中a和c表示分裂间期,b和d表示分裂期,B→A表示分裂间期,A→B表示分裂期,因此细胞周期为图甲中的a+b段或c+d段或图乙的B→A→B,C错误;
D、连续分裂的真核细胞,一个细胞周期=分裂间期( 在前) +分裂期(在后),因此分裂间期结束后开始进入有丝分裂期,D正确。
故选D。
20. 下图中,甲表示某二倍体动物细胞有丝分裂图像;乙、丙、丁分别是该动物细胞有丝分裂不同时期染色体数、染色单体数和核DNA分子数的统计。下列有关叙述正确的是( )
A. 图甲所示时期是观察染色体的最佳时期
B. 图乙中的a、c分别表示染色体和染色单体
C. 图丙所示有丝分裂时期与图甲相同
D. 图丁所示时期细胞中央出现细胞板
【答案】C
【解析】
【分析】甲细胞含有同源染色体,且着丝粒分裂,处于有丝分裂后期;由于图丙与图丁均不含b,说明b表示染色单体,则c表示核DNA,a表示染色体。
【详解】A、分析甲图可知,该细胞正在发生着丝粒分裂,细胞含同源染色体,处于有丝分裂后期,而观察染色体的最佳时期是中期,A错误;
B、对比分析图丙和图丁可知,两图均不含b,说明b表示染色单体,分析图乙,染色体:染色单体:核DNA=1 :2:2,则a表示染色体,c表示核DNA,B错误;
C、图丙中无染色单体且核DNA和染色体均为加倍状态,说明图丙可处于有丝分裂后期,可对应图甲,C正确;
D、图丁中没有染色单体,染色体:核DNA=1 :1,且染色体数目与体细胞相同,说明丁处于有丝分裂G1期或为末期结束产生的子细胞,而细胞板形成于植物细胞有丝分裂末期,D错误。
故选C。
二、综合题
21. 下图分别为生物体内的生物大分子的部分结构模式图,请据图回答问题:
(1)甲图中的三种物质都是由许多单糖连接而成的,其中属于植物细胞中的储能物质的是 _______。这三种物质中,在功能上与另外两种截然不同的是_________________。
(2)乙图所示化合物的基本组成单位是 _________,即图中字母_________所示的结构,各基本单位之间是通过________(填“①”“②”或“③”)连接起来的。
(3)丙图所示多肽由________个氨基酸形成,氨基酸的结构通式是__________________,该化合物中有_______个羧基。多肽是由多个氨基酸经___________过程形成的,此过程中形成的化学键是_____________(填名称)。
【答案】(1) ①. 淀粉 ②. 纤维素
(2) ①. 核苷酸 ②. b ③. ②
(3) ①. 4 ②. ③. 2 ④. 脱水缩合 ⑤. 肽键
【解析】
【分析】题图分析,甲图为淀粉、糖原和纤维素的结构模式图,它们都是以葡萄糖为基本单位聚合形成的生物大分子;
乙图为核苷酸链,其中②是磷酸二酯键,b是核苷酸;
丙图中化合物是由4个氨基酸分子脱水缩合形成的四肽,其中③⑤⑦都是肽键,②④⑥⑧都是R基,①为氨基,⑨为羧基。
【小问1详解】
甲图中的三种物质都是由许多单糖连接而成的多糖,其中淀粉属于植物细胞中的储能物质,糖原是动物细胞中储能物质;这三种物质中,在功能上与另外两种截然不同的是纤维素,它是植物细胞壁的主要成分。
【小问2详解】
乙图所示化合物的基本组成单位是核苷酸,核苷酸包括一分子磷酸、一分子五碳糖和一分子含氮碱基,即图中字母b所示的结构;各基本单位之间是通过②磷酸二酯键连接起来的。
【小问3详解】
据图可知,丙图所示多肽链中有3个肽键,是由4个氨基酸形成的,氨基酸的结构通式可表示为 ,图示该化合物中有2个羧基,一个位于多肽链的一端,一个位于组成多肽链的R基中。多肽是由多个氨基酸经脱水缩合过程形成的,在脱水的同时形成肽键把相邻的氨基酸连接起来,图中的 ③⑤⑦表示肽键。
【点睛】熟知氨基酸的结构通式以及氨基酸脱水缩合的过程是解答本题的关键,正确辨析图示的多糖结构以及核苷酸的连接方式是解答本题的另一关键,多糖的结构和功能也是本题的考查点。
22. 下图为某动物细胞内部蛋白质合成及转运的示意图,①~③表示相应的结构。请回答下列问题:
(1)合成蛋白质的原料是______,这些物质首先在图中的结构①______中形成肽链,这种反应属于______反应。
(2)结构②的主要化学成分是______和______,基本骨架是______。
(3)多肽链在结构②中,经过______形成具有一定空间结构的蛋白质,进入结构③中做进一步的______,成为成熟的蛋白质。
(4)分泌蛋白从囊泡中分泌出细胞的方式是______,该过程______(需要/不需要)消耗ATP。
(5)动物细胞中的生物膜系统除了图中表示出来的结构外,还包括______和______结构。
【答案】 ①. 氨基酸 ②. 核糖体 ③. (脱水)缩合 ④. 磷脂 ⑤. 蛋白质 ⑥. 磷脂双分子层 ⑦. 加工、折叠 ⑧. 修饰加工 ⑨. 胞吐 ⑩. 需要 ⑪. 核膜 ⑫. 线粒体膜、溶酶体膜
【解析】
【分析】据图分析可知,①表示核糖体,是蛋白质的合成场所;②表示内质网,是蛋白质等大分子物质的合成、加工场所和运输通道;③表示高尔基体,主要对来自内质网的蛋白质进行加工、分类、包装和运输。
【详解】(1)蛋白质的基本单位是氨基酸,氨基酸首先在核糖体上经过脱水缩合形成多肽,多肽再经内质网和高尔基体的加工,变成具有一定空间结构的蛋白质。
(2)内质网膜属于生物膜系统,主要成分是磷脂和蛋白质,其中磷脂双分子层作为膜的基本支架。
(3)多肽链在结构②内质网中,经过加工、折叠形成具有一定空间结构的蛋白质,进入结构③高尔基体中做进一步的修饰加工,成为成熟的蛋白质。
(4)分泌蛋白属于大分子物质,从囊泡中分泌出细胞的方式是胞吐,此过程需要消耗ATP。
(5)生物膜系统包括细胞膜、细胞器膜和核膜,所以动物细胞中的生物膜系统除了图中表示出来的结构外,还包括核膜和线粒体膜、溶酶体膜。
【点睛】动物细胞中具膜细胞器有线粒体、内质网、高尔基体、溶酶体;无膜细胞器有核糖体、中心体。
23. 对许多动、植物的细胞核中的DNA含量进行连续地测定,得出如下曲线:
(1)图甲中a~b段相当于乙图的图________;该时期的主要特点是_________________________。
(2)DNA复制是指甲图中的________段;染色体形态数量最清晰的时期是乙图中的图________,染色体数目加倍是在乙图中的图________。
(3)甲图中c点处表示________期,此时细胞将消失的是_____________和_____________。
(4)动物细胞有丝分裂前期纺锤体的形成和_____________有关,此外,在植物细胞中参与有丝分裂的细胞器还有_____________、_____________等。
【答案】 ①. C ②. 完成DNA分子的复制和有关蛋白的合成,同时细胞有适度的生长 ③. ab ④. A ⑤. D ⑥. 末 ⑦. 染色体 ⑧. 纺锤体 ⑨. 中心体 ⑩. 高尔基体 ⑪. 核糖体、线粒体等
【解析】
【分析】分析题图可知,图甲是有丝分裂过程中DNA含量的变化曲线,Ob段表示细胞分裂间期,bc段表示分裂期,ab段DNA含量加倍的原因是细胞分裂间期染色体复制;
图乙中A是细胞有丝分裂中期,B是有丝分裂末期,C是细胞分裂间期,D是有丝分裂后期,E是有丝分裂前期。
【详解】(1)图甲中ab段表示DNA复制阶段,发生在细胞分裂间期,该时期完成DNA分子的复制和有关蛋白的合成,同时细胞有适度的生长。
(2)DNA复制相当于甲图中的ab段;染色体数目最清晰的时期是有丝分裂中期,对应乙图的A图,染色体数目加倍是由于有丝分裂后期,染色体着丝点分开,对应于图乙的D图。
(3)甲图的c点DNA数目恢复正常,是有丝分裂末期,此时染色体和纺锤体消失。
(4)动物细胞有丝分裂前期纺锤体的形成和中心体有关,中心体发出星射线形成纺锤体,在植物细胞中参与有丝分裂的细胞器还有高尔基体(与细胞壁的形成有关)、核糖体(合成蛋白质),线粒体(提供能量)。
【点睛】本题考查学生理解细胞有丝分裂过程中不同时期的特点等知识要点,把握知识的内在联系并应用相关知识结合题图信息综合解答问题的能力。
24. I.在外界环境条件恒定时,用如图装置测定种子萌发时的呼吸作用类型(假设呼吸底物全部为葡萄糖),实验开始同时关闭两装置活塞,在25℃下经过20min后观察红色液滴的移动情况。
(1)种子有氧呼吸总反应式:______________;种子无氧呼吸(产物有酒精)总反应式:______________。
(2)若装置1的红色液滴左移,装置2的红色液滴不移动,则说明此时萌发的种子______________;若装置1的红色液滴左移,装置2的红色液滴右移,则说明此时萌发的种子______________。
(3)若装置1中的种子改为绿色植物,整个装置如何处理_______________
(4)装置1为防止气压,温度等物理因素引起的误差,如何设置对照实验_______________
II.在适宜条件下,测得的某植物根细胞对a、b两种物质的吸收速率与外界溶液中这两种物质浓度的关系如图所示(a、b两条曲线分别代表植物根细胞对不同浓度a、b两种物质的吸收速率)。回答下列问题。
(5)王同学据图认为b的跨膜运输方式是主动运输,李同学认为是协助扩散。请设计实验确定王同学的判断是否正确。要求简要写出实验思路、预期结果和结论____________。
【答案】(1) ①. C6H12O6+6H2O+6O2 6CO2+12H2O+能量 ②. C6H12O6 2C2H5OH(酒精)+2CO2+少量能量
(2) ①. 只进行有氧呼吸 ②. 既进行有氧呼吸也进行无氧呼吸
(3)遮光 (4)将所测的种子煮熟,其余条件不变
(5)思路:将长势相同的某植物根细胞平均分为两组,甲组放在有氧条件下,乙组放在无氧条件下,将甲乙两组植物根细胞放在相同且适宜的条件下培养一段时间后,分别测定根细胞对b物质的吸收速率。结果及结论:若甲组根细胞对b物质的吸收速率大于乙组,则说明b物质的跨膜运输方式为主动运输;若甲组和乙组根细胞对b物质的吸收速率大致相同,则说明b物质的跨膜运输方式为协助扩散
【解析】
【分析】装置1:NaOH吸收了CO2,所以测定的是O2的吸收量,因此能判断有氧呼吸的强度.当液滴不动,则无O2释放,表明没有进行有氧呼吸;当液滴向左移动,则吸收了O2,进行了有氧呼吸;
装置2:当红色液滴不动时,O2的吸收=CO2的释放,表明没有进行无氧呼吸;当红色液滴向右移动时,CO2的释放大于O2的吸收,表明进行了无氧呼吸.
【小问1详解】
有氧呼吸的总反应式是:,无氧呼吸产生酒精的总反应式: 。
【小问2详解】
若装置l的红色液滴左移,说明呼吸过程消耗氧气,装置2的红色液滴不移动,则说明消耗氧气的体积等于释放的二氧化碳的体积,故说明萌发的种子只进行有氧呼吸;
根据题意分析可知,若装置1的红色液滴左移(进行了有氧呼吸),装置2的红色液滴右移(进行了无氧呼吸),则说明萌发的种子既进行有氧呼吸也进行无氧呼吸.
【小问3详解】
绿色植物可以进行光合作用,所以为排除光合作用的影响,需要对装置进行遮光处理。
【小问4详解】
为防止气压,温度等物理因素引起的误差,需要将将所测的种子煮熟,其余条件不变.
【小问5详解】
主动运输需要消耗能量(ATP),协助扩散不消耗ATP,所以要确定b的运输方式是否是主动运输,可以将长势相同的某植物根细胞平均分为两组,甲组放在有氧条件下,乙组放在无氧条件下,将甲乙两组植物根细胞放在相同且适宜的条件下培养一段时间后,分别测定根细胞对b物质的吸收速率。
结果及结论:若甲组根细胞对b物质的吸收速率大于乙组,则说明b物质的跨膜运输方式为主动运输;若甲组和乙组根细胞对b物质的吸收速率大致相同,则说明b物质的跨膜运输方式为协助扩散。
【点睛】本题考查了细胞呼吸的过程和意义的有关知识,要求考生能够掌握实验的原理和方法,识记有氧呼吸和无氧呼吸的反应式,并根据液滴的移动方向判断种子的呼吸方式。
湖南省娄底市新化县2023-2024学年高二上学期期末考试生物试题: 这是一份湖南省娄底市新化县2023-2024学年高二上学期期末考试生物试题,文件包含湖南省娄底市新化县2023-2024学年高二上学期期末考试生物试题docx、2023年下学期期末质量监测高二生物答案docx等2份试卷配套教学资源,其中试卷共11页, 欢迎下载使用。
2022-2023学年湖南省娄底市四中高一上学期期末生物试题(解析版): 这是一份2022-2023学年湖南省娄底市四中高一上学期期末生物试题(解析版),共16页。试卷主要包含了选择题,不定项选择题,非选择题等内容,欢迎下载使用。
2022-2023学年湖南省娄底市新化县五校联盟高一上学期期末联考生物试题(解析版): 这是一份2022-2023学年湖南省娄底市新化县五校联盟高一上学期期末联考生物试题(解析版),共17页。试卷主要包含了选择题,综合题等内容,欢迎下载使用。

