


2022-2023学年福建省泉州市永春县侨中教研片区联考七年级(下)期中生物试卷(含解析)
展开
这是一份2022-2023学年福建省泉州市永春县侨中教研片区联考七年级(下)期中生物试卷(含解析),共25页。试卷主要包含了选择题,简答题,实验探究题等内容,欢迎下载使用。
2022-2023学年福建省泉州市永春县侨中教研片区联考七年级(下)期中生物试卷
一、选择题(本题共25小题,共50分)
1. 人体中产生卵细胞的器官是( )
A. 子宫 B. 卵巢 C. 胎盘 D. 输卵管
2. 胎儿与母体进行物质交换的结构是( )
A. 输卵管 B. 子宫 C. 阴道 D. 胎盘
3. 青春期是成长的关键时期,下列行为习惯不利于青少年健康成长的是( )
A. 注意个人卫生 B. 保持心情舒畅 C. 适当体育锻炼 D. 熬夜上网游戏
4. 下列营养物质中,都能为人体提供能量的是( )
A. 维生素、无机盐、水 B. 脂肪、无机盐、糖类
C. 糖类、脂肪、蛋白质 D. 脂肪、维生素、水
5. 下列物质与其缺乏症对应一致的是( )
A. 碘——侏儒症 B. 维生素A——夜盲症
C. 铁——骨质疏松症 D. 维生素B1——坏血病
6. 某同学经常牙龈出血被诊断为坏血病,为缓解症状,他适合多吃()
A. 红烧牛羊肉 B. 新鲜蔬菜水果 C. 奶类和鸡蛋 D. 面包和馒头
7. 下列有关人体消化系统的叙述,不正确的是( )
A. 消化系统由消化道和消化腺组成 B. 所有的消化腺都能分泌消化液
C. 所有的消化液都含有消化酶 D. 肝脏是人体最大的消化腺
8. 如图为人体消化过程示意图。a、b表示某物质,M表示某器官。下列叙述正确的是( )
A. 若a表示淀粉,M表示口腔,则b表示葡萄糖
B. 若a表示麦芽糖,M表示胃,则b表示葡萄糖
C. 若a表示蛋白质,b表示氨基酸,则M表示胃
D. 若a表示脂肪,b表示甘油和脂肪酸,则M表示小肠
9. 中国航天营养与食品工程研究室为神舟十三号3名航天员准备了127种食物,以保证航天员在轨飞行期间的营养需求。下列营养物质中,都能被航天员直接吸收的是( )
A. 水、淀粉、脂肪酸 B. 水、维生素、蛋白质
C. 水、脂肪、无机盐 D. 水、葡萄糖、氨基酸
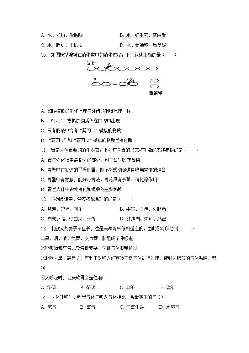
10. 如图模拟淀粉在消化道中的消化过程,下列叙述正确的是( )
A. 如图模拟的消化原理与牙齿的咀嚼原理一样
B. “剪刀1”模拟的物质仅在口腔中出现
C. 只有肠液中含有“剪刀2”模拟的物质
D. “剪刀1”和“剪刀2”模拟的物质是消化酶
11. 胃是人体重要的消化器官。下列有关胃的形态和功能的表述错误的是( )
A. 胃是消化道中最膨大的部分,利于暂时贮存食物
B. 胃壁中有发达的平滑肌层,能不断蠕动促进食物与胃液的混合
C. 胃壁中有胃腺,能分泌胃液,胃液具有杀菌、消化等作用
D. 胃是人体中食物消化和吸收的主要场所
12. 下列食谱中,营养搭配合理的的是( )
A. 烤鸡、汉堡、可乐 B. 牛奶、面包、火腿肠
C. 肉末豆腐、炒白菜、米饭 D. 红烧肉、烤鱼、鸡蛋
13. 北欧人的鼻子高且长,这是与寒冷气候相适应的,由此你可以想到( )
①鼻、咽、喉、气管、支气管、肺组成了呼吸道
②呼吸道都有骨或软骨做支架,保证气体顺畅通过
③北欧人鼻子高且长,有利于对吸入的寒冷干燥气体进行处理,使到达肺部的气体温暖、湿润
④人呼吸时,会厌软骨会盖住喉口
A. ①② B. ②③ C. ①④ D. ②④
14. 人体呼吸时,呼出气体与吸入气体相比,含量减少的是()
A. 氮气 B. 氧气 C. 二氧化碳 D. 水蒸气
15. 胸部X光检查是体检的重要项目之一。在做检查时,医生要求被检查者用力吸气后闭气不动。下列关于该过程叙述错误的是( )
A. 膈顶上升 B. 肋骨向上 C. 胸腔变大 D. 肺扩张
16. 下列哪种组合表示肺处于呼气状态( )
A. 甲、丙 B. 甲、丁 C. 乙、丙 D. 乙、丁
17. 下列关于肺泡适于气体交换特点的叙述,正确的是( )
①数目很多
②总表面积很小
③壁由多层细胞组成
④外部缠绕丰富的毛细血管
A. ①③ B. ①④ C. ②③ D. ②④
18. 下列图示中,能正确表示血液、血浆和血细胞三者之间关系的是( )
A. B.
C. D.
19. 根据安全输血的原则,A型血的患者应输入( )
A. O型血 B. B型血 C. A型血 D. AB型血
20. 体检抽血时,要用橡皮软管扎紧手骨上端(如图),便于抽血、这是因为软管扎紧手臂后( )
A. 软管与手之间的动脉鼓胀起来 B. 软管与手之间的静脉鼓胀起来
C. 软管与心脏之间的动脉鼓胀起来 D. 软管与心脏之间的静脉鼓胀起来
21. 如图是三种血管关系模式图,下列叙述正确的是()
A. ①中血流速度最慢 B. ②是物质交换场所
C. ③数量最多分布最广 D. ③管壁由一层细胞构成
22. 观察人体内三种血管的示意图,下列各项正确的是( )
A. ②可代表与心房相连的血管 B. ①和②都有防止血液倒流的瓣膜
C. ③一般分布较深,管壁弹性大 D. 血流方向可表示为②→③→①
23. 瓣膜保证了血液在心脏中的流动方向是( )
A. 动脉→心室→心房 B. 心房→动脉→心室 C. 心房→心室→动脉 D. 心室→动脉→心房
24. 如图为心脏结构示意图,下列相关说法错误的是( )
A. ①是上、下腔静脉,内流动脉血 B. ②是肺动脉,内流静脉血
C. ③④之间有瓣膜,血液只能从③流向④ D. ⑤为肺循环的终点,⑥为体循环的起点
25. 如图,曲线表示血液中某种成分含量变化趋势,该曲线不能表示的是( )
A. 血液流经肺部时氧气含量的变化
B. 血液流经小肠时氨基酸含量的变化
C. 血液流经肾小管时葡萄糖含量的变化
D. 血液流经大脑时葡萄糖含量的变化
二、简答题(本题共5小题,共36分)
26. 根据人血涂片视野图判断下列说法对的填“正确”、错的填“错误”
(1)当人被细菌感染时,图中的③会显著增加。
(2)当图中②数目超过正常值时,易形成血栓。
(3)当图中①数量过少时,会造成贫血。
(4)担负运输养料和废物功能的是④结构。
27. 七年级生物兴趣小组在探究“馒头在口腔内消化”的实验时,设计了如下表实验方案:
试管编号
1
2
3
4
5
馒头碎屑或块
适量碎屑
适量碎屑
适量馒头块
适量碎屑
适量碎屑
试管中的加入物
2mL唾液
A
2mL唾液
C
2mL唾液
是否搅拌
充分搅拌
充分搅拌
B
充分搅拌
充分搅拌
保温
37℃水浴保温10分钟
0℃
100℃
加入碘液
2滴
(1)为了证明“唾液对馒头有消化作用”,在2号试管的A处应加入 ______ ,与1号试管形成 ______ 。
(2)要探究牙齿的咀嚼,舌的搅拌对馒头的消化作用,应选用1、3号试管进行实验,那么B处的处理方法是: ______ ;观察到3号试管的实验现象是 ______ (填变蓝或不变蓝)。
(3)实验中观察到4、5号能与1号试管形成以温度为变量的对照实验。在表中4号试管的C处应加入 ______ 。4、5号试管均 ______ (填变蓝或不变蓝),这是由于此时温度的变化导致酶的活性 ______ (填升高或下降),从而影响了淀粉的分解。
28. 如图表示淀粉、蛋白质和脂肪在消化道中各部位被消化的程度。请据图回答:
(1)细嚼米饭,会感到一丝丝的甜味,是因为唾液中含有淀粉酶,能初步消化[ ]曲线所代表的营养成分,最终在D彻底消化成 。
(2)图中可以看出,[C] 能对Y曲线表的营养成分进行初步消化,最终在D彻底消化成 。
(3)图中表示脂肪消化过程的是[ ]曲线。能对脂肪起乳化作用的胆汁由 分泌后储藏在胆囊,经导管导入 对脂肪起乳化作用。
(4)图中可以看出,三种营养成分最终都在[D] 处被彻底消化。
29. 图甲为呼吸系统组成示意图,图乙为肺泡与毛细血管之间的气体交换示意图,请据图回答下列问题。
(1)人体进行呼吸的主要器官是图甲中的[ ______ ] ______ 。呼吸道不仅是气体的通道,而且还能使到达肺部的气体 ______ 、温暖、湿润。
(2)图乙所示肺泡外面包绕着丰富的 ______ ,肺泡壁和毛细血管壁都由 ______ 层扁平上皮细胞构成,这有利于进行气体交换。
(3)图乙中a代表的物质是 ______ ,血液从毛细血管的4端流到5端后,成分变化是 ______ 含量增加。肺泡与血液之间的气体交换是通过气体 ______ 作用实现的。
30. 阅读下列材料,回答相关问题:
英国科学家开发出一种人造“塑料血”,它由可携带铁原子的塑料分子构成,能像血红蛋白那样把氧输送至全身,可作为急救过程中的替代品。但这种“塑料血”不含血细胞,不能长期替代真正的血液。
(1)血液加入抗凝剂,一段时间后会出现分层现象,说明血液由 ______ 和血细胞组成。
(2)血红蛋白存在于 ______ (血细胞)中,并使其具有 ______ 的功能。材料1中的人造“塑料血”要完全替代人体血液,除了具有运输功能之外,还应具有防御、 ______ 功能。
(3)情况紧急时,A型血的病人可输入 ______ 型血或少量的 ______ 型血。若大量失血,输血时应以输 ______ 为原则。若血型不合,则会出现某种血细胞凝聚成团,阻碍血液循环,后果严重,这种血细胞是 ______ 。
三、实验探究题(本题共2小题,共14分)
31. 如图为血液循环示意图,请据图分析回答。
(1)心脏的四个腔中,壁最厚的是[ ______ ](填序号)。
(2)血液从②射出,流经主动脉、经过全身各处毛细血管,汇集到上、下腔静脉流回③的途径,叫做 ______ 。
(3)图中①和②之间有瓣膜,其作用是 ______ 。
(4)肺循环中血液流经肺部毛细血管后,血液由原先含氧较少的 ______ 血变成了含氧丰富的 ______ 血。
(5)图中的毛细血管具有与物质交换功能相适应的特点:管壁极 ______ 、管腔极 ______ ,管内血流速度最 ______ 。
32. 为探究“锌对动物生长发育的影响”,某生物兴趣小组的同学设计并实施了相关实验,实验步骤如下:
①将生理状态相同的小鼠崽平均分成1、2两组,每组各10只,且雌雄各半;
②1组喂食普通饲料,2组喂食等量的缺锌饲料;
③每天早晨称量小鼠的体重,测量身长,并记录数据;
④统计实验数据如下表:
组别
体重增加平均值(克)
身长平均值(厘米)
1组
258.5
22.8
2组
138.5
15.6
(1)该实验提出的问题是: ______ ?
(2)步骤②中,1组和2组的小鼠崽除喂食的饲料不同外,其余生长条件应 ______ (填“相同”或“不同”)。实验中采用“生理状态相同”、“喂食等量的”等措施,其目的是为了 ______ 。
(3)由表中数据可知,1组小鼠体重增加平均值和身长平均值均 ______ (填“大于”或“小于”)2组小鼠,由此可得出的实验结论是: ______ 。
(4)实验中,每组选取10只小鼠崽做实验而不是1只的目的是: ______ 。
(5)锌是人体必需的微量元素,从有利于儿童生长发育的角度,提出一条合理化的建议: ______ 。
答案和解析
1.【答案】B
【解析】解:女性生殖系统主要包括卵巢、输卵管、子宫、阴道等。卵巢能产生卵细胞并分泌雌性激素;输卵管的作用是输送卵细胞,也是受精作用的场所;子宫是胚胎发育的场所;胎盘呈扁圆形,是胎儿和母体交换物质的器官。
故选:B。
女性生殖系统主要包括卵巢、输卵管、子宫、阴道等,据此答题。
女性生殖系统一些结构的功能,是中考的热点,要熟记。
2.【答案】D
【解析】解:人的精子与卵细胞在输卵管处相遇并结合形成受精卵,随后受精卵开始发育成最初的胚胎,此时的发育的营养物质来自卵黄。当胚胎到达子宫后着床(也就是我们所说的怀孕),此后通过胎盘交换的营养物质来自母体,同时将代谢废物经母体排出。怀孕两周后,胚胎称作胎儿。母体怀孕280天(40周)左右,胎儿发育成熟。成熟的胎儿从母体的阴道产出的过程成为分娩。分娩的结束标志着婴儿的诞生。所以,胎儿在母体内是通过胎盘与母体之间进行物质交换获的。
故选:D。
本题考查胚胎的发育和营养的有关知识。胎盘是哺乳动物妊娠期间由胚胎的胚膜和母体子宫内膜联合长成的母子间交换物质的过渡性器官。
胚胎发育最初的营养物质来自卵黄,着床后来自母体。此时胎盘只是交换的场所。
3.【答案】D
【解析】解:ABC、次啊三项都对身体健康有益,是健康的生活方式,利于青少年健康成长。
D、熬夜上网游戏,不仅会影响学习,使人意志消沉,还会严重危害身体健康,不是健康的生活方式,不利于青少年健康成长。
故选:D。
健康的生活方式:平衡膳食;适度体育锻炼;按时作息;不吸烟、不喝酒;拒绝毒品;积极参加集体活动等。
键熟记健康的生活方式以及对人体健康的重要影响。
4.【答案】C
【解析】食物所含的六类营养物质中,能为人体提供能量的是糖类、脂肪和蛋白质,其中糖类是最主要的供能物质,人体进行各项生命活动所消耗的能量主要来自于糖类的氧化分解,约占人体能量供应量的70%.脂肪也是重要的供能物质,但是人体内的大部分脂肪作为备用能源贮存在皮下等处,属于贮备能源物质。蛋白质也能为生命活动提供一部分能量,但蛋白质主要是构成组织细胞的基本物质,是人体生长发育、组织更新的重要原料,也是生命活动的调节等的物质基础。维生素属于有机物,但它既不能为人体提供能量,也不参与人体组织的构成,但它对人体的生命活动具有重要的调节作用。水和无机盐属于无机物。其中水既是人体重要的构成成分,也是人体各项生命活动进行的载体。
故选:C。
食物中含有六大类营养物质:蛋白质、糖类、脂肪、维生素、水和无机盐,每一类营养物质都是人体所必需的。
能为人体提供能量的是糖类、脂肪和蛋白质,水、无机盐和维生素不能为人体提供能量。
5.【答案】B
【解析】解:A、碘是合成甲状腺激素的原料,缺碘成年人患大脖子病,婴幼儿得呆小症,A错误。
B、人体如果缺维生素A,会得夜盲症、皮肤干燥、干眼症等,B正确。
C、铁是合成血红蛋白的主要元素,缺乏会患贫血,C错误。
D、缺维生素C会患坏血病,维生素B1易患神经炎、食欲不振、消化不良、脚气病,D错误。
故选:B。
人体对维生素和无机盐的需要量很小,但作用却很大,人体一旦缺乏,甚至引发疾病,结合选项分析作答。
解题的关键是知道几种维生素和无机盐的作用及缺乏症。
6.【答案】B
【解析】解:坏血病是由于体内缺乏维生素C引起的,在新鲜蔬菜和水果中含有较多的维生素C。所以多吃新鲜蔬菜水果,可缓解坏血病症状。
故选:B。
维生素既不参与构成人体细胞,也不为人体提供能量,而且人体对它的需要量很小,但它对人体的各项生命活动有重要的作用;人体一旦缺乏维生素,就会影响正常的生长和发育,还会引起疾病。
解题的关键是知道维生素C的食物来源:蔬菜、水果。
7.【答案】C
【解析】解:A、消化系统由消化道和消化腺组成,A正确。
B、所有的消化腺都能分泌消化液,如唾液腺分泌唾液、肝脏分泌胆汁等,B正确。
CD、肝脏是人体最大的消化腺,能够分泌胆汁,但胆汁中不含消化酶,所以,并不是所有的消化液都含有消化酶,C错误、D正确。
故选:C。
消化系统由消化道和消化腺两大部分组成。消化道包括口腔、咽、食管、胃、小肠、大肠和肛门。消化腺有肠腺、胰腺和唾液腺、肝和胰等。
解题关键是掌握人体消化系统的组成与各器官的功能。
8.【答案】D
【解析】解:AB、淀粉的消化从口腔开始,口腔中的唾液淀粉酶能够将部分淀粉分解为麦芽糖,当淀粉和麦芽糖进入小肠后,由于小肠中的胰液和肠液中含有消化糖类酶,因此,淀粉等糖类物质在小肠内被彻底消化为葡萄糖。因此若a表示淀粉,M表示口腔,则b表示麦芽糖;若a表示麦芽糖,M表示小肠,则b表示葡萄糖,AB错误。
C、蛋白质在小肠内被彻底分解成氨基酸,若a表示蛋白质,b表示氨基酸,则M应为小肠,C错误。
D、小肠是消化和吸收的主要器官,脂肪主要在小肠处被彻底消化为甘油和脂肪酸的,若a表示脂肪,b表示脂肪酸和甘油,则M表示小肠,D正确。
故选:D。
人体内食物的消化过程如图所示:
。
掌握血液流经某些器官时,血液成分的变化及淀粉、脂肪和蛋白质的消化过程是解题的关键。
9.【答案】D
【解析】解:A、水、脂肪酸可以被直接吸收,但淀粉不能直接吸收,需要消化为葡萄糖后才能被吸收,A不符合题意。
B、水、维生素能被重新吸收,但蛋白质需要彻底消化为氨基酸才能被吸收,B不符合题意。
C、水、无机盐可以直接被吸收,但脂肪需要被消化为脂肪酸和甘油才能被吸收,C不符合题意。
D、水、葡萄糖、氨基酸都是小分子物质、溶于水可以直接被吸收,D符合题意。
故选:D。
食物中的维生素、水和无机盐等小分子的营养物质人体可以直接吸收利用,而蛋白质、糖类、脂肪这些大分子的营养物质是不溶于水的,必须在消化道内变成氨基酸、葡萄糖、甘油和脂肪酸等小分子的能溶于水的物质后,才能被消化道壁吸收。
熟练掌握人体内营养物质的消化和吸收过程是解答本题的关键。
10.【答案】D
【解析】解:A、淀粉是大分子的营养物质,在口腔内被初步消化为麦芽糖,然后在小肠内被消化为葡萄糖,此消化过程属于化学性消化,胆汁的消化物理性消化,A错误。
B、图示中的剪刀1模拟了消化淀粉的酶,在口腔内被初步消化为麦芽糖,此过程也可在小肠内进行,最终在小肠内被彻底消化为葡萄糖,B错误。
C、当淀粉和麦芽糖进入小肠后,由于小肠中的胰液和肠液中含有消化糖类的酶,淀粉等糖类物质在小肠内被彻底消化为葡萄糖,因此,肠液和胰液中都含有“剪刀2”模拟的物质,C错误。
D、“剪刀1”和“剪刀2”模拟的物质是消化酶,酶是一种蛋白质,是由活细胞产生的有机物,D正确。
故选:D。
淀粉的消化从口腔开始,口腔中的唾液淀粉酶能够将部分淀粉分解为麦芽糖,当淀粉和麦芽糖进入小肠后,由于小肠中的胰液和肠液中含有消化糖类的酶,因此,淀粉等糖类物质在小肠内被彻底消化为葡萄糖,据此解答。
掌握淀粉的消化过程和正确的识图是解答此题的关键。
11.【答案】D
【解析】解:A、胃位于腹腔的左上方,是消化道最膨大的部分,胃能暂时储存食物。A正确;
B、胃壁中有发达的平滑肌层,能不断蠕动进行物理性消化及促进食物与胃液的混合。B正确;
C、胃内有胃腺,能分泌盐酸和胃蛋白酶等,具有杀菌、消化等作用。C正确;
D、小肠是人体中食物消化和吸收的主要场所。D错误。
故选:D。
胃位于腹腔的左上方,是消化道最膨大的部分,胃能暂时储存食物。胃内有胃腺,能分泌胃液,胃液里面含有胃蛋白酶,能对蛋白质进行初步消化。
掌握胃的结构及功能是解题的关键。
12.【答案】C
【解析】解:A、B、D三个选项中均缺少含维生素和无机盐丰富的新鲜的水果和蔬菜。所以A、B、D均不合理。
C、该项食谱中含有糖类、脂肪、蛋白质、维生素、无机盐等多种人体必须的营养物质。C合理。
故选:C。
应该科学安排一日三餐,合理搭配各种食物:食物尽量多样化,粗细搭配合理;多吃蔬菜、水果和薯类;每天吃奶类大豆或其制品;常吃适量的鱼、禽、蛋和瘦肉;减少烹调油用量,膳食要清淡少盐。
解答此题的关键是注意合理膳食。
13.【答案】B
【解析】解:①呼吸道包括鼻、咽、喉、气管、支气管,是气体进出肺的通道,错误。
②呼吸道都有骨或软骨做支架,能保证气流通畅,正确。
③北欧人鼻子高且长,有利于对吸入的寒冷干燥气体进行处理,使到达肺部的气体温暖、湿润,正确。
④吞咽时,会厌软骨像盖子一样盖住喉口,食物进入食道,以免食物进入气管,人呼吸时,会厌软骨不会盖住喉口,错误。
故选:B。
呼吸系统的组成包括呼吸道和肺两部分,呼吸道包括鼻腔、咽、喉、气管、支气管,是呼吸的通道,肺是气体交换的主要场所。解答即可。
掌握呼吸系统的组成及各部分的作用是解题的关键。
14.【答案】B
【解析】解:呼出的气体中,氧气含量占16%,二氧化碳占4%;大气中的氧气含量占21%,二氧化碳占0.03%,所以呼出的气体中氧气含量减少,二氧化碳含量较多。
故选:B。
呼出的气体含量与大气中的气体含量的对照如下表:
气体成分
在大气中的含量%
在呼出气体中的含量%
氮气
78
78
氧气
21
16
二氧化碳
0.03
4
水
0.07
1.1
其他气体
0.9
0.9
理解掌握肺泡与血液的气体交换是通过气体的扩散作用实现的。
15.【答案】A
【解析】解:呼吸运动是指人体胸廓有节律的扩大和缩小的运动,包括吸气过程和呼气过程,吸气时,肋间肌收缩时,肋骨向上向外运动,使胸廓的前后径和左右径都增大,同时膈肌收缩,膈顶部下降,使胸廓的上下径都增大这样胸廓的容积就增大,肺也随着扩张,肺内的气压低于外界大气压,外界空气通过呼吸道进入肺,完成吸气的过程。呼气时相反。可见吸气后闭气不动,膈肌收缩,肺扩张,膈顶下降,肋骨上升。
故选:A。
吸气时,肋骨间的肌肉收缩肋骨上升,膈肌收缩而膈的顶部下降;呼气时肋骨间的肌肉舒张肋骨下降,膈肌舒张而膈的顶部上升。
理解呼吸运动是呼吸肌的收缩和舒张引起胸廓扩大和缩小来完成的。
16.【答案】C
【解析】解:A.甲图,膈肌位置下降,胸廓扩大,代表吸气状态,丙图代表呼气状态,A不符合题意。
B.甲图代表吸气状态,丁图膈肌下降代表呼气状态,B不符合题意。
C.乙图和丙图的膈肌位置都是上升,代表呼气状态,C符合题意。
D.乙图代表呼气状态,丁图膈肌下降,代表吸气状态,D不符合题意。
故选:C。
吸气时,胸廓扩大,膈肌收缩,下降,肺内气压小于外界气压,呼气时,胸廓缩小,膈肌舒张,上升,肺内气压大于外界气压。根据图示可知,丙图和丁图气球代表肺,橡皮膜代表膈肌,甲图和丁图表示吸气状态,乙图和丙图表示呼气状态。
明白呼吸运动的过程是解题的关键。
17.【答案】B
【解析】解:肺是呼吸系统中最主要的呼吸器官,是进行气体交换的主要场所。肺泡是进行气体交换的主要部位,①数量很多,增加了气体交换的效率;④肺泡外面包绕着丰富的毛细血管和弹性纤维;肺泡的壁和毛细血管壁都很薄,只有一层上皮细胞构成,这些特点都有利于肺泡与血液内的气体交换。可见B①④符合题意。
故选:B。
肺是气体交换的主要场所,这种功能与其结构有关。在左、右支气管进入左右两肺形成的树枝状分支的末端,形成了许多肺泡。
回答此题的关键是要明确肺泡与气体交换相适应的特点。
18.【答案】B
【解析】解:血液包括血浆和血细胞,因此血液和血细胞之间是并列关系。可见B正确。
故选:B。
血液包括血浆和血细胞,血细胞包括红细胞、白细胞和血小板。
解答此类题目的关键是理解掌握血液的组成。
19.【答案】C
【解析】
【分析】
该题考查血型和输血的有关知识,解答此类题目的关键是熟记输血的原则。
【解答】
输血以输同型血为原则。例如:正常情况下A型人输A型血,B型血的人输B型血。但在紧急情况下,如果实在没有同型血,AB血型的人可以接受任何血型,但输的时候要慢而少。O型血可以输给任何血型的人,但O型血的人只能接受O型血。
输血的原则是同型相输,输血前要做交叉配血实验,即使输同型血,也要慢慢的输。因此一个A型血的人大量失血,急需输血抢救,根据输血原则,最好给他输A血型。可见C符合题意。
故选:C。
20.【答案】B
【解析】解:在静脉血管内,血液是从远心端流向近心端的,因此用乳胶管扎紧上臂后,在结扎处的远心端的静脉会因血液滞留而膨大,同时,又因静脉内具有防止血液倒流的静脉瓣,所以血液不会倒流而会出现结状突起。所以在抽血或输液时,要在针刺入的部位的上方(近心端)用橡皮管捆扎紧起来,其原因是减缓或暂时阻止血液向心流动,让软管与手之间的静脉鼓胀起来,便于针刺入。
故选:B。
血管的类型和功能如下表。
血管类型
功能
分布
管壁特点
管腔特点
血流速度
动脉
把心脏中的血液输送到全身各处
大多分布在身体较深的部位
较厚、弹性大
较小
快
毛细血管
进行物质交换
数量多,分布广
非常薄,只有一层上皮细胞构成
很小,只允许红细胞呈单行通过
最慢
静脉
把血液从全身各处送回心脏
有的分布较深,有的分布较浅
较薄,弹性小
较大
慢
对于血管的结构和功能,可通过列表比较这三种血管。
21.【答案】B
【解析】
【分析】
本题主要考查血管的类型和特点。关于血管的特点是考查的重点,可通过列表对比几种血管的特点掌握。解题关键是熟知血管的类型和特点。
【解答】
血管有动脉、静脉、毛细血管三种类型。血管的结构和功能如下表:
血管类型
概念
功能
分布
管壁特点
管腔特点
血流速度
动脉
将血液从心脏输送到身体各部分去的血管
把心脏中的血液输送到全身各处
大多分布在身体较深的部位
较厚、弹性大
较小
快
毛细血管
连通于最小的动脉和静脉之间的血管
进行物质交换
数量多,分布广
非常薄,只有一层上皮细胞构成
很小,只允许红细胞呈单行通过
最慢
静脉
将血液从身体各部分送回到心脏的血管
把血液从全身各处送回心脏
有的分布较深,有的分布较浅
较薄,弹性小
较大
慢
据图可知,①动脉、②毛细血管、③静脉。因此,①动脉中血流速度最快;②毛细血管数量最多,分布最广,毛细血管管壁由一层细胞构成,是物质交换场所。故 B符合题意。
故选B。
22.【答案】D
【解析】解:A.②是动脉,动脉与心室相连,静脉与心房相连,A错误。
B.②动脉内无瓣膜;并不是所有的①静脉都有瓣膜,只有四肢静脉有静脉瓣,B错误。
C.一般分布较深,管壁较厚弹性大的是②动脉,C错误。
D.血液流经①②③三种血管的先后顺序是:②动脉→③毛细血管→①静脉,D正确。
故选:D。
图中①是静脉,血液从分支流向主干,②是动脉,血液从主干流向分支,③是毛细血管,只允许红细胞单行通过。
解答此类题目的关键是先根据血流动的方向判断出血管名称。
23.【答案】C
【解析】解:房室瓣位于心房和心室之间,只朝向心室开。使血液由心房流向心室。在心室和动脉之间有动脉瓣,朝向动脉开,保证了血液由心室流向动脉,所以心脏瓣膜保证血液流动的方向是心房→心室→动脉。
故选:C。
心脏有四个腔:左心房、右心房、左心室、右心室。左心房连通肺静脉,右心房连通上下腔静脉,左心室连通主动脉,右心室连通肺动脉。即心室与动脉相连,心房与静脉相连。如图所示:
心房与心室之间、心室与动脉之间,都有能开闭的瓣膜:这些瓣膜只能向一个方向开:房室瓣只能朝向心室开,动脉瓣只能朝向动脉开。这样就保证了血液只能按一定的方向流动:血液只能从心房流向心室,从心室流向动脉,而不能倒流。
24.【答案】A
【解析】解:A、图中①是上、下腔静脉,将人体内各组织细胞处的血液收集流回右心房,内流静脉血,A错误。
B、③是肺动脉,肺动脉内流的是含氧少的静脉血,B正确。
C、③右心房与④右心室之间有防止血液流动的瓣膜,血液只能从③流向④,C正确。
D、⑤左心房为肺循环的终点,⑥左心室为体循环的起点,D正确。
故选:A。
心脏主要由心肌构成,它有4个腔,分别是左心房、左心室、右心房、右心室,心房在上,心室在下,而且左心房只和左心室相通,右心房只和右心室相通,左右心房和左右心室之间都是不相通的。图中①是上、下腔静脉,②是肺动脉,③是右心房,④是右心室,⑤是左心房,⑥是左心室。
掌握心脏的结构和血液循环路线是关键。
25.【答案】D
【解析】解:A、血液流经肺部时,氧气从肺泡中扩散进入血液,所以氧气含量增多。A正确;
B、小肠是食物消化和营养物质吸收的主要器官,血液流经小肠时,葡萄糖、氨基酸等营养物质含量增多。B正确;
C、血液流经肾小管时,由于肾小管的重吸收作用,把原尿中的全部葡萄糖重吸收回血液,因此血液中的葡萄糖含量会增多。C正确;
D、血液流经大脑后,大脑进行生理活动要消耗葡萄糖和氧气,所以氧气和葡萄糖都会相应减少。D错误。
故选:D。
根据血液循环的途径不同,可以分为体循环和肺循环两部分,如图:
掌握血液循环过程中,流经各个器官时发生物质交换的情况是解题的关键。
26.【答案】错误 错误 正确 正确
【解析】解:(1)白细胞的主要功能为吞噬病菌、防御和保护等。当病菌侵入人体后,白细胞数量增多,能穿过毛细血管壁进入组织,聚集在发炎部位并将病菌吞噬,炎症消失后,白细胞数量恢复正常。因此,当人被细菌感染时,图中的②白细胞会显著增加,故题干观点错误。
(2)血小板是体积最小的血细胞,在显微镜下基本上看不到,无细胞核,形状不规则,有止血和凝血的作用,能释放与血液凝固有关的物质。所以,当图中③血小板数目超过正常值时,易形成血栓,故题干观点错误。
(3)人体内红细胞少或者是血红蛋白含量低,都使人患贫血。所以,当图中①红细胞数量过少时,会造成贫血,故题干观点正确。
(4)血浆呈现淡黄色、半透明,约占血液总量的55%,主要成分为水(90%),还有血浆蛋白(7%),葡萄糖、氨基酸、无机盐等(3%)。④血浆有运载血细胞,运输营养物质和废物的功能,故题干观点正确。
故答案为:(1)错误
(2)错误
(3)正确
(4)正确
图中:①是红细胞,②是白细胞,③是血小板,④是血浆。
关键是要明确血液的组成和各部分功能。
27.【答案】2mL清水 对照 不搅拌 变蓝 2mL唾液 变蓝 下降
【解析】解:(1)要探究唾液对淀粉的消化作用,应以唾液为变量设置一组对照实验,因此在2号试管中A处应加入2mL清水和1号试管形成对照。
(2)为了确保实验结果只是由实验变量的不同引起的,就应当使实验环境中除实验变量不同外,其它条件都相同。要探究牙齿的咀嚼、舌的搅拌对馒头的消化作用,就要以牙齿的咀嚼、舌的搅拌为变量设置对照实验,实验中,把馒头切成碎屑是模拟牙齿的咀嚼,搅拌是模拟舌的搅拌;因此,以1、3号试管形成对照实验,除对馒头块不做处理外,加入唾液后还不能进行搅拌,观察到3号试管的实验现象是变蓝。
(3)若要探究温度会影响唾液对淀粉的消化问题,要以1、4、5号试管为一组实验,实验中的变量是温度,1号试管是对照组,4、5号试管是实验组。为了控制单一变量在表中4号试管的C处应加入2mL唾液。1号试管与4、5号试管对照,4、5号试管遇碘变蓝色,说明低温和高温抑制了唾液淀粉酶的活性。此时温度的变化导致酶的活性下降,从而影响了淀粉的分解。
故答案为:(1)2mL清水;对照;
(2)不搅拌;变蓝;
(3)2mL唾液;变蓝;下降。
对照实验是指在研究一种条件对研究对象的影响时,所进行的除了这种条件不同之外,其他条件都相同的实验。其中不同的条件就是实验变量。一般来说,对实验变量进行处理的,就是实验组。没有处理的就是对照组。
解答此类题目的关键是理解掌握唾液淀粉酶对淀粉的消化作用以及对照实验的特点。
28.【答案】X 葡萄糖 胃 氨基酸 W 肝脏 十二指肠 小肠
【解析】解:(1)口腔中唾液腺能够分泌消化液,其中的消化酶可以把淀粉转化成麦芽糖,所以我们咀嚼米饭时有甜味,淀粉最终在D小肠内消化为葡萄糖。因此,图示中,曲线X表示淀粉的消化过程。
(2)蛋白质的消化是从C胃开始的,当食物中的蛋白质进入胃以后,在胃液的作用下进行初步消化后进入小肠,小肠里的胰液和肠液含有消化蛋白质的酶,在这些酶的作用下,蛋白质被彻底消化为氨基酸。
(3)脂肪在小肠里开始消化,最终在小肠里消化为甘油和氨基酸,图示中,曲线W表示脂肪的消化过程。肝脏分泌胆汁储存在胆囊里,经导管导入十二指肠对脂肪起乳化作用。
(4)由图可知,三种物质均在小肠内彻底消化。小肠长约5~6 m,小肠内具有肠液、胰液和胆汁等多种消化液,小肠是消化的主要场所。
故答案为:(1)X;葡萄糖;
(2)胃;氨基酸;
(3)W;肝脏;十二指肠;
(4)小肠。
图示中,A、B、C、D、E表示各段消化道,A是口腔,B是咽、食道,C是胃,D是小肠,E是大肠;X、Y、W等三条曲线表示淀粉、蛋白质和脂肪的消化过程。
此题通过图示考查了三大营养物质的起始消化部位和消化终产物。
29.【答案】1 肺 清洁 毛细血管 一 二氧化碳 氧气 扩散
【解析】解:(1)呼吸系统由肺和呼吸道组成,1肺是呼吸系统的主要器官,是气体交换的主要场所,呼吸道是气体进出肺的通道,呼吸道由鼻、咽、喉、气管和支气管组成,呼吸道不仅能保证气体顺畅通过,而且还能对吸入的气体进行处理,使到达肺部的气体温暖、湿润、清洁,但呼吸道对空气的处理能力是有限的,因此保持环境中的空气新鲜、清洁是非常重要的。
(2)图乙所示肺泡外面包绕着丰富的毛细血管,肺泡的壁和毛细血管壁都很薄,只有一层上皮细胞构成,这些特点都有利于肺泡与血液内的气体交换。
(3)图乙中a代表的物质是二氧化碳,b代表的物质是氧气,肺泡内的气体b氧气浓度高于肺泡周围毛细血管内氧气的浓度,毛细血管中a二氧化碳的浓度高于肺泡内二氧化碳的浓度,根据气体扩散作用的原理,气体总是由浓度高的地方向浓度低的地方扩散,故b氧气由肺泡扩散到毛细血管中去,a二氧化碳由毛细血管扩散到肺泡中去,因此,血液从毛细血管的4端流到5端后,成分变化是氧气含量增加,二氧化碳含量减少。肺泡与血液之间的气体交换是通过气体扩散作用实现的。
故答案为:
(1)1肺;清洁。
(2)毛细血管;一。
(3)二氧化碳;氧气;扩散。
图甲:1是肺、2是呼吸道、3是膈肌;图乙:4是肺动脉、5是肺静脉、a和d是二氧化碳、b和c是氧气。
回答此题的关键是明确呼吸道的组成和功能以及肺泡里的气体交换。
30.【答案】血浆 红细胞 运输氧 保护 A O 同型血 红细胞
【解析】解:(1)血液加入抗凝剂,一段时间后会出现分层现象,说明血液由血浆和血细胞组成,血细胞包括红细胞、白细胞、血小板。
(2)在人体内血红蛋白存在于红细胞中,并使其具有运输氧气的功能。材料1中的人造“塑料血”要完全替代人体血液,除了具有运输功能之外,还应具有防御和保护。
(3)在紧急情况下,如果找不到同型血,O型血作为输血者和任何血型都不会发生凝集反应,是万能输血者,可以少量的输给其他三种血型的病人。因此在情况紧急时,A型血的病人可输入A型血和少量的O型血。输血应以输同型血为原则,因为红细胞中含凝集原,血清中含凝集素,当含有A(或B)凝集原的红细胞与含有抗A(或抗B)凝集素的血清混合时,由于相对抗的凝集原和凝集素(如A与抗A)的相互作用,使红细胞凝集成团。凝集成团的红细胞可以堵塞小血管,引起血液循环发生障碍,后果严重。
故答案为:(1)血浆;
(2)红细胞;运输氧;保护;
(3)A;O;同型血;红细胞。
血液由血浆、血细胞两部分组成。血细胞包括红细胞、白细胞和血小板。
解答此类题目的关键是熟记血细胞的功能。
31.【答案】② 体循环 防止血液倒流 静脉 动脉 薄 小 慢
【解析】解:(1)左心室内的血液需要输送到全身各处,途径长,因此②左心室壁最厚,这与它的功能相适应。
(2)血液循环途径:
血液从②射出,流经主动脉、经过全身各处毛细血管,汇集到上、下腔静脉流回③的途径,叫做体循环。
(3)①左心房和②左心室之间有房室瓣,其作用是防止血液倒流,使血液只能由心房流向心室。
(4)肺循环中血液流经肺部毛细血管后,血液中二氧化碳进入肺泡,随着呼气排出体外,血液中的二氧化碳含量变少,肺泡内的氧气透过肺泡壁、毛细血管壁进入血液,血液含氧量增高,血液由原先含氧较少的静脉血变成了含氧丰富的动脉血。
(5)毛细血管具有与物质交换功能相适应的特点:管壁极薄、管腔极小,只允许红细胞单行通过,管内血流速度最慢。
故答案为:(1)②;
(2)体循环;
(3)防止血液倒流;
(4)静脉;动脉;
(5)薄;小;慢。
图中①左心房、②左心室、③右心房、④右心室。
掌握心脏的结构、毛细血管的特点、体循环的途径是解题的关键。
32.【答案】锌对动物的生长发育有影响吗 相同 控制单一变量 大于 锌对动物的生长发育有影响 避免偶然性 吃含锌量高的食品,如动物肝脏
【解析】解:(1)根据资料可提出问题:锌对动物的生长发育有影响吗?
(2)对照实验:在探究某种条件对研究对象的影响时,对研究对象进行的除了该条件不同以外,其他条件都相同的实验。故步骤②中,1组和2组的小鼠崽除喂食的饲料不同外,其余生长条件应相同。实验中采用“生理状态相同”、“喂食等量的”等措施,其目的是为了控制单一变量,便于排除其它因素对实验结果的影响和干扰。
(3)根据表中的数据可知,1组小鼠体重增加平均值和身长平均值均大于2组小鼠,由此可得出结论:锌对动物的生长发育有影响。
(4)每组只用少量的实验材料做实验不科学,可能因实验材料自身原因等偶然性而影响实验结果。因此,每组选取10只小鼠崽做实验而不是1只,这样可以减少其他因素的影响而导致的误差,排除偶然性,增强实验的准确性、可靠性。
(5)锌是生命必需的微量元素,平时饮食中多吃含锌量高的食品,如动物肝脏。
故答案为:(1)锌对动物的生长发育有影响吗?
(2)相同;控制单一变量;
(3)大于;锌对动物的生长发育有影响;
(4)避免偶然性;
(5)吃含锌量高的食品,如动物肝脏。
1.科学探究的一般过程包括:发现问题、提出问题→作出假设→制订计划→实施计划→得出结论→表达和交流。
2.对照实验是在研究一种条件对研究对象的影响时,所进行的除了这种条件不同外,其他条件都相同的实验,这个不同的条件,就是唯一变量。一般的对实验变量进行处理的,就是实验组,没有对实验变量进行处理的就是对照组。为确保实验组、对照组实验结果的合理性,对影响实验的其他相关因素应设置均处于相同且理想状态,这样做的目的是控制单一变量,便于排除其它因素对实验结果的影响和干扰。
解答此类题目的关键是理解科学探究的一般过程和对照试验中变量的唯一性。
相关试卷
这是一份福建省泉州市永春市侨中片区2023-2024学年八年级下学期期中考试生物试卷(含答案),共18页。试卷主要包含了单选题,判断题,读图填空题,填空题,实验题等内容,欢迎下载使用。
这是一份福建省泉州市永春三中片区2023-2024学年七年级上学期期中联考生物试题,共8页。试卷主要包含了选择题,非选择题等内容,欢迎下载使用。
这是一份2022-2023学年福建省泉州市永春县七年级(下)期末生物试卷(含解析),共23页。试卷主要包含了选择题,简答题,实验探究题等内容,欢迎下载使用。