所属成套资源:(精品合集)2023年初中化学中考化学模拟试卷(含答案解析)
2023年湖北省黄石市阳新县白沙中学中考化学模拟试卷(含答案解析)
展开
这是一份2023年湖北省黄石市阳新县白沙中学中考化学模拟试卷(含答案解析),共14页。试卷主要包含了 生活中处处有化学, 下列符号表达不正确的是, 下列实验方案设计正确的是等内容,欢迎下载使用。
2023年湖北省黄石市阳新县白沙中学中考化学模拟试卷1. 生活中处处有化学。下列说法错误的是( )A. 变瘪的乒乓球放在热水中会鼓起来,是因为球中气体分子受热时间隔变大
B. 古代书画作品能保存至今,是因为碳不能与其它物质发生化学反应
C. 洗发精中含有乳化剂,用其洗去头发上的油渍时与乳化作用有关
D. 摇动可乐时逸出的气体能使澄清的石灰水变浑浊,是因为该气体为二氧化碳2. 树立和践行“绿水青山就是金山银山”的理念,建设美丽家乡人人有责。下列做法不合理的是A. 绿色出行,积极践行“低碳生活” B. 防治雾霾,禁止使用化石燃料
C. 变废为宝,回收利用废旧电池 D. 布袋购物,努力减少“白色污染”3. 2022年5月10日,中国科学家因发现千金藤素能抑制冠状病毒复制,获得国家发明专利授权。下列说法错误的是( )A. 千金藤素属于有机物
B. 千金藤素由碳原子、氢原子、氮原子、氧原子构成
C. 千金藤素分子中C、N原子个数比为37:5
D. 千金藤素中碳元素的质量分数最大4. 已知白磷的着火点是,红磷的着火点是。进行如下实验,有关说法错误的是( )
A. 对比①②说明燃烧的条件之一是可燃物接触氧气
B. 对比①③说明燃烧的条件之一是达到可燃物的着火点
C. 热水的作用既提供热量又隔绝空气
D. 加热至沸腾,铜片上的红磷也能燃烧5. 下列符号表达不正确的是( )A. 氦气一He B. 1个亚铁离子一
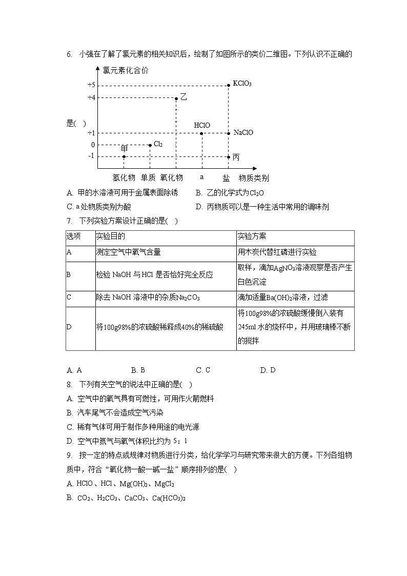
C. 2个氮原子一 D. 3个氢氧根离子一6. 小强在了解了氯元素的相关知识后,绘制了如图所示的类价二维图。下列认识不正确的是( )A. 甲的水溶液可用于金属表面除锈 B. 乙的化学式为
C. a处物质类别为酸 D. 丙物质可以是一种生活中常用的调味剂7. 下列实验方案设计正确的是( )选项实验目的实验方案A测定空气中氧气含量用木炭代替红磷进行实验B检验NaOH与HCl是否恰好完全反应取样,滴加溶液观察是否产生白色沉淀C除去NaOH溶液中的杂质滴加适量溶液,过滤D将的浓硫酸稀释成的稀硫酸将的浓硫酸缓慢倒入装有245ml水的烧杯中,并用玻璃棒不断的搅拌 A. A B. B C. C D. D8. 下列有关空气的说法中正确的是( )A. 空气中的氧气具有可燃性,可用作火箭燃料
B. 汽车尾气不会造成空气污染
C. 稀有气体可用于制作多种用途的电光源
D. 空气中氮气与氧气体积比约为5:19. 按一定的特点或规律对物质进行分类,给化学学习与研究带来很大的方便。下列各组物质中,符合“氧化物一酸一碱一盐”顺序排列的是( )A. HClO、HCl、、
B. 、、、
C. 、、、
D. 、、NaOH、10. 2022年世界环境日中国主题为“共建清洁美丽世界”,下列做法与这一主题不相符的是( )A. 使用新能源公交车 B. 工业废水直接排放 C. 积极参与植树造林 D. 生活垃圾分类处理11. 下列实验目的通过对应实验操作能达到的是( ) 实验目的实验操作A除去CO中的通过灼热CuOB鉴别粉末和木炭粉分别加水搅拌C检验中混有HCl将气体通入紫色石蕊试液中D比较铁、铜、银的金属活动性将铁片和银片分别插入硫酸铜溶液中 A. A B. B C. C D. D12. 下列说法正确的有( )A. 检验二氧化碳既可以用澄清石灰水,也可以用燃着的木条
B. 由两种或两种以上种物质参加的反应都是化合反应
C. 木炭、镁带等物质燃烧都是放热反应
D. 一种物质只能作为一个反应的催化剂13. A为黑色固体,B为无色液体,A与B混合生成另一种无色液体C与无色气体D,银白色固体E在气体D中燃烧,火星四射,生成一种黑色固体F;另一黑色固体G在气体D中燃烧,生成了气体H,H是植物光合作用的原料。
由此可以推断:A是 ______;H是 ______。
写出银白色固体E在气体D中燃烧的文字表达式:______,其基本反应类型是 ______。14. 燃油汽车尾气排放已成为主要的大气污染源,它会造成酸雨、温室效应和臭氧空洞等环境问题,汽车尾气的控制和治理已成为当务之急。
汽车尾气排放大量的二氧化碳会导致 ______ 。
汽车尾气催化转化器可降低气体污染物排放,如图是该反应的微观示意图。
①丁是一种单质,该反应的符号表达式为 ______ 。
②该反应中组成元素相同的物质是甲和丙,它们化学性质不同的微观原因是 ______ 。15. 如图是几种实验室制取气体的发生装置与收集装置。
写出仪器名称:Ⅰ______,Ⅱ______。
实验室可用二氧化锰与双氧水制取氧气。若要较好地控制产生氧气的速度,应选用装置 ______填编号。用D装置收集的气体不纯的原因:______一条即可。
装置收集氧气,操作的正确顺序为 ______填编号。
将导管伸入集气瓶口,气体进入瓶中
将装满水的集气瓶倒置在水槽中
当气体收集满时,用毛玻璃片盖上瓶口,将集气瓶移出水面放置
若用E装置进行排空气法收集氧气,气体应从 ______填“a”或“b”端通入。16. 数字化实验能更好地解决化学反应中的疑难问题。化学兴趣小组用贝壳和一定浓度的稀盐酸制取二氧化碳,在实验中使用了压强和温度两种传感器。
【查阅资料】
①贝壳主要成分为碳酸钙,贝壳中的其它杂质对实验影响可以忽略不计;
②浓盐酸具有挥发性,会挥发出氯化氢气体。
【探究实验一】分别取等质量块状和粉末状的贝壳样品与等体积、等浓度的稀盐酸在图1的三颈烧瓶中反应,采集数据,形成如图2和图3的图像。
贝壳和稀盐酸反应的化学方程式是 ______ ;
根据图2回答:
对比分析a、b点可知,曲线 ______ 填“①”或“②“表示块状贝壳与稀盐酸反应;
最终粉末状贝壳产生的质量 ______ 填“>”或“<“或“=”块状贝壳产生的质量;
据图3分析,影响实验测定准确性的原因:一是水蒸气含量增加;二是 ______ 。
【探究实验二】优化发生装置
图4装置不包括传感器制二氧化碳的优点是 ______ ;为了解装置具有该优点的原因,在装置中连接压强传感器,在实验中测定试管内气体压强变化的情况如图4右。下列说法正确的是 ______ 。
A.ab段试管中液面逐渐上升
B.bc段石灰石与稀盐酸脱离接触
C.c点的对应操作是打开活塞17. 取一定量碱式碳酸铜粉末放入烧杯中,加入稀硫酸至恰好完全反应假设气体全部扩散,测得实验过程中烧杯及烧杯内物质的质量随时间变化关系如图所示。[反应原理:
请计算:①生成的二氧化碳质量为 ______g。
②参加反应的硫酸质量是多少?请严格按照解题步骤写出解题过程
答案和解析 1.【答案】B 【解析】解:A、变瘪的乒乓球放在热水中会鼓起来,是因为球中气体分子受热时间隔变大,故选项说法正确。
B、古代书画作品能保存至今,是因为碳在常温下化学性质不活泼,故选项说法错误。
C、洗发精中含有乳化剂,具有乳化作用,用其洗去头发上的油渍时与乳化作用有关,故选项说法正确。
D、二氧化碳能使澄清石灰水变浑浊,摇动可乐时逸出的气体能使澄清的石灰水变浑浊,是因为该气体为二氧化碳,故选项说法正确。
故选:B。
A、根据分子的基本性质,进行分析判断。
B、根据碳的化学性质,进行分析判断。
C、根据洗发剂具有乳化作用,进行分析判断。
D、根据二氧化碳的化学性质,进行分析判断。
本题难度不大,了解洗发剂具有乳化作用、碳的化学性质、二氧化碳的化学性质等是正确解答本题的关键。
2.【答案】B 【解析】解:A、绿色出行,积极践行“低碳生活”,做法合理;
B、防治雾霾,但是不能禁止使用化石燃料,做法错误;
C、变废为宝,回收利用废旧电池,有利于环境保护,说法合理;
D、布袋购物,努力减少“白色污染”,有利于环境保护,说法合理;
故选:B。
本题考查的是化学与环境保护的知识,完成此题,可以依据已有的知识进行。
3.【答案】B 【解析】解:A、有机物是指含有碳元素的化合物,碳的氧化物、碳酸、碳酸盐除外,由化学式可知,千金藤素是含碳元素的化合物,属于有机物,故A正确;
B、分子是由原子构成的,由化学式可知,千金藤索分子由C、H、N、O四种原子构成,故B错误;
C、由化学式可知,千金藤素由千金藤素分子构成,每个分子中含37个碳原子,5个氮原子,所以千金藤素分子中C、N原子个数比为37:5,故C正确;
D、千金藤素中C、H、N、O元素的质量比为::38:::19:14:48,故碳元素的质量分数最大,故D正确。
故选:B。
A、根据有机物是指含有碳元素的化合物,碳的氧化物、碳酸、碳酸盐除外进行分析;
B、根据分子是由原子构成的进行分析;
C、根据每个分子中含37个碳原子,5个氮原子进行分析;
D、根据元素的质量分数进行计算分析。
本题主要考查化学式的书写,有机物的辨识等,注意理解有机物是指含有碳元素的化合物,碳的氧化物、碳酸、碳酸盐除外。
4.【答案】D 【解析】解:该实验中,铜片上的白磷燃烧,而铜片上的红磷与热水中的白磷均未燃烧。
A、铜片上的白磷与热水中的白磷温度均达到了着火点,但铜片上的白磷燃烧,而热水中的白磷未燃烧,对比①②说明燃烧的条件之一是可燃物接触氧气,故A正确;
B、铜片上的白磷与红磷均与氧气接触,但白磷燃烧而红磷不燃烧,对比①③说明燃烧的条件之一是达到可燃物的着火点,故B正确;
C、该实验中,热水的作用既提供热量又隔绝空气,故C正确;
D、加热至沸腾,铜片上的红磷也不能燃烧,因为温度达不到红磷的着火点,故D错误。
故选:D。
可燃物燃烧的条件是:与氧气接触,温度达到可燃物的着火点,二者必须同时具备,缺一不可.
这道题主要考查学生对物质燃烧条件的理解。要充分理解燃烧的三个条件必须同时具备,缺一不可。
5.【答案】C 【解析】解:A、氦气直接用元素符号表示为He,正确;
B、一个亚铁离子带2个单位正电荷,表示为,正确;
C、2个氮原子表示为2N,错误;
D、3个氢氧根离子表示为,正确。
故选:C。
本题考查化学用语的意义及书写,解题关键是分清化学用语所表达的对象是分子、原子、离子还是化合价,才能在化学符号前或其它位置加上适当的计量数来完整地表达其意义,并能根据物质化学式的书写规则正确书写物质的化学式,才能熟练准确的解答此类题目。
本题主要考查学生对化学用语的书写和理解能力,题目设计既包含对化学符号意义的了解,又考查了学生对化学符号的书写,考查全面,注重基础,题目难度较易。
6.【答案】B 【解析】【分析】
本题难度不大,理解价类图的含义、灵活运用化学式的书写方法、化合价的原则、酸碱盐与氧化物的特征等是正确解答本题的关键.
【解答】
A、甲是氯化氢,氯化氢的水溶液是盐酸,属于酸,可用于金属表面除锈,说法正确;
B、乙的化学式为,说法错误;
C、a是HClO,属于酸,说法正确;
D、丙可以是氯化钠,俗称食盐,是一种生活中常用的调味剂,说法正确;
故选:B。 7.【答案】C 【解析】解:A、木炭燃烧生成二氧化碳,导致瓶内气压无明显变化,不能测定氧气含量,该选项不正确。
B、氢氧化钠和盐酸反应生成氯化钠和水,氯化钠、盐酸都能和硝酸银反应生成白色沉淀氯化银,该选项不正确。
C、氢氧化钡和碳酸钠反应生成碳酸钡沉淀和氢氧化钠,过滤得到氢氧化钠溶液,该选项正确。
D、需要水的体积是,将的浓硫酸缓慢倒入装有145ml水的烧杯中,并用玻璃棒不断的搅拌,该选项不正确。
故选:C。
A、木炭燃烧生成二氧化碳。
B、氢氧化钠和盐酸反应生成氯化钠和水。
C、氢氧化钡和碳酸钠反应生成碳酸钡沉淀和氢氧化钠。
D、溶液稀释前后溶质质量不变。
本题主要考查物质的性质,解答时要根据各种物质的性质,结合各方面条件进行分析、判断,从而得出正确的结论。
8.【答案】C 【解析】解:A、氧气具有助燃性,但不具有可燃性,不能做燃料,说法错误;
B、汽车尾气中含有烟尘和有害气体,会造成空气污染,说法错误;
C、稀有气体通电后发出不同颜色的光,能做多种用途的电光源,说法正确;
D、按体积分数计算,氮气约占空气体积的,氧气约占空气体积的,则空气中的氮气与氧气体积比约为4:1,说法错误。
故选:C。
A、根据氧气的性质与用途来分析;
B、根据汽车尾气中含有有害物质来分析;
C、根据稀有气体的性质与用途来分析;
D、根据空气中氮气与氧气的含量来分析。
本题比较简单,主要考查空气的成分、空气中各成分的性质以及用途等。
9.【答案】C 【解析】解:A、HClO是由氢、氯、氧三种元素组成的化合物,不属于氧化物,不符合排列规律,可排除该选项,故选项错误。
B、二氧化碳是由两种元素组成的且有一种是氧元素的化合物,属于氧化物;是由氢离子和碳酸根离子构成的化合物,属于酸;是由钙离子和碳酸根离子构成的化合物,属于盐;不符合排列顺序,故选项错误。
C、是由两种元素组成的且有一种是氧元素的化合物,属于氧化物;是由氢离子和硝酸根离子构成的化合物,属于酸;是由钙离子和氢氧根离子构成的化合物,属于碱;是由银离子和硝酸根离子构成的化合物,属于盐;符合排列顺序,故选项正确。
D、是由两种元素组成的且有一种是氧元素的化合物,属于氧化物;是由钠离子和硫酸氢根离子构成的化合物,属于盐;不符合排列顺序,故选项错误。
故选:C。
酸是指在电离时产生的阳离子全部是氢离子的化合物;碱是指在电离时产生的阴离子全部是氢氧根离子的化合物;盐是由金属离子或铵根离子和酸根离子组成的化合物;氧化物是指有两种元素组成且一种是氧元素的化合物;进行分析判断。
本题难度不大,考查酸碱盐、氧化物的判别,了解常见物质的组成、抓住各概念的特征进行分析判断是解答此类题的关键,选用排除法是正确解答本题的捷径。
10.【答案】B 【解析】解:A、使用新能源公交车,能减少污染,保护空气,故选项错误。
B、工业废水直接排放,会造成水体污染,故选项正确。
C、积极参与植树造林,有利于保护空气,故选项错误。
D、生活垃圾分类处理,能节约资源、减少污染,故选项错误。
故选:B。
“共建清洁美丽世界”,要减少污染,保护环境,进行分析判断。
本题难度不大,明确“共建清洁美丽世界”的含义、防治水体和空气污染的措施等是正确解答本题的关键。
11.【答案】D 【解析】解:A、一氧化碳与氢气均会与灼热的氧化铜反应,所以不能除去杂质,故选项错误;
B、二氧化锰与木炭粉均不溶于水,所以不能鉴别两者,故选项错误;
C、二氧化碳与氯化氢均能使紫色石蕊试液变色,不能用此检验二氧化碳中是否混有氯化氢,故选项错误;
D、铁能与硫酸铜溶液反应,银不能与之反应,可以证明活动性铁>铜>银,故选项正确。
故选:D。
A、加热时氧化铜和一氧化碳反应生成铜和二氧化碳,和氢气反应生成铜和水;
B、二氧化锰与木炭粉均不溶于水;
C、二氧化碳和水反应生成碳酸,碳酸能使石蕊试液变红色,氯化氢溶于水形成盐酸,盐酸能使石蕊变红色;
D、铁能与硫酸铜溶液反应,银不能和硫酸铜反应。
本题主要考查物质的性质,解答时要根据各种物质的性质,结合各方面条件进行分析、判断,从而得出正确的结论。
12.【答案】C 【解析】解:A、用澄清石灰水可以检验二氧化碳,不能用燃着的木条检验二氧化碳,因为不支持燃烧的气体还有氮气等,故A错误;
B、由两种或两种以上的物质生成另一种新的物质的反应叫做化合反应,故B错误;
C、木炭、镁带等物质的燃烧都是放热反应,故C正确;
D、对于催化剂而言,一种物质可以催化多个反应,多种物质也可以催化同一个反应,故D错误。
故选:C。
A、根据用澄清石灰水可以检验二氧化碳进行分析;
B、根据由两种或两种以上的物质生成另一种新的物质的反应叫做化合反进行分析;
C、根据物质燃烧都是放热反应进行分析;
D、根据对于催化剂来说,一种物质可以催化多个反应,多种物质也可以催化同一个反应进行分析。
本题主要考查物质的检验等,注意理解由两种或两种以上的物质生成另一种新的物质的反应叫做化合反应。
13.【答案】二氧化锰或二氧化碳或; 铁+氧气四氧化三铁 化合反应 【解析】解:A为黑色固体,B为无色液体,A与B混合生成C与气体D,银白色固体E在气体D中燃烧,火星四射,生成一种黑色固体F,故E是铁,F是四氧化三铁;,故D是氧气,A是二氧化锰,B是过氧化氢,C是水;另一种黑色固体G在气体D中燃烧,生成的气体H,H是植物光合作用的原料,故H是二氧化碳,G是碳,带入题干,推断合理;
由上述分析可知A是二氧化锰。H是二氧化碳;
银白色固体G在气体 D中燃烧是铁和氧气点燃产生四氧化三铁,文字铁+氧气四氧化三铁;该反应是两种物质生成一种物质的化合反应;
故答案为:
二氧化锰或;二氧化碳或;
铁+氧气四氧化三铁;化合反应。
根据题干提供的信息进行分析解答,A为黑色固体,B为无色液体,A与B混合生成C与气体D,银白色固体E在气体D中燃烧,火星四射,生成一种黑色固体F,故E是铁,F是四氧化三铁;,故D是氧气,A是二氧化锰,B是过氧化氢,C是水;另一种黑色固体G在气体D中燃烧,生成的气体H,H是植物光合作用的原料,故H是二氧化碳,G是碳,据此解答。
本题属于文字型推断题,难度不大,推断题要善于根据习题中的信息来寻找突破口,抓住解决问题的关键,然后结合推出的物质题中的转换关系推导剩余的物质,最后进行验证即可.
14.【答案】温室效应 分子构成不同 【解析】解:汽车尾气排放大量的二氧化碳,大气中二氧化碳的含量增多会导致温室效应;故答案为:温室效应;
①根据质量守恒定律,化学反应前后,元素的种类不变,反应物中含N、C、O,生成物中已经含C、O,故生成物中还应含氮元素,故丁是氮气,该反应为一氧化碳和一氧化氮在催化剂的作用下转化为二氧化碳和氮气,该反应的符号表达式为:;故答案为:;
②由分子构成的物质,分子是保持物质化学性质的最小粒子,甲和丙元素组成相同,但是分子构成不同,故化学性质不同。故答案为:分子构成不同。
根据二氧化碳增多会导致温室效应进行分析;
根据质量守恒定律,化学反应前后,元素的种类不变,由分子构成的物质,分子是保持物质化学性质的最小粒子进行分析。
本题主要考查二氧化碳对环境的影响等,注意利用质量守恒定律,化学反应前后,元素的种类不变进行解题。
15.【答案】试管 锥形瓶 C 收集时刻过早 bac b 【解析】解:通过分析题中所指仪器的名称和作用可知,Ⅰ是试管,Ⅱ是锥形瓶;
分液漏斗可以控制液体的滴加速度,要较好地控制产生氧气的速度,应选用装置C;用D装置收集的气体不纯的原因:收集时刻过早;
装置收集氧气,先将装满水的集气瓶倒置在水槽中;然后将导管伸入集气瓶口,气体进入瓶中,最后当气体收集满时,用毛玻璃片盖上瓶口,将集气瓶移出水面放置,所以操作的正确顺序为bac;
若用E装置进行排空气法收集氧气,气体应从b端通入。
故答案为:试管;锥形瓶;
;收集时刻过早;
;
。
根据实验室常用仪器的名称和题中所指仪器的作用进行分析;
根据分液漏斗可以控制液体的滴加速度,用排水法收集的气体不纯的原因是:收集时刻过早进行分析;
根据排水法收集氧气时,先将装满水的集气瓶倒置在水槽中;然后将导管伸入集气瓶口,气体进入瓶中,最后当气体收集满时,用毛玻璃片盖上瓶口,将集气瓶移出水面放置进行分析;
根据氧气密度比空气大进行分析。
本题主要考查常见气体的发生装置与收集装置的探究,发生装置依据反应物的状态和反应条件选择,收集装置依据气体的密度和溶解性选择。
16.【答案】② 温度的升高合理即可可以控制反应发生或停止 BC 【解析】解:贝壳的主要成分是碳酸钙,碳酸钙与盐酸反应生成氯化钙、水和二氧化碳,反应的化学方程式是;
对比分析a、b点可知,相同时间内,曲线①产生二氧化碳速度大于曲线②,粉状的贝壳与盐酸接触面积大于块状与盐酸接触面积,反应速度较快,曲线②表示块状贝壳与稀盐酸反应;
根据图示可知,最终两曲线相交,说明粉末状贝壳产生二氧化碳的质量等于块状贝壳产生二氧化碳的质量;
在密闭容器内,气体压强与温度高低有关,根据图3分析,影响实验测定准确性的原因:一是水蒸气含量增加;二是温度的升高等;
图4装置中,固体药品放在多孔隔板上,液体药品从长颈漏斗中加入。反应开始后,关闭开关时,试管中的气体增多,压强增大,把液体压入长颈漏斗,固体和液体分离,反应停止,打开开关时,气体导出,试管中的气体减少,压强减小,液体和固体混合,反应进行。该制二氧化碳的优点是可以控制反应发生或停止;
A、ab段压强增大,关闭活塞,将液体药品压回长颈漏斗,试管中液面逐渐下降,错误;
B、bc段压强不变,说明不生成气体,石灰石与稀盐酸脱离接触,正确;
C、cd段压强减小,c点的对应操作是打开活塞,气体排出,压强减小,正确。
故选:BC。
故答案为:;
②;
;
温度的升高合理即可;
可以控制反应发生或停止;BC。
根据碳酸钙与盐酸反应生成氯化钙、水和二氧化碳进行分析;
根据相同时间内,曲线①产生二氧化碳速度大于曲线②,两曲线相交,说明粉末状贝壳产生二氧化碳的质量等于块状贝壳产生二氧化碳的质量进行分析;
根据在密闭容器内,气体压强与温度高低有关进行分析;
根据图4装置中,固体药品放在多孔隔板上,液体药品从长颈漏斗中加入,ab段压强增大,关闭活塞,将液体药品压回长颈漏斗,试管中液面逐渐下降,bc段压强不变,cd段压强减小,c点的对应操作是打开活塞进行分析。
本题主要考查盐的化学性质等,注意完成此题,可以从题干中抽取有用的信息,结合已有的知识进行。
17.【答案】 【解析】解:根据质量守恒定律,二氧化碳的质量为:,故填:;
设稀硫酸中溶质的质量为x。
196 44
答:稀硫酸中溶质的质量为。
根据质量守恒定律可知,过程中质量的减少是因为生成了二氧化碳,所以可以求算二氧化碳的质量,根据二氧化碳和对应的化学方程式求算的质量。
根据化学方程式计算时,第一要正确书写化学方程式,第二要使用正确的数据,第三计算过程要完整。
相关试卷
这是一份2023年湖北省黄石市阳新县陶港中学中考化学模拟试卷(含解析),共13页。
这是一份2023年湖北省黄石市阳新县白沙中学中考化学模拟试卷(含解析),共15页。试卷主要包含了0分), 下列符号表达不正确的是, 下列实验方案设计正确的是等内容,欢迎下载使用。
这是一份2023年湖北省黄石市阳新县陶港中学中考化学模拟试卷(含答案解析),共13页。

