还剩24页未读,
继续阅读
所属成套资源:2023年高考考前押题密卷
成套系列资料,整套一键下载
2023年高考考前押题密卷-生物(北京卷)(全解全析)
展开这是一份2023年高考考前押题密卷-生物(北京卷)(全解全析),共27页。试卷主要包含了可卡因是一种使人成瘾的毒品等内容,欢迎下载使用。
2023年高考考前押题密卷(北京卷)
生物·全解全析
注意事项:
1.答卷前,考生务必将自己的姓名、准考证号等填写在答题卡和试卷指定位置上。
2.回答选择题时,选出每小题答案后,用铅笔把答题卡上对应题目的答案标号涂黑。如
需改动,用橡皮擦干净后,再选涂其他答案标号。回答非选择题时,将答案写在答题卡上。写
在本试卷上无效。
3.考试结束后,将本试卷和答题卡一并交回
一、单选题
1.在一个小鼠的自然种群中,体色有黄色(Y)和灰色(y),尾巴有短尾(D)和长尾(d),两对相对性状的遗传符合基因的自由组合定律。任取一对黄色短尾个体经多次交配,F1的表型为黄色短尾:黄色长尾:灰色短尾:灰色长尾=4:2:2:1。以下说法错误的是( )
A.黄色短尾亲本能产生4种正常配子
B.F1中致死个体的基因型共有4种
C.表型为黄色短尾的小鼠的基因型只有1种
D.若让F1中的灰色短尾雌雄鼠自由交配,则F2中灰色短尾鼠占2/3
【答案】B
【分析】基因自由组合定律的实质是:位于非同源染色体上的非等位基因的分离或自由组合是互不干扰的;在减数分裂过程中,同源染色体上的等位基因彼此分离的同时,非同源染色体上的非等位基因自由组合。
【详解】A、任取一对黄色短尾个体经多次交配,F1的表型为黄色短尾∶黄色长尾∶灰色短尾∶灰色长尾=4∶2∶2∶1=(2∶1)×(2∶1),即只要有一对显性基因纯合就会导致胚胎致死(YY或DD都导致胚胎致死),因此亲本黄色短尾个体的基因型为YyDd,它能产生YD、Yd、yD、yd四种正常配子,A正确;
B、已知YY或DD都导致胚胎致死,所以YyDd相互交配产生的F1中致死个体的基因型有YYDD、YYDd、YyDD、YYdd、yyDD共5种,B错误;
C、因为YY或DD都导致胚胎致死,所以表现型为黄色短尾的小鼠的基因型只有YyDd一种,C正确;
D、F1中的灰色短尾的基因型为yyDd(yyDD胚胎致死),它们自由交配,后代基因型有yyDD、yyDd、yydd,比例为1∶2∶1,其中yyDD胚胎致死,所以只有yyDd、yydd两种,其中yyDd(灰色短尾鼠)占2/3,D正确。
故选B。
2.6-BA是一种植物生长调节剂。科研人员以贮藏的青棒豆种子为材料,研究一定浓度的6-BA处理对其呼吸速率的影响,结果如下图。下列相关叙述错误的是( )
A.青棒豆细胞有氧呼吸的主要场所是线粒体
B.对照组与6-BA组的呼吸速率变化趋势不一致
C.6-BA可以应用于青棒豆采摘后的贮藏保鲜
D.贮藏时间越久,6-BA抑制呼吸速率效果越强
【答案】D
【分析】该实验目的是探究一定浓度的6-BA处理对其呼吸速率的影响,因此自变量是是否进行6-BA处理和贮藏时间,因变量是呼吸速率。
【详解】A、植物细胞有氧呼吸第二、三阶段的场所是线粒体,因此青棒豆细胞有氧呼吸的主要场所是线粒体,A正确;
B、对照组随着贮藏时间延长,其呼吸速率逐渐升高再略有降低;6-BA组随着贮藏时间延长,其呼吸速率先降再升后再略有降低,因此二组呼吸速率变化趋势不一致,B正确;
C、与对照组相比,在同一贮藏时间下,6-BA组呼吸速率都低于对照组呼吸速率,因此6-BA可以应用于青棒豆采摘后的贮藏保鲜,C正确;
D、与对照组同一时间相比,第5天时,两组呼吸速率差值最大,说明6-BA抑制呼吸速率效果在第五天时最强,并不是贮藏时间越久,抑制效果越好,D错误。
故选D。
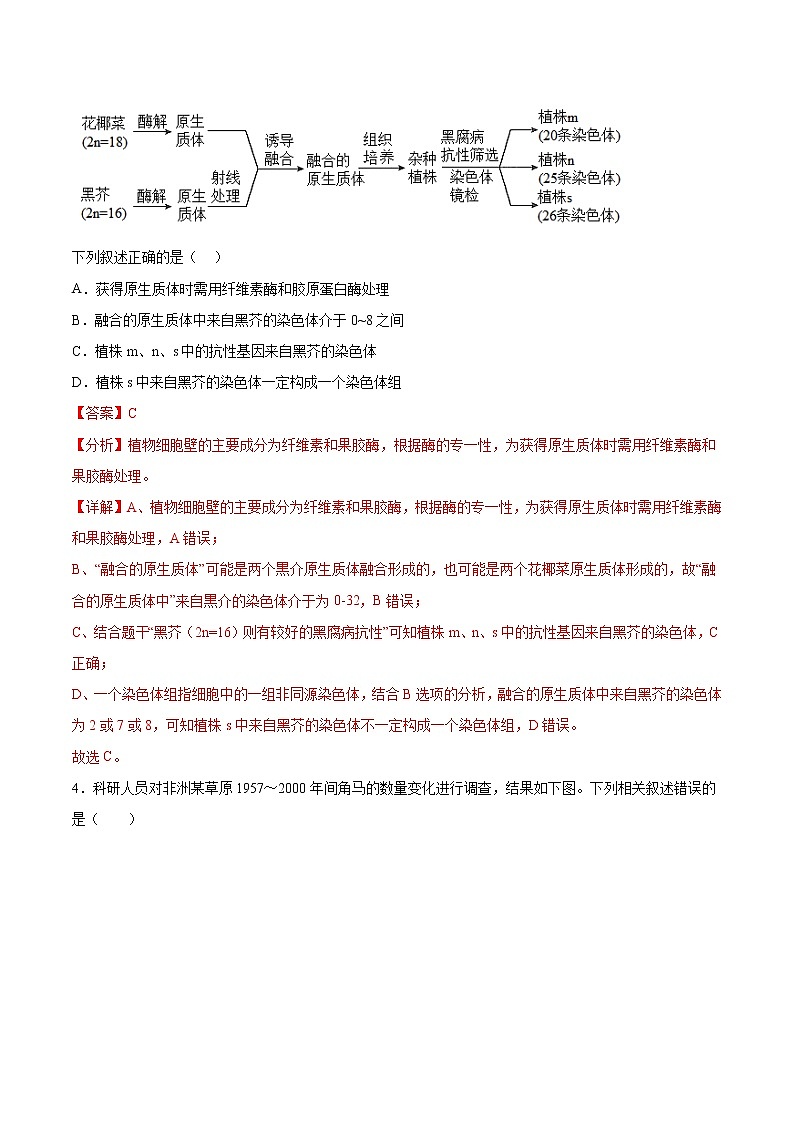
3.花椰菜(2n=18)易患黑腐病导致减产,黑芥(2n=16)则有较好的黑腐病抗性。科研人员基于下图所示过程,培育出抗性花椰菜植株m、n和s,它们均含有花椰菜的全部染色体。
下列叙述正确的是( )
A.获得原生质体时需用纤维素酶和胶原蛋白酶处理
B.融合的原生质体中来自黑芥的染色体介于0~8之间
C.植株m、n、s中的抗性基因来自黑芥的染色体
D.植株s中来自黑芥的染色体一定构成一个染色体组
【答案】C
【分析】植物细胞壁的主要成分为纤维素和果胶酶,根据酶的专一性,为获得原生质体时需用纤维素酶和果胶酶处理。
【详解】A、植物细胞壁的主要成分为纤维素和果胶酶,根据酶的专一性,为获得原生质体时需用纤维素酶和果胶酶处理,A错误;
B、“融合的原生质体”可能是两个黒介原生质体融合形成的,也可能是两个花椰菜原生质体形成的,故“融合的原生质体中”来自黒介的染色体介于为0-32,B错误;
C、结合题干“黑芥(2n=16)则有较好的黑腐病抗性”可知植株m、n、s中的抗性基因来自黑芥的染色体,C正确;
D、一个染色体组指细胞中的一组非同源染色体,结合B选项的分析,融合的原生质体中来自黑芥的染色体为2或7或8,可知植株s中来自黑芥的染色体不一定构成一个染色体组,D错误。
故选C。
4.科研人员对非洲某草原1957~2000年间角马的数量变化进行调查,结果如下图。下列相关叙述错误的是( )
A.1957~1980年间角马的种群数量基本呈“S”形增长
B.在1977年左右角马的出生率最大,增长速率最快
C.1980年左右角马数量主要受密度制约因素限制
D.种群数量不能无限增长是生态系统自我调节能力的体现
【答案】B
【分析】自然生态系统资源与空间总是有限的,种群经过一段时间的增长后,数量趋于稳定,增长曲线呈“S”形。
【详解】A、由曲线图可知,角马的种群增长速率逐渐升高,在1972年时达到最大,后逐渐减小,其数量基本呈“S”形增长,A正确;
B、约1972年时,角马增长速率最快,B错误;
C、1980年左右角马数量达到环境容纳量,主要受食物等密度制约因素限制,C正确;
D、种群数量不能无限增长,而是维持在一个稳定数量范围内,这是生态系统自我调节能力的体现,D正确。
故选B。
5.下图为二倍体百合花粉母细胞减数分裂不同时期的图像。下列分析正确的是( )
A.减数分裂过程的正确顺序是④①②③
B.图①每个细胞中都含有2个染色体组
C.基因重组会发生在图②④所示时期
D.同源染色体分离发生在图③所示时期
【答案】C
【分析】由图可知,①~④细胞分别处于减数第二次分裂前期、减数第一次分裂后期、减数第二次分裂末期、减数第一次分裂前期。
【详解】A、①中两个子细胞的染色体均位于细胞中央,说明该细胞处于减数第二次分裂中期;②细胞正在同源染色体分离,说明其处于减数第一次分裂后期;③着丝粒分裂后,染色体移向两极,说明处于减数第二次分裂末期;④由同源染色体联会显性,说明其处于减数第一次分裂前期,因此减数分裂过程的正确顺序是④②①③,A错误;
B、由以上分析可知,①处于减数第二次分裂前期,只含有1个染色体组,B错误;
C、基因重组包括染色体互换和非同源染色体上非等位基因自由组合,分别发生在减数第一次分裂前期和减数第一次分裂后期,即②④所示时期,C正确;
D、同源染色体分离发生在减数第一次分裂后期,即图②所示时期,D错误。
故选C。
6.关于高中生物学实验,下列说法错误的是( )
A.观察细胞质的流动时,可以用叶绿体的运动作为标志
B.酵母菌纯培养过程中,须用显微镜才能观察到单菌落
C.可用紫色洋葱鳞片叶外表皮细胞观察质壁分离和复原
D.观察有丝分裂装片时,在视野中可同时看到染色体和染色质
【答案】B
【分析】在显微镜下观察质壁分离,最好选择成熟的植物细胞,且液泡含有颜色,如紫色洋葱鳞片叶外表皮细胞。
【详解】A、叶绿体存在于细胞质,随着细胞质的流动而运动,观察细胞质的流动可用叶绿体的运动作为标志,A正确;
B、酵母菌纯培养过程中,形成的单菌落是肉眼可见的,B错误;
C、由于紫色洋葱鳞片叶片外表皮有成熟的液泡,且液泡中有颜色,能与细胞质形成颜色对比,故可用于观察质壁分离和复原的实验,C正确;
D、分裂间期占整个细胞周期的比例大,因此观察有丝分裂装片时,经碱性染料染色后,能观察到处于间期的染色质,也能观察到处于分裂期的染色体,D正确。
故选B。
7.染色体片段缺失的杂合子生活力降低但能存活,片段缺失的纯合子常导致个体死亡。控制果蝇红眼和白眼的基因位于X染色体上,现有一红眼雄果蝇(甲)与一白眼雌果蝇(乙)杂交,子代中出现一例染色体数目正常的白眼雌果蝇(丙)。相关叙述不正确的是( )
A.正常情况下,甲与乙杂交后代中只有红眼雌蝇和白眼雄蝇
B.丙的出现可能是甲的精子产生了基因突变或X染色体片段缺失
C.丙与正常红眼雄蝇杂交,统计后代雌雄比可确定其变异类型
D.基因突变和X染色体片段缺失两种变异均可通过显微镜观察
【答案】D
【分析】果蝇的红眼对白眼为显性,若用A、a基因表示果蝇的红眼与白眼,则红眼雄果蝇(甲)的基因型为XAY,白眼雌果蝇(乙)的基因型为XaXa,正常情况下,甲与乙杂交后代的基因型及表现型为:XAXa(红眼雌蝇)、XaY(白眼雄果蝇);染色体片段的缺失光学显微镜下可以观察,但是基因突变用显微镜观察不到。
【详解】A、果蝇的红眼对白眼为显性,若用A、a基因表示果蝇的红眼与白眼,则红眼雄果蝇(甲)的基因型为XAY,白眼雌果蝇(乙)的基因型为XaXa,正常情况下,甲与乙杂交后代的基因型及表现型为:XAXa(红眼雌蝇)、XaY(白眼雄果蝇),A正确;
B、结合A选项的分析,甲的基因型为XAY,乙的基因型为XaXa,杂交后子代中出现一例染色体数目正常的白眼雌果蝇(丙),丙的基因型可能XaXa(甲的精子产生了基因突变导致)或XOXa(甲的精子X染色体片段缺失,刚好丢失了含A基因的片段),B正确;
C、结合B选项的分析,丙的基因型可能XaXa(甲的精子产生了基因突变导致)或XOXa(甲的精子X染色体片段缺失,刚好丢失了含A基因的片段),丙与正常红眼雄蝇(XAY)杂交,若为基因突变(XaXa),则子代雌性均为红眼,雄性均为白眼,且雌雄果蝇数之比为1:1;若为染色体片段的缺失(XOXa),则杂交子代中雌果蝇数与雄果蝇数之比为2:1(雄果蝇中片段缺失的纯合子个体死亡),故丙与正常红眼雄蝇杂交,统计后代雌雄比可确定其变异类型,C正确;
D、染色体片段的缺失光学显微镜下可以观察,但是基因突变用显微镜观察不到,D错误。
故选D。
8.病原体入侵引起机体免疫应答,释放免疫活性物质。过度的免疫应答会造成机体炎症损伤,机体可通过一系列反应来降低损伤,如下图所示。下列叙述错误的是( )
A.下丘脑—垂体—肾上腺皮质轴分级调节实现了对②的分泌调节
B.①与②均促进下丘脑分泌促肾上腺皮质激素释放激素
C.适度使用②可缓解某些病原体引起的过度炎症反应
D.神经、内分泌、免疫系统通过①②③等信息分子相互调节
【答案】B
【分析】下丘脑—垂体—肾上腺皮质轴可以实现对肾上腺皮质激素的分级调节,同时肾上腺皮质激素负反馈调节下丘脑和垂体的分泌活动;内环境稳态的维持需要神经—体液—免疫调节网络的参与。
【详解】A、由图可以看出,神经递质作用于下丘脑使之产生某种激素作用于垂体,垂体产生另一种激素作用于肾上腺皮质,使其产生肾上腺皮质激素,即下丘脑—垂体—肾上腺皮质轴分级调节实现了对②的分泌调节,A正确;
B、①神经递质促进下丘脑分泌肾上腺皮质激素释放激素,②肾上腺皮质激素通过负反馈调节抑制下丘脑分泌肾上腺皮质激素释放激素,B错误;
C、由图可以看出,②肾上腺皮质激素可以抑制免疫细胞产生细胞因子,从而缓解过度炎症反应,C正确;
D、由图可以看出,神经调节中①神经递质,内分泌系统的②肾上腺皮质激素、免疫系统③细胞因子之间进行相互调节,D正确。
故选B。
9.可卡因是一种使人成瘾的毒品。科研人员给小鼠持续注射可卡因,获得毒品成瘾模型鼠。停止可卡因注射后,分别检测不同小鼠大脑皮层运动区部分神经元的突触数量,结果如下图所示。下列叙述不正确的是( )
A.突触前神经元借助化学信号向树突传递信息
B.成瘾时维持大脑兴奋需摄入的可卡因会减少
C.运动可通过恢复突触新生来减弱毒品依赖
D.该研究可为运动戒毒提供一定的实验依据
【答案】B
【分析】突触由突触前膜、突触间隙和突触后膜。突触结构可将电信号转化为化学信号,化学信号转化为电信号。
【详解】A、突触结构可将电信号转化为化学信号,化学信号转化为电信号,故突触前神经元借助化学信号向树突传递信息,A正确。
B、成瘾时突触的数量会减少,因此成瘾时维持大脑兴奋需摄入的可卡因会减少,B错误;
C、由图可知,毒品成瘾的模型鼠进行慢跑训练可使突触的数量增加,故运动可通过恢复突触新生来减弱毒品依赖,C正确;
D、由图可知,毒品成瘾的模型鼠进行慢跑训练可使突触的数量增加,该研可为运动戒毒提供一定的实验依据,D正确。
故选B。
10.下丘脑发出的交感神经受损导致患者瞳孔缩小、面部潮红等症状。相关叙述正确的是( )
A.副交感神经兴奋使瞳孔扩张、血管收缩
B.交感神经与副交感神经对同一器官的作用往往相同
C.在暗处交感神经活动占优势,患者瞳孔扩张相对缓慢
D.患者眼部相关肌肉上的交感神经受体敏感性降低
【答案】C
【分析】神经系统包括中枢神经系统和外周神经系统,中枢神经系统由脑和脊髓组成,脑分为大脑、小脑和脑干;外周神经系统包括脊神经、脑神经、自主神经,自主神经系统包括交感神经和副交感神经。交感神经和副交感神经是调节人体内脏功能的神经装置,所以也叫内脏神经系统,因为其功能不完全受人类的意识支配,所以又叫自主神经系统,也可称为植物性神经系统。
【详解】A、交感神经兴奋使瞳孔扩张,A错误;
B、交感神经与副交感神经对同一器官的作用往往相反,B错误;
C、紧张时瞳孔扩张是交感神经活动占优势的结果,患者下丘脑发出的交感神经受损导致患者瞳孔缩小,所以扩张相对缓慢,C正确;
D、患者是由于交感神经受损,而不是肌肉上的交感神经受体敏感性降低,D错误。
故选C。
11.有些神经元释放的递质不仅激活突触后膜上的受体,也能通过受体作用于突触前膜。向体外培养的神经元突触小体内注入足量标记的递质(NA),间隔一段时间给予适当刺激,检测递质释放量(如图)。下列叙述错误的是( )
A.递质通过突触前膜的受体转运到突触小体中
B.递质与突触后膜的受体结合实现信息的传递
C.胞外递质浓度增加抑制了突触前膜释放递质
D.这种递质释放的自身抑制现象属负反馈调节
【答案】A
【分析】神经递质是神经细胞突触前膜释放的信息分子,作用于突触后膜受体,引起突触后膜电位的变化,神经递质也可以通过受体作用于突触前膜,该作用主要维持细胞间隙中递质的含量。
【详解】A、根据图示信息,在胞外加入NA,细胞递质释放量降低,说明突触前膜受体可感受递质的含量,进行反馈调节,保证细胞间隙中递质的含量不会过多,不能转运到突触小体中,A错误;
B、递质与突触后膜的受体结合,引起突触后膜电位变化,实现信息的传递 ,B正确;
C、胞外递质浓度增加,导致递质释放量减少,说明抑制了突触前膜释放递质,C正确;
D、这种递质释放的自身抑制现象导致递质的含量不会过多,维持平衡和稳定,属负反馈调节,D正确。
故选A。
12.先天性夜盲症是一种单基因遗传病(相关基因用B、b表示),患者视网膜视杆细胞不能合成视紫红质。下图为某家族中此病的患病情况,以及第Ⅲ代个体的基因检测结果。下列分析不正确的是( )
A.该病为隐性遗传病,致病基因位于X染色体上
B.Ⅱ-3与Ⅱ-4均携带致病基因,因此后代Ⅲ-7患病
C.Ⅱ-5的小肠上皮细胞和初级卵母细胞中均含有致病基因
D.若Ⅲ-8与正常男性结婚,生育患病后代的概率是1/4
【答案】B
【分析】分析遗传系谱图,Ⅱ-3和Ⅱ-4不患病但是Ⅲ-7患病,因此该病为隐性病,为判断基因B/b的位置,可以第I代个体的相关基因带谱入手。Ⅲ-7和Ⅲ-9均只有一条带,为隐性基因对应的条带,而Ⅲ-10为正常人,其父亲Ⅱ-6为患者,若为常染色体隐性遗传病,则Ⅱ-6为bb,Ⅲ-10为Bb,应有两条带,故Ⅲ-10的基因型为XBY,该病为伴X染色体隐性遗传。
【详解】A、分析遗传系谱图,Ⅱ-3和Ⅱ-4不患病但是Ⅲ-7患病,因此该病为隐性病,为判断基因B/b的位置,可以第I代个体的相关基因带谱入手。Ⅲ-7和Ⅲ-9均只有一条带,为隐性基因对应的条带,而Ⅲ-10为正常人,其父亲Ⅱ-6为患者,若为常染色体隐性遗传病,则Ⅱ-6为bb,Ⅲ-10为Bb,应有两条带,故Ⅲ-10的基因型为XBY,该病为伴X染色体隐性遗传,A正确;
B、由于该病为伴X染色体隐性遗传,Ⅱ-4是正常男性,他不携带致病基因,B错误;
C、由于Ⅱ-5的女儿是患者,因此Ⅱ-5的基因型为XBXb,她的体细胞中和初级卵母细胞中含有b基因,C正确;
D、结合基因带谱,Ⅲ-8含两条带,因此基因型为XBXb,如其与正常男性(XBY)结婚,生育后代的患病(XbY) 概率是1/4,D正确;
故选B。
13.现有四个转Bt基因的抗虫棉纯合品系(基因型为BtBt),为研究Bt基因之间的位置关系,进行了杂交实验,结果如下表。下列推测错误的是( )
杂交组合
F1
F2(F1自交后代)
甲×乙
全部为抗虫植株
抗虫301株,不抗虫20株
乙×丙
全部为抗虫植株
抗虫551株,不抗虫15株
乙×丁
全部为抗虫植株
抗虫407株,不抗虫0株
A.甲与乙的Bt基因位于非同源染色体上
B.乙与丁的Bt基因可能位于同源染色体的相同位置
C.乙、丙和丁的Bt基因位于同源染色体上
D.甲与乙杂交组合的F2中约1/4植株自交后代不发生性状分离
【答案】D
【分析】根据表格分析:甲和乙杂交,F1全部为抗虫植株,F2中抗虫:不抗虫=15:1,该比值是9:3:3:1的变形,可知甲与乙的Bt基因位于非同源染色体上。
【详解】A、根据甲和乙杂交结果分析,F2中抗虫:不抗虫=15:1,该比值是9:3:3:1的变形,可知甲与乙的Bt基因位于非同源染色体上,A正确;
B、乙和丁杂交,F1全部为抗虫植株,F2全部为抗虫植株,可推测乙与丁的Bt基因可能位于同源染色体的相同位置,B正确;
C、乙和丙杂交,F1全部为抗虫植株,F2既有抗虫植株又有不抗虫植株,但是抗虫植株远多于不抗虫植株,可推测乙、丙的Bt基因位于同源染色体上,结合B选项,乙、丙和丁的Bt基因位于同源染色体上,C正确;
D、不含Bt基因表现为不抗虫,含Bt基因表现为抗虫,因此甲与乙杂交组合的F2中约1/2植株自交后代发生性状分离,D错误。
故选D。
14.科学家利用细菌视紫红质和ATP合成酶等构建了一种简单的人工光合细胞,模式图如下图。它可以产生ATP,为细胞代谢提供能量。关于该细胞的叙述,不正确的是( )
A.人工光合细胞器膜类似于叶绿体类囊体膜,能够实现能量转换
B.H+从人工光合细胞器进入细胞质的运输方式属于主动运输
C.人工光合细胞合成新的细菌视紫红质和ATP合成酶消耗ATP
D.人工光合细胞器与植物细胞的叶绿体结构和功能不完全相同
【答案】B
【分析】分析题图可知:H+从膜外运送到膜内,是从低浓度向高浓度运输,且在此过程中需要光提供能量,故H+进入人工光合细胞器内部的方式属于主动运输,但从人工光合细胞器内部转移到外部没有消耗能量,是以通过ATP合成酶以协助扩散的方式完成的。
【详解】A、人工光合细胞器膜类似于叶绿体类囊体膜,能够将光能转化为ATP中的化学能,实现能量转换,A正确;
B、H+从人工光合细胞器内部转移到外部没有消耗能量,是以通过ATP合成酶以协助扩散的方式完成的,B错误;
C、人工光合细胞合成新的细菌视紫红质和ATP合成酶需要能量,消耗ATP,C正确;
D、分析题图可知人工光合细胞器与植物细胞的叶绿体结构和功能不完全相同,D正确。
故选B。
15.光呼吸是植物利用光能,吸收O2并释放CO2的过程。研究者将四种酶基因(GLO、CAT、GCL、TSR)导入水稻叶绿体,创造了一条新的光呼吸代谢支路(GCGT支路),如图虚线所示。
据图分析,下列推测错误的是( )
A.光呼吸时C5与O2的结合发生在线粒体内膜上
B.光呼吸可以将部分碳重新回收进入卡尔文循环
C.GCGT支路有利于减少H2O2对叶绿体的损害
D.GCGT支路可以降低光呼吸从而提高光合效率
【答案】A
【分析】光呼吸代谢支路(GCGT支路)可以将部分碳重新回收进入卡尔文循化,利用于降低光呼吸消耗。
【详解】A、图中光呼吸代谢支路发生在叶绿体中,所以C5和O2的结合发生叶绿体上,A错误;
B、GCGT支路中,甘油酸可转化为PGA,进而将碳重新回收进入卡尔文循环,B正确;
C、GCGT支路中,H2O2可被分解为H2O和O2,有利于减少其对叶绿体的损害,C正确;
D、光呼吸代谢支路(GCGT支路)可以将部分碳重新回收进入卡尔文循化,利用于降低光呼吸消耗从而提高光合速率,D正确。
故选A。
二、综合题
16.四环素被广泛应用于治疗人及动物的细菌感染,但残留在动物组织、奶制品中的四环素通过食物链进入人体,会对人类健康造成威胁。为保障食品安全和人类健康,科研人员向大肠杆菌体内导入了一些特殊的DNA序列作为生物传感器,从而建立一种简易、灵敏以及准确的四环素检测方法。
(1)研究者利用下图所示的原理设计四环素检测传感器。
当环境中没有四环素时,GFP(绿色荧光蛋白)基因________________。当环境中有四环素时,四环素能够解除________________,最终使菌体________________。因此可以通过检测荧光强弱来判定环境中的四环素浓度。
(2)研究者利用基因工程技术构建含四环素检测传感器的大肠杆菌工程菌。
①利用上图所示的质粒1和质粒2,构建同时含片段1和片段2的表达载体,可用限制酶________________和________________分别处理质粒1和质粒2,再用DNA连接酶连接。(四种限制酶的识别序列及切割位点如下表所示)
限制酶
E
X
S
P
识别序列及切割位点
②研究者通过上述方法将所有的启动子和相应基因的DNA片段与载体连接,构建表达载体,导入用___________处理的大肠杆菌细胞内。经过筛选,获得工程菌。
(3)研究者发现在四环素浓度较低时,随四环素浓度增加,工程菌的荧光强度变化不明显。欲获得检测灵敏度更高的传感器,从以下选项中选择启动子和基因,构建表达载体并转入大肠杆菌后筛选,请从方案一、二中选择最合适的一种方案,将所选序号填入横线上________________。
I.启动子:①启动子A②启动子B③经T7RNA聚合酶特异性诱导开启的启动子
II.基因:A:R基因
B:GFP基因
C:T7基因(表达T7RNA聚合酶,其活性比大肠杆菌RNA聚合酶更高)
D:sfGFP基因(表达荧光强度和稳定性都高于GFP的绿色荧光蛋白)
【答案】(1) 不表达 R蛋白对启动子B的抑制作用 发出绿色荧光
(2) E、X E、S (X、P或S、P) CaCl2
(3)①A②C③D
【分析】基因工程的四个步骤分别是:目的基因的筛选与获取、基因表达载体的构建、将目的基因导入受体细胞、目的基因的检测与检测。
【详解】(1)据图分析可知,启动子B可与RNA聚合酶结合,促进GFP(绿色荧光蛋白)基因的转录。R蛋白抑制启动子B与RNA聚合酶的结合,抑制GFP(绿色荧光蛋白)基因的转录。四环素可以抑制R蛋白的作用,因此当环境中没有四环素时,GFP(绿色荧光蛋白)基因不表达;当环境中有四环素时,四环素能够解除R蛋白对启动子B的抑制作用,最终使菌体发出绿色荧光。因此可以通过检测荧光强弱来判定环境中的四环素浓度。
(2)构建同时含片段1和片段2的表达载体,可用限制酶E、X处理质粒1,使质粒1被切开,再用E、S处理质粒2将片段2切下来,由于限制酶X和S切割后的黏性末端相同,可用DNA连接酶连接,将片段2和质粒1连接起来,形成重组质粒。(或用S、P切割质粒1,再用X、P处理质粒2将片段2切下来,由于限制酶X和S切割后的黏性末端相同,也可用DNA连接酶连接,将片段2和质粒1连接起来,形成重组质粒。)用CaCl2处理的大肠杆菌处于一种易于能吸收周围环境中DNA分子的状态,然后再将重组的基因表达载体导入其中,最后经过筛选,获得工程菌。
(3)欲获得检测灵敏度更高的传感器,可以选择相关启动子和基因进行调控,可以增强启动子A与RNA聚合酶的结合,使R基因表达出更多R蛋白,添加T7基因,可表达T7RNA聚合酶,其活性比大肠杆菌RNA聚合酶更高,可增强相关基因的表达,R蛋白增多对荧光蛋白基因的抑制作用增强,四环素可以解除R蛋白的抑制作用,四环素浓度越高,解除效果越好 ,荧光蛋白基因表达量越多,荧光越强,同时可将普通荧光蛋白基因换为sfGFP基因,表达荧光强度和稳定性较高绿色荧光蛋白,进而增强检测的灵敏度。
17.学习以下材料,回答(1)~(4)题。
呼吸道黏膜免疫与黏膜疫苗
呼吸道黏膜是抵御呼吸道病原体的重要防线。当病原体来到黏膜腔后首先接触由上皮细胞分泌的粘液,含有多种酶的粘液可阻止病原体接近上皮细胞,并由纤毛摆动将病原体排出体外。当病原体穿过第一道屏障来到上皮层,呼吸道黏膜及附近的上皮细胞和免疫细胞就会启动黏膜免疫应答。
抗原穿过呼吸道上皮细胞层的主要方式如右图所示。黏膜相关淋巴组织中的B细胞可以直接接触上皮细胞转运的抗原在辅助性T细胞的帮助下增殖分化形成浆细胞,产生一种黏膜免疫特有的抗体——分泌型IgA(slgA)。slgA合成速度快,且以多聚体的形式存在,由浆细胞分泌后经上皮细胞转运到呼吸道粘液中发挥作用。另一方面,黏膜相关淋巴组织中的T细胞能接受树突状细胞(DC)呈递的抗原,通过细胞免疫裂解被病毒感染的靶细胞,同时,形成大量在黏膜组织驻留的记忆T细胞。当相同的呼吸道病毒再次入侵呼吸道时,组织驻留记忆T细胞可以在黏膜组织迅速响应,及时清除被病毒入侵的细胞。
传统的肌肉注射疫苗能够诱导全身的系统免疫,但难以提供有效的黏膜局部保护。例如,slgA很难通过系统免疫激发,系统免疫产生的记忆T细胞也难以及时到达并清除呼吸道的病毒。呼吸道黏膜疫苗以口部吸入或鼻内给药方式接种,能诱导黏膜局部免疫和全身系统免疫,具有广阔的研发前景。
(1)人体的________________是保卫人体的第一道防线,属于________________性免疫。
(2)M细胞是黏膜独有的一种上皮细胞,参与图中①途径。M细胞表面缺乏微绒毛和正常的黏液层,易与抗原接触,胞吞活性强,但细胞内没有溶酶体,能将抗原完整的转运给位于M细胞基底面内陷形成的“口袋”中的DC细胞。从结构与功能的角度推测,M细胞________________(是/不是)一种抗原呈递细胞,推理的依据是________________________________。
(3)对呼吸道黏膜免疫的理解,正确的叙述包括________________。
A.黏膜免疫中浆细胞能快速产生以多聚体形式存在的sIgA抗体
B.大量sIgA抗体经血液循环到达身体各个部位与抗原特异性结合
C.黏膜相关淋巴组织中的T细胞能被上皮细胞转运的抗原直接激活
D.黏膜组织驻留记忆T细胞对再次入侵呼吸道的病原体响应更及时
(4)目前针对呼吸道病毒的疫苗多采用肌肉注射接种,请运用文中信息分析,若将肌肉注射疫苗改为口部吸入或鼻内给药方式接种,可能遇到哪些问题?________________
【答案】(1) 皮肤、黏膜 非特异
(2) 不是 ①缺乏溶酶体,不能加工处理抗原②摄取并将抗原完整直接转运给树突状细胞,仅具有转运功能,由树突状细胞摄取、加工处理、呈递抗原
(3)AD
(4)①呼吸道黏膜上皮层细胞的紧密连接和纤毛摆动使得疫苗不易被摄入
②呼吸道黏液中存在天然抗体、蛋白酶等化学物质容易破坏黏膜疫苗
③疫苗不容易被呼吸道上皮细胞摄取并转运给抗原呈递细胞从而诱发免疫应答
【分析】人体免疫系统的三大防线:
1、第一道:皮肤、黏膜;
2、第二道:吞噬细胞及体液中杀菌物质;
3、第三道:免疫器官、免疫细胞、免疫物质共同组成的免疫系统。
【详解】(1)人体的皮肤、黏膜是保卫人体的第一道防线,属于非特异性免疫。
(2)由于M细胞缺乏溶酶体,不能加工处理抗原②摄取并将抗原完整直接转运给树突状细胞,仅具有转运功能,由树突状细胞摄取、加工处理、呈递抗原。因此M细胞不是一种抗原呈递细胞。
(3)A、根据题干信息:抗原穿过呼吸道上皮细胞层的主要方式如右图所示。黏膜相关淋巴组织中的B细胞可以直接接触上皮细胞转运的抗原在辅助性T细胞的帮助下增殖分化形成浆细胞,产生一种黏膜免疫特有的抗体——分泌型IgA(slgA)。slgA合成速度快,且以多聚体的形式存在,由浆细胞分泌后经上皮细胞转运到呼吸道粘液中发挥作用,A正确;
B、slgA合成速度快,且以多聚体的形式存在,由浆细胞分泌后经上皮细胞转运到呼吸道粘液中发挥作用,B错误;
C、黏膜相关淋巴组织中的T细胞能接受树突状细胞(DC)呈递的抗原,C错误;
D、当相同的呼吸道病毒再次入侵呼吸道时,组织驻留记忆T细胞可以在黏膜组织迅速响应,及时清除被病毒入侵的细胞,D正确;
故选AD。
(4)根据题干信息:若将肌肉注射疫苗改为口部吸入或鼻内给药方式接种,可能遇到以下问题:①呼吸道黏膜上皮层细胞的紧密连接和纤毛摆动使得疫苗不易被摄入②呼吸道黏液中存在天然抗体、蛋白酶等化学物质容易破坏黏膜疫苗③疫苗不容易被呼吸道上皮细胞摄取并转运给抗原呈递细胞从而诱发免疫应答。
18.生姜既是一种重要的调味蔬菜,又具有较高的药用价值。科研人员对生姜的繁殖以及药用价值开展了一系列研究。
(1)生姜通常采用无性繁殖的方式进行生产,但感染的病毒很容易在植株体内累积。生姜的茎尖分生区附近无病毒,可作为组织培养的_______,经脱分化形成_______,进一步培养可获得脱毒苗进行大量种植。
(2)生姜块茎可以提取生姜精油,为进一步研究生姜精油的药用价值,科研人员进行了如下实验。
实验一:分别取0.1mL的表皮葡萄球菌(A)、金黄色葡萄球菌(B)、枯草芽孢杆菌(C)悬液,与20mL熔化的培养基混匀。在培养基中制备4个直径为8mm的小孔,向培养基的4个小孔中分别加入不同添加物,添加情况及实验结果如下表所示。
组别(小孔编号)
小孔添加物
对不同菌种的抑菌圈直径(mm)
A
B
C
1
150μL纯生姜精油
13.4
13.3
13.9
2
150μL吐温溶液和纯生姜精油(体积比1∶1)
15.8
15.6
15.6
3
150μL缓冲液(空白对照)
8
8
8
4
150μL吐温溶液和缓冲液(体积比1∶1)
8
8
8
①制备培养基时,除了添加必备的营养物质外,还需要满足微生物对______的需求。
②实验结果表明______。
实验二:实验研究发现生姜精油还有抗衰老的作用,向果蝇饲料中添加不同浓度的生姜精油后,测定衰老相关基因的表达量,结果如下图。由图可推测这三种基因与细胞衰老的关系是______
(3)若要将生姜精油应用于相关产品的开发,除了安全性以外,还可以研究哪些问题:______。
【答案】(1) 外植体 愈伤组织
(2) pH、特殊营养物质以及O2的需求
纯生姜精油具有抑菌的作用,且吐温溶液可以增加纯生姜精油的抑菌作用
SODI基因表达的产物能延缓细胞衰老,TOR基因和MTH基因表达产物能促进细胞衰老。
(3)使用方法、使用剂量、提取方法
【分析】培养基是指人们按照微生物对营养物质的不同需求,配制出供其生长繁殖的营养物质。植物组织培养技术是指将离体的植物器官、组织或细胞等,培养在人工配制的培养基上,给予适宜的培养条件,诱导其形成完整植株的技术。
【详解】(1)植物组织培养技术是指将离体的植物器官、组织或细胞等,培养在人工配制的培养基上,给予适宜的培养条件,诱导其形成完整植株的技术。生姜的茎尖分生区附近无病毒,可作为组织培养的外植体,经脱分化形成愈伤组织,进一步培养可获得脱毒苗进行大量种植。
(2)不同的微生物对生长繁殖的需求是不同的,制备培养基时,除了添加必备的营养物质外,还需要满足微生物对pH、特殊营养物质以及O2的需求。由表格可知,小孔添加150μL纯生姜精油对不同菌种的抑菌圈直径比空白对照组以及添加150μL吐温溶液和缓冲液(体积比1∶1)都要大,说明纯生姜精油对不同菌种均有抑制作用,另外,小孔添加150μL吐温溶液和纯生姜精油(体积比1∶1)对不同菌种的抑菌圈直径比小孔添加150μL纯生姜精油的抑菌圈直径大,说明吐温溶液可以增加纯生姜精油的抑菌作用,综上所述,实验结果表明纯生姜精油具有抑菌的作用,且吐温溶液可以增加纯生姜精油的抑菌作用。由题意可知,生姜精油具有抗衰老的作用,根据柱形图结果可知,与对照组相比,SODI基因的表达量随生姜精油的浓度增大而增大,而TOR和MTH基因表达量减小,说明SODI基因表达的产物能延缓细胞衰老,TOR基因和MTH基因表达产物能促进细胞衰老。
(3)若要将生姜精油应用于相关产品的开发,除了安全性以外,还可以研究生姜精油的提取方法(提高提取的纯度和产量)使用剂量(口服或外用)、使用方法等。
19.自然界中的光强常在短时间内剧烈变化,影响植物的光合作用效率。科研人员对拟南芥的叶绿体响应光强变化的机理进行了探究。
(1)类囊体膜上的蛋白复合物PSI催化水在光下分解,变化的光强会影响这一过程,从而影响光反应产生__________,最终影响暗反应过程有机物的合成。
(2)PSII复合物的主要部分延伸到类囊体腔中,科研人员推测类囊体腔中的蛋白参与PSII的组装。为此,利用农杆菌转化拟南芥,由于农杆菌的__________会随机整合到拟南芥的核基因组中,因而可得到类囊体腔内蛋白基因发生突变的突变体。
(3)科研人员在所得突变体中观察到,B基因突变体无法编码类囊体腔内的蛋白B,该突变体表现为缺乏PSII复合物。科研人员进行实验,处理及结果如图。
实验结果
a组
b组
c组
d组
B基因突变体
+++++
+
++
+++
野生型
+++++
+++++
+++++
+++++
注:“+” 数量多代表生长状况好。
①据图分析,本实验的自变量是___________。
②依据实验结果推测,PSII复合物的功能是___________对变化光强的适应。
(4)进一步将b组植株的叶肉细胞置于电镜下观察,结果如图。
基于本实验结果推断,B基因参与PSII复合物的组装,PSII复合物帮助植物适应变化的光强。请对观察结果能否证实该推断作出判断,并阐明理由____。
【答案】(1)ATP和NADPH
(2)T-DNA
(3) 变化的光强;光强变化的规律性;缺乏PSII复合物 提高
(4)不能证实。观察结果为,与野生型相比较B基因突变体的淀粉颗粒明显小而少;无法证实B蛋白参与PSⅡ复合物的组装,但支持PSII复合物帮助适应变化的光强
【分析】光合作用的过程分为光反应和暗反应两个阶段,光反应的场所为类囊体薄膜,包括水的光解生成还原氢和氧气,以及ATP、NADPH的合成;暗反应的场所为叶绿体基质,包括二氧化碳的固定和三碳化合物的还原两个过程。
【详解】(1)光强变化影响类囊体上水的光解,从而影响其产物ATP和NADPH的生成。
(2)农杆菌转化法中Ti质粒的T-DNA(可转移的DNA)会随机整合到植物细胞中。
(3)由图可知,光照强度及其变化规律属于自变量;由表可知,B基因是否突变(是否缺乏PSⅡ复合物)为自变量。突变体表现为缺乏PSⅡ复合物,从而导致bcd三组生长状况变差,a组光强下无论突变生长状况均一致,说明PSⅡ复合物可提高植物对变化光强的适应。
(4)由图可知,观察结果为,与野生型相比较B基因突变体的淀粉颗粒明显小而少;无法证实B蛋白参与PSⅡ复合物的组装,但支持PSⅡ复合物帮助适应变化的光强。
20.小菜蛾是一种害虫,其幼虫主要危害十字花科蔬菜。
(1)从生态系统的组成成分划分,小菜蛾属于______。十字花科植物可分泌芥子油苷防御害虫,而经过长期的演化,小菜蛾幼虫可抵御这种毒素。成虫将卵产于叶片上,孵化出的幼虫以叶片为食。芥子油苷同时还能吸引小菜蛾的天敌。上述现象说明,芥子油苷作为一种信息,能调节生物的种间关系,维持生态系统的______。
(2)青菜和芥蓝是两种常见的十字花科蔬菜,研究者比较了小菜蛾成虫在两种植物叶片上的产卵量(见下图)。结果显示______。
(3)芥蓝真叶的叶片表面有蜡质,青菜真叶表面无蜡质,二者的子叶表面均无蜡质(有蜡质的叶片表面更光滑,卵不易附着)。除去芥蓝叶片右侧的蜡质,统计左侧和右侧的产卵量。实验结果为右侧卵的数目______左侧,证明小菜蛾成虫在芥蓝真叶上产卵量小的原因是表面有蜡质。
(4)研究人员发现,幼虫取食过的芥蓝真叶上卵数量增加。为探究这种现象的原因,电镜下观察幼虫取食过的芥蓝叶片,可看到爬行和取食部位布满了丝,进一步发现幼虫只在爬行过程中吐丝。用四组真叶进行实验,并统计叶片上的产卵量(见下图)。
请结合(2)~(4)的研究,推测小菜蛾在厚蜡植物上的生存策略为______。
(5)蚕豆(非十字花科)植株不能吸引小菜蛾成虫产卵,且小菜蛾幼虫不能在蚕豆植株上存活。请据此提出芥蓝田里控制小菜蛾的生物防治措施______。
【答案】(1) 消费者 平衡与稳定
(2)小菜蛾在青菜真叶、子叶上的产卵密度无差异,在芥蓝真叶上的产卵密度显者高于子叶
(3)大于
(4)成虫在子叶上产卵,孵化后的幼虫爬行到真叶上取食,爬行过程中吐的丝覆盖蜡质,取食破坏蜡质,使叶片表面不光滑,有利于卵的附着
(5)在芥蓝田中间隔种植蚕豆,小菜蛾爆发前在蚕豆上喷施芥子油苷或芥蓝提取物
【分析】生态系统的成分包含生产者、消费者、分解者、非生物的物质和能量。
【详解】(1)从生态系统的组成成分划分,小菜娥以菜为食,小菜蛾属于消费者。十字花科植物可分泌芥子油苷防御害虫,而经过长期的演化,小菜蛾幼虫可抵御这种毒素。成虫将卵产于叶片上,孵化出的幼虫以叶片为食。芥子油苷同时还能吸引小菜蛾的天敌。上述现象说明,芥子油苷作为一种信息,能调节生物的种间关系,维持生态系统的平衡与稳定。
(2)分析柱状图实验数据可知:小菜蛾在青菜真叶、子叶上的产卵密度无差异,在芥蓝真叶上的产卵密度显著低于子叶。
(3)由于有蜡质的叶片表面更光滑,卵不易附着,如果除去芥蓝叶片右侧的蜡质,统计左侧和右侧的产卵量。实验结果为右侧卵的数目大于左侧,证明小菜蛾成虫在芥蓝真叶上产卵量小的原因是表面有蜡质。
(4)根据前面的小问,由于有蜡质的叶片表面更光滑,卵不易附着,并且幼虫取食过的芥蓝叶片,可看到爬行和取食部位布满了丝,进一步发现幼虫只在爬行过程中吐丝。推测生存策略是:成虫在子叶上产卵,孵化后的幼虫爬行到真叶上取食,爬行过程中吐的丝覆盖蜡质,取食破坏蜡质,使叶片表面不光滑,有利于卵的附着。
(5)由于蚕豆植株不能吸引小菜蛾成虫产卵,且小菜蛾幼虫不能在蚕豆植株上存活,因此可以采取在芥蓝田中间隔种植蚕豆,小菜蛾爆发前在蚕豆上喷施芥子油苷或芥蓝提取物来防治小菜蛾。
21.白洋淀是华北平原为数不多的大湖,受自然条件和人类活动影响,白洋淀发生了富营养化等生态问题,为此研究人员开展了研究。
(1)白洋淀在调节京津冀地区气候、涵养水源等方面发挥重要作用,体现了生物多样性的______价值。
(2)研究人员在2009年对白洋淀生态系统的结构和功能进行评估分析。
①下图1是生态系统的部分食物链,它反映了系统中生物成分之间的______结构,其中鲤鱼占据第______营养级。
②分析各营养级间能量流动的情况,构建模型如下图2。
据图2分析,此生态系统中第二和第三营养级之间的能量传递效率是______。碎屑中的能量除图中所示外,还会流向______。
(3)研究人员分析了2009~2015年间白洋淀的富营养化程度与部分生物的生物量变化情况,结果如下图3。
结合图1和图3分析,2009~2010年间富营养化程度变化引起草鱼生物量下降的可能原因是______。
(4)水体富营养化是我国乃至世界湖泊的重大环境问题,下列能缓解白洋淀富营养化的科学合理的措施有______。
A.控制工业和生活污水向白洋淀的排放
B.投放以浮游植物为食的鳙鱼
C.减少挺水和沉水植物的种植面积
D.利用物理方法去除水体中的N、P
E.从国外引入高效吸收N、P的植物
【答案】(1)间接
(2) 营养 二、三 16.1% 分解者
(3)水体富营养化程度上升,浮游植物生物量增多,导致沉水植物生物量下降,草鱼的主要食物来源减少,草鱼生物量下降
(4)ABD
【分析】水体富营养化导致水中溶解氧下降,会导致鱼类的死亡进一步加剧水体恶化,这种调节方式属于正反馈调节。能量传递效率=后一营养级同化量/前一营养级同化量。
生物多样性一般包括下面几个方面:直接价值、间接价值以及目前人类尚不清楚的潜在价值。直接价值:是指对人类有食用、药用和工业原料等实用意义的,以及有旅游观赏、科学研究和文学艺术创作等非实用意义的价值。间接价值主要体现在调节生态系统功能方面。生物多样性还具有许多目前人们尚不清楚的潜在价值。
【详解】(1)生物多样性的间接价值主要体现在调节生态系统功能方面,因此白洋淀在调节京津冀地区气候、涵养水源等方面发挥重要作用,体现了生物多样性的间接价值。
(2)①生态系统营养结构指的是食物链和食物网,鲤鱼取食浮游植物时属于第二营养级,取食浮游植物属于第三营养级。
②能量传递效率=后一营养级同化量/前一营养级同化量,该生态系统第二和第三营养级之间的能量传递效率=501.9/(1473+1651)=16.1%。碎屑中的能量除图中所示外,还会被分解者分解散失。
(3)水体富营养化程度增大导致浮游植物增多,沉水植物减少,草鱼食物减少,并且水体溶解氧量下降加速草鱼死亡,因此草鱼生物量下降。
(4)控制水体富营养化的措施:一方面可以减少水体中N、P等矿质元素含量,因此可以采用控制工业和生活污水向白洋淀的排放、物理方法去除水体中的N、P元素,另一方面可以增加取食浮游植物的动物的数量,比如投放以浮游植物为食的鳙鱼;减少挺水和沉水植物的种植面积这种操作不利于当地生态系统稳定性的维持,从国外引入高效吸收N、P的植物可能会增加物种入侵的风险,也不适合,因此CE错误,ABD正确,故选ABD。
相关试卷
2023年高考考前押题密卷-生物(重庆卷)(全解全析):
这是一份2023年高考考前押题密卷-生物(重庆卷)(全解全析),共21页。试卷主要包含了 考试结束后,将答题卡交回.等内容,欢迎下载使用。
2023年高考考前押题密卷-生物(山东卷)(全解全析):
这是一份2023年高考考前押题密卷-生物(山东卷)(全解全析),共22页。
2023年高考考前押题密卷-生物(江苏卷)(全解全析):
这是一份2023年高考考前押题密卷-生物(江苏卷)(全解全析),共14页。试卷主要包含了【答案】B,【答案】A,【答案】C,【答案】D等内容,欢迎下载使用。

