资料中包含下列文件,点击文件名可预览资料内容
还剩3页未读,
继续阅读
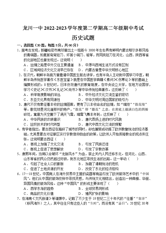
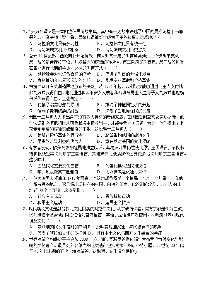
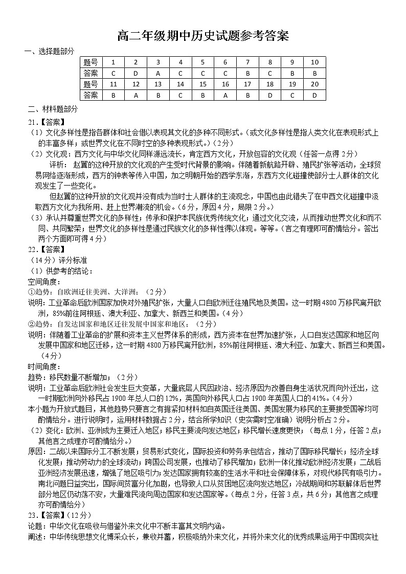
广东省河源市龙川县第一中学2022-2023学年高二下学期期中考试历史试题
展开
这是一份广东省河源市龙川县第一中学2022-2023学年高二下学期期中考试历史试题,文件包含广东省河源市龙川县第一中学2022-2023学年第二学期高二年级4月期中考试历史试卷docx、广东省河源市龙川县第一中学2022-2023学年第二学期高二年级4月期中考试历史答案docx等2份试卷配套教学资源,其中试卷共11页, 欢迎下载使用。
相关试卷
2023-2024学年广东省河源市龙川县第一中学高二上学期期中考试历史试题含答案:
这是一份2023-2024学年广东省河源市龙川县第一中学高二上学期期中考试历史试题含答案,共7页。试卷主要包含了、选择题等内容,欢迎下载使用。
2023-2024学年广东省河源市龙川县第一中学高二上学期期末模拟考试历史试题解析版:
这是一份2023-2024学年广东省河源市龙川县第一中学高二上学期期末模拟考试历史试题解析版,共13页。
广东省河源市龙川县第一中学2022-2023学年高二下学期期末考试历史试卷:
这是一份广东省河源市龙川县第一中学2022-2023学年高二下学期期末考试历史试卷,共16页。试卷主要包含了单选题,材料解析题等内容,欢迎下载使用。

