


中考化学压轴题 专题03 酸碱盐的性质及复分解反应(讲练)(解析版)
展开
这是一份中考化学压轴题 专题03 酸碱盐的性质及复分解反应(讲练)(解析版),共23页。
碱盐的性质及复分解反应
考点设置
名师点拨
碱盐的性质及复分解反应
酸的性质及探究
该考点常与溶液的酸碱性、金属的化学性质、酸的用途、中和反应、盐的化学性质、复分解反应、化学方程式的书写、有关实验操作(或现象、结论)等相关知识联系起来,进行综合考查,要理解和熟记酸的化学性质、用途及相关实验现象,能正确书写相关化学方程式。
碱的性质及探究
要牢记碱的化学性质、用途、反应现象和化学方程式,以及与之相关的知识,尤其是对碱的后面三条化学性质(包括反应现象、化学方程式)要能灵活运用
中和反应及探究
要理解和熟记中和反应及其应用等相关知识,学会借助一些试剂或仪器等(如酸碱指示剂、pH试纸、温度计等),来帮助我们判断反应是否进行或恰好完全,能正确读懂反应图像
盐和复分解反应
该考点与置换反应、复分解反应、酸和碱的化学性质等知识点联系密切,要熟练掌握盐的化学性质并能判断盐与金属或化合物能否发生反应
【考点一】酸的性质及探究
【要点梳理】
酸的化学性质主要有如下五个:
(1)与酸碱指示剂的反应:使紫色石蕊试液变红色,不能使无色酚酞试液变色。
(2)酸+金属----盐+氢气(置换反应)
注意:这里的金属是金属活动性顺序中排在氢之前的较活泼金属。
(3)酸+金属氧化物----盐+水(复分解反应)
(4)酸+碱----盐+水(复分解反应)
(5)酸+碳酸盐----盐+水+二氧化碳 (复分解反应)
【典型例题】
向CuO和铁粉的混合物中加入一定量的稀硫酸,微热充分反应后冷却、过滤,在滤液中加入一枚洁净的铁钉,发现铁钉表面无任何变化。据此判断,下列结论正确的是( )
A.滤液中一定含有FeSO4、H2SO4
B.滤渣里一定有Cu
C.滤液中可能有CuSO4、H2SO4
D.滤渣里一定有Cu和Fe
【答案】B
【解答】解:A、在滤液中加入一枚洁净的铁钉,发现铁钉表面无任何变化,说明滤液中不含有硫酸铜、硫酸,该选项说法不正确;
B、稀硫酸和氧化铜反应生成硫酸铜和水,硫酸铜和铁反应生成硫酸亚铁和铜,因此滤渣中含有铜,该选项说法正确;
C、滤液中不含有硫酸,该选项说法不正确;
D、滤渣中含有铜,不一定含有铁,该选项说法不正确。
故选:B。
【变式训练】
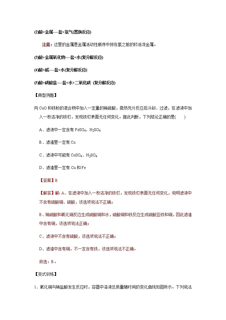
1.氧化铜与稀盐酸发生反应时,容器中溶液总质量随时间的变化曲线如图所示。下列说法错误的是( )
A.该实验是将稀盐酸逐渐加入到盛有氧化铜的容器中
B.m点表示氧化铜与稀盐酸恰好完全反应
C.m点和n点对应溶液中铜元素的质量不相等
D.m点和n点对应溶液蒸发结晶后得到的固体成分相同
【答案】C
【解答】解:A、溶液的总质量从零开始,所以该实验是将盐酸逐渐加入氧化铜中,故正确;
B、m点表示氧化铜和盐酸恰好完全反应,故正确;
C、m点表示氧化铜和盐酸恰好完全反应,n点表示加入的盐酸过量,所以n点和m点对应溶液中铜元素质量相等,故错误;
D、酸具有挥发性,所以n点和m点对应溶液蒸发结晶后得到的固体成分相同,故正确;
故选:C。
2.盐酸是重要化工产品。
(1)盐酸可用于金属表面除锈,请写出盐酸除铁锈的化学方程式 。
(2)盐酸具有挥发性,在空气中打开盛有浓盐酸的试剂瓶瓶盖,在瓶口处观察到的现 象是 。
(3)氨水也具有挥发性,可挥发出氨气。如图,在 a、b 处放有浸泡过浓盐酸或浓氨水的棉花,过一会在 c 处可观察到的现象是 ,a 处是放有浸泡过 的棉花。(已知:①NH3 与 HCl 在空气中相遇可反应生成白色固体 NH4Cl;②相对分子质量越小的气体扩散速度越快)
(4)实验室可用NH4Cl 与Ca(OH)2 固体加热发生复分解反应制取 NH3,请写出此反应的化学方程式 ,收集 NH3可用向 排空气法。
【答案】(1)Fe2O3+6HCl═2FeCl3+3H2O;(2)出现白雾;(3)产生白烟;浓氨水;(4)2NH4Cl+Ca(OH)2CaCl2+2H2O+2NH3↑;向下。
【解答】解:(1)盐酸可用于金属表面除锈,是因为氧化铁能和盐酸反应生成氯化铁和水,反应的化学方程式:Fe2O3+6HCl═2FeCl3+3H2O。
故填:Fe2O3+6HCl═2FeCl3+3H2O。
(2)盐酸具有挥发性,在空气中打开盛有浓盐酸的试剂瓶瓶盖,挥发出的氯化氢在瓶口和空气中的水蒸气结合生成小液滴,因此在瓶口处观察到出现白雾。
故填:出现白雾。
(3)过一会在 c 处可观察到的现象是产生白烟,a 处是放有浸泡过浓氨水的棉花,这是因为氨分子运动的速率比氯化氢分子运动的快。
故填:产生白烟;浓氨水。
(4)NH4Cl 与Ca(OH)2 固体加热发生复分解反应生成氯化钙、水和氨气,反应的化学方程式:2NH4Cl+Ca(OH)2CaCl2+2H2O+2NH3↑;
氨气密度比空气小,因此收集NH3可用向向下排空气法。
故填:2NH4Cl+Ca(OH)2CaCl2+2H2O+2NH3↑;向下。
【考点二】碱的性质及探究
【要点梳理】
碱的化学性质有四个:
(1)碱溶液与酸碱指示剂的反应:使紫色石蕊试液变蓝色,使无色酚酞试液变红色。
(2)碱 + 非金属氧化物 ----- 盐 + 水(不属于复分解反应)
(3)碱 + 酸----- 盐 + 水(方程式见知识点一)
(4)碱 + 盐 ----- 另一种碱 + 另一种盐(复分解反应)
【典型例题】
某同学用如图总结NaOH的四类化学性质(即NaOH能够与四类物质发生化学反应)。
(1)为验证性质①,该同学将无色酚酞试液滴入NaOH溶液中,溶液颜色由无色变成 ;
(2)性质②的反应为中和反应,试写出NaOH与盐酸反应的化学方程式 ;
(3)为了验证性质③,该同学可选择的物质是 (填序号)。
A.Na2CO3 B.CO2 C.FeCl2 D.Ba(NO3)2
【答案】红色;NaOH+HCl═NaCl+H2O;C。
【解答】解:(1)为验证性质①,该同学将无色酚酞试液滴入NaOH溶液中,溶液颜色由无色变成红色。
故填:红色。
(2)NaOH与盐酸反应生成氯化钠和水,反应的化学方程式:NaOH+HCl═NaCl+H2O。
故填:NaOH+HCl═NaCl+H2O。
(3)氢氧化钠不能和碳酸钠、硝酸钡反应,二氧化碳不是盐,和氯化亚铁反应生成氢氧化亚铁沉淀和氯化钠,因此为了验证性质③,该同学可选择的物质是氯化亚铁。
故填:C。
【变式训练】
1. t℃时,加热烧杯中的石灰水,发现溶液变浑浊,测得此时溶液的pH>7.关于溶液变浑浊的原因,同学们有两种观点:①Ca(OH)2的溶解度随温度升高而减小;②Ca(OH)2与空气中的CO2反应。他们设计以下方案进行探究,其中没有意义的是( )
A.将装有浊液的烧杯,用冰水冷却,恢复至t℃,观察浑浊是否消失
B.取适量浊液,过滤,往滤渣中加入盐酸,观察是否有气泡产生
C.取适量浊液,过滤,往滤液中加入Na2CO3溶液,观察是否有沉淀生成
D.其他条件不变,隔绝空气,再做一个加热石灰水的对比实验
【答案】C
【解答】解:A、将装有浊液的烧杯,用冰水冷却,恢复至t℃,观察浑浊是否消失,如果消失,可能是Ca(OH)2的溶解度随温度降低而增大,所致,该选项有意义;
B、取适量浊液,过滤,往滤渣中加入盐酸,观察是否有气泡产生,如果产生气泡,是因为碳酸钙和盐酸反应生成了二氧化碳,即Ca(OH)2与空气中的CO2反应生成了碳酸钙,该选项有意义;
C、取适量浊液,过滤,往滤液中加入Na2CO3溶液,观察是否有沉淀生成,即使产生沉淀,也是由于氢氧化钙和碳酸钠反应生成了碳酸钙,该选项无意义;
D、其他条件不变,隔绝空气,再做一个加热石灰水的对比实验,如果产生沉淀,说明Ca(OH)2的溶解度随温度升高而减小,该选项有意义。
故选:C。
2.如图表示碱与不同类别物质之间的性质关系(“一”表示相连物质能发生反应,“→”表示两种物质间的转化关系,部分物质和反应条件已略去),请回答问题。
(1)X的物质类别 。
(2)根据性质①写出检验CO2的化学反应方程式 。
(3)根据性质②写出能体现碱的相似化学性质的反应方程式 。
【答案】盐;Ca(OH)2+CO2═CaCO3↓+H2O;(NH4)2CO3+2NaOH=Na2CO3+2H2O+2NH3↑。
【解答】解:(1)碱能和酸碱指示剂、酸、某些非金属氧化物、盐反应,因此X的物质类别是盐。
故填:盐。
(2)根据性质①可知,可以用氢氧化钙溶液检验二氧化碳,是因为二氧化碳能和氢氧化钙反应生成碳酸钙沉淀和水,反应的化学反应方程式:Ca(OH)2+CO2═CaCO3↓+H2O。
故填:Ca(OH)2+CO2═CaCO3↓+H2O。
(3)根据性质②可知,能体现碱的相似化学性质的是碱能和铵盐反应生成氨气等物质,氢氧化钠和碳酸铵反应生成碳酸钠、水和氨气,反应的化学方程式:(NH4)2CO3+2NaOH=Na2CO3+2H2O+2NH3↑。
故填:(NH4)2CO3+2NaOH=Na2CO3+2H2O+2NH3↑。
【考点三】中和反应及探究
【要点梳理】
1.中和反应是指酸与碱作用生成盐和水的反应.其实质是酸溶液中的H+和碱溶液中的OH﹣结合生成水。
2.酸碱中和反应的图像问题
如:向稀盐酸中逐滴滴加NaOH溶液至过量,画出溶液pH随加入NaOH溶液的变化图像。
化学方程式:NaOH + HCl = NaCl + H2O
A点:溶质NaCl和HCl (盐酸过量)
B点:溶质NaCl (恰好完全反应)
C点:溶质NaCl和NaOH ( NaOH过量)
【典型例题】
室温时,在氢氧化钠溶液与盐酸反应中,测得溶液的pH随滴入溶液体积变化情况如图。下列说法错误的是( )
A.所得溶液的pH随加入溶液体积的变化是不均匀的
B.该实验是将盐酸逐滴加入一定量的氢氧化钠溶液中
C.当滴入溶液体积为5mL时,所得溶液中含有两种溶质
D.当滴入溶液体积为20mL时,所得溶液能使酚酞试液变红色
【答案】B
【解答】解:A、由测得溶液的pH随滴入溶液体积变化情况图,所得溶液的pH随加入溶液体积的变化是不均匀的,故选项说法正确。
B、图象中pH值的变化是从小于7逐渐的增大到大于7,可知原溶液显酸性,然后不断的加入碱性溶液,使pH增大,说明是把氢氧化钠溶液滴加到稀盐酸中,故选项说法错误。
C、当滴入溶液体积为5mL时,溶液的pH小于7,溶液显酸性,说明稀盐酸过量,所得溶液中的溶质为HCl和NaCl,故选项说法正确。
D、当滴入溶液体积为20mL时,溶液的pH大于7,显碱性,所得溶液能使酚酞试液变红色,故选项说法正确。
故选:B。
【变式训练】
1酸、碱、盐在生产、生活中有广泛的应用。
(1)氢氧化钠溶液与稀硫酸反应时,溶液p变化如图所示。
①根据图示判断该实验是将 滴入到 中。
②滴入溶液体积为V2mL时,溶液中溶质为 (填化学式)。
(2)测定某酸溶液pH时,如果放pH试纸的玻璃片上的水没有擦干就进行测定,会使测得的pH (填“偏大”或“偏小”)
(3)用来改良酸性土壤的碱是 。
【答案】(1)①稀硫酸;氢氧化钠溶液;②H2SO4、Na2SO4;(2)偏大;(3)氢氧化钙。
【解答】解:(1)①由图象可知,pH值是开始时大于7逐渐的减小到7然后小于7,可知原溶液显碱性,然后不断的加入酸性溶液,使pH减小,说明是把稀硫酸滴加到氢氧化钠溶液中。
②滴入溶液体积为V2mL时,溶液的pH小于7,溶液显酸性,说明稀硫酸过量,所得溶液中的溶质为H2SO4、Na2SO4。
(2)测定某酸溶液pH时,如果放pH试纸的玻璃片上的水没有擦干就进行测定,稀释了待测溶液,使溶液的酸性减弱,会使测得的pH偏大。
(3)氢氧化钙具有碱性,是用来改良酸性土壤的碱是氢氧化钙。
2.如图是氢氧化钠与盐酸反应示意图。
(1)反应前后没有发生变化的离子有哪些?
(2)用实际参加反应的离子符号来表示反应的式子叫做离子方程式。请写出氢氧化钠与盐酸反应的离子方程式。
【答案】(1)钠离子和氯离子;
(2)H++OH﹣═H2O。
【解答】解:(1)由氢氧化钠与盐酸反应示意图,反应前后没有发生变化的离子是钠离子和氯离子。
(2)氢氧化钠与盐酸反应生成氯化钠和水,实际参加反应的离子是氢离子和氢氧根离子,生成水分子,反应的离子方程式为:H++OH﹣═H2O。
【考点四】盐和复分解反应
【要点梳理】
一、盐的化学性质
1.盐(可溶)+较活泼金属==较不活泼金属+新盐 反应类型:置换反应
(注意:K、Ca、Na除外)
2.盐+酸==新盐+新酸 反应类型:复分解反应
3.盐+碱==新盐+新碱 反应类型:复分解反应
(注意:反应物需都可溶,且满足复分解反应的条件)
4.盐+盐==两种新盐 反应类型:复分解反应
(注意:反应物需都可溶,且满足复分解反应的条件)
二、复分解反应发生的条件
条件:有沉淀或气体或水生成时,复分解反应才可以发生。
这三种复分解反应一定能发生
金属氧化物 + 酸 == 盐 + 水
碱 + 酸 == 盐 + 水
RHCO3 /RCO3 + 酸 == 另一种盐 + CO2↑+ H2O
【典型例题】
某固体可能含有CaCl2、Na2SO4、CuSO4、KNO3、Na2CO3中的一种或几种,现对其进行如下实验:
①取少量固体于试管中,加适量蒸馏水,固体完全溶解得透明溶液;
②在①所得溶液中,滴加足量BaCl2溶液,产生白色沉淀。过滤后,在白色沉淀中加过量稀盐酸,沉淀部分溶解,且有气泡产生。
下列对原固体成分的说法正确的是( )
A.一定有Na2CO3和Na2SO4,可能有KNO3、CuSO4、CaCl2
B.一定有Na2CO3,Na2SO4和CuSO4两种物质中至少有一种
C.一定有Na2CO3和Na2SO4,不含CaCl2,可能有KNO3、CuSO4
D.一定有Na2CO3和Na2SO4,不含CuSO4和CaCl2,可能有KNO3
【答案】D
【解答】解:由题意可知,①取少量固体于试管中,加适量蒸馏水,固体完全溶解形成透明溶液,说明固体溶于水且能共存;
②在①所得溶液中,滴加足量BaCl2溶液,产生白色沉淀。过滤后,在白色沉淀中加过量稀盐酸,沉淀部分溶解,且有气泡产生。由于硫酸钠能与氯化钡反应生成了硫酸钡沉淀,硫酸钡沉淀不溶于稀盐酸;碳酸钠能与氯化钡反应生成了碳酸钡沉淀,碳酸钡沉淀能与稀盐酸反应生成了二氧化碳气体,说明了原固体中一定含有硫酸钠和碳酸钠。由于碳酸钠能与硫酸铜、氯化钙反应生成了沉淀,则固体中一定不含有氯化钙、硫酸铜。通过上述实验不能确定硝酸钾是否存在,是可能存在的物质。
由以上分析可知,原固体成分中一定有Na2CO3和Na2SO4,不含CuSO4和CaCl2,可能有KNO3.观察选择项,D正确。
故选:D。
【变式训练】
称取mg CaC2O4•H2O(相对分子质量为146,其中氧元素的化合价为﹣2)置于氮气流中加热,残留固体质量随温度的变化如图所示(图中各点对应固体均为纯净物),其中A→B发生反应:CaC2O4•H2OCaC2O4+H2O.下列说法正确的是( )
A.CaC2O4中碳元素的化合价为+2
B.m=8.2
C.C→D发生反应的化学方程式为CaC2O4CaCO3+CO↑
D.F点对应固体的化学式为Ca(OH)2
【答案】C
【解答】解:A、草酸钙中,钙元素的化合价是+2,氧元素的化合价为﹣2,所以碳元素的化合价是+3,故A错误;
B、设的质量为x
CaC2O4•H2OCaC2O4+H2O
146 128
x 6.4g
=
x=7.3g,故B错误;
C、C→D发生的反应是草酸钙在加热的条件下生成碳酸钙和一氧化碳,化学方程式为:CaC2O4CaCO3+CO↑,故C正确;
D、碳酸钙在高温的条件下生成氧化钙和二氧化碳,所以F点对应固体的化学式为CaO,故D错误。
故选:C。
1.向盛有HCl和CuCl2混合溶液的烧杯中逐滴加入NaOH溶液至过量。在该过程中,下列4个图象能正确反映烧杯内物质的某些物理量变化趋势的是( )
A.①③ B.①②④ C.②④ D.①②③
【答案】B
【解答】解:向盛有HCl和CuCl2混合溶液的烧杯中逐滴加入NaOH溶液至过量时,氢氧化钠先与盐酸反应生成氯化钠和水;当盐酸充分反应后,氢氧化钠再与氯化铜反应生成氢氧化铜蓝色沉淀和氯化钠。
①由以上分析可知,开始滴加氢氧化钠溶液时,没有沉淀产生,当盐酸充分反应后,氢氧化钠再与氯化铜反应生成氢氧化铜蓝色沉淀,当氯化铜完全反应后,沉淀的质量不再改变,故正确;
②由质量守恒定律可知,化学反应前后,元素的种类及其质量保持不变,所以反应过程中,氯元素的质量保持不变,故正确;
③氢氧化钠先与盐酸反应生成氯化钠和水,此时溶液中溶质的质量增大;当氢氧化钠与氯化铜反应生成氢氧化铜蓝色沉淀和氯化钠的过程中,溶质的质量减少,故错误;
④氢氧化钠先与盐酸反应生成氯化钠和水,此时溶液中溶剂的质量增大;当氢氧化钠与氯化铜反应生成氢氧化铜蓝色沉淀和氯化钠的过程中,溶剂的质量增大,但是幅度减小,故正确。
故选:B。
2.现有不纯的氧化铜样品16g,所含杂质可能是氧化铝、氧化镁、木炭粉、氯化钠。向其中加入200g溶质质量分数为9.8%的稀硫酸,恰好完全反应,没有固体剩余。则下列判断不正确的是( )
A.原固体样品中肯定不含木炭粉
B.原固体样品中可能含有氯化钠
C.反应生成3.6g水
D.反应后所得溶液中含有两种溶质
【答案】BD
【解答】解:A、没有固体剩余,说明原固体样品中肯定不含木炭粉,该选项说法正确;
B、200g溶质质量分数为9.8%的稀硫酸恰好完全反应时消耗氧化铜质量是16g,消耗氧化铝质量是6.8g,消耗氧化镁质量是8g,因此原固体样品中一定含有氯化钠,含有氧化铝和氧化镁中的一种或两种,该选项说法不正确;
C、反应生成水的质量:200g×9.8%×÷=3.6g,该选项说法正确;
D、反应后所得溶液中至少含有三种或四种溶质,即硫酸铜、氯化钠和硫酸铝、硫酸镁中的一种或两种,该选项说法不正确。
故选:BD。
3.向含有MgCl2和HCl的混合溶液中,逐滴加入溶质质量分数为10%的NaOH溶液,所加NaOH溶液质量与生成沉淀的质量关系如图所示。下列说法中正确的是( )
A.M点溶液中的溶质只有一种
B.整个反应过程中,氯离子质量分数不变
C.沉淀完全时,x的数值为80
D.N点溶液中氯化钠的质量为17.55g
【答案】D
【解答】解:A、氢氧化钠先和盐酸反应生成氯化钠和水,M点时氢氧化钠和盐酸恰好完全反应生成氯化钠和水,M点溶液中的溶质是氯化镁和氯化钠,该选项说法不正确;
B、整个反应过程中,盐酸和氢氧化钠反应生成氯化钠和水,溶液中的氯离子质量不变,但溶液的质量增加,因此质量分数减小,该选项说法不正确;
C、设氯化镁消耗的氢氧化钠的质量为x,生成的氯化钠的质量为y。
2NaOH+MgCl2═Mg(OH)2↓+2NaCl
80 58 117
x 5.8g y
x=8g
y=11.7g
氢氧化钠溶液的质量==80g,所以沉淀完全时,x的数值为40+80=120,故C错误;
D、设盐酸和氢氧化钠反应生成氯化钠的质量为z。
NaOH+HCl═NaCl+H2O
40 58.5
40g×10% z
z=5.85,所以N点溶液中氯化钠的质量5.85g+11.7g=17.55g,故D正确。
故选:D。
4.下列图象能正确反映对应变化关系的个数是( )
①红磷在密闭容器中燃烧
②盐酸和硫酸钠的混合溶液中逐滴加入氢氧化钡溶液
③等质量、等质量分数的稀硫酸中分别加入过量锌粉和铁粉
④一定质量的稀盐酸中,逐滴加入与稀盐酸等质量、等质量分数的氢氧化钠溶液
A.1个 B.2个 C.3个 D.4个
【答案】A
【解答】解:①红磷在密闭容器中燃烧,反应前后,物质的质量总和保持不变,故①正确;
②硫酸钠和氢氧化钡反应生成不溶于水和酸的硫酸钡,盐酸和硫酸钠的混合溶液中逐滴加入氢氧化钡溶液,一滴加就有沉淀生成,故②错误;
③横坐标代表加入金属的质量,不是表示反应时间,当加入少量金属时,等质量的Zn和Fe,Fe产生的氢气质量多,另一方面,产生等质量的氢气,消耗Zn的质量多,Fe的曲线应该在Zn的上方,故③错误;
④一定质量的稀盐酸中,逐滴加入与稀盐酸等质量、等质量分数的氢氧化钠溶液,由NaOH+HCl=NaCl+H2O可知,NaOH和HCl的质量比;40:36.5,盐酸过量,溶液呈酸性,故④错误。
故选:A。
5.根据如图实验,回答问题:
(1)FeSO4中硫元素的化合价为 。
(2)生成红褐色固体的总反应的化学方程式为 。
提示:①Fe(OH)2在空气中极易被氧化。②方程式中FeSO4的配平系数为4。
【答案】+6;4FeSO4+2H2O+8NaOH+O2=4Fe(OH)3↓+4Na2SO4。
【解答】解:(1)FeSO4中,铁元素化合价是+2,氧元素化合价是﹣2,根据化合物中元素化合价代数和为零可知,硫元素的化合价为+6。
故填:+6。
(2)硫酸亚铁和水、氢氧化钠、氧气反应生成硫酸钠和氢氧化铁,反应的化学方程式:4FeSO4+2H2O+8NaOH+O2=4Fe(OH)3↓+4Na2SO4。
故填:4FeSO4+2H2O+8NaOH+O2=4Fe(OH)3↓+4Na2SO4。
6.常温下,一锥形瓶中盛有20g溶质质量分数为4%的氢氧化钠溶液,先向其中滴加2滴酚酞试液,再逐滴滴加溶质质量分数为6.3%的稀硝酸,用pH传感器测得溶液的pH与加入稀硝酸的关系曲线如图。请回答问题:
(1)本实验反应的化学方程式是 。
(2)pH=7时,锥形瓶中的溶液呈 色,此时溶液的溶质质量分数是 (结果精确到0.01%)。
(3)图中a点对应的溶液中溶质的化学式是 。
(4)若改用溶质质量分数为12.6%的稀硝酸进行本实验,pH传感器测得的曲线可能会经过 (填“甲”“乙”或“丙”)点。
【答案】NaOH+HNO3=NaNO3+H2O;无;4.25%;HNO3、NaNO3;甲。
【解答】解:(1)氢氧化钠和稀硝酸反应生成硝酸钠和水,反应的化学方程式是:NaOH+HNO3=NaNO3+H2O。
故填:NaOH+HNO3=NaNO3+H2O。
(2)pH=7时,锥形瓶中的溶液显中性,呈无色;
设反应生成硝酸钠质量为x,
NaOH+HNO3=NaNO3+H2O,
40 85
20g×4% x
=,
x=1.7g,
此时溶液的溶质质量分数是:×100%=4.25%,
故填:无;4.25%。
(3)图中a点对应的溶液中溶质过量的硝酸和反应生成的硝酸钠,化学式是HNO3、NaNO3。
故填:HNO3、NaNO3。
(4)若改用溶质质量分数为12.6%的稀硝酸进行本实验,恰好完全反应时需要硝酸质量减小,pH传感器测得的曲线可能经过甲点。
故填:甲。
7.某化学兴趣小组学习了酸、碱、盐的知识后,对某些盐的性质开展了探究活动。
研究主题:探究FeC13溶液加热、灼烧的变化
相关信息:酒精(C2H5OH)具有还原性,加热条件下能与Fe2O3反应;Fe和Fe3O4易被磁铁吸引,FeO是一种黑色固体,不能被磁铁吸引;Fe3O4能与盐酸反应,生成盐和水。
(1)实验一:将大约20mL饱和FeCl3溶液在蒸发皿中加热蒸发,沸腾后发现溶液中逐渐产生红褐色浑浊。
①FeCl3溶液呈黄色主要是因为溶液中含有铁离子,铁离子符号为 。
②加热时,FeCl3易与水反应生成红褐色物质和盐酸,反应的化学方程式: 。
③由实验启示,FeCl3溶液通过蒸发结晶的方式 (填“能”或“不能”)获得FeCl3固体。
(2)实验二:将实验一蒸发获得的红褐色固体转移到坩埚中灼烧,颜色由红褐色变为红棕色。
①此过程发生分解反应,除生成红棕色物质外,还生成水,反应的化学方程式: 。
②氢氧化镁、氢氧化铜等加热分解也能得到对应的金属氧化物,结合实验,从物质类别及其溶解性推断,通过加热分解 可生成对应的金属氧化物。
(3)实验三:小组同学用多根玻璃棒蘸取饱和FeCl3溶液于酒精灯火焰上灼烧,随着加热时间的持续,在1分钟内观察到玻璃棒表面颜色的变化依次为:黄色、红褐色、红棕色、黑色。
①实验三相对于实验一和二,优点是 (答1点即可)。
②同学们对黑色物质的成分产生了疑问。联系酒精的可燃性、还原性等相关性质,对黑色物质的成分提出了猜想,经讨论认为,可能是 和Fe3O4四种物质中的一种或几种。
③为了确定黑色物质的成分,收集黑色物质,进行了如下实验:
实验步骤
实验现象
实验结论
取黑色粉末,用磁铁吸引,观察现象
黑色粉末全部被磁铁吸引
综合实验现象判断,此黑色物质成分是
向装有黑色粉末的试管中加入足量的盐酸,充分反应,观察现象
固体逐渐溶解,但无气泡产生
(4)拓展延伸
①配制FeCl3溶液时,为防止出现红褐色物质,可向其中滴加少量的 溶液。
②结合已学知识,从元素化合价变化的角度分析,Fe2O3发生还原反应时,反应前后铁元素化合价一般呈 (填“上升”或“下降”)的变化。
【答案】(1)①Fe3+。②FeCl3+3H2OFe(OH)3↓+3HCl。③不能。
(2)①2Fe(OH)3Fe2O3+3H2O。②不溶性碱。
(3)①实验操作简单,现象变化明显等。②Fe、FeO、C。③Fe3O4;
(4)①盐酸。②下降。
【解答】解:
(1)
①每个铁离子带三个单位正电荷,符号为 Fe3+。
②加热时,FeCl3易与水反应生成红褐色物质和盐酸,所以反应的化学方程式:FeCl3+3H2OFe(OH)3↓+3HCl。
③由于饱和FeCl3溶液在蒸发皿中加热蒸发,沸腾后发现溶液中逐渐产生红褐色浑浊,所以FeCl3溶液通过蒸发结晶的方式不能获得FeCl3固体。
(2)
①此过程发生分解反应,除生成红棕色物质外,还生成水,所以反应的化学方程式:2Fe(OH)3Fe2O3+3H2O。
②氢氧化镁、氢氧化铜等加热分解也能得到对应的金属氧化物,而氢氧化镁和氢氧化铜以及氢氧化铁的共性是都难溶,所以从物质类别及其溶解性推断,通过加热分解不溶性碱可生成对应的金属氧化物。
(3)
①实验三相对于实验一和二,优点是 实验操作简单,现象变化明显等)。
②酒精夺取氧化铁中的氧,可以得到铁或者氧化亚铁甚至还会自身生成碳,以及反应环境为空气中,所以还可能是生成四氧化三铁,所以可能是 Fe、FeO、C和Fe3O4四种物质中的一种或几种。
③由于信息提示为“Fe和Fe2O3易被磁铁吸引,FeO是一种黑色固体,不能被磁铁吸引”,而用磁铁全部吸附,说明没有氧化亚铁和碳,同时用于固体全部溶解没有气体,说明没有铁,所以黑色固体为四氧化三铁。
(4)
①配制FeCl3溶液时,为防止出现红褐色物质,可以用酸抑制水解的发生,所以可向其中滴加少量的 盐酸溶液。
②Fe2O3发生还原反应时,是本身的化合价降低,所以反应前后铁元素化合价一般呈 下降的变化。
相关试卷
这是一份中考化学三轮冲刺压轴题 专题03 酸碱盐的性质及复分解反应(讲练测)(含解析),共40页。
这是一份中考化学三轮冲刺压轴题 专题03 酸碱盐的性质及复分解反应(讲练测)(含解析),共40页。
这是一份中考化学压轴题 专题03 酸碱盐的性质及复分解反应(讲练)(原卷版),共13页。