还剩7页未读,
继续阅读
所属成套资源:2023年山东省各地区高考二模试题及答案
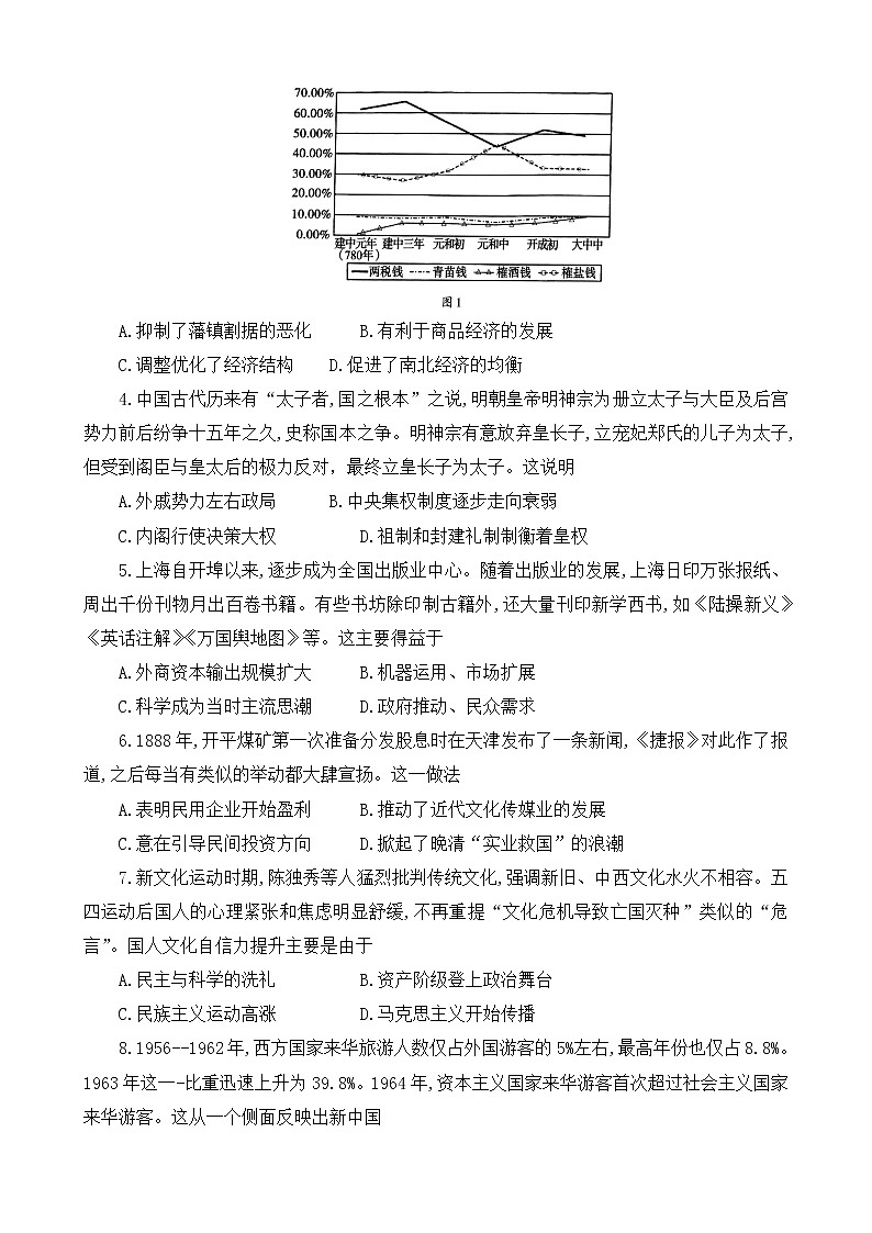
成套系列资料,整套一键下载
- 2023届山东省泰安市高三二模化学试题 试卷 7 次下载
- 2023届山东省泰安市高三二模生物试题 试卷 7 次下载
- 2023届山东省泰安市高考二模地理试题 试卷 8 次下载
- 2023届山东省泰安市高三二模政治试题 试卷 2 次下载
- 2023届山东省日照市高三二模语文试题 试卷 5 次下载
2023届山东省泰安市高三二模历史试题
展开相关试卷
2023届山东省泰安市高三二模历史试题含答案:
这是一份2023届山东省泰安市高三二模历史试题含答案,共13页。
山东省德州市2023届高三二模历史试题:
这是一份山东省德州市2023届高三二模历史试题,共8页。
2023届山东省潍坊市高三二模历史试题:
这是一份2023届山东省潍坊市高三二模历史试题,文件包含2023潍坊市高考模拟考试WORD版docx、23二模历史答案pdf等2份试卷配套教学资源,其中试卷共10页, 欢迎下载使用。

