英语必修 第三册Unit 2 Making a difference评优课ppt课件
展开Unit 2 Making a difference
PART 1
语法导学
PART 2
达标检测
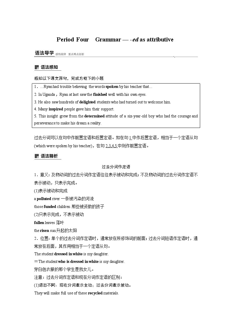
Period Four Grammar— -ed as attributive
PART 1
语法导学
感悟规律 重点难点剖析
感知以下课文原句,完成方框下的小题
◆语法感知
过去分词可以在句中作前置定语和后置定语。如在句___中作后置定语,相当于一个定语从句(which were spoken by his teacher),在句___________中则作前置定语。
1
2,3,4,5
◆语法精析
过去分词作定语1.意义:及物动词的过去分词作定语往往表示被动和完成;不及物动词的过去分词作定语不表示被动,只表示完成。(1)表示被动和完成a polluted river一条被污染的河流those funded children那些被资助的孩子(2)只表示完成,不表示被动fallen leaves落叶the risen sun升起的太阳
2.位置:单个的过去分词作定语时,通常放在所修饰词的前面;过去分词短语作定语时,通常放在后面,其作用相当于一个定语从句。The student dressed in white is my daughter.=The student who is dressed in white is my daughter.穿白色衣服的那个学生是我女儿。注意:过去分词作定语和现在分词作定语的区别:(1)语态不同:现在分词表示主动;过去分词表示被动。They will make full use of these recycled materials.他们会充分利用那些可循环利用的材料。The house standing at the corner of the street was built in 2019.矗立在街道角落的那所房子建于2019年。
(2)时间关系上不同:现在分词表示动作正在进行;过去分词表示动作已经完成。
the changing world变化着的世界the changed world改变了的世界
boiling water沸腾的水boiled water开水
developing countries发展中国家developed countries发达国家
PART 2
达标检测
当堂检测 基础达标演练
1.The police will come soon to take away the _________(damage) car.2.Earth Day,________(mark) on 22 April,is an annual event aiming to raise public awareness about environmental protection.(2019·北京)3.The man promised to take good care of the children ________(injure) in the accident.4.As we know,India is one of the ___________(develop) countries in the world.5.The mother wanted to see the young girl _________(teach) English in this school.6.To the host’s anger,some of the people _______(invite) to the party didn’t turn up.
Ⅰ.单句语法填空
damaged
marked
injured
developing
teaching
invited
7.Our head teacher made such an _________(excite) speech,which excited the students.8.A medical team consisting of 20 people was sent to the ________(affect) area at once.9.The __________(surprise) look on her face showed that she hadn’t known the news.10.John Snow told the story about the __________(astonish) people in Broad Street.
exciting
affected
surprised
astonished
11.It is said that this is a bridge __________________________.据说这是一座由一个年轻工程师设计的桥。12.The man ____________________________ received little education.在台上做演讲的那个人受过很少的教育。13.When we got to school,___________________________________________________.我们到校时,老人正在扫地上的落叶。14.The majority of the students liked the speech _____________________.大多数学生都很喜欢那位宇航员做的演讲。15.You mustn’t get close to _______________.It’s too dangerous!千万不要靠近正在煮沸的水,太危险了!
Ⅱ.完成句子
designed by a young engineer
giving a speech on the platform
the old man was sweeping the fallen leaves on the
ground
made by that astronaut
the boiling water
高中英语外研版 (2019)必修 第二册Unit 6 Earth first完整版ppt课件: 这是一份高中英语外研版 (2019)必修 第二册Unit 6 Earth first完整版ppt课件,文件包含高中外研版英语新教材必修第2册Unit6第04讲Grammarpptx、高中外研版英语必修第2册讲义Unit64Grammardocx等2份课件配套教学资源,其中PPT共23页, 欢迎下载使用。
高中英语外研版 (2019)必修 第二册Unit 5 On the road一等奖课件ppt: 这是一份高中英语外研版 (2019)必修 第二册Unit 5 On the road一等奖课件ppt,文件包含高中外研版英语新教材必修第2册Unit5第04讲Grammarpptx、高中外研版英语必修第2册讲义Unit54Grammardocx等2份课件配套教学资源,其中PPT共13页, 欢迎下载使用。
高中英语外研版 (2019)必修 第二册Unit 4 Stage and screen公开课ppt课件: 这是一份高中英语外研版 (2019)必修 第二册Unit 4 Stage and screen公开课ppt课件,文件包含高中外研版英语新教材必修第2册Unit4第04讲Grammarpptx、高中外研版英语必修第2册讲义Unit44Grammardocx等2份课件配套教学资源,其中PPT共21页, 欢迎下载使用。

