中考生物一轮复习试题精炼专题14 人体生命活动的调节(教师版)
展开
这是一份中考生物一轮复习试题精炼专题14 人体生命活动的调节(教师版),共19页。试卷主要包含了选择题,非选择题等内容,欢迎下载使用。
14人体生命活动的调节
一轮复习专题精选
一、选择题
1、下列表示的是人体某生理活动的流程图解,错误的是( )
A.外界声波→外耳道→鼓膜→听小骨→内耳→听觉神经→大脑
B.食物→口腔→咽→食道→胃→小肠→大肠→肛门
C.外界光线→角膜→瞳孔→晶状体和玻璃体→视网膜→视觉神经→大脑
D.血液由肾小球入球小动脉→出球小动脉→肾小管→肾小管周围的毛细血管网→肾静脉
【答案】D
【解析】
A.听觉的形成过程:外界的声波经过外耳道传到鼓膜,引起鼓膜的振动,振动通过听小骨传到内耳,刺激耳蜗内的听觉感受器,产生神经冲动;神经冲动通过与听觉有关的神经传递到大脑皮层的听觉中枢,就形成了听觉,A正确。
B.消化道包括口腔、咽、食道、胃、小肠、大肠、肛门,因此,食物通过消化道的次序:食物→口腔→咽→食道→胃→小肠→大肠→肛门,B正确。
C.视觉的形成过程:外界物体反射的光线,经过角膜、房水,由瞳孔进入眼球内部,经过晶状体和玻璃体的折射作用,形成一个倒置的物像。视网膜上的感光细胞接受物像的刺激产生神经冲动,然后通过视神经传到大脑皮层的视觉中枢,形成视觉,C正确。
D.人体血液由肾动脉进入肾脏后,流经的途径是肾动脉→入球小动脉→肾小球→出球小动脉→肾小管周围毛细血管网→肾静脉,D错误。
2、星期天中午,小李一家去电影院观看电影,他们刚走进电影院和寻找自己座位时,眼球内瞳孔和晶状体的变化分别是( )
A.瞳孔放大,晶状体曲度由大变小 B.瞳孔放大,晶状体曲度由小变大
C.瞳孔缩小,晶状体曲度由大变小 D.瞳孔缩小,晶状体曲度由小变大
【答案】B
【解析】
小明从阳光强烈的室外进入光线很弱的电影院内,瞳孔为适应室内的弱光线会逐渐扩大,以增加进入眼内的光量,使视网膜得到足够光的刺激,这样才能看清室内的物体;同时,小明在寻找座位号时,是在看近处的物体,这时,晶状体的曲度要由小逐渐变大。
3、属于近视眼眼球结构变化的是( )
①晶状体曲度过大 ②晶状体曲度过小 ③晶状体曲度不易恢复原大小
④眼球前后径过长 ⑤眼球前后径过短
A.①③⑤ B.②③④ C.①③④ D.③④⑤
【答案】C
【解析】
长时间的近距离作业,如读书、写字、看电视、玩游戏机等,使眼睛长时间的调节紧张,头部前倾,眼球内不断的充血,眼内压相应的增高,以及眼外肌的紧张和压迫眼球,或者因调节时牵引涡状静脉,妨碍了血液的流通,使巩膜的抵抗力减弱,导致晶状体过度变凸,不能恢复成原状;严重时使眼球的前后径过长,使远处物体反射来的光线形成的物像,落在视网膜的前方,因此不能看清远处的物体,形成近视,需要佩戴凹透镜进行矫正,①③④正确。
4、当我们由远看近物时,其眼的调节结构的变化是( )
A.睫状体收缩,晶状体曲度变大 B.睫状体收缩,晶状体曲度变小
C.睫状体舒张,晶状体曲度变大 D.睫状体舒张,晶状体曲度变小
【答案】A
【解析】
视觉的形成过程是:外界物体反射的光线,经过角膜、房水,由瞳孔进入眼球内部,经过晶状体和玻璃体的折射作用,形成一个倒置的物像.视网膜上的感光细胞接受物像的刺激产生神经冲动,然后通过视神经传到大脑皮层的视觉中枢,形成视觉.人体能看远近不同的物体主要是通过睫状体调节晶状体的曲度完成的.人视近物时,睫状体收缩,晶状体曲度变大;视近物时,正好相反.可见A符合题意.
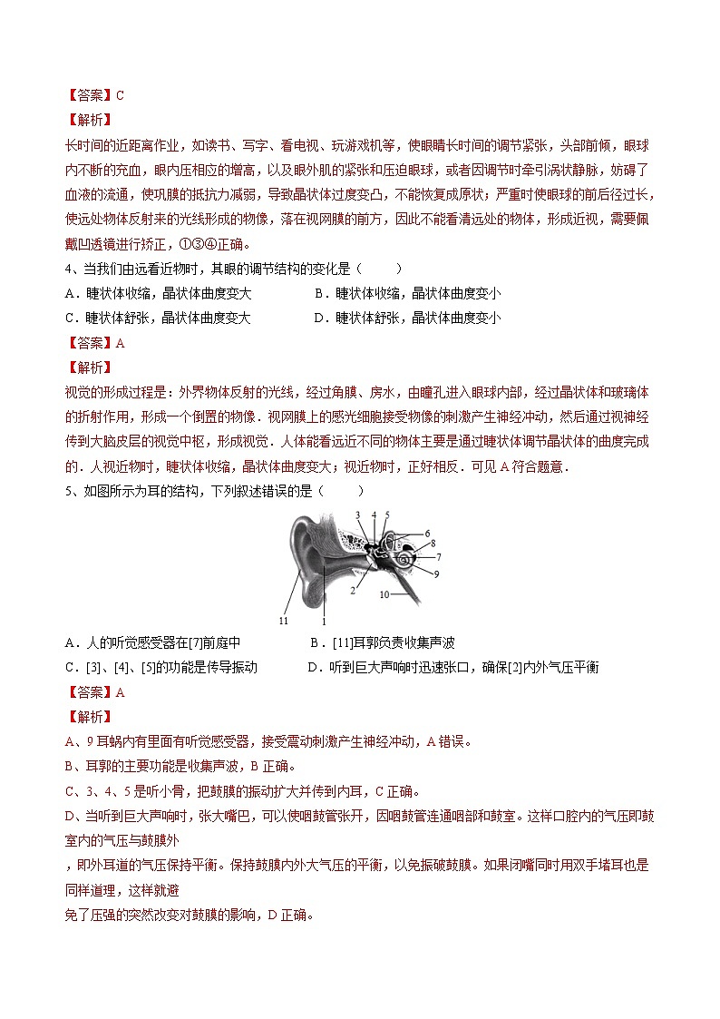
5、如图所示为耳的结构,下列叙述错误的是( )
A.人的听觉感受器在[7]前庭中 B.[11]耳郭负责收集声波
C.[3]、[4]、[5]的功能是传导振动 D.听到巨大声响时迅速张口,确保[2]内外气压平衡
【答案】A
【解析】
A、9耳蜗内有里面有听觉感受器,接受震动刺激产生神经冲动,A错误。
B、耳郭的主要功能是收集声波,B正确。
C、3、4、5是听小骨,把鼓膜的振动扩大并传到内耳,C正确。
D、当听到巨大声响时,张大嘴巴,可以使咽鼓管张开,因咽鼓管连通咽部和鼓室。这样口腔内的气压即鼓室内的气压与鼓膜外
,即外耳道的气压保持平衡。保持鼓膜内外大气压的平衡,以免振破鼓膜。如果闭嘴同时用双手堵耳也是同样道理,这样就避
免了压强的突然改变对鼓膜的影响,D正确。
6、手机蓝光是一种可见光,它的光波短、能量高,能够穿透眼球直达眼球内部的感光部位,对其造成伤害。该部位是( )
A.角膜 B.视网膜 C.晶状体 D.视神经
【答案】B
【解析】
视觉的形成是这样的:外界物体反射来的光线,经过角膜、房水,由瞳孔进入眼球内部,再经过晶状体和玻璃体的折射作用,在视网膜上能形成清晰的物象,物像刺激了视网膜上的感光细胞,这些感光细胞产生的神经冲动,沿着视神经传到大脑皮层的视觉中枢,就形成视觉。可见,眼球的结构中对光线敏感,能感受光刺激的结构是视网膜中的感光细胞。
7、下列有关人体神经系统的叙述不正确的是( )
A.神经元的细胞体中含有遗传物质 B.脑和脊髓是神经系统的中枢部分
C.脑干具有调节心跳、呼吸等功能 D.传出神经可以将冲动传到神经中枢
【答案】D
【解析】
A.神经元:神经元又叫神经细胞,是神经系统结构和功能的基本单位。神经元的细胞体中含有遗传物。A正确。
B.神经系统由脑、脊髓和它们所发出的神经组成。脑和脊髓是神经系统的中枢部分,叫中枢神经系统,B正确。
C.脑干灰质中,有一些调节人体基本生命活动的中枢,如心血管运动中枢、呼吸中枢等。如果这一部分中枢受到损伤,会立即引起心跳、呼吸停止而危及生,C正确。
D.传出神经可以将神经中枢的神经冲动传到周围神经系统的效应器。D不正确。
8、看到红灯就停下,在此过程中参与的神经中枢有( )
A.躯体运动中枢 B.视觉中枢 C.语言中枢 D.以上三项都是
【答案】D
【解析】
看到了红灯,说明有视觉中枢参与;看到红灯就停下,说明红灯代表停止的意思,证明有语言中枢参与;停下的动作有躯体运动中枢参与。
9、如图为神经元结构模式图,相关叙述不正确的是( )
A.神经元是由细胞体和突起组成
B.神经元是神经系统结构和功能的基本单位
C.神经元生有许多突起,数量多而短的叫轴突
D.神经元接受刺激后能产生兴奋,并能把兴奋传导到其他神经元
【答案】C
【解析】
A. 神经元的基本结构包括细胞体和突起两部分,A正确。
BD、神经元的功能是神经元受到刺激后能产生兴奋,并能把兴奋传导到其它的神经元,是神经系统结构和功能的基本单位,BD正确。
C、神经元生有许多突起,数量多而短的叫树突,C错误。
D、神经元接受刺激后能产生兴奋,并能把兴奋传导到其他神经元,D正确。
10、张海迪的事迹鼓舞了几代人。她5岁时因疾病导致高位截瘫,丧失下肢行动能力,但她身残志坚,用自己的言行诠释了人生的价值。根据所学知识推测疾病主要损伤了她身体的哪个结构( )
A.大脑 B.小脑 C.脊髓 D.骨骼
【答案】C
【解析】
大脑有两个半球组成,大脑具有感觉、运动、语言等多种神经中枢,大脑半球表面的灰质叫大脑皮层,大脑皮层是调节人体生理活动的最高级中枢。
小脑使运动协调、准确,维持身体平衡。脑干有专门调节心跳、呼吸、血压等生命活动中枢。脊髓能对外界或体内的刺激产生有规律性的反应,还能将这些刺激的反应传导到大脑,是脑与脑干、内脏之间的联系通路。高位截瘫是因为脊髓损伤后导致神经传导通路阻断,引起损伤平面以下运动和感觉功能丧失,所以选C。
11、城市中铺设盲道、新闻播报中加配手语翻译等措施是社会文明的标志,下列说法不正确的是( )
A.盲道地砖表面的突起,可刺激盲人足底皮肤中的感受器产生神经冲动
B.听力障碍者通过手语获得信息必须有大脑皮层的参与
C.听力障碍者通过手语获得信息并作出反应,这是条件反射
D.手语翻译者做出的手势可在听力障碍者的视网膜上形成视觉
【答案】D
【解析】
A.盲道地砖表面的突起,可刺激盲人足底皮肤中的感受器产生兴奋,将神经冲动传至大脑皮层中的躯体感觉中枢,再由躯体运运动中枢发出指令来完成行走动作,A正确。
B.听力障碍者通过手语获得信息必须有大脑皮层的参与,B正确。
C.条件反射是在大脑皮层参与下完成的,是一种高级的神经活动,听力障碍者通过手语获得信息并作出反应,这是条件反射,C正确。
D.手语翻译者做出的手势可在听力障碍者的视网膜上形成物像,最终在大脑皮层的视觉中枢形成视觉,D错误。
12、如图是反射与反射弧的图解,正确的是( )
A.①是反射弧,②是反射 B.①是反射弧,③是反射
C.②是反射弧,③是反射 D.①是反射,②是反射弧
【答案】B
【解析】
反射必须通过反射弧来完成,缺少任何一个环节反射活动都不能完成,如传出神经受损,即使有较强的刺激人体也不会作出反应,因为效应器接收不到神经传来的神经冲动。图中表示出了反射的过程是:一定的刺激按一定的感受器所感受,感受器发生了兴奋,兴奋以神经冲动的方式经过传入神经传向②神经中枢;通过神经中枢的分析与综合活动,中枢产生兴奋,兴奋又经一定的传出神经到达效应器,使效应器发生相应的活动。所以②指的是神经中枢、①指的是反射弧、③指的是反射活动。
13、心脏的窦房结是心脏的起搏点,能够控制心跳的节律,同时脑也可以作用在窦房结上调节心率,负责调节心率的神经中枢位于( )
A.大脑皮层 B.小脑 C.脑干 D.垂体
【答案】C
【解析】
脑干中有一些调节人体基本生命活动的中枢如心血管中枢、呼吸中枢等。因此神经系统中,专门调节心跳、呼吸等基本生命活动的神经中枢在脑干。
14、下列有关人体生命活动调节的叙述错误的是( )
A.神经系统由脑、脊髓和它们所发出的神经组成 B.人体神经调节的基本方式是条件反射
C.某人小脑萎缩,将直接影响他的运动协调能力 D.“谈虎色变”“谈梅止渴”是人特有的条件反射【答案】B
【解析】
A.神经系统由脑、脊髓和它们所发出的神经组成。脑和脊髓是神经系统的中枢部分,叫中枢神经系统;由脑发出的脑神经和由脊髓发出的脊神经是神经系统的周围部分,叫周围神经系统,A正确。
B.神经调节的基本方式是反射,反射分为条件反射和非条件反射。条件反射是动物通过神经系统,对外界或内部的刺激作出的有规律的反应,B错误。
C.小脑有维持身体平衡和协调机体随意运动的作用,某人小脑萎缩,将直接影响他的运动协调能力,C正确。
D.“谈虎色变”“谈梅止渴”是由语言中枢参与的人类特有的条件反射,D正确。
15、世界卫生组织的事故调查显示,50%~60%的交通事故与酒后驾驶有关,因此,我国管理部门近几年不断地加大处罚力度,但有些人置若罔闻,仍抱着侥幸心理酒后驾车上路。下列说法正确的是( )
A.“醉酒”者表现出走路不稳,神志不清,呼吸急促等现象,是由于酒精依次麻痹了图一的①②③造成的
B.“闯红灯”的反射活动属于非条件反射
C.参与“闯红灯”反射的高级神经中枢至少有2个
D.某人在交通事故中受伤,医生用针刺其指尖,此人有感觉但未缩手,受伤部位可能是图二中的3
【答案】C
【解析】
A.“醉酒”者表现出走路不稳,神志不清,呼吸急促等现象,是由于酒精依次麻痹了图一中的②①③造成的,A错误。
B.“闯红灯”的反射活动属于条件反射,B错误。
C.参与“闯红灯”反射的高级神经中枢至少有大脑和小脑2个,C正确。
D.某人在“酒驾”交通事故中受伤,医生用针刺其指尖,此人有感觉但是没有缩手,则受伤部位可能是图二中的4传出神经和2效应器,D错误。
16、在日常生活中,与“小孩被蜜蜂蜇时会不由自主的摸伤处”相似的反射活动是( )
A.画饼充饥 B.学生听到上课铃声走进教室 C.眨眼反射 D.司机看到“红灯”停车
【答案】C
【解析】
“小孩被蜜蜂蛰时便不由自主地用手摸伤处”,这种反射活动是人与生俱来、不学就会的,因此属于非条件反射。ABD选项是人出生以后在生活过程中逐渐形成的条件反射,是在非条件反射的基础上,经过一定的过程,在大脑皮层参与下完成的。眨眼反射是非条件反射。
17、著名物理学家霍金21岁时患上脊髓侧索硬化症,也称运动神经元病。主要表现为全身瘫痪,不能言语,只有三根手指可以活动。如图为反射弧示意图,下列有关叙述正确的是( )
A.运动神经元包括细胞体和神经两部分 B.神经系统由脊髓和它所发出的神经组成
C.复杂反射的神经中枢位于脊髓中 D.若④受损伤,刺激①后有感觉但不能运动
【答案】D
【解析】
A.神经元包括细胞体和突起两部分,A错误。
B.神经系统由脑、脊髓以及它们发出的神经组成,B错误。
C.复杂反射的神经中枢位于大脑皮层,C错误。
D.反射必须通过反射弧来完成,缺少任何一个环节反射活动都不能完成,若传出神经被破坏,即使有适宜的刺激人体也不会作出反应,即不能运动。因为效应器接收不到神经传来的神经冲动。但是感受器产生的神经冲动能通过传入神经传到神经中枢,在经过脊髓的白质上行传到大脑皮层,形成感觉,D正确。
18、逃生演练中,某同学作出的部分反应如图所示。下列叙述不正确的是( )
A.图中X表示感受器 B.图中存在两条反射弧
C.若传出神经②受到损伤,则肌肉无法收缩 D.逃生是神经调节和激素调节共同作用的结果
【答案】C
【解析】
A.根据图中箭头可见:X是感受器,接受刺激产生兴奋,A正确;
B.图中存在两条反射弧,即X感受器→传入神经→神经中枢→传出神经①→肌肉,X感受器→传入神经→神经中枢→传出神经②→内分泌腺,B正确;
C.若传出神经①受到损伤,则肌肉无法收缩,若传出神经②受到损伤,则不能分泌激素,C错误;
D.据图可知,逃生是神经调节和激素调节共同作用的结果,D正确。
19、神经元就是神经细胞,如图为神经元的结构模式图,相关标号代表的结构名称错误的是( )
A.①细胞核 B.②细胞体 C.③突起 D.④神经
【答案】D
【解析】
神经元的基本结构包括细胞体和突起两部分。神经元的突起一般包括一条长而分支少的轴突和数条短而呈树枝状分支的树突,轴突以及套在外面的髓鞘叫神经纤维,神经纤维末端的细小分支叫神经末梢,神经末梢分布在全身各处。图中①是细胞核,②是细胞体,③是突起;④是神经末梢;⑤髄鞘,可见④的结构名称错误。
20、下图是关于狗的“铃声—唾液分泌反射”示意图,下列分析错误的是( )
A.条件反射建立后,如长期未加训练,还是会消退的
B.该反射需要食物的不断强化,说明条件反射是建立在非条件反射的基础之上
C.从该动物对进食环境的适应来说,条件反射有着更为积极的意义
D.未经过训练的狗,铃声也能引起唾液分泌反射
【答案】D
【解析】
A. 条件反射是建立在非条件反射的基础上,需要非条件刺激的不断强化才能形成,否则,建立起来的条件反射就会消退,A正确。
B.当条件反射建立以后,必须用非条件刺激物强化条件刺激物,才能巩固已建立起来的条件反射,说明条件反射是建立在非条件反射的基础之上,B正确。
C.条件反射的建立能使动物适应更加复杂的环境,从动物对环境的适应来说,条件反射比非条件反射有着更为积极的意义,C正确。
D.铃声能引起唾液分泌的反射是复杂的条件反射,必须经过一定的训练才能形成,因此未经过训练的狗,铃声不能引起唾液分泌反射,D错误
21、体检时常常会从指尖抽血,此时手指被扎破却没有缩回。以下相关叙述正确的是( )
A.指尖没有感受器,接受不到刺激 B.传入神经受损,无法向神经中枢传达兴奋
C.低级神经中枢脊髓受大脑皮层的控制 D.这一反应属于非条件反射
【答案】C
【解析】
体检时扎破手指抽血,手指没有缩回属于条件反射,受大脑皮层的控制,该过程体现了低级中枢受到高级中枢的控制。
22、人体内的激素含量少,作用大,对生长发育和生殖等生命活动起着重要的调节作用。下列由激素分泌异常而引起的疾病是( )
①佝偻病 ②坏血病 ③呆小症 ④糖尿病 ⑤夜盲症 ⑥侏儒症
A.①②③ B.③④⑥ C.①③⑤ D.②⑤⑥
【答案】B
【解析】
①佝偻病是幼年缺少钙或维生素D引起的。
②坏血病是缺少维生素C引起的疾病。
③当幼年时期缺少甲状腺激素易患呆小症,患者智力低下、身材矮小,生殖器官发育不全。
④糖尿病是胰岛素分泌不足引起的。
⑤夜盲症是由于缺乏维生素A引起的。
⑥侏儒症是幼年时期生长激素分泌过多引起的。
综上,由激素分泌异常而引起的疾病是③④⑥。
23、人体内有多种激素,对生命活动起着重要的调节作用,下列叙述错误的是( )
A.生长激素可以促进人的生长发育
B.胰岛素可以调节糖在体内的吸收、利用和转化
C.甲状腺激素可以促进代谢和生长发育,降低神经系统的兴奋性
D.肾上腺激素能增加中枢神经系统的兴奋性
【答案】C
【解析】
A.生长激素是由垂体分泌的,可以促进人体的生长发育。如果幼年时分泌过少会患侏儒症,分泌过多会患巨人症;成年时分泌过多患肢端肥大症,A正确。
B.胰岛素是由胰岛分泌的,调节糖在体内的吸收、利用和转化,降低血糖浓度。如果分泌过少会患糖尿病,分泌过多则患低血糖,B正确。
C.甲状腺激素可以促进新陈代谢和生长发育,提高神经系统的兴奋性,C错误。
D.肾上腺素由肾上腺髓质分泌的一种儿茶酚胺激素。当人经历某些刺激(例如兴奋,恐惧,紧张等)分泌出这种化学物质,能让人呼吸加快(提供大量氧气),心跳与血液流动加速,瞳孔放大,促进糖原分解并升高血糖,促进脂肪分解,为身体活动提供更多能量,兴奋性增高,传导加速,使反应更加快速,警觉性提高,D正确。
24、下列关于人体激素、来源和作用对应不正确的是( )
A.A B.B C.C D.D
【答案】B
【解析】
A.性腺分泌的性激素具有促进生殖器官的发育,维持第二性征的作用,A正确;
B.垂体分泌的生长激素能促进生长,特别是骨的生长和蛋白质的合成,B错误;
C.胰岛分泌的胰岛素具有促进血糖合成糖原,促进血糖的氧化分解,促进细胞对葡萄糖的吸收利用,使血糖降低的作用,C正确;
D.甲状腺分泌的甲状腺激素具有促进新陈代谢和生长发育,提高神经系统兴奋性的作用,D正确。
25、下列腺体中,既属于外分泌腺,又属于内分泌腺的是( )
A.唾液腺 B.甲状腺 C.胃腺 D.胰腺
【答案】D
【解析】
A.唾液腺分泌唾液,可以通过导管排入口腔,属于外分泌腺,A错误;
B.甲状腺的分泌物直接进入腺体内的毛细血管里,是内分泌腺,B错误;
C.胃腺分泌胃液,可以通过导管排入胃,属于外分泌腺,C错误;
D.胰腺具有内分泌部和外分泌部,其内分泌部是胰岛,分泌物直接进入腺体内的毛细血管里,是内分泌腺,外分泌部分泌的胰液通过导管进入十二指肠,是外分泌腺。因此胰腺既具有外分泌功能又具有内分泌功能,D正确。
26、以下是利用幼小蝌蚪和甲状腺激素探究甲状腺激素作用的实验设计,其中不合理的是( )
A.实验组饵料中添加甲状腺激素,对照组不做任何处理
B.实验组和对照组的蝌蚪数量应相同,但大小和发育程度可以不同
C.实验组和对照组应放在相同的环境中饲养
D.实验组和对照组应饲喂等量的同种饵料
【答案】B
【解析】
A.两组形成了一组对照实验,变量是甲状腺激素,实验组中放入了甲状腺激素,对照组中没有加入甲状腺激素,A正确。
B.设计对照实验时,要把探究的实验因素作为变量,即除了实验组有甲状腺激素,对照组没有甲状腺激素外,其余条件包括数量、大小和发育程度等应该尽量保持一致,B错误。
C.对照实验中只能有一个变量,实验组和对照组应放在相同的环境中饲养,且适合蝌蚪的生长和发育,C正确。
D.对照实验中只能有一个变量,实验组和对照组应饲喂等量的同种饵料,D错误。
27、下列有关生命活动调节的叙述,错误的是( )
A.激素由内分泌腺分泌后,直接进入腺体内的毛细血管,随血液循环输送到全身各处
B.胰岛素分泌不足时,细胞吸收和利用血糖的能力就会减弱
C.激素调节既受神经调节的控制,也能对神经调节产生影响
D.地方甲状腺肿是因为甲状腺激素分泌不足造成的
【答案】D
【解析】
A、激素由内分泌腺分泌后,并随血液循环输送到全身各处。
B、当体内胰岛素分泌不足时,B正确。
C、素调节既受神经调节的控制,C正确。
D、碘是合成甲状腺激素的重要物质,就会得地方性甲状腺肿
28、下列腺体中,全属于内分泌腺的一组是( )
①垂体 ②唾液腺 ③肝脏 ④甲状腺 ⑤胰腺(胰岛) ⑥肾上腺 ⑦皮脂腺 ⑧胸腺 ⑨汗腺 ⑩性腺
A.①③⑤⑧⑨ B.②④⑥⑦⑩ C.①④⑤⑥⑧⑩ D.②③⑤⑦⑨
【答案】C
【解析】
人体内有许多腺体,其中有些腺体没有导管,它们的分泌物直接进入腺体内的毛细血管,并随着血液循环输送到全身各处,这类腺体叫做内分泌腺。如①垂体、④甲状腺 ⑤胰腺(胰岛)⑥肾上腺 ⑧胸腺 ⑩性腺等;有些腺体如②唾液腺③肝脏⑦皮脂腺⑨汗腺等,它们的分泌物可以通过导管排出去,这类腺体叫做外分泌腺。可见C符合题意。
29、某同学利用体重近似、发育正常的甲、乙、丙、丁4只雄性小狗进行激素作用的探究,对甲狗不作处理,乙、丙、丁狗各实施不同的手术。几个月后测得其血液中三种激素的含量如表(单位:微克/100毫升血液),则下列有关分析错误的是( )
A.乙狗可能被切除了垂体,其生长发育速度会明显减缓
B.丙狗可能切除了甲状腺,会出现精神不振,发育停止
C.丁狗可能切除了睾丸,可能出现的症状是性情变得温顺
D.一段时间后,只有乙狗的生长发育速度处于术前的状态
【答案】D
【解析】
通过分析此实验表中的数据可知,甲不做任何处理,乙、丙、丁分别切除某种内分泌腺,因此甲组是对照组,乙丙丁是实验组。
A、乙狗的生长激素过少,生长激素是由垂体分泌的,有促进生长的作用。如果幼年时生长激素分泌不足,则生长迟缓,身材矮小,因此乙组的小狗会生长缓慢。A正确。
B、丙狗甲状腺激素过少,可能切除了甲状腺,甲状腺激素是由甲状腺分泌的,有促进人体生长发育的作用,因此丙狗会出现精神不振,发育停止。B正确。
C、丁狗雄性激素过少,可能切除了睾丸,雄性激素的作用是促进雄性器官的发育和生殖细胞的形成,维持第二性征,因此丁狗可能出现的症状是性情变得温顺。C正确。
D、乙狗的生长激素是由垂体分泌的,有促进生长的作用,因此乙组的小狗会生长缓慢,生长发育速度处于术前的状态。
二、非选择题
1、下面为耳的结构图,请据图回答下列问题:
(1)某同学乘船到大连,可是他乘船不久就感到头晕、目眩、恶心。这是因为内耳中的[ ]________和[ ]________的感受器受到刺激而导致的。这两种结构的作用是________,听觉感受器位于图中的________所指的结构。听觉形成的部位[ ]________。
(2)听觉产生的过程:外界的声波经[ ]________传到[ ]________,其振动通过[ ]________传到________,刺激了[ ]________内对声波________,并将声音信息通过________传给________,人就产生了听觉。
(3)当上呼吸道感染时,必须及时治疗,否则容易引起中耳炎,其原因可能是________。
A.病菌进入血液转移至中耳 B.病菌经外耳直接进入中耳
C.病菌经咽鼓管直接进入中耳 D.病菌经鼻腔直接进入中耳
【答案】
(1)5,半规管,7,前庭,能感受头部位置变动的情况,与维持身体平衡有关,6,9,大脑皮层的听觉中枢
(2)2,外耳道,3,鼓膜,4,听小骨,内耳,6,耳蜗,敏感的感觉细胞,听觉神经,大脑皮层的听觉中枢
(3)C
【解析】
⑤半规管和⑦前庭内有感受头部位置变动的位觉(平衡觉)感受器,前者引起旋转感觉,后者引起位置感觉和变速感觉。前庭及半规管过敏的人,在直线变速及旋转变速运动时,传入冲动引起中枢有关部位过强的反应,导致头晕、恶心、呕吐、出汗等,这就是有些人晕船、晕车的原因;
听觉的形成过程是:外界的声波经过外耳道传到鼓膜,引起鼓膜的振动;振动通过听小骨传到内耳,刺激耳蜗内的听觉感受器,产生神经冲动;神经冲动通过与听觉有关的神经传递到大脑皮层的听觉中枢,就形成了听觉。
咽鼓管,是咽喉与中耳的通道,鼻咽部的病菌可沿咽鼓管进入鼓室,引起中耳炎。
2、网球运动在我国受到越来越多人的关注和喜爱,这项运动有利于身心健康,对人的反应速度和身体机能有较高的要求。请回答问题。
(1)比赛中,运动员会根据网球的速度和位置做出判断,并迅速移动双腿至合适的击球位置,在完成这一动作的过程中,神经调节的基本方式是________,其结构基础是________,其中发挥关键作用的中枢位于图中的[ ]________,产生动作的腿部肌肉属于反射弧中的________。
(2)在运动员挥拍击球的过程中,能够帮助维持身体平衡、协调运动的结构主要是[ ]________。
(3)网球由远及近的飞行路径,运动员始终都能清晰地看到,这主要是依靠________对________曲度的调节实现的。
(4)运动员在击球过程中能够及时调整方向和力量,这主要是________调节的结果,与激素调节相比,这种调节方式的反应速度________。
(5)网球运动将消耗该人大量能量,其呼吸也加快、加深,则人体呼吸中枢位于图中________(填①或②或③)
【答案】
(1)反射,反射弧,①,大脑,效应器 (2)②,小脑, (3)睫状体,晶状体
(4)神经,快 (5)③
【解析】
神经调节的基本方式是反射,反射的结构基础是反射弧。反射弧的结构:感受器→传入神经→神经中枢→传出神经→效应器。大脑皮层是调节人体生理活动的最高级中枢,如躯体运动中枢(管理身体对策骨骼肌的随意运动)、躯体感觉中枢、视觉中枢等神经中枢。运动员会根据网球的速度和位置做出判断,并迅速移动双腿至合适的击球位置,发挥关键作用的中枢位于图中的①大脑,产生动作的腿部肌肉属于反射弧中的效应器。
小脑使运动协调、准确并维持身体平衡。在运动员挥拍击球的过程中,能够帮助维持身体平衡、协调运动的结构主要是②小脑。
睫状体内有平滑肌,通过平滑肌的收缩和舒张来调节晶状体的曲度,从而使眼睛能够看清远近不同的物体;内膜(视网膜)上有感光细胞,接受物像的刺激可以产生神经冲动,属于视觉感受器。所以对于正常人来说,不论较近或较远的物体,都能使物像落在视网膜上被看清,主要是因为晶状体的曲度可以通过睫状体的收缩和舒张来调节。
运动员在击球过程中能够及时调整方向和力量,这主要是神经调节的结果,与激素调节相比,这种调节方式的反应速度迅速、作用时间短暂。
网球运动将消耗该人大量能量,其心跳和呼吸会迅速加快,调节心跳,呼吸频率的中枢在③脑干中。
3、节能减排,绿色出行。共享单车掀起绿色出行浪潮,已成为一道亮丽的城市风景线。人在骑车时需要各个系统协调配合才能完成。请回答下列问题:
(1)骑共享单车时看到一辆汽车由远而近驶来,图中①的曲度变化是_______________。
(2)行驶到路口时,发现红灯立即刹车,此反射类型属于________,完成此反射的神经中枢位于图中的________(填字母)内。
(3)由于骑行不稳,⑨受到碰撞引起膝跳反射,请写出膝跳反射的基本途径:⑨→________→⑧(用序号或字母表示)。
(4)若图中⑦因意外发生损坏,这个反射________(填“能”或“否”)进行。
【答案】
(1)由小变大/变大 (2)复杂反射/条件反射,A
(3) ⑦→B→⑥ (4)否
【解析】
(1)外界物体反射来的光线,经过角膜、房水,由瞳孔进入眼球内部,再经过晶状体和玻璃体的折射作用,在视网膜上能形成清晰的物像,物像刺激了视网膜上的感光细胞,这些感光细胞产生的神经冲动,沿着视神经传到大脑皮层的视觉中枢,就形成视觉。因此,骑共享单车时看到一辆汽车由远而近驶来,主要是由于图中①晶状体的曲度由小变大,使物像落在③视网膜上,最终在大脑皮层的视觉中枢上形成视觉。
(2)反射分为条件反射和非条件反射。行驶到路口时,发现红灯立即刹车,此反射类型属于条件反射,完成此反射活动的神经中枢位于图中的A大脑皮层内,是在后天生活过程中逐渐形成的。
(3)神经调节的基本方式是反射,反射的结构基础是反射弧,反射弧包括感受器、传入神经、神经中枢、传出神经、效应器。表示膝跳反射的基本途径:⑨感受器→⑦传入神经→B神经中枢→⑥传出神经→⑧效应器。
(4)反射必须通过反射弧来完成,缺少任何一个环节反射活动都不能完成。若⑦传入神经因意外发生损坏,反射弧不完整,反射活动不能进行。
4、某学校的生物探究实验室开展了丰富多彩的探究活动。
(一)为了探究胰岛素的作用,某兴趣小组进行了如下实验:
①将体重约20g、生长状况相似的正常小鼠,随机分成甲、乙两组,每组20只。
②给甲组小鼠注射0.2mL生理盐水,乙组小鼠注射胰岛素制剂(0.1mL胰岛素和0.1mL生理盐水)。
③观察并记录小鼠的状况,如图。
分析回答:
(1)步骤①中各组均用小鼠20只,而不是1只的原因是________。
(2)本实验设置甲组的目的是________。
(3)乙组小鼠出现抽搐甚至昏迷是由于注射胰岛素制剂引起机体缺糖所致。为了进一步证明胰岛素的功能,可对出现抽搐甚至昏迷的小鼠注射________进行抢救。
(4)胰岛素是由胰岛分泌的,胰岛与胰腺相比,没有________。
(二)绿茶多酚是绿茶中提取的天然有效成分,目前有研究发现绿茶多酚对酒精性肝损伤能起到保护作用,这是真的吗?第二小组的同学将生理状况一致的健康小鼠30只,随机分成3组,每组10只,实验处理的数据如表所示:
(5)本实验中,________是一组对照实验,从实验结果可以看出:酒精可导致小鼠体重_______,肝脏肿大,酒精对小鼠的肝脏会产生损伤。
(6)本实验中,B组与C组也是一组对照实验,该实验变量是________。
(7)该实验得出的结论是:绿茶多酚对酒精性肝损伤________(填“有”或“无”)保护作用。
【答案】
(1)减少偶然性,使结果更加准确、可靠 (2)形成对照 (3)葡萄糖
(4)导管 (5)A与B,减少 (6)绿茶多酚溶液 (7)有
【解析】
(1)步骤①中各组均用小鼠20只,而不是1只的原因是减少偶然性,使结果更加准确、可靠。
(2)本实验设置甲组的目的是形成对照。
(3)乙组小鼠出现抽搐甚至昏迷是由于胰岛素能促进血糖利用和转化,从而降低血糖的浓度所致。为了进一步证明胰岛素的功能,可对出现抽搐甚至昏迷的小鼠注射葡萄糖溶液进行抢救。
(4)胰岛素是由胰岛分泌的,与胰腺相比,胰岛不具导管,胰岛素直接进入腺体内的毛细血管中,随血液循环到达全身各处,调节血糖浓度。
(5)根据图表,本实验中,A与B是一组对照实验,从实验结果可以看出:酒精可导致小鼠体重减少,肝脏肿大,酒精对小鼠的肝脏会产生损伤。
(6)本实验中,B组与C组也能构成一组对照实验,该实验变量是绿茶多酚溶液。
(7)根据实验结果,添加绿茶多酚的小鼠肝重与体重的比明显降低,说明绿茶多酚对酒精性肝损伤有保护作用。
5、激素在人的生命活动过程中起到了重要的调节作用。如图是构成人体内分泌系统的主要内分泌腺示意图。请据图回答问题:
(1)进入青春期的中学生,身体发生了重要变化,女生的变化主要是[ ]________分泌的雌性激素作用的结果。
(2)某人成年后身高不足80厘米,却成为一名出色的影视演员,他很有可能是________患者。引起此病的原因为幼年时________分泌不足。
(3)小晨近来多饮、多尿、多食,但日渐消瘦、四肢无力,医院检査结果是血糖浓度偏高,尿中含糖。其症状的形成可能与[ ]________的功能异常有关。
(4)图中[2]是________。它分泌的激素为________。
(5)当你受到惊吓时,会出现心跳加快、血压升高等现象。以上现象说明人体的生命活动主要受________的调节,但也受到________调节的影响。
【答案】
(1)6,卵巢 (2)侏儒症,生长激素 (3)5胰岛 (4)甲状腺,甲状腺激素
(5)神经系统,激素
【解析】
6是女性的卵巢,能产生卵细胞和分泌雌性激素,雌性激素能维持女性的第二性征,使身体发生很大的变化,进入青春期后的中学生,身体发生了明显变化,女学生的变化主要是由6卵巢分泌的雌性激素调节的结果。
幼年时生长激素分泌过少会得侏儒症,侏儒症的特点是身材矮小但智力正常。所以某成年演员身高只有80厘米,智力正常,说明他得的是侏儒症,患侏儒症的原因是幼年时生长激素分泌不足。所以某成年演员身高只有80厘米,智力正常,其原因是幼年时生长激素分泌不足。
多饮、多尿、多食,且日渐消瘦、四肢无力,是糖尿病的症状,是5胰岛分泌的胰岛素不足引起的,胰岛素能调节糖的代谢,促进血糖合成糖元,降低血糖的浓度。
2是甲状腺,能分泌甲状腺激素能,促进生长发育。
当你受到惊吓时,会出现心跳加快、血压升高等现象,在神经的刺激下,肾上腺会分泌大量的肾上腺素,肾上腺素又反过来刺激心跳中枢和血压中枢,使人心跳加速,血压升高,而显得面红耳赤,这说明人体的生命活动主要受到神经系统的调节,同时也受到激素调节的影响。
相关试卷
这是一份中考生物一轮复习精炼习题专题14 人体生命活动的调节(含解析),共19页。试卷主要包含了选择题,非选择题等内容,欢迎下载使用。
这是一份中考生物一轮复习试题精炼专题22 健康地生活(教师版),共16页。试卷主要包含了选择题,非选择题等内容,欢迎下载使用。
这是一份中考生物一轮复习试题精炼专题17 细菌、真菌和病毒(教师版),共15页。试卷主要包含了选择题,非选择题等内容,欢迎下载使用。

