资料中包含下列文件,点击文件名可预览资料内容
还剩3页未读,
继续阅读
宁夏青铜峡市宁朔中学2022-2023学年高二下学期期中考试历史试题
展开
这是一份宁夏青铜峡市宁朔中学2022-2023学年高二下学期期中考试历史试题,文件包含历史期中试卷终docx、历史期中答案docx、历史期中答题卡docx等3份试卷配套教学资源,其中试卷共10页, 欢迎下载使用。
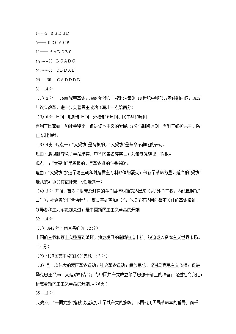
第 Ⅰ 卷 选 择 题
相关试卷
宁夏青铜峡市宁朔县中2023-2024学年高一上学期期中考试历史试题(含答案):
这是一份宁夏青铜峡市宁朔县中2023-2024学年高一上学期期中考试历史试题(含答案),共6页。试卷主要包含了选择题,非选择题等内容,欢迎下载使用。
宁夏回族自治区青铜峡市宁朔中学2022-2023学年高一下学期期中考试历史试题:
这是一份宁夏回族自治区青铜峡市宁朔中学2022-2023学年高一下学期期中考试历史试题,文件包含高一历史试卷docx、高一历史答案docx、高一历史答题卡pdf等3份试卷配套教学资源,其中试卷共7页, 欢迎下载使用。
2021-2022学年宁夏青铜峡市宁朔中学高二下学期期中历史试题含解析:
这是一份2021-2022学年宁夏青铜峡市宁朔中学高二下学期期中历史试题含解析,共20页。试卷主要包含了选择题等内容,欢迎下载使用。

