


还剩10页未读,
继续阅读
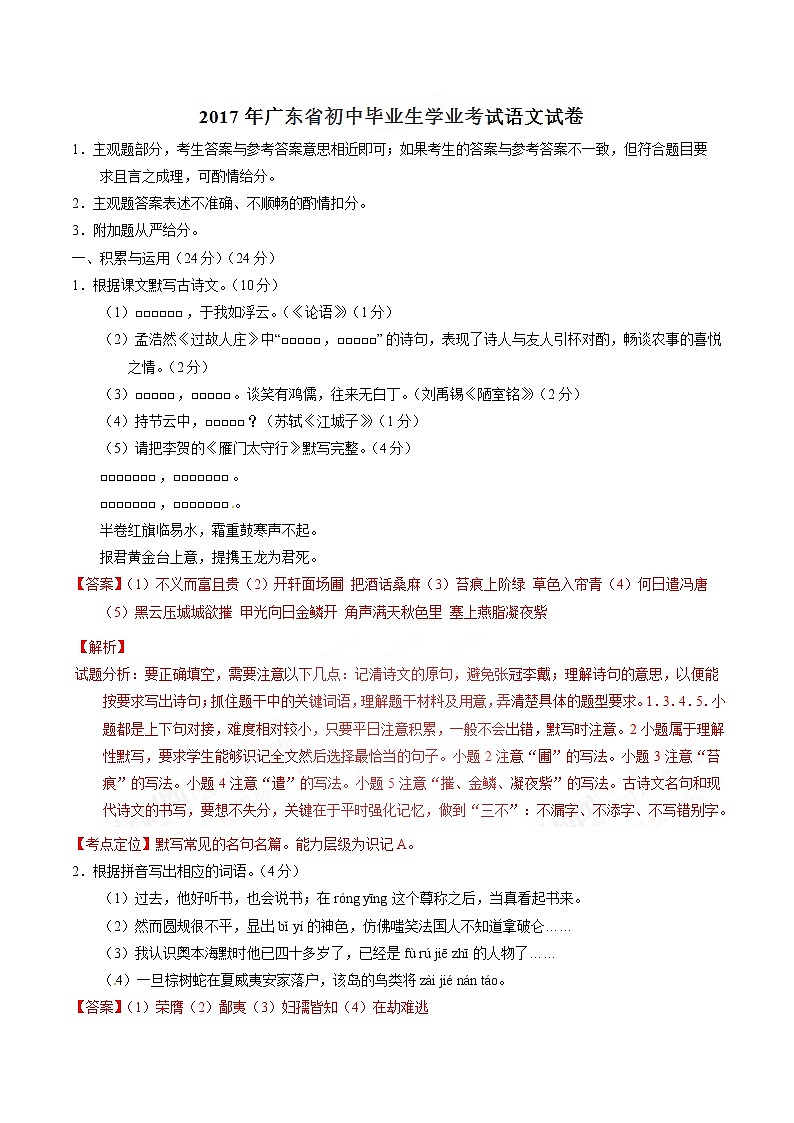
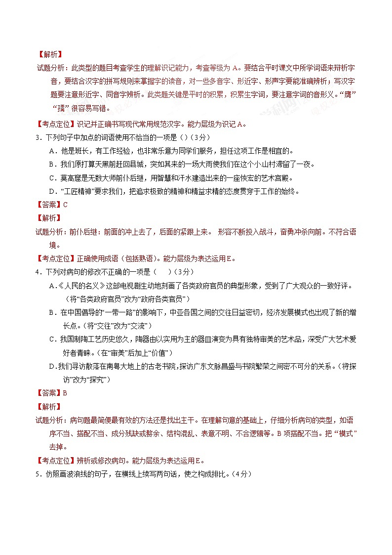
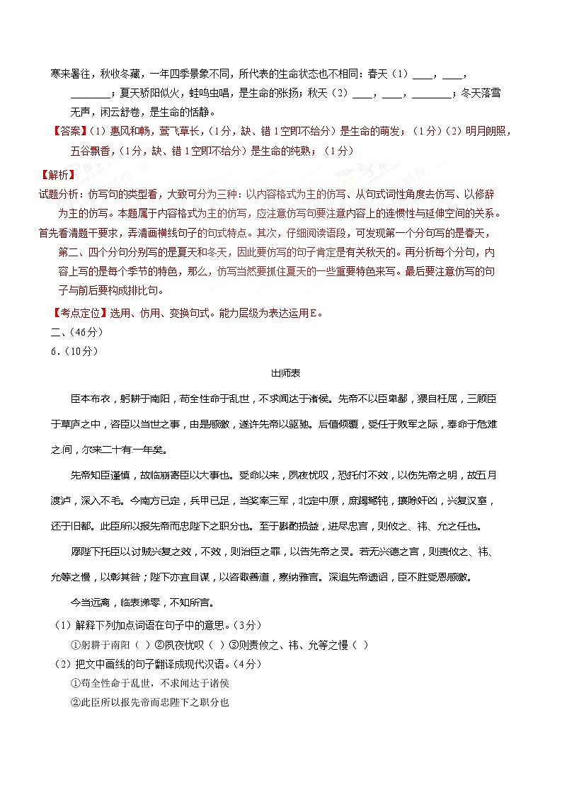
2017年广东省中考语文试题(解析版)
展开
这是一份2017年广东省中考语文试题(解析版),共13页。试卷主要包含了附加题从严给分,下列对病句的修改不正确的一项是,阅读下面的文字,按要求作文等内容,欢迎下载使用。
相关试卷
2017年广东省中考语文试题(解析版):
这是一份2017年广东省中考语文试题(解析版),共13页。试卷主要包含了附加题从严给分,下列对病句的修改不正确的一项是,阅读下面的文字,按要求作文等内容,欢迎下载使用。
2019年广东省中考语文试题(解析版):
这是一份2019年广东省中考语文试题(解析版),共10页。试卷主要包含了基础,阅读,作文等内容,欢迎下载使用。
2020年广东省中考语文试题(解析版):
这是一份2020年广东省中考语文试题(解析版),共15页。试卷主要包含了考生务必保持答题卡的整洁, 草色入帘青 , 请用“/”给文中画线句子断句等内容,欢迎下载使用。