考点12 宾语从句-备战2023年中考英语一轮复习(上海专用)
展开
这是一份考点12 宾语从句-备战2023年中考英语一轮复习(上海专用),文件包含考点12宾语从句-备战2023年中考英语一轮复习考点帮上海专用解析版docx、考点12宾语从句-备战2023年中考英语一轮复习考点帮上海专用原卷版docx等2份试卷配套教学资源,其中试卷共30页, 欢迎下载使用。
宾语从句是一种名词性从句,在句中作及物动词的宾语,或介词的宾语,或形容词的宾语。根据引导宾语从句的不同连词,宾语从句可分为三类。
中考对宾语从句的考查主要集中在以下几个方面:
1. 宾语从句的引导词;
2. 宾语从句的陈述句语序;
3. 宾语从句的时态和语态。
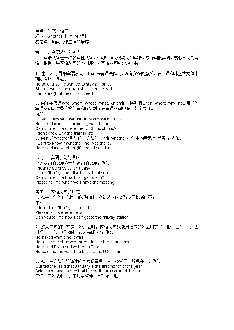
重点:时态,语序
难点:whether 和if 的区别
易错点:疑问词作主语的语序
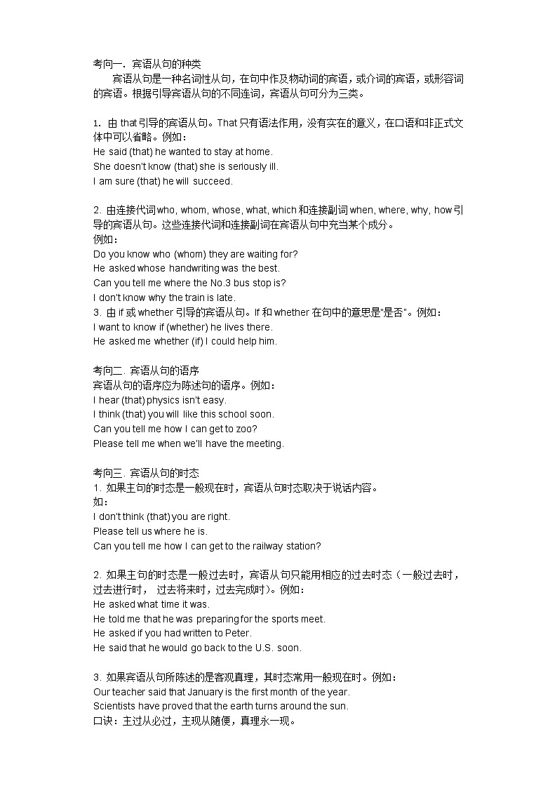
考向一. 宾语从句的种类
宾语从句是一种名词性从句,在句中作及物动词的宾语,或介词的宾语,或形容词的宾语。根据引导宾语从句的不同连词,宾语从句可分为三类。
1. 由that引导的宾语从句。That只有语法作用,没有实在的意义,在口语和非正式文体中可以省略。例如:
He said (that) he wanted t stay at hme.
She desn’t knw (that) she is seriusly ill.
I am sure (that) he will succeed.
2. 由连接代词wh, whm, whse, what, which和连接副词when, where, why, hw引导的宾语从句。这些连接代词和连接副词在宾语从句中充当某个成分。
例如:
D yu knw wh (whm) they are waiting fr?
He asked whse handwriting was the best.
Can yu tell me where the N.3 bus stp is?
I dn’t knw why the train is late.
3. 由if或whether引导的宾语从句。If和whether在句中的意思是“是否”。例如:
I want t knw if (whether) he lives there.
He asked me whether (if) I culd help him.
考向二. 宾语从句的语序
宾语从句的语序应为陈述句的语序。例如:
I hear (that) physics isn’t easy.
I think (that) yu will like this schl sn.
Can yu tell me hw I can get t z?
Please tell me when we’ll have the meeting.
考向三. 宾语从句的时态
1. 如果主句的时态是一般现在时,宾语从句时态取决于说话内容。
如:
I dn’t think (that) yu are right.
Please tell us where he is.
Can yu tell me hw I can get t the railway statin?
2. 如果主句的时态是一般过去时,宾语从句只能用相应的过去时态(一般过去时, 过去进行时, 过去将来时,过去完成时)。例如:
He asked what time it was.
He tld me that he was preparing fr the sprts meet.
He asked if yu had written t Peter.
He said that he wuld g back t the U.S. sn.
3. 如果宾语从句所陈述的是客观真理,其时态常用一般现在时。例如:
Our teacher said that January is the first mnth f the year.
Scientists have prved that the earth turns arund the sun.
口诀:主过从必过,主现从随便,真理永一现。
1. Miss Green didn’t tell us _______ in 2002.
A. where des she live B. Where she lives
C. where did she live D. where she lived
2. Wuld yu please tell me ________?
A. when did he cme hme
B. where he wuld play ftball
C. if he had seen the film
D. why he didn’t watch the game
3. I dn’t knw when __________.
A. will the train leave B. the train will leave
C. wuld the train leave D. the train leave
4. ---We dn’t knw _____________.
---It is said that he was brn in Sweden.
A. what he is B. if he lives here
C. where he cmes frm D. which cuntry is he frm
1.(2021·上海市民办新复兴初级中学九年级期中)The game shws hw much adults have frgtten abut _______ it is like t be a child.
A.whatB.whetherC.hwD.when
2.(2021·上海奉贤·二模)Culd yu tell me ________?
A.when he has gne t BeijingB.hw lng he has been in Beijing
C.which htel did he stay in BeijingD.when will he cme back frm Beijing
3.(2022·上海奉贤·二模)Culd yu tell me _______ my letter will be received by my friend?
A.hw ftenB.hw snC.hw farD.hw lng
4.(2022·上海·模拟预测)—What did the teacher say just nw?
—She ________ us ________.
A.said; if we culd fllw her.B.asked; hw culd we fllw her
C.said; hw we culd fllw herD.asked; if we culd fllw her
5.(2022·上海·模拟预测)—Can yu tell me ________ we shuld g t Harbin, by train r by plane?
—I think we’d better check the tickets n the Internet first.
A.whenB.whereC.whyD.hw
6.(2022·上海·模拟预测)—What will yu remember after leaving schl?
—I will always remember ______.
A.hw my friends and teachers used t help meB.when did my friends and teachers arrive
C.where culd my friends and teachers meetD.what the teachers will say t me
7.(2022·上海徐汇·二模)Peple dn’t knw ________ there will be a safe system t cntrl the advanced future rbt.
A.becauseB.althughC.untilD.if
8.(2022·上海静安·二模)The headmaster said all the students ________ already ________ learning nline fr tw mnths.
A.were ... keepingB.were ... keptC.have ... keptD.had ... kept
9.(2022·上海虹口·二模)Peter said that his daughter ________ frm university the next June.
A.had graduatedB.graduatedC.wuld graduateD.will graduate
10.(2022·上海松江·二模)Harry said he ________ the Butchart Gardens in Victria City in the cming hlidays.
A.wuld visitB.had visitedC.is visitingD.visited
11.(2022·上海·模拟预测)—Dad, Culd yu tell me ________?
—Well, it’s large and full f water. It cvers abut ________ f the earth.
A.hw the sea is; ne thirdB.what the sea is like; three quarters
C.hw’s the sea; three-furthD.what the sea is like; three quarter
12.(2022·上海浦东新·一模)I’ve heard that Tm ________ a visit t his disabled father twice a week.
A.paysB.paidC.will payD.has paid
13.(2022·上海浦东新·一模)Steven tld me that he ________ writing the reprt a week befre.
A.finishB.finishesC.finishingD.had finished
14.(2022·上海长宁·一模)They are eager t knw ________ they may keep the bk frm the new library.
A.hw lngB.hw fastC.hw snD.hw ften
15.(2022·上海杨浦·三模)I didn’t knw that many f ur bad habits ______ the envirnment.
A.damageB.will damageC.have damagedD.wuld damage
16.(2022·上海市曹杨中学附属学校模拟预测)Mrs. Wang tld me that ur new neighbr ________ int this huse next Friday.
A.mvesB.will mveC.had mvedD.wuld mve
17.(2022·上海徐汇·二模) Our class teacher asked us .
A.why desn’t Susan cme fr the picnic
B.why didn’t Susan cme fr the picnic
C.why Susan nt cme fr the picnic
D.why Susan didn’t cme fr the picnic
18.(2021·上海市民办新复兴初级中学九年级期中)I dn’t knw _______ with him yesterday.
A.what is the matterB.what was the matter
C.what the matter isD.what the matter was
19.(2021·上海市进才中学北校九年级期中)Culd yu tell me ________?
A.hw many students are there in yur class.B.when will yu leave fr Beijing
C.wh has taken my red pen.D.hw lng that film started.
20.(2021·上海市徐汇中学九年级期中)Culd yu tell me ________?
A.where can I put the bicycleB.where culd I put the bicycle
C.where I can put the bicycleD.where I culd put the bicycle
21.(2021·上海奉贤·二模)My dad prmised n his birthday that he ________ smking in the near future.
A.will give upB.wuld give upC.gave upD.had given up
22.(2021·上海宝山·二模)—D yu knw ________ street cats can live?
—Mst f them live a hard life. Sme f them can nly live 3 r 4 years.
A.hw farB.hw snC.hw ftenD.hw lng
23.(2021·上海嘉定·二模)—Culd yu please tell me _______ this pair f new sprts shes belngs t?
—It must be Jeff’s. It’s his birthday present frm his grandpa.
A.whatB.whC.whichD.whse
24.(2021·上海宝山·二模)The manager tld us that the cmpany ________ mdern rbts t d sme f the wrk sn.
A.usedB.usesC.will useD.wuld use
25.(2021·上海松江·九年级期中)I just wanted t knw _________.
A.where yu have been these daysB.what were yu ding at that time
C.wh wuld yu g shpping withD.when the sprts meeting wuld be held
26.(2021·上海·模拟预测)Mum, can yu tell me ________ cat I shuld wear tday, the blue ne r the red ne?
A.whseB.whatC.whD.which
27.(2021·上海徐汇·二模)We’ve learnt in the science lessn that steam ________ water when it cls dwn.
A.turned intB.turns intC.wuld turn intD.has turned int
28.(2022·上海·九年级期中)Using the stars, they culd knw in ________ directin they were ging.
A.whereB.whichC.thatD.hw
29.(2022·上海·九年级期中)—Culd yu tell me ________?
—G alng this rad and take the secnd turning n the left.
A.where I can get t the restrmB.hw can I get t the restrm
C.which is the way t the restrmD.where can I get t the restrm
30.(2022·上海徐汇·二模)The weather frecast desn’t say _________.
A.if it rains tmrrwB.if des it rain tmrrw
C.if it will rain tmrrwD.if will it rain tmrrw
31.(2022·上海·模拟预测)—Peter, is there anything else yu want t knw abut the famus peple?
—Yes, I am still wndering ___________.
A.hw much des Ya Ming weigh
B.when Audrey Hepburn had entered the film industry
C.that Armstrng was the first man t walk n the mn
D.if Prfessr Zhng Nanshan still wrks fr medical research
32.(2022·上海·模拟预测)My friends and I are ging n a trip, but I dn’t knw ________.
A.hw they will meetB.where we will meetC.what we will dD.why they will visit
33.(2022·上海·模拟预测)—Dear friends, d yu knw ________?
—By wrking tgether!
A.why we can make the China DreamB.when we can hld the China Dream
C.hw we can achieve the China DreamD.what we can d with the China Dream
34.(2022·上海·模拟预测)—Sme peple never get tired f making a basket in ne nline shp then t anther.
—Perhaps they want t see ________.
A.if they can get the same r similar things cheaper
B.that they can find the very things they really need
C.that they were the lucky dg t get their basket fr free
D.when can they receive their items they rdered earlier
35.(2022·上海·模拟预测)— The table tennis match is s exciting. The ppsite team is really strng.
— Yes, but I never dubt ________ ur team will win.
A.ifB.thatC.whetherD.why
36.(2022·上海·模拟预测)Wrd came that race driver Zhu Guanyu ________ the Afa Rme team fr the 2022 seasn.
A.wuld jinB.has jinedC.jinsD.was jining
37.(2022·上海虹口·一模)Our mnitr has just gne t the gym, but I dn’t knw ________ he will cme back.
A.hw fastB.hw farC.hw lngD.hw sn
38.(2022·上海闵行·一模)We are glad t hear that the Greens _____ t a new flat next week.
A.mveB.mvedC.will mveD.have mved
39.(2021·上海奉贤·九年级期中)I wnder ________ as the ad has prmised.
A.if des the air-cleaner wrkB.whether des the air-cleaner wrk
C.that the air-cleaner wrksD.whether the air-cleaner wrks
40.(2022·上海·九年级期末)— What did Tm say t yu just nw, Jhn?
— He asked ________.
A.why I am s happy tday
B.what the matter was
C.wh did I play ftball with after schl
D.if I culd g t the mvie with him tnight
1.(2022·辽宁大连·中考真题)—D yu knw ________.
—At 9:00 a.m.
A.where the Science Museum is
B.when the Science Museum pens
C.where is the Science Museum
D.when des the Science Museum pen
2.(2022·辽宁营口·中考真题)—Jane, culd yu please tell me ________?
—I take exercise at least an hur every day.
A.hw yu keep healthy and strng
B.when yu jined the swimming club
C.where yu d exercise
D.wh yu play tennis with
3.(2022·四川四川·中考真题)—Can yu tell me ________ the bk sale is?
—Sure. On Thursday mrning.
A.whenB.whereC.whyD.what
4.(2022·贵州黔西·中考真题)—Hi, Jacky. What’s that in yur hand?
—It’s a bk abut vlleyball. It tells us ________ gd vlleyball players.
A.what can we beB.what we can beC.hw can we beD.hw we can be
5.(2013·上海·中考真题)The fficial said they ________ a new law t prtect the turists the next year.
A.makesB.wuld make
C.madeD.have made
6.(2017·上海·中考真题)–D yu knw ______ a 5-day trip t Hng Kng csts?
–I guess it’s abut ¥4,000.
A.hw fastB.hw lngC.hw snD.hw much
7.(2022·辽宁鞍山·中考真题)—What did Mary say t yu?
—She asked me ________.
A.when ur teacher will cme backB.where Mike ges
C.why I liked the beef ndlesD.if there are new wrds in the article
8.(2022·湖北襄阳·中考真题)—Excuse me, I wnder _________.
—It shuld be classified(分类) first and then thrwn int different bins.
A.where can I thrw the rubbishB.hw I deal with the rubbish
C.if I needed t thrw the rubbish hereD.what shuld I d with the rubbish
9.(2022·四川·巴中市教育科学研究所中考真题)— Zhu Hui, can yu tell me ________?
— We make Zngzi and watch bat races.
A.why d yu like the Dragn Bat Festival
B.hw yu celebrate the Mid-Autumn Festival
C.when Chinese peple celebrate the Chinese New Year
D.what Chinese peple usually d n the Dragn Bat Festival
10.(2022·内蒙古呼和浩特·中考真题)—What else did the students ask Chinese astrnaut Nie Haisheng abut the space statin?
—They asked him ________.
A.hw lng wuld he stay thereB.when he will arrive
C.hw did he cmmunicate with his familyD.hw much the spacesuit cst
11.(2022·辽宁沈阳·中考真题)—Hi, Tm. Culd yu tell me ________?
—I’ll g there next Sunday.
A.hw yu will g t Beiling ParkB.when yu will g t Beiling Park
C.hw will yu g t Beiling ParkD.when will yu g t Beiling Park
12.(2022·广西玉林·中考真题)—As a teenager, d yu knw ________ when yu are in truble?
—Yes, I can ask my parents, teachers r any ther adult I trust.
A.wh can yu ask fr help
B.hw can yu ask fr help
C.wh yu can ask fr help
D.hw yu can ask fr help
13.(2022·山东滨州·中考真题)—D yu knw ________?
—Yes. We shuld try t waste less but recycle mre.
A.hw can we live a green lifeB.hw we can live a green life
C.why shuld we live a green lifeD.when we shuld live a green life
14.(2022·辽宁盘锦·中考真题)He asked _________.
A.hw was the weather tday
B.where Grace rides a bike
C.when Wang Yaping returned t the earth
D.that Bryan played sccer well
15.(2022·广西河池·中考真题)—David, culd yu tell me ________?
—He is tall and has shrt hair.
A.what ur new P.E. teacher lks like
B.what ur new P.E. teacher likes
C.where ur new P.E. teacher cmes frm
D.when ur new P.E. teacher was brn
16.(2022·江苏镇江·中考真题)SHENZHOU-14 was lifted ff successfully! Culd yu tell me _______?
A.in which centre it will be lifted ff
B.wh entered China Space Statin this time
C.what will it mean t the develpment f China
D.that three astrnauts entered China Space Statin
17.(2022·辽宁朝阳·中考真题)—Excuse me, culd yu please tell me_________?
—By wrking hard and never giving up.
A.wh yu ften practice English with
B.if yu will pay mre attentin t the traffic rules
C.when yu gt used t the life here
D.hw yu will achieve yur dream
18.(2022·江苏常州·中考真题)—Mum, d yu knw ________? An engineer.
—That’s interesting. I guess yu ften fix things fr thers in yur schl.
A.what d my classmates call meB.what my classmates call me
C.why d my classmates call meD.why my classmates call me
19.(2011·上海·中考真题)We are glad t hear that the Greens _____ t a new flat next week.
A.mveB.mvedC.will mveD.have mved
相关试卷
这是一份考点08 中考英语句子类型-备战2023年中考英语一轮复习上海专用),文件包含考点08中考英语句子类型-备战2023年中考英语一轮复习考点帮上海专用解析版docx、考点08中考英语句子类型-备战2023年中考英语一轮复习考点帮上海专用原卷版docx等2份试卷配套教学资源,其中试卷共28页, 欢迎下载使用。
这是一份考点03 代词的基本用法-备战2023年中考英语一轮复习(上海专用),文件包含考点03代词的基本用法-备战2023年中考英语一轮复习考点帮上海专用解析版docx、考点03代词的基本用法-备战2023年中考英语一轮复习考点帮上海专用原卷版docx等2份试卷配套教学资源,其中试卷共36页, 欢迎下载使用。
这是一份考点02 连词的基本用法-备战2023年中考英语一轮复习(上海专用),文件包含考点02连词的基本用法-备战2023年中考英语一轮复习考点帮上海专用解析版docx、考点02连词的基本用法-备战2023年中考英语一轮复习考点帮上海专用原卷版docx等2份试卷配套教学资源,其中试卷共21页, 欢迎下载使用。

