


2023届四川省绵阳市高三下学期第三次诊断性考试理综生物试题(含答案)
展开2023届四川省绵阳市高三下学期第三次诊断性考试理综生物试题
学校:___________姓名:___________班级:___________考号:___________
一、单选题
1.蛋白质在人体大脑发育、骨骼生长等过程中发挥着重要作用。适当增加蛋白质的摄入,有利于青少年提高免疫力,增长肌肉和身高。下列有关叙述错误的是( )
A.蛋白质在细胞有机物组成中是含量最多的化合物
B.蛋白质作为直接能源物质可提高肌肉细胞的收缩力
C.蛋白质的长期缺乏会导致机体对疾病的免疫力减弱
D.食物蛋白的营养价值主要取决于必需氨基酸的种类和含量
2.某科研小组将以菠菜绿叶为材料制备的完整叶绿体悬浮液均分为两组:甲组为对照组;乙组加入适量磷酸(Pi),都在适宜温度和光照等条件下,用14C标记的14CO2供其进行光合作用,然后追踪检测放射性,结果发现乙组(CH2O)/C3的比值以及14C标记有机化合物的量均明显高于甲组。下列叙述错误的是( )
A.差速离心获取的叶绿体应置于等渗悬浮溶液
B.叶绿体主要吸收蓝紫光和红光用于光合作用
C.Pi将乙组C3化合物还原,导致(CH2O)/C3比值高于甲组
D.Pi提高乙组的ATP生成速率,导致14C标记有机化合物的量高于甲组
3.人的体细胞中有23对染色体,平均每条染色体上约有上千个基因,且基因之间有严格的排列顺序。所以,染色体如果发生数目异常,甚至是微小的结构畸变,都必将导致许多基因的增加或缺失,进而引发多种疾病。下列叙述错误的是( )
A.细胞中基因都位于染色体上且在染色体上呈线性排列
B.性染色体上的基因所控制的性状的遗传总是和性别相关联
C.人类猫叫综合征是5号染色体部分缺失引起的一种遗传病
D.人类先天性愚型是21号染色体数量增加引起的一种遗传病
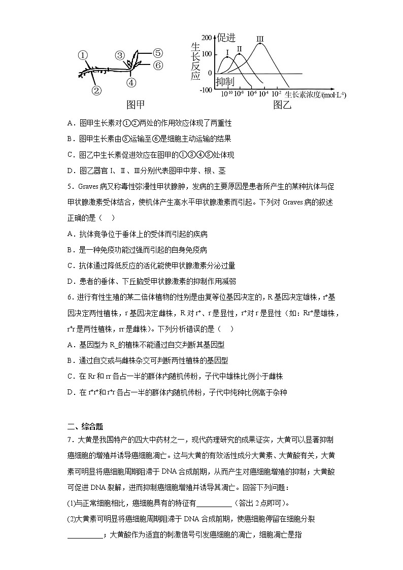
4.农业生产上,常发生茎不弯曲而整株倒伏的现象。倒伏植株的生长发育和对环境的适应,一方面生长素的调节起着重要的作用(结果如图甲),另一方面也与植物不同器官对生长素的敏感程度有关(如图乙)。下列说法错误的是( )
A.图甲生长素对①②两处的作用效应体现了两重性
B.图甲生长素由⑤运输至⑥是细胞主动运输的结果
C.图乙中生长素促进效应在图甲的①③④⑤处体现
D.图乙器官I、Ⅱ、Ⅲ分别代表图甲中芽、根、茎
5.Graves病又称毒性弥漫性甲状腺肿,发病的主要原因是患者所产生的某种抗体与促甲状腺激素受体结合,使机体产生高水平甲状腺激素而引起。下列对Graves病的叙述正确的是( )
A.抗体竞争位于垂体上的受体而引起的疾病
B.是一种免疫功能过强而引起的自身免疫病
C.抗体通过降低反应的活化能使甲状腺激素分泌过量
D.患者的垂体、下丘脑受甲状腺激素的抑制作用减弱
6.进行有性生殖的某二倍体植物的性别是由复等位基因决定的,R基因决定雄株,r+基因决定两性植株,r基因决定雌株,R对r+、r是显性,r+对r是显性(如:Rr+是雄株,r+r是两性植株,rr是雌株)。下列分析错误的是( )
A.基因型为R_的植株不能通过自交判断其基因型
B.通过自交或与雌株杂交可判断两性植株的基因型
C.在Rr和rr各占一半的群体内随机传粉,子代中雄株比例小于雌株
D.在r+r+和r+r各占一半的群体内随机传粉,子代中纯种比例高于杂种
二、综合题
7.大黄是我国特产的四大中药材之一,现代药理研究的成果证实,大黄可以显著抑制癌细胞的增殖并诱导癌细胞凋亡。这与大黄的有效活性成分大黄素、大黄酸有关,大黄素可明显将癌细胞周期阻滞于DNA合成前期,从而产生对癌细胞增殖的抑制;大黄酸可促进DNA裂解,进而抑制癌细胞增殖并诱导其凋亡。回答下列问题:
(1)与正常细胞相比,癌细胞具有的特征有__________(答出2点即可)。
(2)大黄素可明显将癌细胞周期阻滞于DNA合成前期,使癌细胞停留在细胞分裂__________;大黄酸作为适宜的刺激信号引发癌细胞的凋亡,细胞凋亡是指__________。
(3)目前,大黄成为抗癌领域的研发热点。研究人员以培养有小鼠EAC(艾氏腹水癌细胞)的培养液为材料,进一步研究大黄提取液中所含的大黄素、大黄酸在联合用药和单独用药的情况下,对癌细胞增殖的抑制效果。简要写出实验研究思路:__________。
8.诺如病毒感染性腹泻是一种急性肠道传染病,感染者表现为腹泻、呕吐、发热、全身酸痛等症状。该病毒遗传物质为单链RNA,极易造成人体反复感染,目前没有疫苗和特效药物。回答下列问题:
(1)感染者严重腹泻失水过多时,细胞外液渗透压升高,短时间内垂体释放抗利尿激素的量将___________(填“增多”“不变”或“减少”);呕吐引起的无法进食会导致血糖降低,下丘脑中的葡萄糖感受器接受该刺激产生兴奋,最终使胰岛A细胞分泌活动增强,从而维持感染者血糖的平衡,这种调节方式属于___________调节。
(2)消灭侵入人体细胞内的诺如病毒,依靠____________将侵染细胞裂解,使其失去寄生的基础。
(3)人体极易反复感染诺如病毒,原因是___________。
9.人工林是指按照适地适树的原则,在不适于耕种的低产田地、水土流失严重的坡耕地等实施退耕还林而恢复的森林植被。目前,我国人工林在增加地球森林资源、减缓气候变暖等方面发挥了巨大作用,是全球应对气候变化的一个新亮点。回答下列问题:
(1)调查发现,人工林和耕地是两个不同的群落,得出这一结论的主要依据是__________。
(2)人工林中生活着一群红腹锦鸡,在环境条件不被破坏的前提下,有大量红腹锦鸡迁入人工林,与迁入前相比,该种群环境容纳量(K值)___________(填“增大”“不变”或“减小”),原因是__________。
(3)对人工林土壤中的小动物类群进行丰富度的调查,常采用的方法是__________。这些小动物对植物的作用是___________(答出1点即可)。
10.果蝇体细胞中有4对染色体,其中Ⅱ、Ⅲ、Ⅳ号为常染色体。研究表明,果蝇眼色有红色、粉色、白色三种,受两对独立遗传的基因(基因A/a和基因B/b)控制,其中A基因位于Ⅱ号染色体上。已知基因B存在时果蝇表现为红眼,基因A和B都不存在时果蝇表现为白眼,其余情况表现为粉眼。回答下列问题:
(1)若果蝇眼色由位于常染色体上的两对基因控制,选取一对红眼(AaBb)雌雄个体进行交配,则子代的表现型及比例为_____________,在粉眼子代中纯合子所占的比例是____________。
(2)为探究B基因位于常染色体还是X染色体上,实验小组用纯合果蝇甲、乙、丙、丁、戊为材料,进行了一代杂交实验,结果如下表:
组别 | 亲本 | F1 |
实验一 | 红眼雄果蝇(甲)×白眼雌果蝇(丙) | 红眼果蝇、粉眼果蝇 |
实验二 | 红眼雄果蝇(乙)×白眼雌果蝇(丙) | 红眼果蝇、白眼果蝇 |
实验三 | 粉眼雌果蝇(丁)×白眼雄果蝇(戊) | 全为粉眼 |
①根据杂交实验结果,得出的实验结论是B基因位于____________染色体上,理由是____________。
②实验二中子一代红眼果蝇的基因型为_____________;子一代红眼果蝇与白眼果蝇交配,子二代中红眼雌果蝇占子代的___________。
11.研究表明,三孢布拉氏霉菌能用来生产胡萝卜素,菌体细胞内的[H]可将水溶性的无色TTC(氧化态2,3,5-三苯基氯化四氮唑)还原为不溶性的红色复合物TTF(三苯甲月替),且菌体细胞内[H]含量越高,还原能力越强,胡萝卜素合成能力也越强。下图1表示高产胡萝卜素三孢布拉氏霉菌株提取胡萝卜素的流程示意图,图2为高产胡萝卜素菌株筛选的结果示意图,回答下列问题:
(1)在三孢布拉氏霉菌扩大培养的最初阶段,如果以时间为横坐标,种群数量为纵坐标,绘制出的种群数量增长曲线大致呈____________型。
(2)根据图2的实验结果,判断胡萝卜素合成能力最强的菌株是____________(填图中序号),判断的依据是___________。
(3)根据实验结果,推测在含TTC培养基上获得高产胡萝卜素菌株的实验思路是____________。
(4)胡萝卜素主要有α、β、γ三类,其分类依据是____________,对提取的胡萝卜素粗品通过___________进行鉴定。
12.一对表现型正常的夫妇,生了一个β地中海贫血症患儿。在他们欲生育第二胎时,发现妻子的双侧输卵管完全堵塞,不能完成体内受精。医生为该夫妇实施了体外受精和产前基因诊断(基因检测位点HBB),最终喜获一健康女婴。回答下列问题:
(1)体外受精主要包括____________、___________、受精等主要步骤。
(2)形成的受精卵在卵裂过程中胚胎总体积_____________(填“增大”“缩小”或“不增加或略有缩小”),原因是___________。
(3)通常采用β地中海贫血症诊断的金标准——Southern技术进行产前基因诊断,该技术用已知核苷酸片段加以标记作为探针,通过分子杂交来检测待测样品中是否存在互补的核酸序列。临床检验证明该技术是有效的,且具有稳定性强、检测率高、检测准确等优点。
①基因诊断的主要原理是___________。
②医生采用Southern技术对胎儿进行了准确的基因检测,让该夫妇最终喜获健康女婴。检测基因的思路是____________。
参考答案:
1.B
2.C
3.A
4.D
5.B
6.C
7.(1)能够无限增殖,形态结构发生显著变化,细胞膜上的糖蛋白等物质减少,细胞之间的黏着性显著降低,容易在体内分散和转移
(2) G1期/间期 由基因所决定的细胞自动结束生命的过程
(3)将培养有小鼠EAC(艾氏腹水癌细胞)的培养液平均分成4组,编号为甲乙丙丁,甲组不做处理,乙组甲大黄素,丙组加等量的大黄酸,丁组加大黄素和大黄酸,培养一段时间,观察培养液中癌细胞的数量
8.(1) 增加 神经-体液
(2)效应T细胞/细胞免疫
(3)诺如病毒的遗传物质是单链RNA,其结构不稳定、变异性强,导致机体内的免疫系统(记忆细胞)不能识别变异后的病毒,因此极易造成人体反复感染
9.(1)人工林和耕地的物种组成不同
(2) 不变 环境容纳量是指环境不被破坏的情况下,一定环境条件所能维持的种群最大数量,只与环境条件有关,与种群初始量无关
(3) 取样器取样法 将动植物遗体和动物排遗物中的有机物分解为无机物
10.(1) 红眼:粉眼:白眼=12:3:1 1/3
(2) X 根据实验一或实验二分析,若基因位于常染色体上,亲本不可能为纯合子(合理即可) aaXBXb 1/4
11.(1)J
(2) Ⅲ 菌落Ⅲ周围的红色面积最大、颜色最深
(3)取适量三孢布拉氏霉菌稀释液,涂布在含TTC的固体培养基上,在适宜条件下培养,寻找红色面积最大、颜色最深的菌落
(4) 据碳碳双键的数目 纸层析法
12.(1) 卵母细胞的采集和培养 精子的采集和获能
(2) 不增加或略有缩小 卵裂过程需要不断消耗有机物获取能量
(3) DNA分子杂交 用一段已知基因的核酸序列作出探针与待测DNA混合,若能形成杂交区段,则表明被测基因组DNA中含有已知的基因序列
2023届四川省眉山市高三第二次诊断性考试理综生物试题(含答案): 这是一份2023届四川省眉山市高三第二次诊断性考试理综生物试题(含答案),共11页。试卷主要包含了单选题,读图填空题,填空题,实验探究题等内容,欢迎下载使用。
2023届四川省凉山彝族自治州高三下学期第三次诊断性检测理综生物试题(含答案): 这是一份2023届四川省凉山彝族自治州高三下学期第三次诊断性检测理综生物试题(含答案),共8页。试卷主要包含了单选题,综合题,实验题等内容,欢迎下载使用。
2023届四川省成都市高三第三次诊断考试理综生物试题(含答案): 这是一份2023届四川省成都市高三第三次诊断考试理综生物试题(含答案),共8页。试卷主要包含了单选题,综合题等内容,欢迎下载使用。