





2022-2023学年重庆巴蜀中学高三高考适应性月考卷(八)化学试题含解析
展开这是一份2022-2023学年重庆巴蜀中学高三高考适应性月考卷(八)化学试题含解析,文件包含重庆巴蜀中学2022-2023学年高三高考适应性月考卷八化学试题Word版含解析docx、重庆巴蜀中学2022-2023学年高三高考适应性月考卷八化学试题Word版无答案docx等2份试卷配套教学资源,其中试卷共40页, 欢迎下载使用。
巴蜀中学2023届高考适应性月考卷
化学
注意事项:
1.答题前,考生务必用黑色碳素笔将自己的姓名、准考证号、考场号、座位号在答题卡上填写清楚。
2.每小题选出答案后,用2B铅笔把答题卡上对应题目的答案标号涂黑。如需改动,用橡皮擦干净后,再选涂其他答案标号。在试题卷上作答无效。
3.考试结束后,请将本试卷和答题卡一并交回。满分100分,考试用时75分钟。
以下数据可供解题时参考。
可能用到的相对原子质量:H-1 Li-7 C-12 O-16 F-19 Na-23 Ti-48
一、选择题:本题共14小题,每小题3分。在每小题给出的四个选项中,只有一项是符合题目要求的。
1. 近年来,中国材料工业取得历史性成就。下列说法错误的是
A. C919大飞机使用铝合金厚板,铝合金是金属材料
B. 直径仅为头发丝的高性能碳纤维,碳纤维不属于有机材料
C. 高性能歼击机使用的隐形涂料是无机非金属材料
D. 耐磨轴承球使用氮化硅陶瓷,氮化硅是共价晶体
【答案】C
【解析】
【详解】A.铝合金是金属材料,故A正确;
B.碳纤维是碳单质,不属于有机材料,故B正确;
C.隐形涂料是有机高分子材料,故C错误;
D.氮化硅是共价化合物,它的特点是超硬、耐磨、耐高温,说明氮化硅属于共价晶体,故D正确。
综上所述,答案为C。
2. 已知。下列化学用语错误的是
A. 基态硫原子的价层电子排布图:
B. 的结构式:
C. 的电子式:
D. 的比例模型:
【答案】D
【解析】
【详解】A.基态硫原子的价层电子排布式为3s23p4,则价层电子排布图:,故A正确;
B.有两个非羟基氧,两个羟基,其结构式:,故B正确;
C.是每个氧与碳形成两对共用电子对,其电子式:,故C正确;
D.中氧原子半径小于硫原子半径,因此不是的比例模型,故D错误。
综上所述,答案为D。
3. 25℃时,下列各组离子在指定溶液中一定能大量共存的是
A. 使酚酞显红色的溶液中:Na+、K+、AlO、Cl-
B. pH=1的盐酸中:K+、Fe2+、NO、SO
C. 0.5mol•L-1NaHCO3溶液中:Na+、Al3+、SO、Br-
D. 0.5mol•L-1FeCl3溶液中:H+、Mg2+、SCN-、I-
【答案】A
【解析】
【详解】A.使酚酞显红色的溶液呈碱性,Na+、K+、、Cl-均能与OH-共存,A正确;
B.PH=1的盐酸中,存在大量H+,酸性环境中氧化Fe2+而不能共存,B错误;
C.0.5NaHCO3溶液中,和Al3+会发生双水解反应而不能共存,C错误;
D.0.5FeCl3溶液中,Fe3+会和SCN-反应生成配合物Fe(SCN)3而不能共存,D错误;
故选A。
4. 下列说法正确的是
A. 少量Cl2分别通入FeI2溶液和FeBr2溶液后,再滴入KSCN溶液,均变红
B. NaAlO2浓溶液和NH4Cl浓溶液等体积混合,有白色沉淀生成
C. 尾气中NO或NO2均可用NaOH溶液直接吸收
D. CO2和SO2分别通入Ba(NO3)2溶液中,均无白色沉淀生成
【答案】B
【解析】
【详解】A.还原性I->Fe2+>Br-,少量Cl2通入FeI2溶液中,氯气氧化I-,Fe2+不能被氧化,再滴入KSCN溶液,溶液不变红,故A错误;
B.NaAlO2浓溶液和NH4Cl浓溶液等体积混合, 发生双水解反应生成氢氧化铝沉淀,故B正确;
C. NO和NaOH溶液不反应,不能用NaOH溶液直接吸收NO,故C错误;
D.SO2通入Ba(NO3)2溶液中,生成BaSO4沉淀,故D错误;
选B。
5. 氟气氧化性强,遇水发生反应2F2+2H2O=4HF+O2,NA为阿伏加德罗常数的值,下列说法错误的是
A. 断裂4molH−O键,生成O2的分子数为1NA
B. 1molH218O中所含质子数、中子数均为10NA
C. 标况下,22.4LHF所含分子数为1NA
D. 消耗38gF2,转移电子数为2NA
【答案】C
【解析】
【详解】A.根据方程式2F2+2H2O=4HF+O2,消耗2mol水即断裂4molH−O键,生成1molO2即的分子数为1NA,故A正确;
B.1个H218O含质子数、中子数分别为10、10,因此1mol H218O中所含质子数、中子数均为10NA,故B正确;
C.标况下,HF是非气态物质,无法计算22.4L HF的物质的量,故C错误;
D.根据方程式2F2+2H2O=4HF+O2,消耗2mol氟气转移4mol电子,则消耗38gF2(物质的量为1mol),转移电子数为2NA,故D正确。
综上所述,答案C。
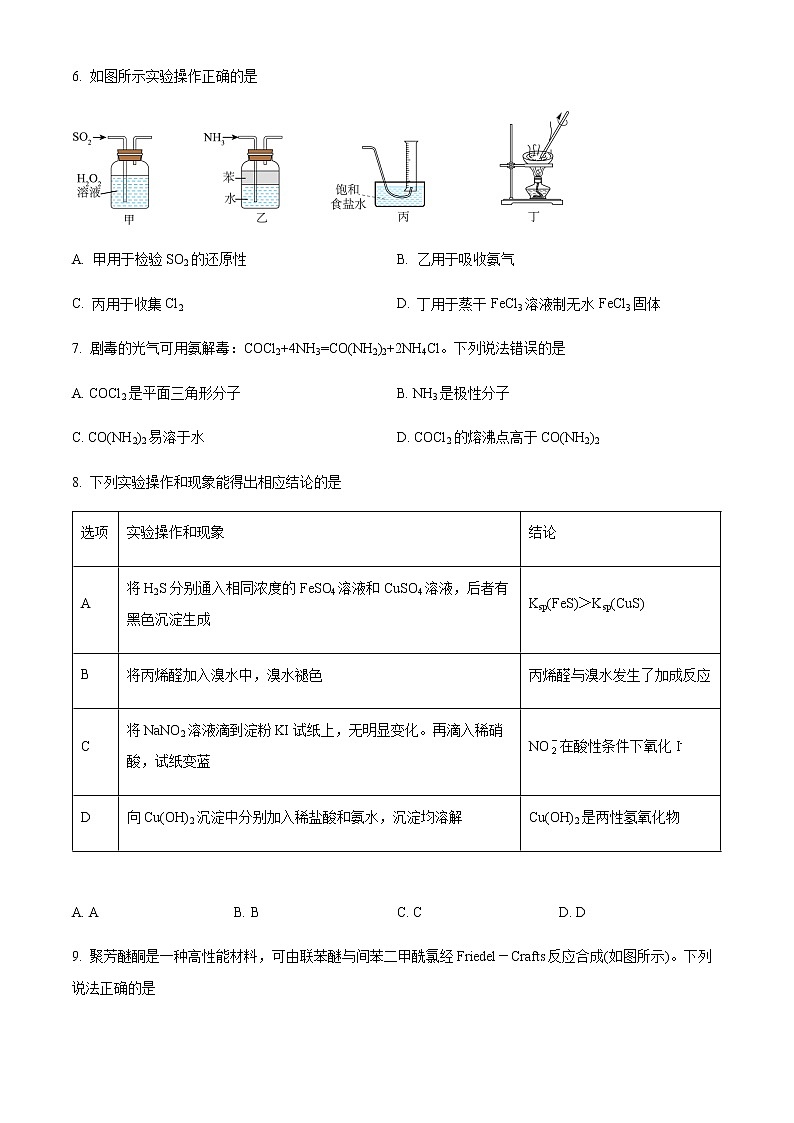
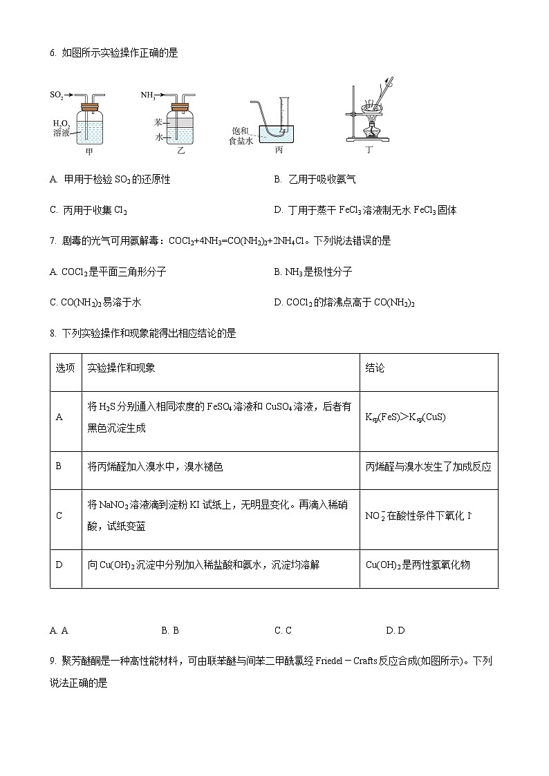
6. 如图所示实验操作正确的是
A. 甲用于检验SO2的还原性 B. 乙用于吸收氨气
C. 丙用于收集Cl2 D. 丁用于蒸干FeCl3溶液制无水FeCl3固体
【答案】C
【解析】
【详解】A.双氧水能氧化二氧化硫,但没有明显实验现象,不能用甲装置检验SO2的还原性,A不符合;
B.氨气极易溶于水,氨气直接通入水中容易倒吸,不能用乙装置吸收氨气,B不符合;
C.氯气在饱和食盐水中的溶解度很小,丙装置可用于收集Cl2,C符合;
D.氯化铁水解生成氢氧化铁和氯化氢,用丁装置蒸干FeCl3溶液不能制无水FeCl3固体,D不符合;
答案选C。
7. 剧毒的光气可用氨解毒:COCl2+4NH3=CO(NH2)2+2NH4Cl。下列说法错误的是
A. COCl2是平面三角形分子 B. NH3是极性分子
C. CO(NH2)2易溶于水 D. COCl2的熔沸点高于CO(NH2)2
【答案】D
【解析】
【详解】A.COCl2的结构式为,价电子对数=3+0=3,没有孤对电子,因此为平面三角形分子,A项正确;
B.氨分子为三角锥型分子,是极性分子,B项正确;
C.是尿素,与水分子间形成氢键,易溶于水,C项正确;
D.尿素分子间形成氢键,的熔沸点低于,D项错误;
答案选D。
8. 下列实验操作和现象能得出相应结论的是
选项
实验操作和现象
结论
A
将H2S分别通入相同浓度的FeSO4溶液和CuSO4溶液,后者有黑色沉淀生成
Ksp(FeS)>Ksp(CuS)
B
将丙烯醛加入溴水中,溴水褪色
丙烯醛与溴水发生了加成反应
C
将NaNO2溶液滴到淀粉KI试纸上,无明显变化。再滴入稀硝酸,试纸变蓝
NO在酸性条件下氧化I-
D
向Cu(OH)2沉淀中分别加入稀盐酸和氨水,沉淀均溶解
Cu(OH)2是两性氢氧化物
A. A B. B C. C D. D
【答案】A
【解析】
【详解】A.前者无现象,后者有黑色沉淀生成,说明相同情况下,硫化铜更容易沉淀,溶解度更小,二者为同种类型沉淀,溶解度越小则溶度积越小,所以Ksp(FeS)>Ksp(CuS), A正确;
B.醛基也能被溴水氧化,从而使溴水褪色,B错误;
C.硝酸有强氧化性,可以将碘离子氧化为单质碘,从而呈现蓝色,C错误;
D.Cu(OH)2溶于氨水中形成配合物,不是两性氢氧化物,D错误;
故选A。
9. 聚芳醚酮是一种高性能材料,可由联苯醚与间苯二甲酰氯经Friedel-Crafts反应合成(如图所示)。下列说法正确的是
A. 该反应为加聚反应
B. 联苯醚的二氯代物有12种
C. 间苯二甲酰氯分子中所有原子不可能共平面
D. 1mol该聚芳醚酮最多与9nmolH2发生加成反应
【答案】B
【解析】
【详解】A.对比反应物和生成物的结构可知该反应产物除聚合物外还有HCl生成,属于缩聚反应,故A错误;
B.联苯醚对称结构,分子中有3种氢,根据定一移一:、、,共12种,故B正确;
C.苯环为平面结构,甲酰氯结构也为平面结构,三个平面通过单键相连,所有原子可能共面,故C错误;
D.聚芳醚酮的链节上含有3个苯环,两个羰基,均能发生加氢反应,1个苯环加成3分子氢气,1个羰基加成1分子氢气,则1mol该聚芳醚酮最多与11nmolH2发生加成反应,故D错误;
故选:B
10. M、X、Y、Z、Q为相邻两个短周期的主族元素,且原子序数依次增大。这五种元素可形成化合物甲,其结构式如图所示,1mol甲含58mol电子。下列说法正确的是
A. Q是五种元素中原子半径最大的 B. 水中溶解性:MQ<YZ2
C. XQ3中所有原子均达到8e-稳定结构 D. 甲中X、Y、Z均为sp3杂化
【答案】D
【解析】
【分析】M、X、Y、Z、Q为相邻两个短周期的主族元素,且原子序数依次增大。M的原子序数最小,且在化合物甲中形成一个共价键,则M为H;X、Y、Z、Q为第二周期元素。根据它们在化合物甲中形成化学键的个数可知,X为B(形成了一个配位键),Y为C,Z为O(和B形成一个配位键),Q为F,符合1mol甲含58mol电子。
【详解】A.F位于第二周期第ⅦA族,是第二周期元素原子半径最小的(除了稀有气体),故A错误;
B.HF能和水形成氢键,而CO2不能和水形成氢键,所以HF在水中的溶解度大于CO2在水中的溶解度,故B错误;
C.BF3中B原子没有达到8电子稳定结构,B最外层只有6个电子,故C错误;
D.C和B的价层电子对数都是4,且没有孤电子对,均为sp3杂化;O形成了三个σ键,还有一孤电子对,价层电子对数也是4,也是sp3杂化,故D正确;
故选D。
11. 对氨基苯酚是一种重要的有机精细化工中间体,可用惰性电极电解硝基苯生产,装置如图所示。下列说法正确的是
A. a极区加入乙醇的目的是增强溶液的导电性
B. a极的电极反应为+4H++4e-+H2O
C. 电解一段时间后,a极区需要补充稀硫酸
D. 生成1mol对氨基苯酚时,b极区理论上放出气体22.4L
【答案】B
【解析】
【分析】如图为电解池装置,从硝基苯()到对氨基苯酚(),硝基苯发生加氢去氧的还原反应,被还原,则a为阴极,电极反应式为+4H++4e-+H2O;则b为阳极,电极反应式为,b电极区的氢离子经过质子交换膜进入a电极区。
【详解】A.乙醇为有机溶剂, a极区加入乙醇的目的是增大硝基苯的溶解度,A错误;
B.根据分析,a极的电极反应为+4H++4e-+H2O,B正确;
C.根据a电极的反应,a电极的硫酸不消耗,不需要补充硫酸,但是生成了水,需要及时移去生成的水,C错误;
D.生成气体的温度压强未知,无法计算气体的体积,D错误;
故选B。
12. 某研究小组为探究沉淀能否由一个溶解度较小的物质转化为溶解度较大的物质,设计了如图所示实验流程。
100mL0.1mol/LNa2SO4
已知:该温度下,Ksp(BaSO4)=1×10-10,Ksp(BaCO3)=5×10-9,Na2CO3的溶解度为33g。忽略体积变化,下列说法错误的是
A. 经过步骤①,溶液中c(Na+)=c(Cl-)
B. 经过步骤②,溶液中10c(Cl-)=c(CO)+c(HCO)+c(H2CO3)+c(SO)
C. 经过步骤②,约有40%的BaSO4转化为BaCO3
D. 只要步骤②中Na2CO3过量,步骤③后沉淀无剩余
【答案】D
【解析】
【详解】A.步骤①中硫酸钠和氯化钡恰好反应生成硫酸钡沉淀和氯化钠,溶液中c(Na+)=c(Cl-),A正确;
B.经过步骤②,氯离子没有参与反应,溶液中c(Cl-)=0.2mol/L;加入碳酸钠,发生,则反应的碳酸根离子的量等于生成的硫酸根的量,根据碳元素守恒可知,c(CO)+c(HCO)+c(H2CO3)+c(SO)=2mol/L,故溶液中存在10c(Cl-)=2mol/L=c(CO)+c(HCO)+c(H2CO3)+c(SO),B正确;
C.步骤①恰好反应生成硫酸钡沉淀0.01mol,溶液中;步骤②加入碳酸钠后初始;发生反应,设反应的碳酸根离子浓度为a,则生成硫酸根离子浓度为a,该反应的,解得,则反应的硫酸钡为×0.1L,故约有40%的BaSO4转化为BaCO3,C正确;
D.由C分析可知,步骤②中Na2CO3过量,沉淀中仍有部分硫酸钡,故加入盐酸后仍会有沉淀剩余,D错误;
故选D。
13. 设计热循环,可计算反应过程中某一步的能量变化。如图所示为NH4Cl的热循环过程,可得△H6/(kJ•mol-1)为
A. -2299 B. +248 C. +876 D. +2240
【答案】C
【解析】
【详解】根据盖斯定律,代入数据可得故选C。
14. 用CO处理大气污染物N2O的反应为CO(g)+N2O(g) CO2(g)+N2(g) △H<0。在总压为100kPa的恒容密闭容器中,充入一定量的CO(g)和N2O(g),在不同条件下达到平衡时,在T1K时N2O的转化率随的变化曲线、=1时N2O的转化率随的变化曲线分别如图所示:
下列说法错误的是
A. 曲线II表示N2O的转化率随的变化曲线
B. 温度:T3>T4
C. T3时,该反应的标准平衡常数为[标准平衡常数Kθ=,其中pθ为标准压强(100kPa),p(CO2)、p(N2)、p(N2O)和p(CO)为各组分的平衡分压]
D. 其他条件不变,总压为200kPa时,曲线I、II均不变
【答案】C
【解析】
【详解】A.增大,可以理解为在CO物质的量不变情况下,不断加入N2O,平衡虽正向移动,但N2O的转化率减小,因此曲线II表示N2O的转化率随的变化曲线,故A正确;
B.曲线I是=1时N2O转化率随的变化曲线,该反应是放热反应,升高温度,平衡逆向移动,转化率降低,即越小(T越大),N2O的转化率越小,因此移动温度:T3>T4,故B正确;
C.T3时,=1时N2O的转化率为40%,建立三段式得到,该反应的标准平衡常数Kθ=,故C错误;
D.其他条件不变,总压为200kPa时,由于该反应是等体积反应,因此曲线I、II均不变,故D正确。
综上所述,答案为C。
二、非选择题:本题共4小题,共58分。
15. 在全球碳中和的宏大使命下,“白色石油”-锂资源作为最不可或缺的能源金属,其重要性上升到了战略高度。电池级Li2CO3是制造锂离子电池必不可少的原材料。以锂云母精矿的浸出液(主要含Li+、Al3+、Fe3+、F-、SO等)制取电池级Li2CO3的工艺流程如图所示:
已知:
①HR为酸性磷类有机萃取剂,难溶于水,易萃取Fe3+,可萃取少量Al3+,萃取Fe3+时发生反应:Fe3++3HRFeR3+3H+,生成的FeR3可溶解在HR中;
②部分物质溶解度(g/100gH2O)数据见表:
温度(℃)
0
20
80
Li2CO3
1.54
1.33
0.85
LiHCO3
116
7.82
高于50℃,开始分解
(1)对于单质锂,实验室常将其保存在_____中。
(2)使用HR萃取剂时,需用一定浓度的NaOH溶液进行处理的目的是(从平衡移动的角度分析)______。
(3)判断“沉锂”时Li+是否沉淀完全的方法是_____。将过滤1后得到的固体进行洗涤时,最好用_____(填“冷水”或“热水”)。
(4)上述工艺中,碳化反应的方程式为_____。
(5)过滤2产生的滤渣的主要成分为_____。
(6)Li2CO3受热分解可产生Li2O。Li2O晶胞具有反萤石(CaF2)结构,为立方晶系晶体,其晶胞参数为apm。该晶胞中离子的分数坐标如下:
氧离子:(0,0,0);(,,0);(,0,);(0,,);……
{锂离子:(,,);(,,);(,,);(,,);……}
①在图中画出Li2O晶胞沿x轴投影的俯视图。_____
②该Li2O晶体的密度为ρg•cm-3,则阿伏加德罗常数的值的表达式NA=_____mol-1(用含a、ρ的代数式表示,列出计算式即可)。
【答案】(1)石蜡 (2)NaOH会消耗萃取反应时生成的H+,使c(H+)减小,促进萃取反应向正向进行,提高萃取效果
(3) ①. 向过滤1后的滤液中继续滴加Na2CO3溶液,若溶液浑浊,则Li+未沉淀完全,若无现象,则Li+已沉淀完全 ②. 热水
(4)
(5)Al(OH)3 (6) ①. ②.
【解析】
【分析】锂云母浸出液中加入HR,,生成的FeR3可溶解在HR中,分液,有机层为FeR3,水溶液中存在金属离子为Li+、Al3+,沉锂时加入碳酸钠生Li2CO3、 和Al (OH)3沉淀,向Li2CO3、Al (OH)3中加入去离子水、CO2,Li2CO3和水、CO2反应生成LiHCO3,过滤,滤渣为Al (OH)3,滤液为LiHCO3,LiHCO3热分解生成电池级Li2CO3。
【小问1详解】
金属锂很活泼,一般保存在石蜡中。
【小问2详解】
萃取时发生反应,NaOH会消耗萃取反应时生成的H+,使c(H+)减小,促进萃取反应向正向进行,提高萃取效果,故答案为:NaOH会消耗萃取反应时生成的H+,使c(H+)减小,促进萃取反应向正向进行,提高萃取效果。
【小问3详解】
判断“沉锂”时Li+是否沉淀完全的方法是:向过滤1后的滤液中继续滴加Na2CO3溶液,若溶液浑浊,则Li+未沉淀完全,若无现象,则Li+已沉淀完全;由题给信息②可知温度越高,Li2CO3的溶解度越小,故选用热水洗涤可以降低洗涤过程中Li2CO3的溶解损失,故答案为:向过滤1后的滤液中继续滴加Na2CO3溶液,若溶液浑浊,则Li+未沉淀完全,若无现象,则Li+已沉淀完全;热水。
【小问4详解】
碳化反应是Li2CO3和水、CO2反应生成LiHCO3的过程,反应方程式为,故答案为:。
【小问5详解】
由分析可知,过滤②产生的滤渣主要成分为为Al(OH)3。
【小问6详解】
①根据氧离子的分数坐标可知,氧离子位于晶胞的面心、顶点,根据锂离子的分数坐标可知,锂离子位于晶胞的内部,填入氧离子的正四面体空隙,结合坐标位置,即得氧化锂晶胞沿x轴投影的俯视图为:。
(2) 1个晶胞中有4个氧离子,8个锂离子,晶胞参数为a pm,一个晶胞的体积为,1 mol晶胞质量为m=430 g,所以晶体密度为,故。
16. 钛在医疗领域、航空航天材料方面的使用非常广泛。TiCl4是制备纳米级TiO2的重要中间体。某小组利用如图所示装置在实验室制备并收集TiCl4,并用TiCl4制备纳米TiO2(夹持装置略去)。
【实验一】制备无水TiCl4
已知:
①TiCl4高温时能与O2反应,遇水极易水解;
②瓷舟中物质反应后除生成TiCl4、FeCl3外,同时还生成一种有毒氧化物气体和少量副产物CCl4;
③相关物质的部分物理性质如表:
熔点/℃
沸点/℃
水溶性
TiCl4
-23.2
136.4
极易水解生成白色沉淀,能溶于CCl4等有机溶剂
FeCl3
306
315
易水解生成红褐色沉淀
CCl4
-23
76.8
难溶于水
(1)瑞典化学家舍勒将软锰矿与浓盐酸混合制备Cl2的离子方程式为_____。
(2)实验过程中需要先后通入N2两次,第一次通入N2作用是_____。设置装置单元X的作用为_____。
(3)控温箱的温度在150~200℃,目的是_____。欲分离上述锥形瓶中的液态混合物,所采用操作的名称是_____。
(4)将管式炉加热至900℃时,瓷舟中主要发生的化学反应方程式为_____。
【实验二】用TiCl4制备纳米TiO2
(5)可由TiCl4直接水解产生TiO2•xH2O,再经焙烧得TiO2。请写出TiCl4直接水解产生TiO2•xH2O的化学方程式:_____。
(6)也可以N2为载体,用TiCl4和水蒸气反应生成Ti(OH)4,再控制温度生成纳米xTiO2•yH2O。实验室可用电位滴定法测定纳米xTiO2•yH2O组成,方法如下:
步骤一:取样品纳米xTiO2•yH2O3.47g用稀硫酸充分溶解得到TiOSO4,再用足量单质Al将TiO2+还原为Ti3+,过滤并洗涤,将所得滤液和洗涤液合并注入500mL容量瓶,定容得到待测液。
步骤二:取待测液50.00mL于烧杯中,用如图所示装置进行电位滴定,在待测溶液中插入一个指示电极(电极A)和一个参比电极(电极B)组成一个工作电池。用NH4Fe(SO4)2标准溶液滴定,将Ti3+氧化为TiO2+时,溶液中Ti3+浓度不断变化,指示电极的电位发生相应变化,根据测量工作电池电动势的变化就可确定滴定终点。
①用E表示指示电极的电位,V表示标准溶液体积,△E表示指示电极的电位改变量,△V表示标准溶液体积增量,以下所示滴定终点附近的图像正确的是_____(填序号)。
A. B.
C. D.
②用0.1000mol•L-1的NH4Fe(SO4)2标准溶液滴定时,三次滴定消耗标准溶液的平均值为40.00mL。通过分析、计算,该样品的组成为_____。
【答案】(1)MnO2+4H++2Cl-Cl2↑+Mn2++2H2O
(2) ①. 将装置内的空气和水蒸气排除,防止生成的TiCl4与氧气或水蒸气反应导致TiCl4不纯 ②. 吸收装置中产生的CO,防止污染环境
(3) ①. 冷凝产品FeCl3且保证TiCl4为气态,从而除去TiCl4中混有的FeCl3 ②. 蒸馏
(4)2FeTiO3+7Cl2+6C2TiCl4+2FeCl3+6CO
(5)TiCl4+(x+2)H2O=TiO2·xH2O↓+4HCl
(6) ①. AC ②. 8TiO2·3H2O
【解析】
【分析】反应前通入氮气,排除装置内原有的空气,随后通入Cl2,经过浓硫酸干燥后,氯气进入瓷舟与FeTiO3、C反应,根据题干可知,除了生成TiCl4、FeCl3外,同时生成一种有毒氧化物气体和少量的副产物CCl4,则该氧化物为CO,反应的化学方程式为2FeTiO3+7Cl2+6C2TiCl4+2FeCl3+6CO。TiCl4、2FeCl3、CO均会进入控温箱,根据FeCl3和TiCl4的沸点可知,控温箱控制温度在150-200℃,可冷凝FeCl3且保证TiCl4为气态,从而除去TiCl4中混有的FeCl3,最后TiCl4经冷凝收集在锥形瓶中,碱石灰用于吸收多余的氯气,因反应生成的CO尚未处理,故装置单元X作用为吸收CO,防止其污染环境。
【小问1详解】
二氧化锰在加热条件下与浓盐酸反应生成氯气,离子方程式为MnO2+4H++2Cl-Cl2↑+Mn2++2H2O。
【小问2详解】
TiCl4高温下能与O2反应,遇水极易水解,因此第一次通N2的作用为将装置内的空气和水蒸气排除,防止生成的TiCl4与氧气或水蒸气反应导致TiCl4不纯。反应有CO生成,因此装置单元X的作用为吸收装置中产生的CO,防止污染环境。
【小问3详解】
FeCl3和TiCl4的混合气体进入控温箱,将控温箱温度控制在150-200℃,可冷凝产品FeCl3且保证TiCl4为气态,从而除去TiCl4中混有的FeCl3。锥形瓶中除TiCl4外还含有少量CCl4,可用蒸馏的方法分离。
【小问4详解】
氯气进入瓷舟与FeTiO3、C反应,根据题干可知,除了生成TiCl4、FeCl3外,同时生成一种有毒氧化物气体和少量的副产物CCl4,则该氧化物为CO,反应的化学方程式为2FeTiO3+7Cl2+6C2TiCl4+2FeCl3+6CO。
【小问5详解】
TiCl4水解生成TiO2·xH2O,化学方程式为TiCl4+(x+2)H2O=TiO2·xH2O↓+4HCl。
【小问6详解】
①采用电位滴定法进行滴定,随着NH4Fe(SO4)2的滴入,指示电极的电位逐渐增大,达到滴定终点时,指示电极电位存在突跃,选项A中有突跃的过程,A正确。滴定终点时指示电极存在突跃,加入少量标准液ΔH指示电极电位即有较大变化,即在滴定终点时数值变化大,因此选项C正确;故答案选AC。
②Fe3+将Ti3+氧化为TiO2+,自身被还原为Fe2+,根据得失电子守恒,Fe3+与Ti3+消耗的物质的量之比为1:1,现消耗Fe3+0.004mol,则有Ti3+0.004mol,根据Ti守恒,3.47g样品中TiO2的物质的量为0.04mol,TiO2质量为3.2g,剩余的0.27g为H2O的质量,H2O的物质的量为0.015mol,则该样品的组成为8TiO2·3H2O。
17. 降低大气中的CO2的含量是当今世界重要的科研课题之一,我国力争在2060年前实现碳中和。研究二氧化碳的回收对这一宏伟目标的实现具有现实意义。
I.CO2(g)+3H2(g)CH3OH(g)+H2O(g) △H1
II.CO2(g)+H2(g)CO(g)+H2O(g) △H2
回答下列问题:
(1)反应I、II的lnK(K代表化学平衡常数)随(温度的倒数)的变化如图所示。反应III:CO(g)+2H2(g)CH3OH(g)的活化能E正_____E逆(填“>”“<”或“=”),判断的理由是_____。
(2)恒温条件下,将一定量的CO2和H2充入某恒容密闭容器中,发生反应I和反应II。下列有关说法错误的是_____(填序号)。
a.当容器内的压强不再变化时说明两个反应均达到平衡
b.平衡后,若向容器内再充入少量CO2,两个反应平衡常数均增大
c.平衡后,CO2、CO、CH3OH三者的物质的量之比保持不变
d.平衡后,3v正(H2)=v逆(CH3OH)
(3)在1×105Pa,将CO2和H2按照n(CO2):n(H2)=1:3的比例混合在密闭容器中,发生反应I和反应II。
①若该容器为绝热容器,一定时间后达平衡。若缩小体积,相比旧平衡达新平衡后CO的物质的量将_____。(填“增大”“减小”或“不变”)
②若为恒温体系,达平衡时,二氧化碳、甲醇、一氧化碳的体积分数相同,则CO2平衡转化率为_____,反应II的平衡常数Kp=_____。
(4)2020年,我国学者利用电化学装置常温下将CO2高效转化为C2H5OH,其中隔膜为阴离子交换膜,其原理如图所示:
①写出阴极的电极反应式:_____。
②当有1molCO2参与反应时,阴极溶液质量的变化为△m1,阳极溶液质量的变化为△m2,则溶液质量变化绝对值之差=_____g。
【答案】(1) ①. < ②. 温度降低,反应I的K增大,反应II的K减小,△H1<0,△H2>0,反应III=反应I-反应II,即△H3=△H1-△H2<0,△H3=E正-E逆<0,E正< E逆
(2)bd (3) ①. 增大 ②. 66.7% ③. 0.4
(4) ①. ②. 4
【解析】
【小问1详解】
反应I的lnK随的增大而增大,可知温度降低KI增大,即反应正向进行,则反应I为放热反应,△H1小于0,同理可知反应II为吸热反应,△H2大于0,根据盖斯定律可知:III=I-II,则△H3=△H1-△H2<0,反应III为放热反应,又△H3=E正-E逆<0,E正< E逆,故答案为:<;温度降低,反应I的K增大,反应II的K减小,△H1<0,△H2>0,反应III=反应I-反应II,即△H3=△H1-△H2<0,△H3=E正-E逆<0,E正< E逆;
【小问2详解】
a.由反应I可知反应前后气体分子数减少,容器内的压强逐渐减小,当体系内压强不再变化时说明反应达到平衡,故正确;
b.平衡常数只与温度有关,温度不变平衡常数不变,故错误;
c.平衡后,CO2、CO、CH3OH三者的物质的量保持不变,三者物质的量之比保持不变,故正确;
d.平衡后, v正(H2)= 3v逆(CH3OH),故错误;
故答案为:bd;
【小问3详解】
①若该容器为绝热容器,一定时间后达平衡。若缩小体积,反应I平衡正向移动,因反应I放热,体系温度升高,而反应II吸热,温度升高反应II正向移动,CO的物质的量增大,故答案为:增大;
②二氧化碳、甲醇、一氧化碳的体积分数相同,则三种气体的物质的量相等,设三者物质的量均为xmol,结合反应CO2(g)+3H2(g)CH3OH(g)+H2O(g),可知该反应生成水xmol,消耗二氧化碳xmol,消耗氢气3xmol,结合反应CO2(g)+H2(g)CO(g)+H2O(g),该反应生成水xmol,消耗二氧化碳xmol,消耗氢气xmol,起始时二氧化碳的物质的量为3xmol,则二氧化碳的转化率=;
CO2和H2按照n(CO2):n(H2)=1:3的比例混合,起始二氧化碳的物质的量为3xmol,则起始时氢气的物质的量为9xmol,由以上分析可知反应消耗氢气4xmol,剩余氢气5xmol,平衡时水的物质的量为2xmol,体系内总气体的物质的量为x+5x+x+2x+x=10xmol,反应II的平衡常数Kp=,故答案为:66.7%;0.4;
【小问4详解】
①由装置图可知阴极二氧化碳得电子生成乙醇,电极反应为:;故答案为:;
②阳极电极反应为:,由电极反应可知,当有1molCO2参与反应时,阴极质量增加44g,此时转移电子6mol,转移等量电子时阳极质量减少1.5mol氧气的质量,即48g,两极溶液质量变化的差量为48g-44g=4g,故答案为:4。
18. 化合物K是一种新型药物,其合成路线如图所示:
已知:①R-NH2+R1-XR-NH-R1;
②。
(1)H的化学名称是_____。
(2)由D生成E的反应类型为_____。
(3)B的结构简式为_____。
(4)F中官能团的名称为_____。
(5)由C与I生成J的化学方程式为_____。
(6)在G的同分异构体中,同时满足下列条件的总数为_____种。
①属于芳香族化合物;
②能发生银镜反应;
③不存在-O-N-键。
上述同分异构体中,核磁共振氢谱显示有四组氢(氢原子数量比为2:2:2:1的结构简式为_____。
(7)结合题目信息,利用甲胺(CH3NH2)与为原料合成,写出合成路线(用流程图表示,无机试剂任选)。_____
【答案】(1)2-氨基苯甲酸乙酯
(2)取代反应 (3)
(4)羧基、硝基 (5)+→+2HCl
(6) ①. 13 ②.
(7)HOCH2CH2NHCH3ClCH2CH2NHCH3
【解析】
【分析】D分子式为C7H8,不饱和度为4,结合F的结构简式可知,D为甲苯。甲苯发生硝化反应生成E,结合F的结构简式可知,E为。E中甲基被酸性高锰酸钾氧化为羧基生成F,F发生信息反应②,硝基还原为氨基,则G为。G和CH3CH2OH发生酯化反应生成H,则H为。H和KBH4-TiCl4反应生成I,结合I的分子式和J的结构简式可知,I为。C和I发生信息反应①生成J,结合J的结构简式可知,C为。结合B和C的分子式可知,C比B多了2个Cl少了2个-OH,即B中2个羟基被氯原子替代,则B为。A和CH3CH2NHCH2CH2OH发生加成反应生成B。
【小问1详解】
根据分析,H为,其化学名称为2-氨基苯甲酸乙酯。
【小问2详解】
根据分析,D为甲苯,甲苯发生硝化反应在甲基邻位引入硝基生成E ,该反应为取代反应。
【小问3详解】
根据分析,C为,结合B和C的分子式可知,C比B多了2个Cl少了2个-OH,即B中2个羟基被氯原子替代,则B为。
【小问4详解】
根据F的结构简式可知,F中含有的官能团为羧基、硝基。
【小问5详解】
根据分析,由C与I生成J的化学方程式为+→+2HCl。
【小问6详解】
根据分析,G为,G的同分异构体属于芳香族化合物,说明含有苯环,能发生银镜反应,说明含有HCOO-或-CHO,且不存在-O-N-键。若苯环上的取代基为HCOO-和-NH2,则存在邻、间、对3种同分异构体。若苯环上的取代基为-CHO、-OH和-NH2,则有10种同分异构体。因此满足条件的G的同分异构体共有13种;核磁共振氢谱显示有四组氢,且氢原子数量比为,说明结构对称,其结构简式为。
【小问7详解】
对照原合成路线中A→B→C可设计合成路线为HOCH2CH2NHCH3ClCH2CH2NHCH3。
相关试卷
这是一份重庆市巴蜀中学校2022-2023学年高三高考适应性月考卷(十)化学试题(含解析),共22页。试卷主要包含了单选题,工业流程题,实验题,原理综合题,有机推断题等内容,欢迎下载使用。
这是一份精品解析:重庆市巴蜀中学校2022-2023学年高三高考适应性月考卷(十)化学试题(解析版),共20页。试卷主要包含了 下列实验装置及操作正确的是, 某种单体的结构如图所示等内容,欢迎下载使用。
这是一份重庆巴蜀中学2022-2023学年高三化学高考适应性月考卷(八)试题(Word版附解析),共23页。