


所属成套资源:【期末专题】北师大版小学数学6年级上册期末检测卷合集(共23套)
北师大版小学数学6年级上册期末检测卷(含答案)8
展开
这是一份北师大版小学数学6年级上册期末检测卷(含答案)8,共8页。试卷主要包含了课本内容全面,图文融合,生动活泼,实际操作,教学重点突出,把糖和水按1 等内容,欢迎下载使用。
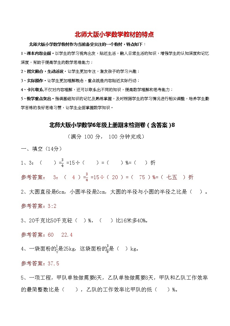
北师大版小学数学教材的特点北师大版小学数学教材作为当前备受关注的一个教材,特点如下:1、课本内容全面。以学生的学习视角出发,贴近生活,融入日常生活的知识,增强学生的认知深度和记忆深度,有助于提高学生的数学思维能力;2、图文融合,生动活泼。让学生更加专注,激发孩子的学习兴趣;3、实际操作。让学生更加理解概念,重点就是内容贴近实际行动;4、卡片联系.不仅对内容理解,还可以联系出不同的知识,提高数学理解和思考能力;5、教学重点突出。强调基础知识的记忆及熟练掌握,及时根据学生的学习情况进行相关调整,培养学生勤学苦练的良好思维习惯,让学生全面掌握数学知识。 北师大版小学数学6年级上册期末检测卷(含答案)8(满分 100 分, 100 分钟完成)一、填空(14分)1、3:( )= =15÷( )=( )%=( )折 参考答案: 3:( 4 )= =15÷( 20 )=( 75 )%=( 七五 )折 2、大圆直径是6cm,小圆半径是2cm,大圆的半径与小圆的半径之比是( )。参考答案:3:23、20千克比50千克轻( )%,( )比16米多40%。参考答案:60 22.44、一袋面粉的是25kg,这袋面粉的是( )kg。参考答案:37.55、一项工程,甲队单独做需要6天,乙队单独做需要8天,甲队和乙队工作效率的最简整数比是( ),乙队的工作效率比甲队的低( )%。参考答案:4:3 256、5支足球队进行一场足球循环赛,每两支队都要踢一场,一共要踢( )场比赛。参考答案:107、把糖和水按1 : 19配制成一种糖水,这种糖水的含糖率是( )%,现有糖100克,可配制这种糖水( )克。参考答案:5 20008、妈妈存入银行70000元,定期一年,如果年利率是2.25%,到期时妈妈从银行一共可以取回( )元。参考答案:71750二、选择(5分)1、一个比的比值是4,若把这个比的前项扩大到原来的4倍,要使比值不变,则比的后项应( )。A.扩大到原来的12倍 B.保持不变 C.扩大到原来的4倍参考答案:C2、一种商品,现在的成本比原来降低了16%,现在的成本是原来的( )。A.16% B.84% C.116%参考答案: B 3、如果大圆与小圆半径的比是5:3,那么大圆与小圆的面积比是( )。A.9:25 B.5:3 C.25:9参考答案: C4、加工同一批零件,王师傅要用6小时,李师傅要用5小时。那么李师傅的工作效率比王师傅的高( )。A.20% B.25% C.120%参考答案: A 5、下面左边的立体图形从左面看是图( )。 A B C D参考答案: B 三、计算。(26分)1、先化简,再求比值。(8分)0.48:1.6 6:0.12 : 0.24:参考答案:0.48:1.6 6:0.12 : 0.24:=3:10 =50:1 =3:8 =24:25= =50 = =0.96或2、解方程(9分)Χ+25%χ=2.5 (1-60%)χ=0.36 1-40%χ=1.2参考答案:Χ+25%χ=2.5 (1-60%)χ=0.36 2-40%χ=1.2 1.25χ=2.5 0.4χ=0.36 0.4χ=0.8χ=2 χ=0.9 χ=23、计算下列各题,能简算的要简算。(9分)×+× ×÷ 36×(+)÷参考答案:×+× ×÷ 36×(+)÷=×(+) =×× =(36×+36×)×= =3 =84、分别画出从下面立体图形的正面、上面、左面看到的形状。(6分)参考答案:略五、求下列图形中阴影部分的面积。(单位:dm)(10分)参考答案:4×4×3.14÷2-2×2×3.14=12.56(平方分米) 12÷4=3(分米)3×3×3.14×4=113.04(平方分米)35641六、解决问题。(39分)1、在一个圆形钟表上,时针长3厘米,分针长4厘米。经过6小时,时针扫过的面积是多少平方厘米?分针针尖走了多少厘米?(5分)参考答案:3×3×3.14÷2=14.13(平方厘米) 4×2×3.14÷2=12.56(厘米)答:时针扫过的面积是14.13平方厘米,分针针尖走了12.56厘米。2、两个大小不等的圆形花坛,小花坛的周长是25.12米,它的占地面积是大花坛的2/3。大花坛的占地面积是多少平方米?(5分)参考答案:25.12÷3.14=8(厘米)8÷2=4(厘米)4×4×3.14÷=75.36(平方米)答:花坛的占地面积是75.36平方米。3、学校运来500棵树苗,老师栽了30%,余下的按3 : 3 : 1分配给甲、乙、丙三个班,丙班分配多少克?(5分)参考答案:500×(1-30%)=350(棵)甲、乙:350×=150(棵)丙:350×=50(棵)答:甲、乙分配150棵,丙班分配了50棵。4、为了学生的卫生安全,学校想给每个学生配一个水杯,每只水杯3元,A超市说,可按原价的90%出售,B超市说买八送一。学校想买270支这样的水杯,请你算一算,到哪家购买合算?请写出你的理由。(6分)参考答案:A超市:270×3×0.9=729(元)B超市:270÷(8+1)=30 (270-30)×3=720(元) 729>720 所以B超市划算。5、下面是育才小学三个年级3月和4月植树情况统计表。(12分) 四年级五年级六年级3月901001054月110115115请根据上表完成下面的条形统计图,并回答下面的问题。 参考答案: (1)哪个年级这两个月的植树最多?参考答案:六年级最多。105+115=120(棵)(2)4月份三个年级的植树总棵数比3月份的多多少棵?参考答案:三月:90+100+105=295(棵)四月:110+115+115=340(棵) 340-295=45(棵)5、实验小学阅览室有45名学生看书,其中是女生,又来了若干名女生,这时,女生人数占看看书,总人数的40%。后来又来了多少名学生?(6分)参考答案:解:设后来又来了χ名学生。根据题意得: 45×+χ=40%(45+χ) χ=30答:后来又来了30名学生。
相关试卷
这是一份北师大版小学数学6年级上册期末检测卷(含答案)15,共9页。试卷主要包含了课本内容全面,图文融合,生动活泼,实际操作,教学重点突出,已知两圆的周长比为3等内容,欢迎下载使用。
这是一份北师大版小学数学6年级上册期末检测卷(含答案)14,共8页。试卷主要包含了课本内容全面,图文融合,生动活泼,实际操作,教学重点突出等内容,欢迎下载使用。
这是一份北师大版小学数学6年级上册期末检测卷(含答案)13,共9页。试卷主要包含了课本内容全面,图文融合,生动活泼,实际操作,教学重点突出,甲数与乙数的比是10,圆周率是与的比值等内容,欢迎下载使用。
