人教版七年级上册3.1.1 一元一次方程精品一课一练
展开初中数学培优措施和方法
1、拓宽解题思路。数学解题不要局限于本题,而要做到举一反三、多思多想
2、细节决定成败。审题的细节、知识理解的细节、运用公式的细节、忽视检验的细节等,细节决定成败。
3、制作错题集。收集自己的错误,分门别类,没事时就翻一翻,看一看,自警一番,肯定会有很大的收获。
4、查自己欠缺的知识。关键的是做好知识准备,检查漏洞;其次是对解题常犯错误的准备
5、把好的做法形成习惯。注意书写规范,重要步骤不能丢,丢步骤等于丢分。
6、主动思考,全心投入。听课过程中,要主动思考,这样遇到实际问题时,会应用所学的知识去解答问题。
专题3.12一元一次方程的应用(8)比赛积分问题
姓名:__________________ 班级:______________ 得分:_________________
注意事项:
本试卷满分100分,试题共24题.答卷前,考生务必用0.5毫米黑色签字笔将自己的姓名、班级等信息填写在试卷规定的位置.
一、选择题(本大题共10小题,每小题3分,共30分)在每小题所给出的四个选项中,只有一项是符合题目要求的.
1.(2019秋•新泰市期末)足球比赛的得分规则:胜一场得3分,平一场得1分,输一场不得分.在2019赛季山东鲁能足球队共比赛30场,输了9场,积分为51分,最终名列第五.则本赛季山东鲁能足球队胜了( )
A.14场 B.15场 C.16场 D.17场
【分析】首先设本赛季山东鲁能足球队胜了x场,因为输了9场,因此平了(21﹣x)场,根据题意可得等量关系:胜场得分+平场得分=51分,根据的等量关系列出方程.
【解析】设本赛季山东鲁能足球队胜了x场,由题意得:
3x+(30﹣9﹣x)×1+9×0=51,
解得:x=15.
故选:B.
2.(2019秋•三台县期末)绵阳市中学生足球联赛共8轮(即每队需要比赛8场),胜一场得3分,平一场得一分,负一场不得分,在2019足球联赛中,三台县中学生足球代表队踢平的场数是负场数的2倍,共得17分,三台足球队胜了( )场.
A.4 B.5 C.2 D.不确定
【分析】设三台县中学生足球代表队负了x场,则平了2x场,胜了(8﹣x﹣2x)场,根据总得分=3×胜场数+1×平场数,即可得出关于x的一元一次方程,解之即可得出结论.
【解析】设三台县中学生足球代表队负了x场,则平了2x场,胜了(8﹣x﹣2x)场,
依题意,得:3(8﹣x﹣2x)+2x=17,
解得:x=1,
∴8﹣x﹣2x=5.
故选:B.
3.(2019秋•柳州期末)父亲与小强下棋(设没有平局),父亲胜一盘记2分,小强胜一盘记3分,下了10盘后,两人得分相等,则小强胜的盘数是( )
A.2 B.3 C.4 D.5
【分析】设小强胜了x盘,则父亲胜了(10﹣x)盘,根据3×小强胜的盘数=2×父亲胜的盘数,即可得出关于x的一元一次方程,解之即可得出结论.
【解析】设小强胜了x盘,则父亲胜了(10﹣x)盘,
根据题意得:3x=2(10﹣x),
解得:x=4.
答:小强胜了4盘.
故选:C.
4.(2019秋•福州期中)在2019年女排世界杯比赛中,中国队以11场全胜积32分的成绩成为女排世界杯五冠王、女排世界杯比赛积分规则如表所示,若中国队以大比分3:2取胜的场次有x场,则根据以上信息所列方程正确的是( )
大比分
胜(积分)
负(积分)
3:0
3
0
3:1
3
0
3:2
2
1
A.3x+2x=32
B.3(11﹣x)+3(11﹣x)+2x=32
C.3(11﹣x)+2x=32
D.3x+2(11﹣x)=32
【分析】设中国队以大比分3:2取胜的场次有x场,则中国队以小比分3:1或3:0取胜的场次有(11﹣x)场,根据总积分=3×小比分获胜的场次数+2×大比分获胜场次数,即可得出关于x的一元一次方程,此题得解.
【解析】设中国队以大比分3:2取胜的场次有x场,则中国队以小比分3:1或3:0取胜的场次有(11﹣x)场,
依题意,得:2x+3(11﹣x)=32.
故选:C.
5.(2019•新华区校级模拟)足球比赛的记分为:胜一场得3分,平一场得1分,负一场得0分,一队打了14场比赛,负5场,共得19分,那么这个队胜了( )
A.3场 B.4场 C.5场 D.6场
【分析】设共胜了x场,本题的等量关系为:胜的场数×3+平的场数×1+负的场数×0=总得分,解方程即可得出答案.
【解析】设共胜了x场,则平了(14﹣5﹣x)场,
由题意得:3x+(14﹣5﹣x)=19,
解得:x=5,即这个队胜了5场.
故选:C.
6.(2018春•岳麓区校级期末)同学们,足球是世界上第一大运动,你热爱足球运动吗?已知在足球比赛中,胜一场得3分,平一场得1分,负一场得0分,一队共踢了30场比赛,负了9场,共得47分,那么这个队胜了( )
A.10场 B.11场 C.12场 D.13场
【分析】设这个队胜了x场,则平了30﹣x﹣9=21﹣x(场),根据共得47分列出关于x的方程,解之可得.
【解析】设这个队胜了x场,则平了30﹣x﹣9=21﹣x(场),
根据题意,得:3x+21﹣x=47,
解得:x=13,
即这个队胜了13场,
故选:D.
7.(2019•大庆二模)篮球比赛规定:胜一场得3分,负一场得1分,某篮球队共进行了6场比赛,得了12分,该队获胜的场数是( )
A.2 B.3 C.4 D.5
【分析】设该队获胜x场,则负了(6﹣x)场,根据总分=3×获胜场数+1×负了的场数,即可得出关于x的一元一次方程,解之即可得出结论.
【解析】设该队获胜x场,则负了(6﹣x)场,
根据题意得:3x+(6﹣x)=12,
解得:x=3.
答:该队获胜3场.
故选:B.
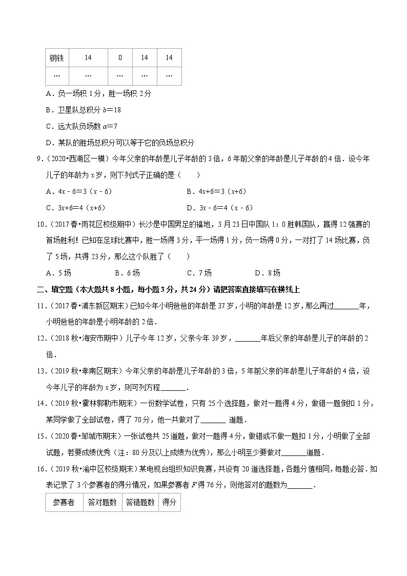
8.(2018秋•江汉区期末)如图所示的表格是某次篮球联赛部分球队的积分表,则下列说法不正确的是( )
队名
比赛场数
胜场
负场
积分
前进
14
10
4
24
光明
14
9
5
23
远大
14
7
a
21
卫星
14
4
10
b
钢铁
14
0
14
14
…
…
…
…
…
A.负一场积1分,胜一场积2分
B.卫星队总积分b=18
C.远大队负场数a=7
D.某队的胜场总积分可以等于它的负场总积分
【分析】A、设胜一场积x分,负一场积y分,根据前进和光明队的得分情况,即可得出关于x,y的二元一次方程组,解之即可得出结论;
B、根据总积分=2×得胜的场次数+1×负的场次数,即可求出b值;
C、由负的场次数=总场次数﹣得胜的场次数,即可求出a值;
D、设该队胜了z场,则负了(14﹣z)场,根据胜场总积分等于负场总积分,即可得出关于z的一元一次方程,解之即可得出z值,由该值不为整数即可得出结论.
【解析】A、设胜一场积x分,负一场积y分,
依题意,得:10x+4y=249x+5y=23,
解得:x=2y=1,
∴选项A正确;
B、b=2×4+1×10=18,选项B正确;
C、a=14﹣7=7,选项C正确;
D、设该队胜了z场,则负了(14﹣z)场,
依题意,得:2z=14﹣z,
解得:z=143,
∵z=143不为整数,
∴不存在该种情况,选项D错误.
故选:D.
9.(2020•西湖区一模)今年父亲的年龄是儿子年龄的3倍,6年前父亲的年龄是儿子年龄的4倍.设今年儿子的年龄为x岁,则下列式子正确的是( )
A.4x﹣6=3(x﹣6) B.4x+6=3(x+6)
C.3x+6=4(x+6) D.3x﹣6=4(x﹣6)
【分析】根据题意,可以列出相应的方程,从而可以解答本题.
【解析】由题意可得,3x﹣6=4(x﹣6),
故选:D.
10.(2017春•雨花区校级期中)长沙是中国男足的福地,3月23日中国队1:0胜韩国队,赢得12强赛的首场胜利!已知在足球比赛中,胜一场得3分,平一场得1分,负一场得0分,一对打了14场比赛,负了5场,共得23分,那么这个队胜了( )
A.5场 B.6场 C.7场 D.8场
【分析】设共胜了x场,本题的等量关系为:胜的场数×3+平的场数×1+负的场数×0=总得分,解方程即可得出答案.
【解析】设共胜了x场,则平了(14﹣5﹣x)场,
由题意得:3x+(14﹣5﹣x)=23,
解得:x=7,即这个队胜了7场.
故选:C.
二、填空题(本大题共8小题,每小题3分,共24分)请把答案直接填写在横线上
11.(2017春•浦东新区期末)已知今年小明爸爸的年龄是37岁,小明的年龄是12岁,那么再过 13 年,小明爸爸的年龄是小明年龄的2倍.
【分析】本题中存在的等量关系是:x年后,小明爸爸的年龄=小明年龄的2倍.可以设再过x年,这个等量关系中的两个量:小明爸爸的年龄和小明年龄都可以表示出来,就可列方程求解.
【解析】设再过x年,小明爸爸的年龄是小明年龄的2倍,依题意有
37+x=2(12+x),
解得x=13.
答:再过13年,小明爸爸的年龄是小明年龄的2倍.
故答案为:13.
12.(2018秋•海安市期中)儿子今年12岁,父亲今年39岁, 15 年后父亲的年龄是儿子的年龄的2倍.
【分析】设x年后父亲的年龄是儿子的年龄的2倍,然后根据题意给出的等量关系即可求出答案.
【解析】设x年后父亲的年龄是儿子的年龄的2倍,
∴39+x=2(12+x),
解得:x=15,
故答案为:15
13.(2019秋•孝南区期末)今年父亲的年龄是儿子年龄的3倍,5年前父亲的年龄是儿子年龄的4倍,设今年儿子的年龄为x岁,则可列方程 3x﹣5=4(x﹣5) .
【分析】设今年儿子的年龄为x岁,则今年父亲的年龄为3x岁,进而根据5年前父亲的年龄是儿子年龄的4倍列出方程即可.
【解析】设今年儿子的年龄为x岁,则今年父亲的年龄为3x岁,
依题意,得:3x﹣5=4(x﹣5).
故答案是:3x﹣5=4(x﹣5).
14.(2019秋•霍林郭勒市期末)一份数学试卷,只有25个选择题,做对一题得4分,做错一题倒扣1分,某同学做了全部试卷,得了70分,他一共做对了 19 道题.
【分析】设某同学做对了x道题,那么他做错了(25﹣x)道题,他的得分应该是4x﹣(25﹣x)×1,据此可列出方程.
【解析】设该同学做对了x题,根据题意列方程得:4x﹣(25﹣x)×1=70,
解得x=19.
故答案是:19.
15.(2020春•邹城市期末)一张试卷共25道题,做对一题得4分,做错或不做一题扣1分,小明做了全部试题,若要成绩优秀(注:80分及以上成绩为优秀),那么小明至少要做对 21 道题.
【分析】设小明做对x道题,则做错(25﹣x)道题,根据总分=4×做对题目数﹣1×做错题目数结合总分不少于80分,即可得出关于x的一元一次不等式,解之即可得出x的取值范围,再取其中的最小整数值即可得出结论.
【解析】设小明做对x道题,则做错(25﹣x)道题,
依题意,得:4x﹣(25﹣x)≥80,
解得:x≥21,
∴小明至少要做对21道题.
故答案为:21.
16.(2019秋•渝中区校级期末)某电视台组织知识竞赛,共设有20道选择题,各题分值相同,每题必答.如表记录了3个参赛者的得分情况,如果参赛者F得76分,则他答对的题数为 16 .
参赛者
答对题数
答错题数
得分
A
20
0
100
B
19
1
94
C
18
2
88
【分析】由A,B的得分情况可求出答对一题和答错一题的得分,设参赛者F答对了x道题目,则答错了(20﹣x)道题目,根据总分=答对一题的得分×答对题目数+答错一题的得分×答错题目数,即可得出关于x的一元一次方程,解之即可得出结论.
【解析】答对一题得100÷20=5(分),答错一题得94﹣5×19=﹣1(分).
设参赛者F答对了x道题目,则答错了(20﹣x)道题目,
依题意得:5x﹣(20﹣x)=76,
解得:x=16.
故答案为:16.
17.(2019秋•沙坪坝区校级期末)在2019年全国信息学奥利匹克联赛中,重庆八中学子再创辉煌,竞赛成绩全市领先,共56人获得全国一等奖,同时摘下高一年级组冠军,高二年级组第二名,包揽初二年级组冠、亚、季军.在校内选拔赛时,某位同学连续答题40道,答对一题得5分,答错一题扣2分,最终该同学获得144分.请问这位同学答对多少道题?下面共列出4个方程,其中正确的是 AB .(多选)
A.设答对了x道题,则可列方程:5x﹣2(40﹣x)=144
B.设答错了y道题,则可列方程:5(40﹣y)﹣2y=144
C.设答对题目得a分,则可列方程:a5+a−1442=40
D.设答错题目扣b分,则可列方程144−b5−b2=40
【分析】A、若设答对了x道题,等量关系:5×答对数量﹣2(40﹣x)=144;
B、若设答错了y道题,等量关系:5×(40﹣y)﹣2y=144;
C、若设答对题目得a分,等量关系:答对的数量﹣答错数量=40;
D、设答错题目扣b分,答对的数量﹣答错数量=40.
【解析】A、若设答对了x道题,则可列方程:5x﹣2(40﹣x)=144,故本选项符合题意;
B、若设答错了y道题,则可列方程:5(40﹣y)﹣2y=144,故本选项符合题意;
C、若设答对题目得a分,则可列方程:a5+144−a2=40,故本选项不符合题意;
D、设答错题目扣b分,则可列方程144−b5+b2=40,故本选项不符合题意.
故答案是:AB.
18.(2019秋•焦作期末)程大位,明代珠算发明家,被称为珠算之父、卷尺之父.少年时,读书极为广博,对数学颇感兴趣,60岁时完成其杰作《直指算法统宗》(简称《算法统宗》).《算法统宗》中有这样一道题,其大意为:有一群人分银子,如果每人分七两,则剩余四两;如果每人分九两,则还差八两,请问:这一群人共有多少人?所分的银子共有多少两?若设共有x人,则可列方程为 7x+4=9x﹣8 .
【分析】设共有x人,根据“如果每人分七两,则剩余四两;如果每人分九两,则还差八两”及银子总数不变,即可得出关于x的一元一次方程,此题得解.
【解析】设共有x人,
依题意,得:7x+4=9x﹣8.
故答案为:7x+4=9x﹣8.
三、解答题(本大题共6小题,共46分.解答时应写出文字说明、证明过程或演算步骤)
19.(2017•思茅区校级二模)在开展校园足球对抗赛中,规定每队胜一场得3分,平一场得1分,负一场得0分,我校女子足球队一共比赛了10场,且保持了不败战绩,一共得了22分,我校女子足球队胜了多少场?平了多少场?
【分析】根据分数可得等量关系为:胜场的得分+平场的得分=22分,把相关数值代入求解即可.
【解析】设我校女子足球队胜了x场,则平了(10﹣x)场,
3x+(10﹣x)=22,
解得x=6,
则平了10﹣6=4(场),
答:我校女子足球队胜了6场,平了4场.
20.(2014秋•昆明期末)某学校举办一次数学知识竞赛活动,竞赛题共有25道题,规定做对一道题得4分,不做或做错一道题扣1分.李伟最后竞赛成绩是90分,那么李伟一共做对了几道题?
【分析】设李伟一共做对了x道题,则不做或做错了(25﹣x)道,根据正确的得分+错误的得分=最后成绩建立方程求出其解即可.
【解析】设李伟一共做对了x道题,则不做或做错了(25﹣x)道,由题意,得
4x﹣1(25﹣x)=90,
解得:x=23.
答:李伟一共做对了23道题.
21.甲、乙、丙、丁四支球队有资格参加亚洲冠军联赛八组足球比赛(主客场),结束后积分表如下:
球队
胜场
平场
负场
总进球数
总失球数
积分
甲
4
2
0
14
3
14
乙
4
1
1
12
6
13
丙
2
1
3
6
10
7
丁
0
0
6
x
15
0
(1)填空:表格中x的值是 2 .
(2)比赛规定:胜一场积 3 分,平一场积 1 分.
(3)若甲队在争取资格的预赛中进行了12场比赛,其中负5场,积分共得19分,那么这支球队胜了多少场才能进入决赛?
(4)在这次亚洲冠军杯的其他小组比赛中,能否出现一支球队保持不败的战绩(6场比赛都不输),且胜场总积分恰好等于它的平场总积分?
【分析】(1)根据总进球数等于总失球数即可求出x的值;
(2)设胜一场积x分,平一场积y分,负一场积z分,根据甲、乙、丁的积分数列出方程组,求解即可;
(3)设甲队在争取资格的预赛中胜a场,则平(12﹣5﹣a)场,根据积分共得19分,列出方程,解方程即可;
(4)设一个球队胜b场,胜场总积分等于它的平场总积分列出方程,解方程求出b的值即可判断.
【解析】(1)∵14+12+6+x=3+6+10+15,
∴x=2;
(2)设胜一场积x分,平一场积y分,负一场积z分,
由题意,得4x+2y=144x+y+z=136z=0,
解得x=3y=1z=0,
故胜一场积3分,平一场积1分,负一场积0分;
(3)设甲队在争取资格的预赛中胜a场,则平(12﹣5﹣a)场,
由题意,得3a+(12﹣5﹣a)=19,
解得a=6.
故这支球队胜了6场才能进入决赛;
(4)设一个球队胜b场,由题意,得
3b=6﹣b,解得b=1.5.
由于场数是整数,故b=1.5不合题意,所以不能出现这样的球队保持不败的战绩.
故答案为2;3,1.
22.(2015秋•洛阳期末)某电视台组织知识竞赛,共设20道选择题,各题分值相同、每题必答,如表记录了五位参赛者的得分情况.
参赛者
A
B
C
D
E
答对题数
20
19
18
14
m
得分
100
94
88
n
40
根据表格提供的信息.
(1)每做对一题得 5 分,每做错一题得 ﹣1 分;
(2)直接写出m= 10 ,n= 64 ;
(3)参赛者G说他得了80分,你认为可能吗?为什么?
【分析】(1)从参赛者A的得分可以求出答对一题的得分=总分÷全答对的题数,再由B同学的成绩就可以得出答错一题的得分;
(2)根据(1)的得分即可求出m,n;
(3)假设他得80分可能,设答对了x道题,答错了(20﹣x)道题,根据答对的得分+加上答错的得分=80分建立方程求出其解即可.
【解析】(1)由题意,得,
答对一题的得分是:100÷20=5分,
答错一题的得分为:94﹣19×5=﹣1分,
故答案为:5,﹣1;
(2)n=5×14﹣(20﹣14)=64;
依题意有
5m﹣(20﹣m)=40,
解得:m=10.
故答案为:10,64;
(3)假设G得80分可能,设答对了x道题,答错了(20﹣x)道题,由题意,得
5x﹣(20﹣x)=80,
解得:x=503,
∵x为整数,
∴参赛者G说他得80分,是不可能的.
23.(2004•陕西)足球比赛的记分规则为:胜一场得3分,平一场得1分,输一场得0分.一支足球队在某个赛季中共需比赛14场,现已比赛了8场,输了1场,共得17分.请问:
(1)前8场比赛中,这支球队共胜了多少场?
(2)这支球队打满14场比赛,最高能得多少分?
(3)通过对比赛情况的分析,这支球队打满14场比赛,得分不低于29分,就可以达到预期的目标.请你分析一下,在后面的6场比赛中,这支球队至少要胜几场,才能达到预期目的.
【分析】(1)根据8场比赛的得分,列出方程求解即可;
(2)6场比赛均胜的话能拿到最高分;
(3)由题意进行分类讨论,可得出结果.
【解析】(1)设这个球队胜x场,则平了(8﹣1﹣x)场,
根据题意,得:3x+(8﹣1﹣x)=17.
解得,x=5,即这支球队共胜了5场;
(2)所剩6场比赛均胜的话,最高能拿17+3×6=35(分);
(3)由题意知以后的6场比赛中,只要得分不低于12分即可,所以胜4场,就能达到预期目标,
而胜三场、平三场,即3×3+3=12,正好达到预期目标,故至少要胜3场.
24.学校举行排球赛,积分榜部分情况如下.
班级
比赛场次
胜场
平场
负场
积分
七(1)班
6
3
2
1
14
七(2)班
6
1
4
1
12
七(3)班
6
5
0
1
16
七(4)班
6
5
1
0
17
(1)分析积分榜,平一场比负一场多得 1 分.
(2)若胜一场得3分,七(6)班也比赛了6场,胜场是平场的一半且共积14分,那么七(6)班胜几场?
【分析】(1)根据七年级(3)班和(4)的成绩进行比较即可得出结论;
(2)根据七年级(3)班的计分先求得负1场得1分,平1场得2分,然后可根据七(6)班计分为14分列方程求解即可.
【解析】(1)17﹣16=1;
故答案为:1.
(2)设负1场的x分.
根据题意得:3×5+x=16.
解得:x=1.
∴负1场的1分,平一场的2分.
设七(6)胜y场,则平2y场,负6﹣3y场.
根据题意得:3y+2×2y+6﹣3y=14.
解得;y=2.
答:七(6)班胜2场.
初中数学青岛版七年级上册7.4 一元一次方程的应用巩固练习: 这是一份初中数学青岛版七年级上册7.4 一元一次方程的应用巩固练习,共2页。
初中数学青岛版七年级上册7.4 一元一次方程的应用综合训练题: 这是一份初中数学青岛版七年级上册7.4 一元一次方程的应用综合训练题,共2页。
初中数学青岛版七年级上册7.4 一元一次方程的应用当堂达标检测题: 这是一份初中数学青岛版七年级上册7.4 一元一次方程的应用当堂达标检测题,共2页。

