


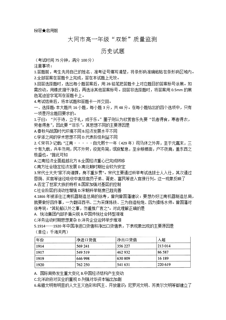
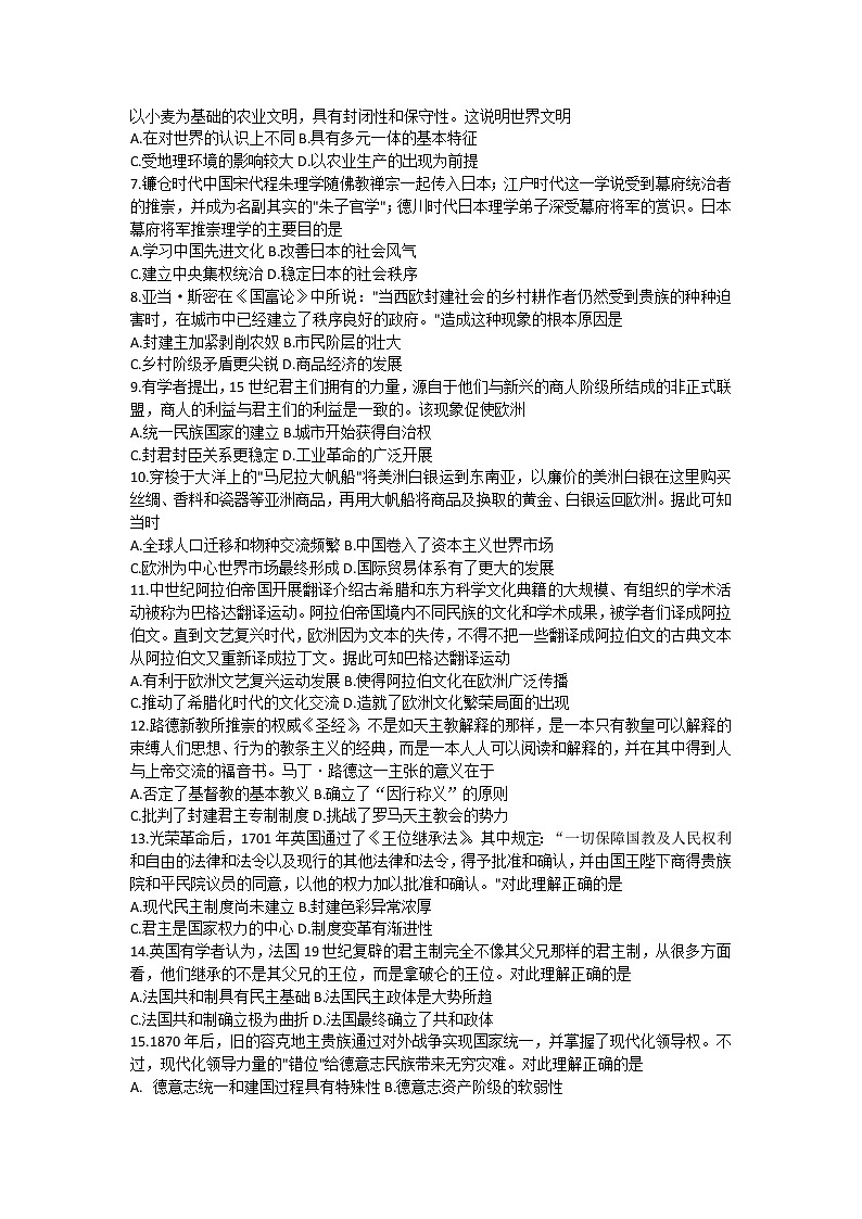
2023大同高一年级下学期期中双新质量监测历史试题含答案
展开2024大同高二上学期期末质量监测试题历史PDF版含解析: 这是一份2024大同高二上学期期末质量监测试题历史PDF版含解析,共7页。
2024大同高二上学期期中历史试题扫描版无答案: 这是一份2024大同高二上学期期中历史试题扫描版无答案,共1页。
2023大同高一下学期期中“双新”质量监测历史试题含答案: 这是一份2023大同高一下学期期中“双新”质量监测历史试题含答案,文件包含大同市2022-2023年度高一年级下学期期中双新质量监测历史试题docx、大同高一期中考试历史答案pdf等2份试卷配套教学资源,其中试卷共8页, 欢迎下载使用。