




2023武汉部分重点中学高二下学期期中联考试题物理含答案
展开武汉市部分重点中学2022—2023学年度下学期期中联考
高二物理试卷
命题学校:湖北省实验中学 命题教师: 审题教师:
考试时间:2023年4月20日上午8:00—9:15 试卷满分:100分
一、选择题:本题共11小题,每小题4分,共44分。在每小题给出的四个答案中,第1~7题只有一项符合题目要求,第8~11题有多项符合要求,全部选对得4分,选对但不全的得2分,有选错的得0分。
1.“小蜜蜂”是老师上课常用的扩音设备,随着无线电技术的应用,很多老师用上了蓝牙“小蜜蜂”(蓝牙属于电磁波),麦克风与扩音器不用导线连接,老师拿着麦克风在教室中间说话,放在讲台上的扩音器也能工作。下列说法正确的是( )
A.“小蜜蜂”只能接收来自麦克风的信号
B.麦克风发出蓝牙信号是因为其中有恒定电流产生的磁场
C.均匀变化的电场可以产生匀强磁场
D.麦克风回路可通过减小发射电磁波的波长来提高LC 振荡电路发射电磁波的本领
2.2023年2月6日,土耳其南部靠近叙利亚边境地区发生强烈地震,中国救援队利用生命探测仪等救援工具成功营救出幸存者。电磁波的波长不同,在我们的生产生活中的应用也不同。以下关于电磁波的应用的说法错误的是( )
A.作为机场交通监视的雷达显示器是利用电磁波的反射工作的
B.移动电话既可发射、又可接收电磁波,在接收信号时需要天线作为调制装置
C.利用红外遥感技术可以在飞机或人造地球卫星上监视森林火情、预报风暴和寒潮
D.γ射线的穿透能力很强,可用于探测金属构件内部的缺陷
3.雾霾天气是一种大气污染状态,雾霾是对大气中如灰尘、硫酸、硝酸、有机碳氢化合物等粒子悬浮颗粒物含量超标的笼统表述,尤其是PM2.5(空气动力学当量直径小于等于2.5微米的颗粒物)被认为是造成雾霾天气的“元凶”。随着空气质量的恶化,阴霾天气现象出现增多,危害加重。中国不少地区把阴霾天气现象并入雾一起作为灾害性天气预警预报,统称为“雾霾天气”。霾粒子的分布比较均匀,而且灰霾粒子的尺度比较小,从0.001微米到10微米,平均直径大约在1~2微米左右,肉眼看不到空中飘浮的颗粒物。从物理学的角度认识雾霾,下列说法正确的是( )
A.雾霾天气中霾粒子的运动是布朗运动
B.霾粒子的运动是分子的运动
C.霾粒子的扩散形成霾
D.霾粒子的运动与温度无关
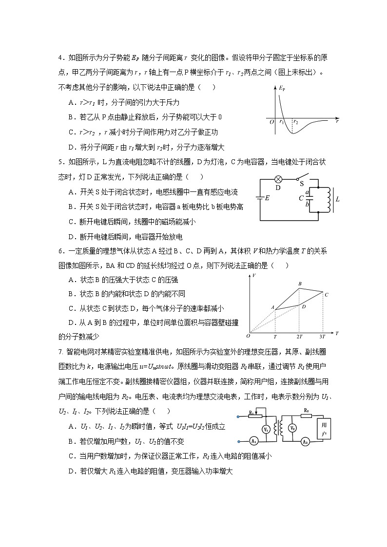
4.如图所示为分子势能EP 随分子间距离r 变化的图像。假设将甲分子固定于坐标系的原点,甲乙两分子间距离为r,r轴上有一点P横坐标介于r1、r2两点之间(图上未标出)。不考虑其他分子的影响,以下说法中正确的是( )
A.r>r1 时,分子间的引力大于斥力
B.若乙从P点由静止释放后,分子势能可以大于0
C.r>r2 ,r减小时分子间作用力对乙分子做正功
D.将分子间距r由r1增大到r2时,分子力逐渐增大
5.如图所示,L为直流电阻忽略不计的线圈,D为灯泡,C为电容器,当电键处于闭合状态时,灯D正常发光,下列说法正确的是( )
A.开关S处于闭合状态时,电感线圈中一直有感应电流
B.开关S处于闭合状态时,电容器a板电势比b板电势高
C.断开电键后瞬间,线圈中的磁场能减小
D.断开电键后瞬间,电容器开始放电
6.一定质量的理想气体从状态A经过B、C、D再到A,其体积V和热力学温度T的关系图像如图所示,BA和CD的延长线均经过O点,则下列说法正确的是( )
A.状态B的压强大于状态C的压强
B.状态B的内能和状态D的内能不同
C.从状态C到状态D,每个气体分子的速率都减小
D.从A到B的过程中,单位时间单位面积与容器壁碰撞的分子数减少
7. 智能电网对某精密实验室精准供电,如图所示为实验室外的理想变压器,其原、副线圈匝数比为k,电源输出电压u=Umsinωt。原线圈与滑动变阻器R1串联,通过调节R1使用户端工作电压恒定不变。副线圈接精密仪器组,仪器并联连接,简称用户组,连接副线圈与用户间的输电线电阻为R2。电压表、电流表均为理想交流电表,工作时,电表示数分别为U1、U2、I1、I2。下列说法正确的是( )
A.U1、U2、I1、I2为瞬时值,等式 U1I1=U2I2恒成立
B.若仅增加用户数,U1、U2的值不变
C.当用户数增加时,为保证仪器正常工作,R1连入电路的阻值减小
D.若仅增大R1连入电路的阻值,变压器输入功率增大
8.随着电动汽车的大量普及,汽车无线充电受到越来越多的关注。无线充电简单方便,不需手动操作,没有线缆拖拽,大大提高了用户体验。将受电线圈安装在汽车的底盘上,将供电线圈安装在地面上,如图所示.当电动汽车行驶到供电线圈装置上,受电线圈即可“接收”到供电线圈的电流,从而对蓄电池进行充电。关于无线充电,下列说法正确的是( )
A.无线充电技术与变压器的工作原理相同
B.为了保护受电线圈不受损坏,可在车底加装一个金属护板
C.只有将供电线圈接到直流电源上,才能对蓄电池进行充电
D.受电线圈没有对准供电线圈(二者没有完全重合)时,仍能进行无线充电
9.关于以下四幅图片,说法正确的是( )
A.在图1中,向上拉动下表面紧贴水面的玻璃板时,拉力大于重力,主要是受到了大气压力的影响
B.在图2中,随着活塞上砝码个数的增加,气缸内封闭的气体越来越难压缩(始终为气体状态),主要原因是随着气体体积的减小,气体分子间斥力逐渐增大
C.在图3中,用烧热的针尖接触表面涂有石蜡的某种物质,物质层形成了如图所示的熔化区域,说明这种物质是单晶体
D.在图4中,用手封闭注射器的小端口,推动活塞改变管内气体体积,读体积、测压力也不能验证玻意耳定律
10.如图所示,N匝导线框在匀强磁场中绕轴OO′以角速度ω匀速转动,磁感应强度为B,线框面积为S,线框电阻为r。外电路接有理想二极管、理想交流电流表、定值电阻,且R=r。下列说法正确的是( )
A.图示时刻电源电动势e=0
B.图示时刻电流表的示数为0
C.R两端电压U=NBSω
D.一个周期内通过R的电荷量q
11.如图甲所示,在MN、OP间存在一匀强磁场,t=0时,一粗细均匀的正方形金属线框abcd在水平向右的外力F作用下紧贴MN从静止开始做匀加速运动,外力F随时间t变化的图线如图乙所示,已知磁场磁感强度B =1T,线框质量m=0.5kg,线框与水平面间的滑动摩擦系数为μ=0.2,重力加速度取g=10m/s2。以下说法正确的有( )
A.F=4N时,电势差Udc=0.5V
B.线框加速度a=2 m/s2
C.线框穿过磁场的时间t=s
D.MN、PQ间距离d=5m
二、非选择题:本题共5小题,共56分。
12.(6分)在“用油膜法估测分子的大小”实验中,某同学列出了如下的实验步骤:
A.配制一定浓度的油酸酒精溶液后,用注射器吸取一段油酸酒精溶液,由注射器的刻度读取该段溶液的总体积,再把它一滴一滴地滴入烧杯中,记下液滴的总滴数,算出1滴油酸溶液的体积。根据配制的油酸酒精溶液的浓度,算出1滴溶液中纯油酸的体积。
B.在浅盘中倒入约2cm深的水,用注射器向水面上滴1滴油酸酒精溶液。
C.待油膜形状稳定后,将玻璃板放在浅盘上,画出油膜的形状。
D.将画有油膜轮廓的玻璃板放在坐标纸上,数出轮廓内的方格数,再根据方格的边长求出油膜的面积。
E.利用1滴油酸的体积和油膜面积,计算出油膜的厚度,即为油酸分子的大小。
(1)上述实验步骤中不完善的是:___________(填写步骤前的字母)。
(2)把体积为V1(mL)的油酸倒入适量的酒精中,稀释成V2(mL)的油酸溶液,测出1mL油酸溶液共有n滴;取一滴溶液滴入水中,最终在水中形成面积为S(cm2)的单分子油膜,则该油酸分子直径的表达式为 ___________(cm)。
(3)若甲在配制油酸酒精溶液时,不小心把酒精倒多了一点,导致油酸酒精溶液的实际浓度比计算值小一些,则实验测得的油酸分子直径会 ___________(选填“偏大”或“偏小”);若乙在计算油膜面积时,把凡是半格左右的油膜都算成了一格,则实验测得的油酸分子直径会___________(选填“偏大”或“偏小”)。
13.(10分)金属热电阻和热敏电阻是传感器中常见的感知温度的敏感元件,在学习完传感器后,某兴趣小组用金属热电阻制作简易的测温装置。
(1)为了测量金属热电阻Rt的阻值随温度变化的关系,该小组设计了如图甲所示的电路,则在闭合电路开关前应该把滑动变阻器滑到___________ (填“a”或“b”)端。
他们的实验步骤如下:
①先将单刀双掷开关S掷向1,调节金属热电阻的温度t1,记下电流表的相应示数I1;
②然后将单刀双掷开关S掷向2,调节电阻箱R使电流表的读数为______,记下电阻箱相应的示数R2;
③逐步升高温度的数值,每一温度下重复步骤①②;
④根据实验测得的数据,作出了金属热电阻Rt的阻值随温度t变化的图像如图乙所示。
(2)某同学用上述金属热电阻连接成如图丙所示电路,制作一简易的测温仪,其中电源电动势E=24V,内阻r=10Ω,理想电压表V2满偏电压为15V,定值电阻R0=500Ω。
①为了使金属热电阻在0℃时电压表满偏,电阻箱R应该调成___________Ω。
②仅改变环境温度,当理想电压表V2示数为10V时,温度为___________℃。
③该测温仪器使用较长时间后,电源电动势减小,内阻变大,导致测量结果__________(填“大于”、“小于”或“等于”) 真实值。
14.(12分)聪明的西藏人民利用地理优势建立小型水力发电站,保障居民用电需求。西藏某社区在社区附近修建了一座小型水电站,对整个社区供电。假设该社区用电需求量为9kW,输电线的总电阻为10Ω,线路损耗的功率为社区需求功率的4%,发电机的输出电压为500V。当社区需要220V电压时,求所用升压变压器和降压变压器原、副线圈的匝数比各为多少?(不计变压器的能量损耗)
15.(12分)导热良好的U形管,左管开口向上,封闭的右管直径是左管的2倍,管中水银封闭一段气体,如图所示,左管水银面到管口距离为h1=22cm,且水银面比右管内水银面高h=5cm,右管内空气柱长为h2=11cm,大气压为P0=75cmHg。现用小活塞把开口端封住,并缓慢推动活塞,使两管液面达到同一高度,推动过程中环境温度保持不变,推动活塞时无漏气现象。试求:
(1)右管中气体的最终压强;
(2)活塞推动的距离。
16.(16分)如图所示,固定的水平金属导轨足够长且电阻不计,宽度为L。两阻值均为R、质量均为m的导体棒ab、cd静于导轨上,棒与导轨始终垂直且保持良好接触,棒与导轨接触面间的滑动摩擦系数为μ,最大静摩擦力等于滑动摩擦力,整个装置处在竖直向下的匀强磁场中,磁感强度大小为B。现对导体棒ab施加垂直于ab杆的水平恒力作用,ab棒由静止开始加速运动,经时间t速度达到v,导体棒cd最终恰能静止在导轨上。重力加速度为g。求:
(1)外力F的大小;
(2)ab棒的最大速度;
(3)t时间内ab棒上产生的焦耳热。
2024武汉部分重点中学高二上学期期末联考试题物理含答案: 这是一份2024武汉部分重点中学高二上学期期末联考试题物理含答案,共8页。试卷主要包含了选择题的作答,非选择题的作答等内容,欢迎下载使用。
2023武汉部分重点中学高一下学期期中联考试题物理含答案: 这是一份2023武汉部分重点中学高一下学期期中联考试题物理含答案,文件包含湖北省武汉市部分重点中学2022-2023学年高一下学期期中联考物理试题docx、武汉部分重点中学高一期中联考物理答案pdf等2份试卷配套教学资源,其中试卷共8页, 欢迎下载使用。
2023武汉部分重点中学高二上学期期中联考试题物理含答案: 这是一份2023武汉部分重点中学高二上学期期中联考试题物理含答案,文件包含湖北省武汉市部分重点中学2022-2023学年高二上学期期中联考物理试题无答案docx、湖北省武汉市部分重点中学2022-2023学年高二上学期期中联考物理试题答案docx等2份试卷配套教学资源,其中试卷共11页, 欢迎下载使用。