
初中数学人教版九年级上册第二十五章 概率初步25.1 随机事件与概率25.1.2 概率测试题
展开
这是一份初中数学人教版九年级上册第二十五章 概率初步25.1 随机事件与概率25.1.2 概率测试题,共3页。试卷主要包含了3利用频率估计概率 课型,3%,等内容,欢迎下载使用。
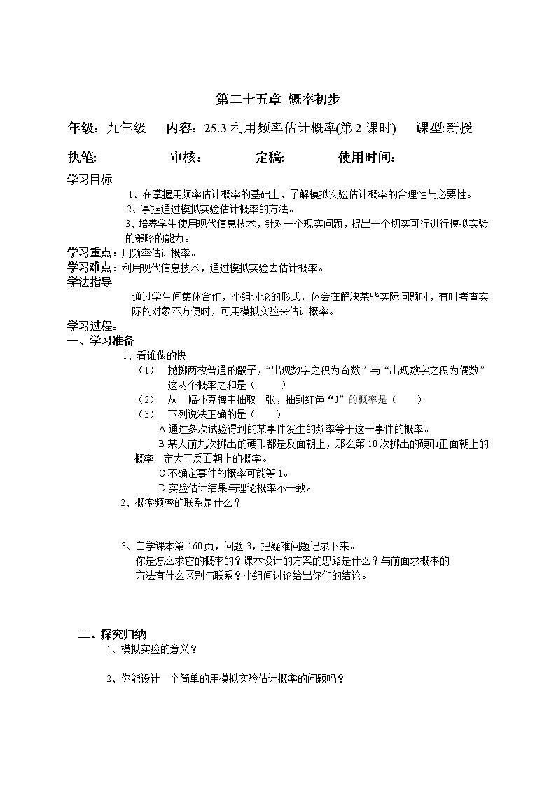
第二十五章 概率初步年级:九年级 内容:25.3利用频率估计概率(第2课时) 课型:新授执笔: 审核: 定稿: 使用时间: 学习目标1、在掌握用频率估计概率的基础上,了解模拟实验估计概率的合理性与必要性。2、掌握通过模拟实验估计概率的方法。3、培养学生使用现代信息技术,针对一个现实问题,提出一个切实可行进行模拟实验的策略的能力。学习重点:用频率估计概率。学习难点:利用现代信息技术,通过模拟实验去估计概率。学法指导通过学生间集体合作,小组讨论的形式,体会在解决某些实际问题时,有时考查实际的对象不方便时,可用模拟实验来估计概率。学习过程:一、学习准备 1、看谁做的快(1) 抛掷两枚普通的骰子,“出现数字之积为奇数”与“出现数字之积为偶数”这两个概率之和是( )(2) 从一幅扑克牌中抽取一张,抽到红色“J”的概率是( )(3) 下列说法正确的是( ) A通过多次试验得到的某事件发生的频率等于这一事件的概率。 B某人前九次掷出的硬币都是反面朝上,那么第10次掷出的硬币正面朝上的概率一定大于反面朝上的概率。 C不确定事件的概率可能等1。 D实验估计结果与理论概率不一致。 2、概率频率的联系是什么? 3、自学课本第160页,问题3,把疑难问题记录下来。 你是怎么求它的概率的?课本设计的方案的思路是什么?与前面求概率的方法有什么区别与联系?小组间讨论给出你们的结论。 二、探究归纳 1、模拟实验的意义? 2、你能设计一个简单的用模拟实验估计概率的问题吗? 3、随机数的意义?怎样用计算机得随机数?小组间讨论实验。 三、应用提高 例1:某风景区对5个旅游景点游客人数进行了统计,有关数据如下表:(1) 如果这个星期天你去风景区,小明、小刚也去了,你在哪个风景区遇见他俩的机会大?为什么?(2) 如果到了这个风景区,你不想把这几个景点都看完,但不知道看哪一个,于是你想出了一个主意:“抓”,那么你抓出哪种票价的机会大?有多大? 景点ABCDE票价1010152025日平均数(千人)11232 例2质检员准备从一匹产品中抽取10件产品进行检查,如果是随机抽取,为了保证每件产品被抽取的机会均等。(1) 请采取计算器模拟实验的方法,帮质检员抽取被检产品;(2) 如果没有计算器,你能用什么方法抽取被检产品? 四、课堂小结这堂课你有什么收获?你对用频率估计概率这一课有新的认识吗?同学间交流
五、自我检测1、(1)小张抛掷一枚图钉,钉尖触地的频数是463次,钉尖触地的频率是46.3%,则小张一共抛了( )次图钉。 (2)某出租车公司在“十一”旅游黄金周期间,平均每天的营业额为5万元,由此估计10月份的总营业额约为5×31=155万元。根据所学的知识,你认为这样估计合理吗?( ) (3)如图所示,是一个红、白双色的转盘,你能估计转盘指针停在红色区域的概率吗?如果没有转盘,有哪些方法可以用模拟实验?请你你至少写出三种摸拟实验的方法: A ( )B( )C( ) 2、小颖有3件上衣和2条长裤,3件上衣的颜色分别是白色、蓝色、淡黄色;2条长裤的颜色分别是白色和蓝色,小颖任意拿出一件上衣和一条长裤,正好是白色上衣和蓝色长裤的概率是多少 六、 能力提高 你设计一个模拟实验,估计一下任意5个人中间有两个人所属生肖相同的概率(不必求出最终结果)
相关试卷
这是一份人教版九年级数学上册 25.8 《概率初步》全章复习与巩固(基础篇)(专项练习),共19页。试卷主要包含了单选题,填空题,第一象限的概率是_____.等内容,欢迎下载使用。
这是一份人教版九年级上册第二十五章 概率初步25.1 随机事件与概率25.1.2 概率随堂练习题,共4页。
这是一份人教版九年级上册25.1.2 概率同步测试题,共3页。试卷主要包含了了结概率问题在生活中的应用等内容,欢迎下载使用。