广西高考化学三年(2020-2022)模拟题分类汇编-01物质的分类、化学用语、化学计量
展开
这是一份广西高考化学三年(2020-2022)模拟题分类汇编-01物质的分类、化学用语、化学计量,共10页。试卷主要包含了单选题,元素或物质推断题等内容,欢迎下载使用。
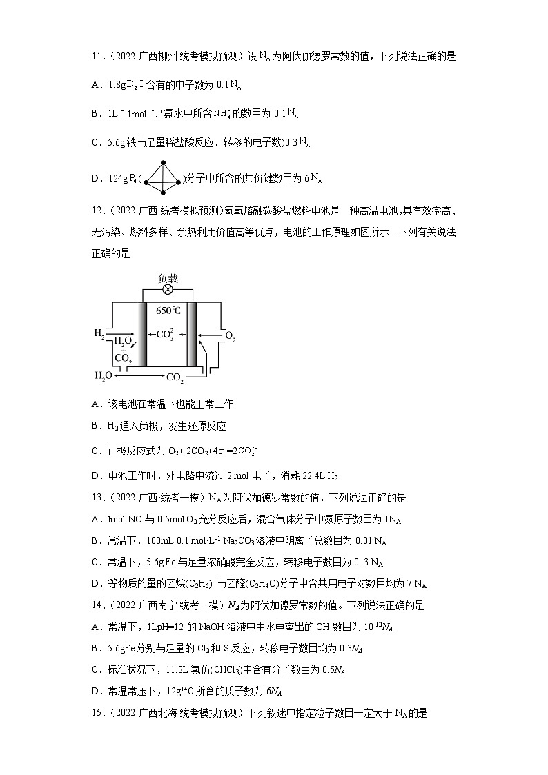
广西高考化学三年(2020-2022)模拟题分类汇编-01物质的分类、化学用语、化学计量 一、单选题1.(2022·广西南宁·统考模拟预测)下列离子方程式书写正确的是A.等体积等浓度溶液与溶液混合:B.向沸水中滴加饱和溶液制备胶体:(胶体)C.用盛有溶液的铝制容器处理变黑的银器:D.用溶液吸收少量:2.(2022·广西柳州·统考模拟预测)广西新增了一批国家级非物质文化遗产代表性项目,如瑶族祝著节、柳州螺蛳粉制作技艺、北海贝雕、桂林米粉制作技艺等,下列说法错误的是A.瑶族祝著节时制甜酒过程发生了化学反应B.螺蛳粉的螺蛳汤香气四溢,体现了分子是运动的C.贝雕所用贝壳的主要成分碳酸钙属于有机物D.桂林米粉中含有的淀粉是一种天然高分子化合物3.(2022·广西·统考一模)化学与生产、生活及社会发展密切相关。下列说法错误的是A.德尔塔病毒能在空气中以气溶胶的形式传播,气溶胶属于胶体B.北京冬奥会的“飞扬”火炬是碳纤维氢能火炬,碳纤维属于合成有机高分子材料C.“ 煤改气”可以减少SO2等有害物质的排放量,有利于打赢蓝天保卫战D.写春联用的笔(主要是动物毛发)和墨(炭墨烟和动物胶)的原料中都存在蛋白质4.(2022·广西·统考一模)2021年6月10日,国务院公布的第五批国家级非物质文化遗产代表性项目名录,包含柳州螺蛳粉制作技艺、鲁山花瓷烧制技艺、楚简制作技艺、大名小磨香油制作技艺等,下列说法错误的是A.柳州螺蛳粉的主要成分是米粉,富含淀粉B.鲁山花瓷烧制过程中包含复杂的物理变化和化学变化C.楚简属于竹制品,主要成分为纤维素D.大名小磨香油属于高分子化合物5.(2021·广西柳州·统考三模)唐代陈子昂诗句“山水丹(丹砂:HgS)青[石青:Cu(OH)2•2CuCO3]杂,烟云紫翠浮”中相关化学物质说法错误的是A.丹砂常温下性质稳定 B.烟、云均属于气溶胶C.石青能与强酸发生反应 D.石青被誉为“水蓝宝石”,可耐高温6.(2021·广西桂林·统考一模)中国古诗词中包含了丰富的化学知识,下列说法错误的是A.梨花淡白柳深青,柳絮飞时花满城:柳絮的主要成分属于糖类B.煮豆燃豆萁,豆在釜中泣:句中涉及的能量变化主要是热能转化为化学能C.墨滴无声入水惊,如烟袅袅幻形生:光束通过墨水时能产生丁达尔效应D.高堂明镜悲白发,朝如青丝暮成雪:青丝与白发的主要成分均属于蛋白质7.(2021·广西·统考二模)化学与生活密切相关。下列叙述错误的是A.纯碱溶液可以用于清洗餐具油污 B.玉米淀粉和废弃秸秆可生产乙醇C.“84消毒液”可以喷洒于衣物上进行杀菌消毒 D.珠江三角洲的形成与胶体聚沉有关8.(2020·广西·统考一模)肺炎疫情牵动着每个人的心,大家出行务必戴好口罩,保护好自己。下列相关说法中错误的是A.生产医用防护口罩的原料聚丙烯纤维属于有机高分子材料B.医用消毒酒精中乙醇的体积分数约为75%C.居家环境消毒时,不可将“84”消毒液、洁厕灵混合使用D.人打喷嚏时产生的飞沫(直径>5μm的含水颗粒)属于气溶胶9.(2022·广西南宁·统考模拟预测)设为阿伏加德罗常数的值。下列说法正确的是A.在空气中充分燃烧转移的电子数为0.2B.晶体中含有的离子数为2C.的溶液中数为0.2D.密闭容器中充入和,充分反应后容器内的分子总数为210.(2022·广西玉林·统考一模)设NA为阿伏加德罗常数的值。下列说法正确的是的A.3.0g甲醛气体中含有的质子数目为1.4NAB.标准状况下,11.2LH2和11.2LF2混合后所含有的分子数目为NAC.0.1 mol Cl2参与反应时,转移的电子数目一定为0.2NAD.1 mol·L-1的(NH4)2SO4溶液中含有的数目为NA11.(2022·广西柳州·统考模拟预测)设为阿伏伽德罗常数的值,下列说法正确的是A.1.8g含有的中子数为0.1B.1L氨水中所含的数目为0.1C.5.6g铁与足量稀盐酸反应、转移的电子数)0.3D.124g()分子中所含的共价键数目为612.(2022·广西·统考模拟预测)氢氧熔融碳酸盐燃料电池是一种高温电池,具有效率高、无污染、燃料多样、余热利用价值高等优点,电池的工作原理如图所示。下列有关说法正确的是A.该电池在常温下也能正常工作B.H2通入负极,发生还原反应C.正极反应式为O2+ 2CO2+4e- =2D.电池工作时,外电路中流过2 mol电子,消耗22.4L H213.(2022·广西·统考一模)NA为阿伏加德罗常数的值,下列说法正确的是A.lmol NO与0.5mol O2充分反应后,混合气体分子中氮原子数目为1NAB.常温下,100mL 0.1 mol·L-1 Na2CO3溶液中阴离子总数目为0.01 NAC.常温下,5.6g Fe与足量浓硝酸完全反应,转移电子数目为0. 3 NAD.等物质的量的乙烷(C2H6) 与乙醛(C2H4O)分子中含共用电子对数目均为7 NA14.(2022·广西南宁·统考二模)NA为阿伏加德罗常数的值。下列说法正确的是A.常温下,1LpH=12的NaOH溶液中由水电离出的OH-数目为10-12NAB.5.6gFe分别与足量的Cl2和S反应,转移电子数目均为0.3NAC.标准状况下,11.2L氯仿(CHCl3)中含有分子数目为0.5NAD.常温常压下,12g14C所含的质子数为6NA15.(2022·广西北海·统考模拟预测)下列叙述中指定粒子数目一定大于NA的是A.1L1mol/LCH3COOH溶液中所含分子总数B.1molCl2参加化学反应获得的电子数C.常温常压下,11.2LN2和NO的混合气体所含的原子数D.28g铁在反应中作还原剂时,失去电子的数目 二、元素或物质推断题16.(2022·广西柳州·统考模拟预测)我国嫦娥五号探测器带回1.731kg的月球土壤,经分析发现其构成与地球土壤类似。土壤中含有的短周期元素A、B、C、D,原子序数依次增大,最外层电子数之和为15。B、C、D为同周期相邻元素,A为地壳中含量最多的元素。回答下列问题:(1)元素D在周期表中的位置为___,A、C的简单离子半径大小顺序为___ (填离子符号)。(2)化合物BA的电子式为___(填元素符号)。A和D形成的化合物中的化学键类型为___________。(3)B和C两元素相比较,金属性较强是___ (填元素符号),可以证明该结论的实验___。A.比较两种元素的单质与冷的浓硫酸反应的速率B.比较两种元素最高价氧化物对应的水化物的碱性C.将相同大小的两种元素单质分别放入沸水中,观察反应现象D.比较相同物质的量的两种元素的单质与足量稀盐酸反应产生的多少
参考答案:1.B【详解】A.等体积等浓度溶液与溶液混合,氢氧根不足,先与碳酸氢根反应:,A错误; B.向沸水中滴加饱和溶液制备胶体:(胶体),B正确;C.用盛有溶液的铝制容器处理变黑的银器,铝、硫化银与氯化钠溶液形成了原电池:,C错误; D.用溶液吸收少量:,D错误;故选B。2.C【详解】A.制甜酒利用淀粉葡萄糖乙醇,该过程发生化学反应,故A说法正确;B.香气四溢体现分子作无规则运动,故B说法正确;C.碳酸钙属于无机物,故C说法错误;D.淀粉属于多糖,是一种天然高分子化合物,故D说法正确;答案为C。3.B【详解】A.德尔塔病毒能在空气中以气溶胶的形式传播,气溶胶是以气体为分散剂形成的胶体,故A正确;B.碳纤维为碳单质,是无机物,不是有机高分子材料,故B错误;C.“煤改气”可以减少SO2等有害物质的排放量,有利于减少空气污染物的排放,有利于打赢蓝天保卫战,故C正确;D.动物毛发和动物胶中都存在蛋白质,故D正确;故答案为:B4.D【详解】A.柳州螺蛳粉的主要成分是米粉,富含糖类淀粉,A正确;B.鲁山花瓷烧制过程中由物质形状变化和生成新物质的变化,包含复杂的物理变化和化学变化,B正确;C.楚简属于竹制品,主要成分为纤维素,C正确; D.大名小磨香油中含有油脂,不属于高分子化合物,D错误;故选D。5.D【详解】A.常温下S和Hg反应生成丹砂(HgS),该物质,常温下性质稳定,故A正确;B.分散剂为气体的胶体为气溶胶,烟、云均属于胶体,分散在空气中,空气为分散剂,因此都属于气溶胶,故B正确;C.石青的成分为Cu(OH)2•2CuCO3,碱与碳酸盐均能与强酸发生反应,故C正确;D.石青被誉为“水蓝宝石”,其成分中的Cu(OH)2和CuCO3受热均会发生分解,故D错误;答案选D。6.B【详解】A.柳絮的主要成分为纤维素,属于糖类,A正确;B.燃烧属于放热反应,句中涉及的能量变化主要是化学能转化为热能,B错误;C.墨水属于胶体,光束通过墨水时能产生丁达尔效应,C正确;D.蛋白质是组成人体肌肉、皮肤、内脏、头发、血液等的主要成分,青丝与白发均指头发,主要成分均属蛋白质,D正确;故选B。7.C【详解】A.纯碱溶液显碱性,油污的主要成分是酯类,在碱性条件下可水解,故纯碱溶液可用于清洗餐具油污,故A正确;B.废弃秸秆的主要成分是纤维素,淀粉和纤维素在一定条件下水解成葡萄糖,葡萄糖在酒化酶的作用下转化为乙醇,故B正确;C.“84消毒液”的主要成分是次氯酸钠,次氯酸钠水解生成次氯酸,次氯酸的强氧化性可用于生活场所杀菌消毒,但不可以直接喷洒在衣物上,故C错误;D.胶体遇到电解质溶液会发生聚沉,所以在江河入海口都会形成三角洲,故D正确;答案选C。8.D【详解】A.聚丙烯纤维是由丙烯通过加聚反应制取,属于有机高分子材料,故A正确;B.75%的乙醇溶液杀菌效果较好,所以医用消毒酒精中乙醇的体积分数约为75%,故B正确;C.“84”消毒液、洁厕灵的主要成分分别为NaCIO和盐酸,将两者混合使用时,可反应生成氯气,从而造成中毒,故C正确;D.飞沫的直径>5 μm.,而胶体的分散质粒子直径在1 nm~ 100 nm之间,所以飞沫不属于气溶胶,故D错误;故答案为D。9.B【详解】A.0.1mol Na在空气中充分燃烧生成Na2O2,转移的电子数为0.1NA,A错误;B.NaHSO4在熔融状态下电离出Na+和,由此可知NaHSO4由Na+和构成,故1mol NaHSO4晶体中含有的离子数为2NA,B正确;C.1L pH=1的H2SO4溶液中,c(H+)=0.1mol/L,则n(H+)=0.1mol/L1L=0.1mol,H+的数目为0.1NA,C错误;D.根据反应2NO+O2=2NO2可知,2mol NO和1mol O2反应生成2mol NO2,但NO2还会发生反应,故充分反应后容器内的分子总数小于2NA,D错误;故选B。10.B【详解】A.3.0g甲醛气体物质的量为,含有质子物质的量为:0.1mol×16=1.6mol,含有的质子数目为1.6NA,故A错误;B.标准状况下,11.2LH2和11.2LF2物质的量为,H2和F2混合反应方程式为H2+F2=2HF,生成1molHF,反应后所含有的分子数目为NA,故B正确;C.如氯气和氢氧化钠溶液反应生成氯化钠和次氯酸钠,氯元素发生歧化反应,氯元素化合价从0价升到+1价,0.1mol氯气参加反应转移电子数为0.1NA,故C错误;D.未知(NH4)2SO4溶液体积,无法计算物质的量,不能确定数目,故D错误;故选:B。11.D【详解】A.D2O摩尔质量是20g•mol-1,1.8g该物质不足0.1mol,所以中子数为,计算错误,不符题意;B.在溶液中水解,故粒子数量少于0.1NA,描述错误,不符题意;C.铁与盐酸反应发生的离子反应是,5.6gFe反应,转移电子,描述错误,不符题意;D.每个P4分子中含有6条P—P单键,124gP4物质的量是1mol,所以P—P键一共6NA,描述正确,符合题意;综上,本题选D。12.C【分析】如图所示,右侧通入O2,O2和CO2在电极上反应生成,电极反应为O2+2CO2+4e-=2,该电极为正极;则左侧电极为负极,电极反应为H2+-2e-=CO2↑+H2O,电池的总反应为2H2+O2=2H2O。【详解】A.该电池是氢氧熔融碳酸盐燃料电池,高温下的电解质呈熔融状态,工作时能定向移动,若是常温下,通电时不能移动,则不能工作,故A错误;B.由分析可知,H2通入负极,负极上发生氧化反应,B错误;C.由分析可知,O2通入正极,电极反应为O2+2CO2+4e-=2,C正确;D.负极的电极反应为H2+-2e-=CO2↑+H2O,则电池工作时,外电路中流过2mol电子,消耗1mol H2;题中未告知H2是否处于标况,无法计算1mol H2的体积,D错误;故选C。13.A【详解】A.1molNO与0.5molO2充分反应后,混合气体分子中氮原子物质的量为1mol,原子数目为1NA,故A正确;B.常温下,100mL 1mol•L-1Na2CO3溶液中,碳酸根离子水解生成氢氧根离子和碳酸氢根离子,阴离子总数大于0.1NA,故B错误;C.常温下,Fe在浓硝酸中发生钝化,5.6gFe与足量浓硝酸不能完全反应,转移电子数目小于0.3NA,故C错误;D.1个乙烷分子中含共用电子对7个,1个乙醛分子中含共用电子对7个,等物质的量的乙烷(C2H6) 与乙醛(C2H4O)分子中含共用电子对数不能确定,故D错误;故选:A。14.A【详解】A.常温下,1LpH=12的NaOH溶液中,c(H+)=10-12mol/L,由水电离出的c(OH-)= c(H+)=10-12mol/L,所以由水电离出的OH-数目为10-12mol/L×1L×NAmol-1=10-12NA,A正确;B.Fe与足量的Cl2反应时生成FeCl3,与S反应时生成FeS,Fe元素的价态变化不同,转移电子数目不相同,B不正确;C.标准状况下,氯仿(CHCl3)呈液态,无法求出11.2L氯仿的物质的量,也就不能求出含有分子的数目,C不正确;D.常温常压下,12g14C所含的质子数为<6NA,D不正确;故选A。15.A【详解】A.水溶液中含醋酸分子和水分子,1L1mol/LCH3COOH溶液中所含分子总数大于NA,故A正确;B.1molCl2发生氧化还原反应,若是自身发生歧化反应,获得电子1mol,也可以只做氧化剂得到电子2mol,故B错误;C.标准状况11.2L混合气体物质的量为0.5mol,常温常压下,11.2LN2和NO的混合气体所含的原子数小于NA,故C错误;D.28g铁物质的量为0.5mol,在反应中作还原剂时,与强氧化剂生成铁盐,与弱氧化剂反应生成亚铁盐;失去电子的数目可以是1mol,也可以是1.5mol,故D错误;故答案为:A。【点睛】考查与阿伏伽德罗常数有关计算时,要正确运用物质的量的有关计算,同时要注意气体摩尔体积的使用条件;另外还要谨防题中陷阱,如讨论溶液里的离子微粒的数目时,要考虑:①溶液的体积,②离子是否水解,③对应的电解质是否完全电离;涉及化学反应时要考虑是否是可逆反应,反应的限度达不到100%;其它如微粒的结构、反应原理等,总之要认真审题,切忌凭感觉答题。16.(1) 第3周期第IVA族(或第3周期14列) (2) 共价键(3) Mg BC 【分析】A为地壳中含量最多的元素,A为O,B、C、D为同周期相邻元素,A、B、C、D原子序数依次增大,最外层电子数之和为15,则B、C、D最外层电子数之和为9,则B为Mg,C为Al,D为Si。(1)元素D为Si,在周期表中位置为第三周期ⅣA族。核外电子数相同的情况下,核电荷数越大,离子半径越小,所以离子半径O2->Al3+。(2)化合物BA为MgO,电子式为。A和D形成的化合物为SiO2,其中的化学键类型为共价键。(3)Mg和Al相比,金属性较强的为Mg。A项镁能和冷的浓硫酸反应,铝也能和冷的浓硫酸反应,并在表面形成致密的氧化膜阻止硫酸与铝进一步反应,不能通过两种元素的单质与冷的浓硫酸反应的速率来比较金属性强弱,A错误;B项元素的金属性越强,其最高价氧化物对应水化物的碱性越强,氢氧化镁碱性强于氢氧化铝,B正确;镁可与沸水反应生成氢气,反应较为剧烈,铝不能和沸水发生明显的反应,说明金属性镁强于铝,C正确;D项相同物质的量的两种单质,与足量盐酸反应,铝产生的氢气要多但是铝的金属性弱于镁,D错误;故答案选BC。
相关试卷
这是一份辽宁省2023年高考化学模拟题汇编-01物质的分类、化学用语、化学计量,共14页。试卷主要包含了单选题等内容,欢迎下载使用。
这是一份贵州高考化学三年(2020-2022)模拟题分类汇编1物质的分类,化学计量,共14页。试卷主要包含了单选题,实验题等内容,欢迎下载使用。
这是一份山东省2023年高考化学模拟题汇编-01物质的分类、化学用语、化学计量,共16页。试卷主要包含了单选题,多选题,实验题,工业流程题等内容,欢迎下载使用。

