还剩3页未读,
继续阅读
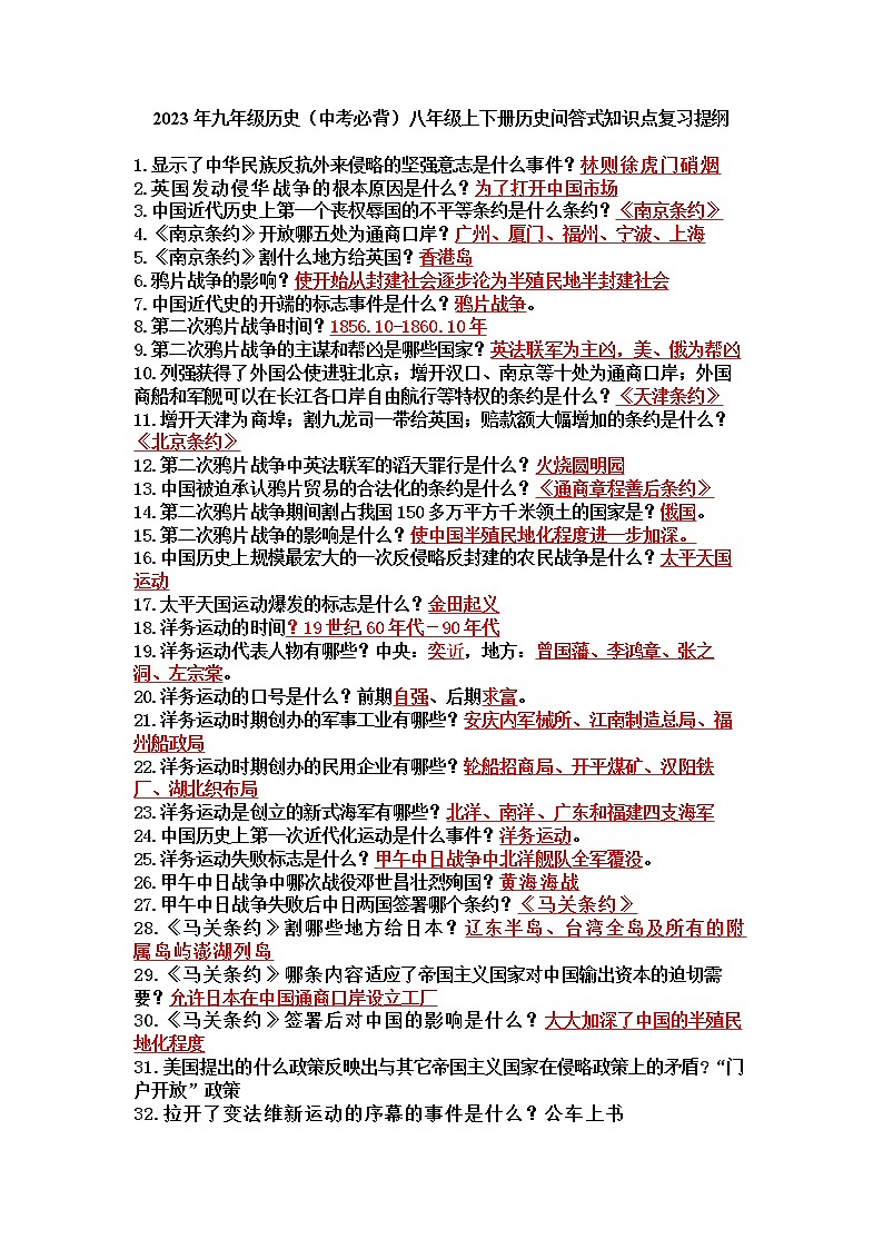
2023年九年级历史(中考必背)八年级上下册历史问答式知识点复习提纲
展开
这是一份2023年九年级历史(中考必背)八年级上下册历史问答式知识点复习提纲,共6页。试卷主要包含了第二次鸦片战争时间?1856等内容,欢迎下载使用。
相关试卷
八年级上册历史期末必背知识点填空50题:
这是一份八年级上册历史期末必背知识点填空50题,共7页。
2023年九年级历史(中考必背)九年级上下册历史问答式知识点复习提纲:
这是一份2023年九年级历史(中考必背)九年级上下册历史问答式知识点复习提纲,共6页。试卷主要包含了古埃及文明的象征是什么?金字塔,佛教什么时期传入我国?西汉末年等内容,欢迎下载使用。
专题07 世界现代史——2023年中考历史必背知识点梳理:
这是一份专题07 世界现代史——2023年中考历史必背知识点梳理,共13页。

