所属成套资源:全套浙科版高中生物选择性必修3第二章+第三章作业含答案
高中浙科版 (2019)第二节 通过细胞核移植克隆动物当堂检测题
展开
这是一份高中浙科版 (2019)第二节 通过细胞核移植克隆动物当堂检测题,共8页。试卷主要包含了下列有关细胞工程的说法错误的是,英国克隆羊“多利”的产生等内容,欢迎下载使用。
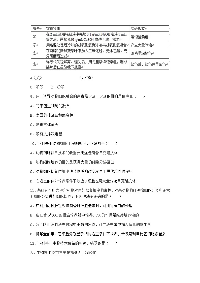
【优选】第二节通过细胞核移植克隆动物-1课堂练习一.单项选择1.一只羊的卵细胞被另一只羊的体细胞核移植后,这个卵细胞经过多次分裂,再植入第三只羊的子宫内发育,结果产下了一只羊羔,这种克隆技术具有多种用途,但是不能( )A.有选择地繁殖某一性别的家畜B.繁殖家畜中的优秀个体C.用于保存物种D.改变动物的基因型2.下列有关细胞工程的说法错误的是( )A.同一植株的叶肉细胞和韧皮部细胞,经植物组织培养获得的愈伤组织的核基因相同B.利用植物体细胞杂交技术获得的杂种植株,不一定能同时表现出两个亲本的优良性状C.利用动物细胞培养技术,可以为大面积烧伤病人提供移植用的皮肤细胞D.单克隆抗体可以在生物体内生产,但不能在体外生产3.下列关于现代生物技术相关知识的叙述,正确的是( )A.动物细胞培养与动物组织培养均需使用胰蛋白酶制备体细胞悬液B.植物组织培养中生长素和细胞分裂素的配比会影响组织分化C.转入到油菜的抗除草剂基因,不可能通过花粉传入环境中造成基因污染D.植物有性杂交和体细胞杂交能克服远缘杂交不亲和的障碍4.如图是单克隆抗体制备过程示意图,其中4过程和A细胞的名称分别为( )A.培养与筛选.T淋巴细胞B.筛选.T淋巴细胞C.培养.B淋巴细胞D.培养与筛选.B淋巴细胞5.英国克隆羊“多利”的产生.“抗虫棉”的培育.“马铃薯—番茄”的创造.单克隆抗体的制备.抗生素的生产依次是下列哪项生物技术取得的成果( )①基因工程 ②细胞工程 ③发酵工程 ④酶工程A.①②②③④ B.②①②②③C.①②④③③ D.①②①③②6.下表为动植物细胞工程的有关内容比较,你认为错误的有( )。项目植物细胞工程动物细胞工程特殊处理机械法去除细胞壁胰蛋白酶处理制细胞悬浮液融合方法物理方法.化学方法物理方法.化学方法.生物方法典型应用人工种子.杂种植物单克隆抗体的制备培养基区别麦芽糖是离体组织赖以生长的成分动物血清不可缺少A.0处 B.1处 C.2处 D.3处7.下面是四位同学实验操作的方法和结果,其中正确的是( )A.西瓜汁中含有丰富的葡萄糖和果糖,可用作还原糖鉴定的材料B.提取叶绿体中色素的原理是色素在滤纸条上扩散速度不同C.稀释的蛋清溶液与唾液淀粉酶溶液都可以与双缩脲试剂产生紫色反应D.显微镜下观察有丝分裂所用的材料是洋葱鳞片叶表皮细胞8.根据下列实验操作,预期实验现象正确的是( ) A.①② B.②③C.①③ D.①④9.用于诱导动物细胞融合的病毒需灭活,灭活的目的是使病毒( )A.易于促进细胞的融合B.表面的糖蛋白和酶变性C.易被抗体消灭D.没有抗原决定簇10.下列关于动物细胞工程的叙述,正确的是( )A.动物细胞融合技术的最重要用途是制备单克隆抗体B.动物细胞培养的目的是获得大量的细胞分泌蛋白C.动物细胞培养时细胞遗传物质的改变发生于原代培养过程中D.在适宜的体外培养条件下效应B细胞也可大量分泌单克隆抗体11.某研究小组为测定药物对体外培养细胞的毒性,对某动物的肝肿瘤细胞(甲)和正常肝细胞(乙)进行细胞培养。下列说法不正确的是( )A.在利用两种肝组织块制备肝细胞悬液时,可用胃蛋白酶处理B.应在含5%CO2的恒温培养箱中培养,CO2的作用是维持培养液的C.为了防止细胞培养过程中细菌的污染,可向培养液中加入适量的抗生素D.将等量的甲.乙细胞分别置于相同适宜条件下培养,会观察到甲比乙细胞数量多12.下列关于生物技术疫苗的叙述,错误的是( )A.生物技术疫苗主要是指基因工程疫苗B.生物技术疫苗的优点是遗传特性稳定.不易发生毒力回复.安全性强C.DNA疫苗是将致病微生物中能够编码引起机体免疫反应的抗原基因导入宿主细胞,产生抗原,诱导产生免疫应答D.单克隆抗体是骨髓瘤细胞与效应T细胞融合后培养产生的13.下列关于动物细胞培养的叙述,说法正确的选项有几个( )①动物细胞培养的原理是动物细胞的全能性 ②需要对细胞进行一次脱分化处理和两次蛋白酶处理 ③原代培养的细胞是指贴壁生长到发生接触抑制之间的细胞④恒温条件下,细胞周期持续时间长短不随细胞培养进程而改变 ⑤传代培养的细胞因为以有丝分裂方式增殖,所以在传代过程中其遗传物质保持不变 ⑥只要培养条件适宜,细胞都可在体外无限繁殖 ⑦可用于检测有毒物质.构建人造皮肤.大量生产药物蛋白 ⑧为防止培养过程中微生物的污染,应将培养箱抽成真空以消毒.灭菌( )A.1 B.2 C.3 D.414.对某种动物的肝肿瘤细胞进行细胞培养,下列说法正确的是( )A.取单个肝肿瘤细胞进行培养,获得细胞群的方法不属于克隆培养法B.细胞培养过程中不需考虑细菌的污染问题C.该培养液也能用来培养乙肝病毒D.在原代培养过程中,培养的细胞最终也会出现停止增殖的现象15.下列有关实验课题与相应方法的叙述正确的是( )A.细胞膜的制备用研磨法B.研究细胞膜的主要成分利用荧光标记法C.研究分泌蛋白的合成与分泌利用放射性同位素标记法D.观察DNA和RNA在细胞中的分布可用龙胆紫或醋酸洋红染液16.下列关于育种工程的叙述中,错误的是( )A.不同种的植物体细胞杂交,能产生新的植物体,这是传统的有性杂交方式所不具备的B.能够使植物体表达动物蛋白的育种方法是基因工程育种C.经细胞核移植培育出的新个体只有一个亲本的遗传性状D.单倍体育种过程中应用了植物组织培养技术17.科学家用小鼠骨髓瘤细胞与某种细胞融合,得到杂交瘤细胞,经培养可产生大量的单克隆抗体。与骨髓瘤细胞融合的细胞是( )A.经过特定抗原免疫的B淋巴细胞B.不经过免疫的B淋巴细胞C.经过特定抗原免疫的T淋巴细胞D.不经过免疫的T淋巴细胞18.下列对于细胞全能性的理解,错误的是( )A.大量的科学事实证明,高度分化的植物体细胞仍具有全能性B.细胞内含有个体发育所需全部基因是细胞具有全能性的内在条件C.通过植物组织培养得到的试管苗或人工种子,是植物细胞在一定条件下表现出全能性的结果D.通过动物细胞培养可以获得细胞株或细胞系,表明动物体细胞也具有全能性
参考答案与试题解析1.【答案】D【解析】目前的克隆技术是将动物的一个细胞的细胞核植入一个去核的卵细胞,经过试管培养一段时间后,再移入另一个体的子宫内发育.分娩的技术。通过该技术能够保持亲本的优良性状,保持性别不变,也能够用于保存物种,但不能改变动物的基因型。2.【答案】D【解析】.在体内或体外培养,都可以大量生产单克隆抗体.3.【答案】B【解析】植物组织培养不需用胰蛋白酶制备体细胞悬液。转入到油菜的抗除草剂基因如果整合到油菜细胞核的染色体上,则可能通过花粉传入环境中造成基因污染。体细胞杂交可克服远缘杂交不亲和的障碍。4.【答案】D.【解析】单克隆抗体的生产是利用了产生单克隆抗体的B淋巴细胞和无限分裂的骨髓瘤细胞融合形成杂交瘤细胞的技术进行的,所以从小鼠体内分离出的免疫细胞必须是B淋巴细胞;因为两种细胞融合后形成的杂交瘤细胞不一定都是能够产生特定抗体的细胞,所以在体内和体外培养前要进行培养与筛选,即4表示培养与筛选过程.5.【答案】B【解析】本题考查有关生物技术的原理。6.【答案】D【解析】植物细胞工程常采用的技术手段有植物组织培养和植物体细胞杂交,其理论基础是植物细胞的全能性。动物细胞工程技术手段有动物细胞培养.细胞融合.单克隆抗体的制备,还有胚胎移植.核移植等,其中动物细胞培养是基础。动.植物细胞工程中都需要对所取材料进行特殊处理,植物细胞工程要利用酶解法去除细胞壁,得到有生活力的原生质体,动物细胞工程则需要用胰蛋白酶处理单个细胞。动.植物细胞工程所用的培养基是不同的,植物细胞工程中利用固体或半固体培养基,含有蔗糖.植物必需的矿质元素.植物激素等,动物细胞工程中利用液体培养基,含有动物所需要的营养物质.无机盐.维生素.动物血清等,但是由于血清中含有许多未知成分,会对研究结果有所影响,因此有时会采用无血清培养。7.【答案】C【解析】西瓜汁有颜色,用作鉴定还原糖材料时会影响鉴定结果;提取叶绿体中色素的原理是其能溶于有机溶剂,分离的原理是色素在滤纸条上扩散速度不同;洋葱鳞片叶表皮细胞是高度分化的细胞,不能进行细胞分裂。8.【答案】D【解析】高温处理后的过氧化氢酶的活性已丧失,不能催化分解过氧化氢。实验③中没有加碳酸钙,色素被破坏。9.【答案】C【解析】诱导动物细胞融合的病毒不具感染性。10.【答案】A【解析】动物细胞培养的目的是获得大量的细胞分泌蛋白或细胞。动物细胞培养时细胞遗传物质的改变发生于传代培养过程中。在适宜的体外培养条件下杂交瘤细胞可大量分泌单克隆抗体11.【答案】A【解析】pH制备肝细胞悬浮液时应用胰蛋白酶处理。CO2的作用是调节细胞培养液的pH值。由于存在细胞接触抑制现象,在原代培养过程中,乙最先会出现停止增殖的现象,由于营养物质的消耗和有害代谢产物的积累,甲细胞也会出现停止增殖的现象。病毒在活细胞内才能增殖,不能用培养细胞的培养液进行培养。12.【答案】D【解析】单克隆抗体是骨髓瘤细胞与效应B细胞融合后培养产生的。13.【答案】A【解析】动物细胞培养的原理是细胞的增殖;动物细胞培养无需脱分化处理,只要发生接触抑制就要用胰蛋白酶处理;细胞从开始贴壁生长到发生接触抑制在原代培养和传代培养中都会发生;多次传代后,分裂速度减慢,周期因此变长,有部分细胞的遗传物质可能发生改变;细胞多次传代后,会逐渐衰老死亡;培养箱抽成真空不利于细胞呼吸。只有⑦正确。14.【答案】D【解析】A选项的描述属于细胞层次的克隆。培养液受细菌污染后,其中营养成分要发生改变,不利于细胞的培养,B错误。病毒的生存离不开细胞,用培养液不能培养病毒,C错误。一般的细胞繁殖10代后,将停止增殖,D正确。15.【答案】C【解析】制备细胞膜选择的材料是哺乳动物成熟的红细胞,常采用差速离心法;研究细胞膜的主要成分利用化学分析法;研究分泌蛋白的合成与分泌利用放射性同位素标记法,实验中常用3H标记亮氨酸;观察DNA和RNA在细胞中的分布用甲基绿.吡罗红混合染色剂染色,甲基绿使DNA呈现绿色,吡罗红使RNA呈现红色。16.【答案】C【解析】传统的有性杂交只能发生在同种生物个体之间,而植物体细胞杂交,克服了远缘杂交不亲和的障碍,能培育出新的植物品种;基因工程育种是指将目的基因导入受体细胞并使其表达的技术手段,把动物蛋白基因导入植物体内,能够表达出该基因的表达产物;细胞核移植形成的新个体的遗传物质主要来自核供体,但细胞质中也有少量的遗传物质,因此,该个体具有两个亲本的遗传特性;单倍体育种过程中的花药离体培养所用的技术为植物组织培养。17.【答案】A【解析】骨髓瘤细胞必须与经过特定抗原免疫的B淋巴细胞融合,形成杂交瘤细胞,才能大量增殖并产生能够与相应的抗原特异性结合的单克隆抗体。18.【答案】D【解析】.细胞的全能性是指已分化的细胞仍具有发育成完整个体的潜能,动物细胞培养获得细胞株或细胞系只是细胞分裂的结果,而不一定得到了生物个体.
相关试卷
这是一份浙科版 (2019)第二节 通过细胞核移植克隆动物同步练习题,共8页。
这是一份生物选择性必修3 生物技术与工程第二节 通过细胞核移植克隆动物课后测评,共9页。
这是一份高中生物第二节 通过细胞核移植克隆动物巩固练习,共8页。试卷主要包含了动物细胞融合技术最重要的应用是等内容,欢迎下载使用。

