2021-2022学年宁夏青铜峡市宁朔中学高二下学期期中生物(理)试题含解析
展开这是一份2021-2022学年宁夏青铜峡市宁朔中学高二下学期期中生物(理)试题含解析,共29页。试卷主要包含了选择题等内容,欢迎下载使用。
青铜峡市宁朔中学吴忠中学青铜峡分校2021-2022学年第二学期
高二年级生物(理)期中试卷
一、选择题
1. 孟德尔利用豌豆作为实验材料进行植物杂交实验,揭示了生物的遗传规律,下列各项中不是豌豆作为遗传实验材料优点的是( )
A. 豌豆易种植,经济价值高 B. 便于人工去雄
C. 豌豆具有明显易区分的相对性状 D. 豌豆是严格的自花授粉、闭花授粉植物
【答案】A
【解析】
【分析】豌豆作为遗传学实验材料容易取得成功的原因是:(1)豌豆是严格的自花、闭花授粉植物,在自然状态下一般为纯种;(2)豌豆具有多对易于区分的相对性状,易于观察;(3)豌豆的花大,易于操作;(4)豌豆生长期短,易于栽培。
【详解】A、豌豆作为遗传实验材料优点是栽培周期短,易种植,子代数量多,而经济价值高不是原因,A错误;
B、豌豆花大,花冠形状便于人工去雄,B正确;
C、豌豆具有多对易于区分的相对性状,这是豌豆作为遗传学实验材料的优点之一,C正确;
D、豌豆是严格的自花传粉、闭花授粉植物,因此豌豆在自然条件下一般为纯种,D正确。
故选A。
2. 大豆的白花和紫花为一对相对性状。下列四组杂交实验中,能判断性状显隐性关系的是( )
①紫花×紫花→紫花
②紫花×紫花→301 紫花+101白花
③紫花×白花→紫花
④紫花×白花→98紫花+101白花
A. ①和② B. ③和④ C. ①和③ D. ②和③
【答案】D
【解析】
【分析】判断一对相对性状的显性和隐性关系,可用杂交法和自交法(只能用于植物):
杂交法就是用具有一对相对性状的亲本杂交,若子代只表现一种性状,则子代表现出的性状为显性性状;
自交法就是让具有相同性状的个体杂交,若子代出现性状分离,则亲本的性状为显性性状。
【详解】①紫花×紫花→紫花,亲代子代性状一致,可能是AA×AA→AA,也可能是aa×aa→aa,所以无法判断显隐性关系,①错误;
②紫花×紫花→301紫花+101白花,紫花与紫花杂交后代出现了白花,所以白花为隐性性状,紫花为显性性状,②正确;
③紫花×白花→紫花,相对性状的亲本杂交,子代出现的是显性性状、没有出现的性状是隐性性状,所以紫花为显性性状,白花为隐性性状,③正确;
④紫花×白花→98紫花+101白花,可能是Aa(紫花)×aa(白花)→Aa(紫花)、aa(白花),也可能是aa(紫花)×Aa(白花)→aa(紫花)、Aa(白花),所以无法判断显隐性关系,④错误。
综上所述②和③可以判断出显隐性关系。
故选D。
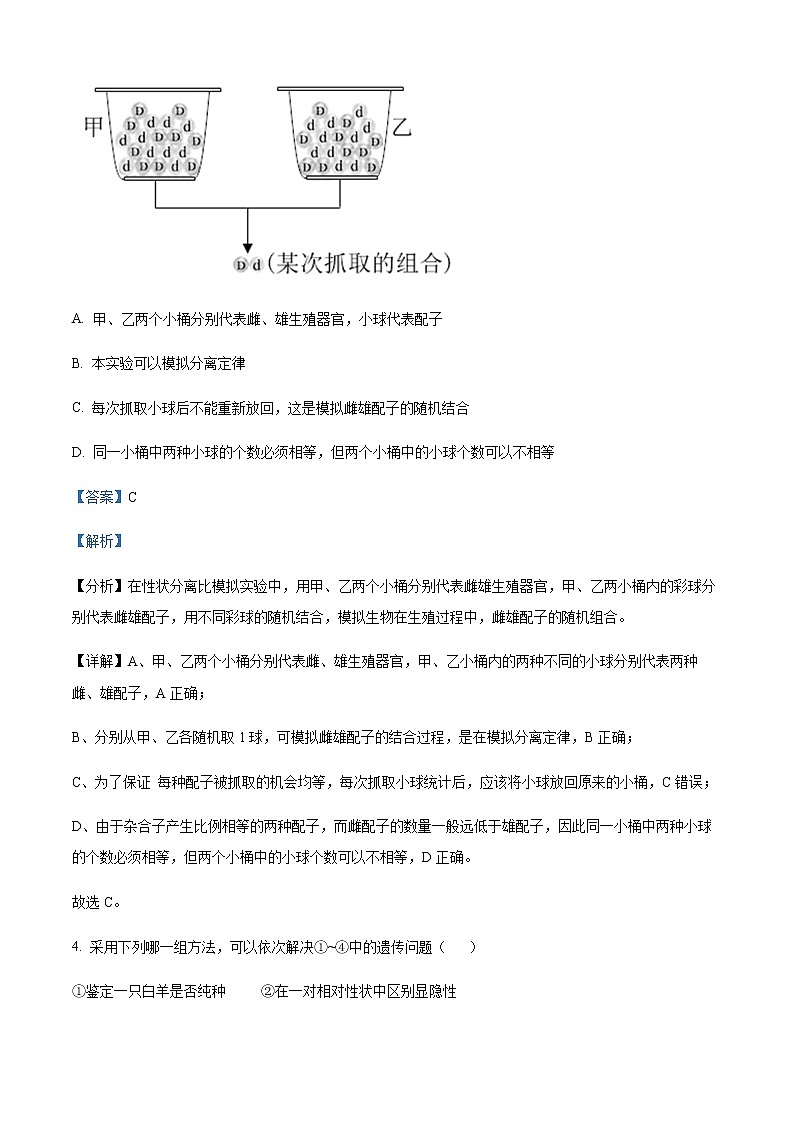
3. 如图是性状分离模拟实验的示意图。下列相关叙述错误的是( )
A. 甲、乙两个小桶分别代表雌、雄生殖器官,小球代表配子
B. 本实验可以模拟分离定律
C. 每次抓取小球后不能重新放回,这是模拟雌雄配子的随机结合
D. 同一小桶中两种小球的个数必须相等,但两个小桶中的小球个数可以不相等
【答案】C
【解析】
【分析】在性状分离比模拟实验中,用甲、乙两个小桶分别代表雌雄生殖器官,甲、乙两小桶内的彩球分别代表雌雄配子,用不同彩球的随机结合,模拟生物在生殖过程中,雌雄配子的随机组合。
【详解】A、甲、乙两个小桶分别代表雌、雄生殖器官,甲、乙小桶内的两种不同的小球分别代表两种雌、雄配子,A正确;
B、分别从甲、乙各随机取1球,可模拟雌雄配子的结合过程,是在模拟分离定律,B正确;
C、为了保证 每种配子被抓取的机会均等,每次抓取小球统计后,应该将小球放回原来的小桶,C错误;
D、由于杂合子产生比例相等的两种配子,而雌配子的数量一般远低于雄配子,因此同一小桶中两种小球的个数必须相等,但两个小桶中的小球个数可以不相等,D正确。
故选C。
4. 采用下列哪一组方法,可以依次解决①~④中的遗传问题( )
①鉴定一只白羊是否纯种 ②在一对相对性状中区别显隐性
③不断提高小麦抗病品种的纯合度 ④检验杂种F1的基因型
A. 杂交、自交、测交、测交 B. 测交、杂交、自交、测交
C. 测交、测交、杂交、自交 D. 杂交、杂交、杂交、测交
【答案】B
【解析】
【分析】鉴别方法:(1)鉴别一只动物是否为纯合子,可用测交法;(2)鉴别一棵植物是否为纯合子,可用测交法和自交法,其中自交法最简便;(3)鉴别一对相对性状的显性和隐性,可用杂交法和自交法(只能用于植物);(4)提高优良品种的纯度,常用自交法;(5)检验杂种F1的基因型采用测交法。
【详解】①用测交法可鉴定一只白羊是否纯种 。如果后代只有显性个体,则很可能是纯合体;如果后代出现隐性个体,则为杂合体;
②用杂交法可以区别一对相对性状中的显隐性关系,后代表现出的性状是显性性状;
③用自交法可不断提高小麦抗病品种的纯度,因为杂合体自交后代能出现显性纯合体,并淘汰隐性个体;
④用测交法检验杂种F1的基因型,如果后代只有显性个体,则很可能是纯合体;如果后代出现隐性个体,则为杂合体。
所以应采取的交配实验方法分别是测交、杂交、自交、测交。
故选B。
5. 假说-演绎法的步骤是( )
①观察分析、提出问题②演绎推理、作出预期③设计实验、验证预期④推理想象、提出假说
A. ①②③④ B. ②③①④ C. ③④②① D. ①④②③
【答案】D
【解析】
【分析】孟德尔通过假说演绎法对基因的分离现象和自由组合问题进行了解释并得出了基因的分离定律和自由组合定律,孟德尔通过假说-演绎法探究遗传规律的基本步骤是:观察分析遗传现象、提出问题→根据问题进行大胆推理、想象提出假说→假定假说是正确的,然后进行演绎推理、预期实验结果→设计测交实验验证预期结果是否正确。
【详解】由孟德尔假说演绎法研究遗传规律的实验步骤可知,假说-演绎法的基本步骤是:观察分析、提出问题→大胆推理、想象,提出假说→演绎推理、预期实验结果→设计实验、验证预期,D正确。
故选D。
6. 番茄果肉的红果(A)与黄果(a)是一对相对性状,花色的红色(B)和紫色(b)是另一对相对性状,两对性状独立遗传。下列杂交组合的子代表型相同的是( )
①AaBb×aaBb②AABb×aaBb③aabb×AaBb④AaBb×AABB
A. ①与② B. ①与③ C. ②与③ D. ③与④
【答案】B
【解析】
【分析】1、基因分离定律的实质:在杂合子的细胞中,位于一对同源染色体上的等位基因,具有一定的独立性;生物体在进行减数分裂形成配子时,等位基因会随着同源染色体的分开而分离,分别进入到两个配子中,独立地随配子遗传给后代。
2、基因自由组合定律的实质是:位于非同源染色体上的非等位基因的分离或自由组合是互不干扰的;在减数分裂过程中,同源染色体上的等位基因彼此分离的同时,非同源染色体上的非等位基因自由组合。
【详解】根据基因的自由组合定律,组合①子代有红花红果肉、红花黄果肉、紫花红果肉和紫花黄果肉4种表型(Aa×aa有2种,Bb×Bb有2种),组合②子代有红花红果肉、紫花红果肉2种表型,组合③子代有红花红果肉、红花黄果肉、紫花红果肉和紫花黄果肉4种表型,组合④子代有红花红果肉1种表型,B符合题意。
故选B
7. 已知A与a、B与b、C与C、D与d4对等位基因自由组合,基因型分别为AaBbCcDD、AabbCcdd的两个体进行杂交。其杂交后代的有关推测,正确的是( )
A. 表现型有8种,AaBbCcDD个体的比例为1/8
B. 表现型有16种,aaBbccDd个体的比例为1/16
C. 表现型有8种,AabbccDd个体的比例为1/32
D. 表现型有8种,aaBbCcDd个体的比例为1/16
【答案】D
【解析】
【分析】用分离定律解决自由组合问题的思路:先将自由组合定律问题转化为若干个分离定律问题。在独立遗传的情况下,有几对相对性状(或几对基因)就可分解为几个分离定律问题,然后按照题目要求的实际情况进行重组。
基因型分别为AaBbCcDD、AabbCcdd的两个体进行杂交,将各对基因分别计算,①Aa×Aa→1AA:2Aa:1aa,后代有2种表现型;②Bb×bb→1Bb:1bb,后代有2种表现型;③Cc×Cc→1CC:2Cc:1cc,后代有2种表现型;④DDd×dd→1Dd:1dd,后代有1种表现型;
所以后代表现型的种类有2×2×2×1=8种。
【详解】A、后代表现型有8种,由于亲代是DD和dd杂交,所以子代全为Dd,不存在DD的个体,A错误;
B、后代表现型有8种,B错误;
C、后代AabbccDd的比例为1/2×1/2×1/4×1=1/16,C错误;
D、根据分析后代有8种表现型,aaBbCcDd的比例为1/4×1/2×1/2×1=1/16,D正确。
故选D。
8. 某种鼠中,黑色基因A 对灰色基因a 为显性,短尾基因B 对长尾基因b 为显性,基因b在纯合时使胚胎致死,两对基因独立遗传。现有两只双杂合的黑色短尾鼠交配,理论上所生的子代表型比例为( )
A. 3∶1 B. 4∶2∶2∶1 C. 1∶1∶1∶1 D. 9∶3∶3∶1
【答案】A
【解析】
【分析】黄鼠基因A对灰鼠基因a为显性,短尾基因B对长尾基因b为显性,这两对基因独立遗传,说明这两对基因的遗传遵循基因的自由组合定律。由于基因b在纯合时使胚胎致死,所以致死的基因型有AAbb、Aabb、aabb;成活的基因型有AABB、AABb、AaBB、AaBb、aaBB和aaBb。
【详解】现有两只双杂合的黄色短尾鼠交配,也就是AaBb×AaBb,求子代性状分离比,可以把亲本成对的基因拆开,一对一对的考虑:Aa×Aa→1AA:2Aa:1aa,所以后代分离比为黄色:灰色=3:1;Bb×Bb→1BB:2Bb:1bb(致死),所以后代全是短尾;将两者组合起来,子代性状分离比是:黄色短尾:灰色短尾=3:1。
故选A。
9. 抗维生素D佝偻病由X染色体上的显性基因控制,下列与该病相关的叙述正确的是( )
A. 正常女性有两种基因型 B. 母亲患病,其儿子可能正常
C. 和人类红绿色盲的遗传方式相同 D. 男性患者的致病基因来自其祖母或外祖母
【答案】B
【解析】
【分析】抗维生素D佝偻病由X染色体上的显性基因(假设由D基因控制)控制,患病个体的基因型为XDXD、XDXd、XDY,正常个体基因型为XdXd、XdY。
【详解】A、正常女性有1种基因型,为XdXd,A错误;
B、母亲患病,基因型可能为XDXD、XDXd,当基因型为XDXd时,其儿子可能为XdY,表现为正常,B正确;
C、人类红绿色盲的遗传方式为伴X染色体隐性遗传,遗传方式不同,C错误;
D、男性患者的致病基因来自母亲,母亲的患病基因只能来自外祖母或外祖父,不可能来自祖母,D错误。
故选B。
10. 下列关于“肺炎双球菌的体外转化实验”和“噬菌体侵染细菌的实验”的表述正确的是( )
A. 两个实验的关键都是通过物质分离提纯技术把 DNA 和蛋白质分开单独去作用
B. 两个实验都证明 DNA 是主要的遗传物质
C. 噬菌体侵染细菌的实验搅拌离心操作前的保温时间不宜过长
D. 噬菌体能利用宿主细胞 DNA 为模板合成子代噬菌体的核酸
【答案】C
【解析】
【分析】1、肺炎双球菌转化实验包括格里菲斯体内转化实验和艾弗里体外转化实验,其中格里菲斯体内转化实验证明S型细菌中存在某种“转化因子”,能将R型细菌转化为S型细菌;艾弗里体外转化实验证明DNA是遗传物质。
2、T2噬菌体侵染细菌的实验步骤:分别用35S或32P标记噬菌体→噬菌体与大肠杆菌混合培养→噬菌体侵染未被标记的细菌→在搅拌器中搅拌,然后离心,检测上清液和沉淀物中的放射性物质。该实验证明DNA是遗传物质。
【详解】A、两个实验的关键都是把DNA和蛋白质分开单独去研究它们所起的作用,前者是通过物质分离提纯技术把他们分开,后者是利用噬菌体侵染细菌时,只有DNA进入细菌的原理进行分离,A错误;
B、两个实验都证明DNA是遗传物质,但没有证明DNA 是主要的遗传物质,B错误;
C、噬菌体侵染细菌的实验搅拌离心操作前的保温时间不宜过长,否则会导致细菌裂解,子代噬菌体释放,影响实验结果,C正确;
D、噬菌体利用的是自身的DNA为模板合成子代噬菌体的核酸,D错误。
故选C。
11. 如图是DNA部分结构示意图,下列说法错误的是( )
A. ⑨表示氢键
B. ⑤⑥和⑦⑧分别表示嘌呤和嘧啶
C. ④称为胞嘧啶核糖核苷酸
D. ③也可以作为RNA的组成成分
【答案】C
【解析】
【分析】DNA由脱氧核苷酸组成的大分子聚合物。脱氧核苷酸由碱基、脱氧核糖和磷酸构成。其中碱基有4种:腺嘌呤(A)、鸟嘌呤(G)、胸腺嘧啶(T)和胞嘧啶(C)。
【详解】A、⑨表示氢键,A与T之间有2个氢键,C与G之间有3个氢键,A正确;
B、⑤表示腺嘌呤(A),⑥表示鸟嘌呤(G),⑦表示胞嘧啶(C),⑧表示胸腺嘧啶(T),B正确;
C、④称为胞嘧啶脱氧核糖核苷酸 ,C错误;
D、③为胞嘧啶,也可以作为RNA的组成成分,RNA的碱基组成为A、U、C、G,D正确。
故选C。
12. 下列生物的遗传物质都是DNA的是( )
A. 烟草、烟草花叶病毒 B. 禽流感病毒、SARS病毒
C. HIV、蓝细菌、绿藻和黑藻 D. 酵母菌、大肠杆菌和肺炎链球菌
【答案】D
【解析】
【分析】DNA携带有合成RNA和蛋白质所必需的遗传信息,是生物体发育和正常运作必不可少的生物大分子。
【详解】A、烟草的遗传物质是DNA,烟草花叶病毒是RNA病毒,遗传物质是RNA,A错误;
B、禽流感病毒、SARS病毒都是RNA病毒,遗传物质都是RNA,B错误;
C、HIV是RNA病毒,遗传物质是RNA,蓝细菌、绿藻和黑藻都是细胞结构生物,遗传物质是DNA,C错误;
D、酵母菌、大肠杆菌和肺炎链球菌都是细胞结构生物,遗传物质都是DNA,D正确。
故选D。
13. 如图为真核生物细胞核内转录过程的示意图,下列说法错误的是( )
A. ①链是模板链
B. ②是以4种核糖核苷酸为原料合成的
C. ③是RNA聚合酶
D. 转录的产物只有mRNA
【答案】D
【解析】
【分析】转录是以DNA的一条链为模板合成RNA的过程,该过程主要在细胞核中进行,需要解旋酶和RNA聚合酶参与。①表示DNA分子的一条链,②表示RNA分子,③表示RNA聚合酶。
【详解】A、该图是以①为模板转录出RNA的过程,故①表示DNA的模板链,A正确;
B、②RNA,基本单位是核糖核苷酸,所以它是以4种核糖核苷酸为原料合成的,B正确;
C、转录时需要用到③RNA聚合酶结合到DNA启动子上,启动转录,C正确;
D、转录的产物是RNA,包括信使RNA、转运RNA和核糖体RNA,D错误。
故选D。
14. 某双链DNA分子中,腺嘌呤(A)占全部碱基20%,则胞嘧啶(C)占全部碱基的( )
A. 20% B. 30% C. 40% D. 60%
【答案】B
【解析】
【分析】DNA分子双螺旋结构的主要特点:DNA分子是由两条链组成的,这两条链按反向平行方式盘旋成双螺旋结构。DNA分子中的脱氧核糖和磷酸交替连接,排列在外侧,构成基本骨架;碱基排列在内侧。两条链上的碱基通过氢键连接成碱基对,并且碱基配对有一定的规律:A(腺嘌呤)一定与T(胸腺嘧啶)配对;G(鸟嘌呤)一定与C(胞嘧啶)配对。碱基之间的这种一一对应的关系,叫做碱基互补配对原则。
【详解】在双链DNA分子中,嘌呤数(A+G)等于嘧啶数(C+T)等于全部碱基的50%,而且腺嘌呤(A)等于胸腺嘧啶(T);胞嘧啶(C)等于鸟嘌呤(G),现有腺嘌呤(A)占全部碱基的20%,则鸟嘌呤(G)的数目占全部碱基总数的比例为50%-20%=30%,又因胞嘧啶(C)等于鸟嘌呤(G),故胞嘧啶(C)占全部碱基的比例也为30%,B正确。
故选B。
15. 如图表示细胞内蛋白质合成部分示意图,下列有关说法错误的是( )
A. 图中f表示核糖体,含有蛋白质及RNA
B. 图中所表示的翻译过程是从左向右进行的
C. 图中所述过有利于细胞用少量mRNA短时间合成大量蛋白质
D. b、c、d、e这四个多肽的氨基酸的种类、数目及排列顺序都是相同的
【答案】B
【解析】
【分析】分析题图:图示表示细胞内蛋白质合成部分示意图,其中a为mRNA,是翻译的模板; b、c、d、e为翻译形成的多肽链;f表示四个核糖体,其上的多肽链越长,说明开始翻译的时间越早。
【详解】A、分析题图,f表示核糖体,其主要成分是蛋白质及RNA,A正确;
B、核糖体上的多肽链越长,说明开始翻译的时间越早,根据肽链的长度可知,翻译过程是从右向左进行的,B错误;
C、翻译时一条mRNA可以相继结合多个核糖体,同时合成多条肽链有利于细胞用少量mRNA短时间合成大量蛋白质,C正确;
D、控制b、c、d、e这四个多肽合成的模板相同,因此它们所含氨基酸的种类、数目及排列顺序都是相同的,D正确。
故选B。
16. 下图表示中心法则图解。下列叙述正确的是( )
A. 植物叶肉细胞能够发生的是①②⑤
B. 图中过程①②③进行时,碱基的互补配对方式完全不相同
C. 过程③④只能发生在病毒体内,过程③需要逆转录酶的催化
D. 过程⑤在原核细胞和真核细胞中均可进行,这两种细胞均含核糖体
【答案】D
【解析】
【分析】分析题图:图示为中心法则图解,其中①为DNA分子复制过程,②为转录过程,③为逆转录过程,④为RNA分子复制过程,⑤为翻译过程。其中逆转录过程和RNA分子复制过程只发生在被某些病毒侵染的细胞中。
【详解】A、植物叶肉细胞是高度分化的体细胞,不能进行分裂(过程①),可以发生②⑤,A错误;
B、图中过程①为DNA复制(碱基配对为:A-T、G-C)、过程②为转录(A-U、G-C、T-A)、过程③为逆转录(U-A、T-A、G-C),碱基的互补配对方式不完全相同,B错误;
C、③逆转录过程和④RNA分子复制过程在病毒侵染宿主细胞的过程中完成,C错误;
D、⑤为翻译过程在原核细胞和真核细胞中均可进行,这两种细胞均含核糖体,D正确。
故选D。
17. 下列有关真核生物核基因的说法,错误的是( )
A. 基因通常是有遗传效应的DNA片段
B. DNA分子上的每一个片段都是基因
C. 基因中储存着遗传信息
D. 基因在染色体上呈线性排列
【答案】B
【解析】
【分析】.一条染色体上一般包含一个DNA分子;一个DNA分子上包含有多个基因,基因是DNA上具有特定遗传信息的遗传片段。
【详解】A、基因通常是有遗传效应的DNA片段,对于一些RNA病毒而言,基因是有遗传效应的RNA片段,A正确;
B、基因是有遗传效应的DNA片段,并非DNA分子每一个片段都是一个基因,B错误;
C、基因中储存着遗传信息,基因不同的根本原因在于脱氧核苷酸的排列顺序不同,C正确;
D、染色体是生物体内基因的主要载体,基因在染色体上呈线性排列,D正确。
故选B
18. 图表示某生物细胞中两条染色体及其上的部分基因,下列不属于染色体结构变异引起的是( )
A. B.
C. D.
【答案】D
【解析】
【分析】染色体结构变异的基本类型:
(1)缺失:染色体中某一片段的缺失 例如,猫叫综合征是人的第5号染色体部分缺失引起的遗传病,因为患病儿童哭声轻,音调高,很像猫叫而得名.猫叫综合征患者的两眼距离较远,耳位低下,生长发育迟缓,而且存在严重的智力障碍;果蝇的缺刻翅的形成也是由于一段染色体缺失造成的。
(2)重复:染色体增加了某一片段 果蝇的棒眼现象就是X染色体上的部分重复引起的。
(3)倒位:染色体某一片段的位置颠倒了180度,造成染色体内的重新排列 如女性习惯性流产(第9号染色体长臂倒置)。
(4)易位:染色体的某一片段移接到另一条非同源染色体上或同一条染色体上的不同区域 如惯性粒白血病(第14号与第22号染色体部分易位,夜来香也经常发生这样的变异)。
【详解】A、图A为染色体片段缺失,属于染色体结构变异,与题意不符,A错误;
B、图B为染色体结构变异中的易位,属于染色体结构变异,与题意不符,B错误;
C、图C与正常染色体相比,表现为染色体片段的颠倒,属于染色体结构变异,与题意不符,C错误;
D、图D表示的染色体中基因的顺序与原来的相同,发生了基因突变,不属于染色体结构变异,与题意相符,D正确。
故选D。
19. 下列选项中,属于形成配子多样性原因的一组是( )
①染色体互换 ②姐妹染色单体分离
③非同源染色体自由组合 ④同源染色体排列在赤道板上
A. ①② B. ③④ C. ①③ D. ②④
【答案】C
【解析】
【分析】减数分裂过程:(1)减数第一次分裂间期:染色体的复制;(2)减数第一次分裂:①前期:联会,同源染色体上的非姐妹染色单体交叉互换;②中期:同源染色体成对的排列在赤道板上;③后期:同源染色体分离,非同源染色体自由组合;④末期:细胞质分裂。(3)减数第二次分裂过程:①前期:核膜、核仁逐渐解体消失,出现纺锤体和染色体;②中期:染色体形态固定、数目清晰;③后期:着丝点分裂,姐妹染色单体分开成为染色体,并均匀地移向两极;④末期:核膜、核仁重建、纺锤体和染色体消失。
【详解】①③而在减数第一次分裂前期,同源染色体上的非姐妹染色单体交叉互换以及在减数第一次分裂后期,同源染色体分离,非同源染色体自由组合,是形成配子多样性的原因,①③正确;
②在减数分裂过程中,都发生着丝点分裂,姐妹染色单体分开,不属于形成配子多样性的原因,②错误;
④同源染色体排列在赤道板上不能影响配子的形成,不属于形成配子多样性原因,④错误。
故选C。
20. 如图所示,哪些过程可以发生基因的自由组合( )
A. ①② B. ③⑥ C. ④⑤ D. ④⑤⑥
【答案】C
【解析】
【分析】1、基因分离定律的实质是:在减数分裂过程中,等位基因随着同源染色体的分开而分离;基因自由组合定律的实质是:在减数分裂过程中,等位基因随着同源染色体的分开而分离的同时,非同源染色体上的非等位基因自由组合。
2、分析杂交实验过程①②④⑤为减数分裂形成配子的过程,③⑥为受精作用。
【详解】根据题意和图示分析可知:①②过程是一对等位基因分离,形成2种配子,没有发生基因自由组合;③⑥过程是雌雄配子随机组合,形成受精卵,没有发生基因重组;④⑤过程是两对等位基因随着同源染色体的分开而分离,非同源染色体上的非等位基因自由组合,形成4种配子,发生了基因自由组合。
故选C。
21. 关于变异和育种的叙述,错误的是( )
A. 非同源染色体的自由组合可导致基因重组
B. 基因突变可产生新基因,是生物变异的根本来源
C. 三倍体无籽西瓜的“无子”特征属于不可遗传变异
D. 杂交育种的原理是基因重组,育种目的不都是为了获得可育的纯合子
【答案】C
【解析】
【分析】可遗传的变异包括基因交变、基因重组和染色体变异:(1) 基因突变是指基因中碱基对的增添、缺失或替换,这会导致基因结构的改变,进而产生新基因。(2) 基因重组是指在生物体进行有性生殖的过程中,控制不同性状的非等位基因重新组合包括两种类型:①自由组合型:减数第一次分裂后期,随着非同源染色体自由组合,非同源染色体上的非等位基因也自由组合。②交叉互换型:减数第一次分裂前期(四分体),基因随者同源染色体的非等位基因的交叉互换而发生重组。此外,某些细菌(如肺炎双球菌转化实验)和在人为作用(基因工程)下也能产生基因重组。(3)染色体变异包括染色体结构变异(重复、缺失、易位、倒位) 和染色体数目变异。
【详解】A、非同源染色体的自由组合可导致非同源染色体上的非等位基因重组,即自由组合型基因重组,A正确;
B、基因突变可产生新基因,是生物变异的根本来源,B正确;
C、三倍体无籽西瓜的〝无子”特征是由于发生了染色体数目变异,遗传物质发生了改变,属于可遗传变异,C错误;
D、杂交育种的原理是基因重组,目的不一定是获得具有优良性状的纯合子,也可能是获得杂种优势,D正确。
故选C。
22. 下图甲、乙表示水稻两个品种,A、a和B、b两对基因独立遗传,①~⑦表示培育水稻新品种的过程。有关叙述正确的是( )
A. ④⑤过程表示诱变育种,不能避免育种的盲目性
B. ①→②过程简便,可以明显缩短育种年限
C. ④⑤过程中,基因中碱基数量发生了改变
D. ⑥与⑦过程的原理相同,都用秋水仙素处理萌发的种子或幼苗
【答案】A
【解析】
【分析】分析题图:题图是由甲、乙两个水稻品种培育水稻新品种的过程,其中①表示杂交过程;②是连续自交过程;③是花药离体培养形成单倍体的过程;⑥⑦是人工诱导染色体数目加倍的过程,常用秋水仙素处理;④⑤表示人工诱变过程。
【详解】A、④⑤过程表示诱变育种,原理是基因突变,基因突变具有不定向性,不能避免育种的盲目性,A正确;
B、①→②过程是杂交育种,③是花药离体培养形成单倍体的过程,③可以明显缩短育种年限,B错误;
C、④⑤过程表示诱变育种,原理是基因突变,基因突变不会导致基因中碱基数量发生改变,C错误;
D、⑥⑦是人工诱导染色体数目加倍的过程,常用秋水仙素处理,但⑥只能处理幼苗,D错误。
故选A。
23. 下列有关生物的遗传、变异与进化的叙述,正确的是
A. 生物产生的变异都可以作为进化的原材料
B. 捕食者的存在不利于增加物种多样性
C. 地理隔离可阻止种群间的基因交流
D. 共同进化是指生物之间的演化,不包括无机环境的演化
【答案】C
【解析】
【分析】1生物的变异分为可遗传的变异和不可遗传变异,基因突变、染色体变异和基因重组是可遗传变异的三个来源。
【详解】突变和基因重组为生物进化提供原材料,不可遗传的变异不能为生物进化提供原材料,A错误。捕食者的存在一方面能促进被捕食者的进化,有利于增加物种多样性,捕食者的存在,另一方面可对被捕食者进行选择,从而使被捕食者的某些基因频率发生定向改变,因此捕食者的存在往往有利于增加物种多样性,B错误。因为高山、河流等地理因素的存在,使不同种群间的个体不能相遇而不能基因交流,C正确。共同进化是指物种之间、生物与环境之间在相互影响中不断进化和发展,D错误。
24. 下图是甲乙丙三种生物体细胞内染色体情况示意图,则对应的基因型可依次表示为( )
A. AaBb,AAaBbb,Aaaa
B. AAaaBbbb,AaaBBb,abCD
C. AaaaBBbb,Aaa,AaBb
D. AaaBbb,AAabbb,ABCD
【答案】B
【解析】
【分析】染色体组的判断方法:
(1)根据细胞中染色体形态判断:①细胞内同一形态的染色体有几条,则含有几个染色体组;②细胞中有几种形态的染色体,一个染色体组内就有几条染色体。
(2)根据生物的基因型来判断:在细胞或生物体的基因型中,控制同一性状的基因出现几次,则有几个染色体组。可简记为“同一英文字母无论大写还是小写出现几次,就含有几个染色体组”。
(3)根据细胞内形态不同的染色体的条数判定一个染色体组含几条染色体,然后判定染色体组数。
根据题意和图示分析可知:细胞内形态相同的染色体有几条,则含有几个染色体组,则甲含有四个染色体组,乙含有3个染色体组,丙含有1个染色体组。
【详解】A、由分析可知,甲含有四个染色体组,乙含有3个染色体组,丙含有1个染色体组,根据基因型来判断,在细胞或生物体的基因型中,控制同一性状的基因出现几次,则有几个染色体组,则AaBb含有2个染色体组,AAaBbb含有3个染色体组,Aaaa含有4个染色体组,A错误;
B、AaaaBBbb含有4个染色体组,AaaBBb含有3个染色体组,abCD含有1个染色体组,B正确;
C、AaaaBBbb含有4个染色体组,Aaa含有3个染色体组,AaBb含有2个染色体组,C错误;
D、AaaBbb含有3个染色体组,AAabbb含有3个染色体组,ABCD含有1个染色体组,D错误。
故选B。
25. 某植物种群中,AA个体占16%,aa个体占36%,该种群随机交配产生的后代AA个体百分比、A基因频率和自交产生的后代中AA个体百分比、A基因频率的变化依次为( )
A. 增大,不变;不变,不变 B. 不变,增大;增大,不变
C. 不变,不变;增大,不变 D. 不变,不变;不变,增大
【答案】C
【解析】
【分析】1、遗传平衡定律:种群足够大,没有自然选择、没有基因突变、个体之间进行随机交配,没有迁入和迁出等,随机交配后代基因频率和基因型频率不变。
2、自交使纯合体比例增大,杂合子比例降低,如果没有自然选择、基因突变、迁入和迁出等,基因频率不变。该植物种群中,AA个体占16%,aa个体占36%,则Aa个体占48%,因此A的基因频率为16%+1/2×48%=40%,a的基因频率为36%+1/2×48%=60%。
【详解】(1)随机交配后,AA个体百分比是40%×40%=16%,aa的基因频率是60%×60%=36%,Aa=2×60%×40%=48%;随机交配后,A的基因频率为:16%+1/2×48%=40%。因此该种群随机交配产生的后代中AA个体百分比不变,A基因频率不变。
(2)该种群自交产生的后代中AA=16%+1/4×48%=28%,aa=36%+1/4×48%=48%,Aa=1/2×48%=24%;自交后,A的基因频率为28%+1/2×24%=40%。因此自交后,代中AA个体百分比升高,A基因频率不变。
故该种群随机交配产生的后代AA个体百分比、A基因频率和自交产生的后代中AA个体百分比、A基因频率的变化依次为不变,不变;增大,不变。C正确,ABD错误。
故选C。
二、选择题
26. 孟德尔与摩尔根对遗传规律的探索做出了巨大贡献,请根据相关遗传实验,回答相关问题。
(1)在图中豌豆杂交实验的亲本中,父本是______豌豆。操作①叫________,为了确保杂交实验成功,①的操作时间应在__________。操作②叫__________,此处理后必需对母本_________处理,目的是防止外界花粉进入。
(2)因为白眼的遗传和性别相联系,且与X染色体的遗传相似,于是摩尔根及同事作出假设:_________________________________________________________________________
(3)根据摩尔根等人的假设,亲本红眼雌果蝇的基因型是XWXW,亲本白眼雄果蝇的基因型是XwY,且眼色的遗传遵循分离定律,请写出上图中F1果蝇杂交得到F2果蝇的遗传图解。
(4)摩尔根的实验方法是___________________,故想要进一步验证假设,还应进行_______实验,从而证明了基因在染色体上。
【答案】(1) ①. 矮茎 ②. 去雄 ③. 花未成熟前(花蕾期) ④. 人工授粉 ⑤. 套袋
(2)控制白眼的基因在X染色体上,而Y染色体不含有它的等位基因
(3) (4) ① 假说-演绎法 ②. 测交
【解析】
【分析】左图是豌豆的一对相对性状遗传实验过程图解,其中①为去雄过程,②为人工异花传粉过程。人工异花授粉过程:去雄(在花蕾期去掉雄蕊)→套袋→人工异花授粉(待花成熟时,采集另一株植株的花粉涂在去雄花的柱头上)→套袋。
【小问1详解】
在图中豌豆杂交实验的亲本中,提供花粉的是矮茎豌豆,故父本是矮茎豌豆。矮茎豌豆作为母本,①为去雄过程。由于豌豆具有闭花授粉的特性,故应在花未成熟前(花蕾期)去雄。②为人工异花传粉过程,为防止外界花粉进入造成干扰,授粉后需对母本进行套袋处理。
【小问2详解】
由于白眼性状只限于雄蝇,即白眼的性状与性别相关联,所以摩尔根及同事提出控制白眼的基因在X染色体上,而Y染色体不含有它的等位基因的假说。
【小问3详解】
亲本红眼雌果蝇的基因型是XWXW,亲本白眼雄果蝇的基因型是XwY,则上图中F1果蝇的基因型为XWXw、XWY,F1果蝇杂交得到F2果蝇的遗传图解如下:
【小问4详解】
摩尔根证明了基因在染色体上的实验方法是假说-演绎法,假说演绎法包括“提出问题→作出假设→演绎推理→实验检验→得出结论”五个基本环节,想要进一步验证假设,还应进行测交实验。
27. 下图是一个人类红绿色盲(致病基因为b)的遗传系谱图,请分析回答:
(1)该病的遗传方式为____________遗传病,人群中该病的发病率男性_______女性中的发病率。
(2)系谱中,个体Ⅰ2的基因型是_____。Ⅱ9的基因型是_____,她是携带者的概率是________。
(3)Ⅲ12的致病基因是由Ⅰ代中的______传递下来的。
(4)Ⅰ3和Ⅰ4如果再生一个孩子预计患病概率为_____,如果再生一个男孩预计患病概率为______。
(5)Ⅲ11与一红绿色盲女性婚配,从优生的角度考虑,应选择生育________ (女孩、男孩)
【答案】(1) ①. 伴X隐性 ②. 大于
(2) ①. XBXb ②. XBXB或 XBXb ③. 1/2
(3)2 (4) ①. 1/4 ②. 1/2
(5)女孩
【解析】
【分析】红绿色盲是伴X染色体隐性遗传病,其特点是:(1)隔代交叉遗传;(2)男患者多于女患者;(3)女患者的父亲和儿子均患病,正常男性的母亲和女儿均正常。题图分析:12号个体的色盲基因来自7号,7号个体的色盲基因来自2号;8号个体的色盲基因来自4号。
【小问1详解】
红绿色盲是伴X染色体隐性遗传病;女性正常为XBXB、XBXb,患病为XbXb,男性正常为XBY,患病为XbY,男性只要有一个隐性基因即发病,因此人群中该病的发病率男性多于女性。
【小问2详解】
色盲是伴X隐性遗传病,个体Ⅰ2表现正常,但有一个色盲的外孙,因此,其基因型是XBXb。Ⅱ9表现正常,且双亲表现也正常,但有一个兄弟患色盲,说明其双亲的基因型为XBXb、XBY,因此Ⅱ9的基因型是XBXB或 XBXb,二者的比例是1∶1,因此她是携带者的概率是1/2。
【小问3详解】
结合 分析可知,Ⅲ12的致病基因是由Ⅰ代中的2号传递下来的。
【小问4详解】
Ⅱ7和Ⅱ8的基因型分别为XBXb、XbY,根据二者的基因型可知,再生一个孩子预计患病概率为1/2。Ⅰ3和Ⅰ4表现正常,却生了一个患病的儿子,则二者的基因型为XBXb、XBY,则再生一个孩子预计患病概率为1/4,如果再生一个男孩预计患病概率则为所生的男孩中患病的概率,显然为1/2。
【小问5详解】
Ⅲ11表现正常,其基因型可表示为XBY,若与一红绿色盲女性(XbXb)婚配,则所生的男孩均患病,女儿均表现正常,因此,从优生的角度考虑,应选择生育女孩。
28. 下图是某二倍体动物体内的细胞分裂过程中物质或结构变化的相关模式图,请回答下列问题:
(1)该动物属于____________(填“雌”或“雄”)性动物,判断依据是______________________。
(2)与图1中A细胞染色体组数目相同的细胞有___________(用图中字母表示)
(3)图1中细胞A对应图2___________段,细胞C对应图2___________段。(用图中字母表示)
(4)图2中LM段和NO段染色体数目均加倍,原因分别是___________、___________。
【答案】(1) ①. 雄 ②. D细胞处于减数第一次分裂后期,细胞质均等分裂,为初级精母细胞
(2)C、D (3) ①. IJ ②. CD、MN
(4) ①. 受精作用 ②. 着丝点(粒)分裂
【解析】
【分析】分析图1:图A没有同源染色体,且染色体分离,处于减数第二次分裂后期;图B没有同源染色体,且着丝粒排列在赤道板上,处于减数第二次分裂中期;图C有同源染色体,且着丝粒排列在赤道板上,处于有丝分裂中期;图D有同源染色体,且同源染色体分离,处于减数第一次分裂后期。分析图2:AE段表示有丝分裂,FK段表示减数分裂,LM段表示受精作用,MQ段表示有丝分裂。
【小问1详解】
根据图1的D细胞(处于减数第一次分裂后期)可知,细胞质都为均等分裂,可判断D细胞为初级精母细胞,即该动物是雄性动物。
【小问2详解】
染色体组是一组非同源染色体组合,图1中A有4条染色体,2个染色体组,B有2条染色体,1个染色体组,C有4条染色体, 2个染色体组,D有4条染色体,2个染色体组,故染色体相同的为A、C、D。
【小问3详解】
FK段表示减数分裂,其中IJ段表示减数第二次分裂前期、中期和后期,因此图1中细胞A(处于减数第二次分裂后期)与图2中的IJ段对应;图1中C细胞处于有丝分裂中期,AE段表示有丝分裂,其中CD段表示有丝分裂前期、中期和后期,MQ段也表示有丝分裂,其中MN段表示有丝分裂间期、前期和中期,因此细胞C对应图2的CD、MN段。
【小问4详解】
LM段表示减数分裂形成的配子染色体数目恢复到体细胞的数目,故为受精作用;NO段表示有丝分裂后期,染色体数目加倍是因为着丝粒分裂,姐妹染色单体分开成为染色体。
29. 黄色圆粒豌豆与绿色圆粒豌豆杂交,对其子一代的表现型按每对相对性状进行分析和统计,其结果如图。其中黄色(Y)对绿色(y)为显性,圆粒(R)对皱粒(r)为显性,据图回答以下问题:
(1)亲本中黄色圆粒与绿色圆粒的基因型分别为____________和____________
(2)F1中表现型有___________种,基因型有___________种,Yyrr个体所占比例是________
(3)F1中杂合子所占比例为___________。
(4)F1中某个黄色圆粒的基因型可能为YyRR或YyRr,为确定基因型,可种下后让将该植株与绿色皱粒豌豆植株进行_____________实验。实验结果预测及分析如下。
①若子代植株表现型及比例为__________________,则待测个体的基因型为YyRR
②若子代植株表现型及比例为__________________,则待测紫花的基因型为YyRr
【答案】(1) ①. YyRr ②. yyRr
(2) ①. 4 ②. 6 ③. 1/8
(3)3/4
(4) ①. 测交(杂交) ②. 黄色圆粒∶绿色圆粒=1∶1 ③. 黄色圆粒∶黄色皱粒∶绿色圆粒∶绿色皱粒)=1∶1∶1∶1
【解析】
【分析】自由组合的实质:当具有两对(或更多对)相对性状的亲本进行杂交,在子一代产生配子时,在等位基因分离的同时,非同源染色体上的基因表现为自由组合。其实质是非等位基因自由组合,即一对染色体上的等位基因与另一对染色体上的等位基因的分离或组合是彼此间互不干扰的,各自独立地分配到配子中去。因此也称为独立分配定律。
【小问1详解】
黄色圆粒豌豆与绿色圆粒豌豆杂交,后代黄色∶绿色=1∶1,则亲本黄色为Yy,绿色为yy,圆粒∶皱粒=3∶1,则亲本圆粒均为Rr,故亲本基因型为YyRr(黄色圆粒)、yyRr(绿色圆粒)。
【小问2详解】
F1表现型有2×2=4种;基因型有2×3=6种;Yyrr个体所占比例是1/2×1/4=1/8。
【小问3详解】
F1中纯合子(yyRR、yyrr)所占比例为1/2×1/2=1/4,杂合子所占比例1-1/4=3/4。
【小问4详解】
隐性的个体只能产生一种配子,可以鉴别待测个体产生的配子种类及比例,即可以鉴定待测个体的基因型,与隐性个体进行杂交也称为测交;若待测个体的基因型为YyRR,则与yyrr(绿色皱粒)进行杂交,后代表现型及比例为黄色圆粒(YyRr)∶绿色圆粒(yyRr)=1∶1;若待测个体的基因型为YyRr,则与yyrr(绿色皱粒)进行杂交,后代表现型及比例为黄色圆粒(YyRr)∶黄色皱粒(Yyrr)∶绿色圆粒(yyRr)∶绿色皱粒(yyrr)=1∶1∶1∶1。
30. 下图是生物进化与物种形成的图解,请回答下列问题:
(1)图中①是____________,②是____________,③是_____________,④是____________。
(2)生物进化的基本单位是____________,生物进化的实质是种群_____________的改变。
(3)生物多样性的形成原因是____________,生物多样性主要包括基因多样性、____________多样性和生态系统多样性。
(4)就植物和动物而言,最早登陆的是____________,原因是_____________。
【答案】(1) ①. 突变和基因重组 ②. 自然选择 ③. 地理隔离 ④. 生殖隔离
(2) ①. 种群 ②. 基因频率
(3) ①. 共同进化 ②. 物种
(4) ①. 植物 ②. 否则动物登陆后没有食物
【解析】
【分析】现代生物进化理论的主要内容:种群是生物进化的基本单位,生物进化的实质在于种群基因频率的改变。突变和基因重组、自然选择及隔离是物种形成过程的三个基本环节,通过它们的综合作用,种群产生分化,最终导致新物种的形成.其中突变和基因重组产生生物进化的原材料,自然选择使种群的基因频率发生定向的改变并决定生物进化的方向,隔离是新物种形成的必要条件。
【小问1详解】
图示为生物进化与物种形成的概念图,其中①是突变和基因重组,②是自然选择,③是地理隔离,地理隔离能加快进化的速度,④是生殖隔离,生殖隔离是新物种形成的标志。
【小问2详解】
种群是生物进化的基本单位,也是生物繁殖的基本单位,生物进化的实质是种群基因频率的改变。
【小问3详解】
共同进化是指不同物种之间、生物与无机环境之间在相互影响中不断进化和发展的过程,因而共同进化导致了生物多样性的形成,生物多样性在不同层次上可包括基因多样性、物种多样性和生态系统多样性。
【小问4详解】
就植物和动物而言,最早登陆的应该是植物,植物为动物的生存提供了食物,此后动物登陆。即只有植物先登陆后为动物创造了生存条件,动物才可能登陆成功,因为植物为动物提供了食物和栖息场所。
【点睛】熟知现代生物进化理论的内容是解答本题的关键,正确辨析图中各个概念之间的关系是解答本题的前提,掌握生物多样性的成因及其层次是解答本题的另一关键。
相关试卷
这是一份98,宁夏青铜峡市宁朔中学2023-2024学年高一上学期期末生物试题,共19页。试卷主要包含了单选题,非选择题等内容,欢迎下载使用。
这是一份2024宁夏育才中学高二上学期11月期中生物试题含解析,文件包含宁夏育才中学2023-2024学年高二上学期11月期中生物试题含解析docx、宁夏育才中学2023-2024学年高二上学期11月期中生物试题无答案docx等2份试卷配套教学资源,其中试卷共52页, 欢迎下载使用。
这是一份2021-2022学年宁夏青铜峡市宁朔中学高二下学期期末生物试题含解析,共30页。试卷主要包含了选择题,非选择题,四 ②. 种间竞争等内容,欢迎下载使用。

