 
 
 
 
 
 
所属成套资源:初中地理下册期中模拟卷【湘教版】(原卷版+解析版)
湘教版地理七年级下册期中模拟卷(能力卷)(原卷版+解析版)
展开
这是一份湘教版地理七年级下册期中模拟卷(能力卷)(原卷版+解析版),文件包含湘教版地理七年级下册期中模拟卷二解析版doc、湘教版地理七年级下册期中模拟卷二原卷版doc等2份试卷配套教学资源,其中试卷共16页, 欢迎下载使用。
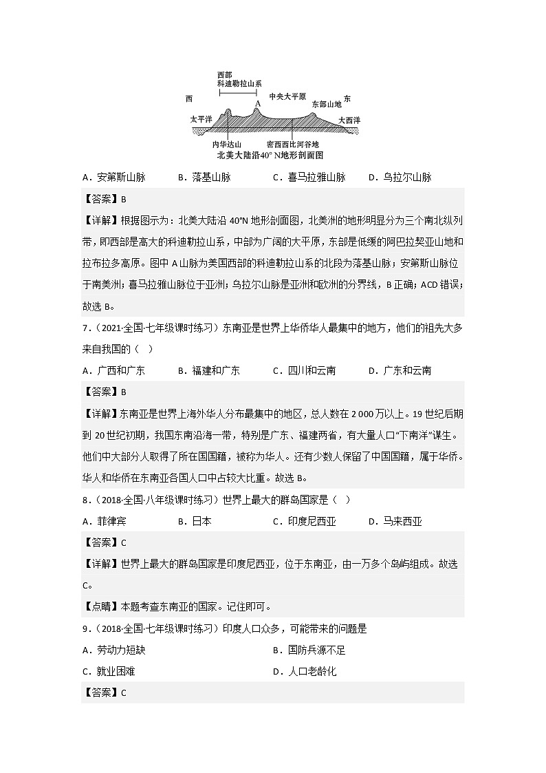
初中地理湘教版七年级下册期中考试测试题(B)(解析版)学校:___________姓名:___________班级:___________考号:___________一、选择题(2022·全国·七年级课时练习)读图,回答问题。1.读图可知,亚洲河流流向的特点是(   )A.发源于亚洲北部高原山地,呈带状流向南部的海洋B.发源于亚洲南部高原山地,呈向心状流向中部的海洋C.发源于亚洲中部高原山地,呈辐射状流向周边的海洋D.发源于亚洲东部高原山地,呈带状流向西部的海洋2.从图中亚洲河流流向的特点可以看出,亚洲的地势特点是(   )A.西高东低 B.东高西低C.南高北低 D.中间高,四周低【答案】1.C    2.D【解析】1.由图可知,受地形的影响,亚洲的大河多发源于中部山地、高原,呈放射状流向周边的海洋,源远而流长,故C正确,ABD错误。2.地势特征影响河流的流向,根据亚洲河流呈放射状的特点可以看出,亚洲地势中部高、四周低,故D正确,ABC错误。【点睛】本题主要考查地形地势对河流的影响的相关知识点。(2018·全国·七年级课时练习)撒哈拉以南非洲是片充满希望的土地,近年来经济发展迅速。读该地区部分国家主要出口商品示意图,回答下列各题。3.四个国家共同的经济特点是A.以出口加工型经济为主 B.以出口初级产品为主C.工矿业发达 D.农业发达4.为促进当地经济与环境协调发展,下列措施合理的是①控制人口增长,提高人口素质②开垦草原,扩大耕地,解决食物短缺问题③依托资源和劳动力,发展加工工业④保护生态环境,减轻自然灾害A.①②③ B.②③④ C.①③④ D.①②④【答案】3.B    4.C【解析】3.撒哈拉以南非洲地区的大多数国家的工业基础很薄弱,片面发展一种或几种面向出口的农矿初级产品,成为发达国家的原料供应地和工业品市场。4.人们砍伐森林,开垦草原,以扩大耕地面积,或在草原地区放牧更多的牲畜.这样导致该地水土流失和土地荒漠化,使生态环境逐步恶化。5.(2019·全国·七年级课时练习)北美洲的人口约占全球的5%,二氧化碳排放量却超过25%。其原因之一就是庞大的用电需求,大量燃烧煤等燃料发电。这与北美洲的哪项区域特征关系密切A.自然条件优越 B.农业生产专门化C.工商业发达,城市人口比重高 D.经济发展不平衡【答案】C【详解】北美洲主要是经济发达国家,工商业发达、城市人口比重高,导致庞大的用电需求,从而大量燃烧煤等燃料发电,故排除ABD选项,故选C。6.(2019·全国·七年级课时练习)读“北美大陆沿40°N地形剖面图”,判断A山脉是:A.安第斯山脉 B.落基山脉 C.喜马拉雅山脉 D.乌拉尔山脉【答案】B【详解】根据图示为:北美大陆沿40°N地形剖面图,北美洲的地形明显分为三个南北纵列带,即西部是高大的科迪勒拉山系,中部为广阔的大平原,东部是低缓的阿巴拉契亚山地和拉布拉多高原。图中A山脉为美国西部的科迪勒拉山系的北段为落基山脉;安第斯山脉位于南美洲;喜马拉雅山脉位于亚洲;乌拉尔山脉是亚洲和欧洲的分界线,B正确;ACD错误;故选B。7.(2021·全国·七年级课时练习)东南亚是世界上华侨华人最集中的地方,他们的祖先大多来自我国的(   )A.广西和广东 B.福建和广东 C.四川和云南 D.广东和云南【答案】B【详解】东南亚是世界上海外华人分布最集中的地区,总人数在2 000万以上。19世纪后期到20世纪初期,我国东南沿海一带,特别是广东、福建两省,有大量人口“下南洋”谋生。他们中大部分人取得了所在国国籍,被称为华人。还有少数人保留了中国国籍,属于华侨。华人和华侨在东南亚各国人口中占较大比重。故选B。8.(2018·全国·八年级课时练习)世界上最大的群岛国家是(   )A.菲律宾 B.日本 C.印度尼西亚 D.马来西亚【答案】C【详解】世界上最大的群岛国家是印度尼西亚,位于东南亚,由一万多个岛屿组成。故选C。【点睛】本题考查东南亚的国家。记住即可。9.(2018·全国·七年级课时练习)印度人口众多,可能带来的问题是A.劳动力短缺 B.国防兵源不足C.就业困难 D.人口老龄化【答案】C【详解】印度人口过快增长可能带来粮食供给不足,为了供养越来越多的人口,人们大规模地砍伐森林、开垦草原和开采矿产,在许多地方导致了水土流失和土地荒漠化,生态环境破坏加剧,引发了各种灾害;人口增长过多过快,也给社会经济发展造成很大压力,使居民的就业困难、居住条件差、交通压力增加等。10.(2018·全国·七年级课时练习)南亚地区的黄麻主要分布在( )A.德干高原 B.喜马拉雅山区 C.恒河下游地区 D.印度河平原【答案】C【分析】根据南亚农业的分布及影响农业区位因素,进行分析解答。【详解】南亚大部分地区位于低纬度,北部是喜马拉雅山脉,中部是印度河平原和恒河平原,南部是德干高原。农业以种植业为主,主要农作物有水稻、小麦、黄麻、棉花,其中恒河三角洲地区盛产黄麻,印度的黄麻产量世界第一,最大的麻纺织中心是加尔各答。故选C。【点睛】考查南亚农业的分布及影响农业区位因素。(2021·全国·七年级课时练习)读世界古老文明区分布图,完成下面小题。11.图中古老文明区的共同特征是(   )A.全部位于亚洲 B.气候湿润,降水丰富C.位于河流中下游平原 D.终年高温炎热12.黄河流域与其它三个文明区来往最短的海上航线经过下列哪个交通要道(   )A.直布罗陀海峡 B.白令海峡C.霍尔木兹海峡 D.马六甲海峡【答案】11.C    12.D【分析】11.由图可知,世界四大古老文明区有三个分布在亚洲,一个分布在非洲,故A错误。除黄河流域较湿润以外,其他三个都是干旱的沙漠气候,故B错误。四大文明古国都是位于河流的中下游平原,故C正确。黄河流域四季分明,故D错误。故选C。12.黄河流域与其他三个文明区来往的最短航线需要经过东南亚的马六甲海峡,其他三个海峡不需要经过,故选D。【点睛】本题考查世界文明古国及东南亚重要海上通道。13.(2018·全国·七年级课时练习)欧洲西部大部分国家比较富裕,这与这些国家下列哪一经济特点有关(   )A.是典型的单一商品经济为主B.工业以采掘业为主,采矿人口比例很高C.经济以农业、旅游业为主,主要发展畜牧业D.工业以制造业为主,从事制造业的人口比例很高【答案】D【详解】欧洲西部大部分国家比较富裕,这集中了很多工业大国如德国、法国、英国和意大利,工业以制造业为主,且从事制造业的人口比例很高,D项正确,B项错误;欧洲西部经济发达,不是单一商品经济为主,A项错误;欧洲西部经济以服务业为主,C项错误。故选D。【点睛】欧洲西部是资本主义经济发展最早的大洲,经济发展水平目前仍居各大洲之首。14.(2019·全国·七年级课时练习)下列属于南极地区的代表动物是(  )A.B.C.D.【答案】D【详解】读图可知,A图是袋鼠,是澳大利亚的代表性动物;B是非洲的鹿羚,C是北极狐,是北极地区的代表性动物;D是企鹅,是南极地区特有的动物;故答案选D。【点睛】该题主要考查的是非洲、两极地区、澳大利亚的代表性的动物,要求学生熟练掌握。15.(2018·全国·八年级课时练习)到南极考察的最佳时间是(   )A.北半球的夏季 B.2月C.南半球的冬季 D.7月【答案】B【分析】极地酷寒,多狂风,降水稀少.无论是南极洲还是北冰洋,都是一望无际的冰雪世界。南极,是地球上至今未被开发、未被污染的洁净大陆,那里蕴藏着无数的科学之谜和信息,在全球变化、特别是全球气候变化研究中,起着不可替代的关键作用。【详解】南北半球的季节正好相反,即12月-次年2月在北半球是冬季,而在南半球则是夏季,因此我国南极科考队赴南极考察最佳时间为12月-次年2月,因为此时为南极地区的暖季,又是白昼时间较长的时期,便于科考;选项B符合题意,故选:B。【点睛】本题考查南极地区的科考时间。 二、解答题16.(2018·山西·右玉县第三中学校七年级课时练习)读图,完成以下要求:(1)将图中序号表示的地理事物填在横线上:①                洋       ②               河    ④               岛        ⑤                 沙漠       (2)非洲分布面积最大的气候类型是                  。【答案】(1)大西洋   尼罗河   马达加斯加    撒哈拉 (2)热带草原气候【详解】(1)读图可知:①大西洋, ②尼罗河,④马达加斯加岛,⑤撒哈拉沙漠。(2)从图中可以看出,非洲气候类型形成了以热带雨林气候为中心,南北对称分布的特点;非洲分布面积最广的气候类型是热带草原气候。17.(2019·全国·七年级课时练习)读下图,回答下面小题(1)A为热带雨林气候________。(2)非洲面积最大的气候类型为热带沙漠气候________。(3)非洲气候以赤道为轴,南北对称分布________。【答案】【小题1】对    【小题2】错    【小题3】对【分析】非洲主要的气候类型有:热带雨林气候、热带季风气候、热带草原气候和地中海气候,基本上关于赤道对称,其中面积最大的是热带草原气候。【小题1】赤道附近为热带雨林气候,由此向北、向南依次过渡为热带草原气候、热带沙漠气候、地中海气候,非洲气候类型呈带状且南北对称分布。【小题2】通过读非洲气候分布图,根据分布范围对照气候类型,得出热带雨林、热带沙漠、地中海气候都不及热带草原气候面积最大。【小题3】赤道附近为热带雨林气候,由此向北、向南依次过渡为热带草原气候、热带沙漠气候、地中海气候,以赤道为中心,南北对称。【点睛】通过非洲气候分布图,可以观察得出非洲气候分布的特点:热带气候分布广,大部分地区气温高;北部广大撒哈拉沙漠地区,以热带沙漠气候为主,降水稀少,气候干燥;在气候类型的地区分布方面以赤道为界,气候类型南北对称。18.(2018·全国·专题练习)读欧洲西部图,回答下列问题:(1)写出图中字母代表的地理事物名称:A________(国家)        B________(山脉)    (2)如果我们到欧洲旅游,想欣赏曲折幽深的峡湾应到图中的________国(填字母),想欣赏雄伟的埃菲尔铁塔应该到图中的________国(填字母).    (3)请从自然条件和社会条件两方面分析欧洲西部畜牧业发达的原因:自然条件:________社会条件:________.【答案】(1)意大利;阿尔卑斯山脉(2)F;C(3)平原广阔,气候以温带海洋性气候为主,全年温和湿润,适合多汁牧草的生长;经济发达,人口稠密,城市集中,市场广阔【详解】(1)A是意大利,B是阿尔卑斯山。 (2)欧洲西部的自然和人文旅游资源异常丰富.F挪威陡峻幽深的峡湾、瑞士冰雪皑皑的山峰、西班牙阳光灿烂的海滩、C法国雄伟的艾菲尔铁塔,西班牙的斗牛场、意大利的狂欢日、慕尼黑的啤酒节,气氛热烈。(3)欧洲西部畜牧业发达,原因是:欧洲西部以温带海洋性气候为主的气候,以平原为主的地形,所以草场广布,牧草多汁,畜牧业发达;经济发达,人口稠密,城市集中,市场广阔。19.(2018·全国·七年级课时练习)习近平主席访欧取得圆满成功,向世界宣布中国这头狮子已经醒了,但这是一只和平的、可亲的、文明的狮子.读欧洲西部地形简图和欧洲西部气候类型图,完成下列要求:(1)本区大部分地处五带中的        带,位于        大陆的西部,西临        洋.(2)习主席欧洲之行,会品尝到欧洲风味的主要食物如          ,(至少写出两种食品,)食品.欧洲人的饮食习惯结构深受自然环境的影响:欧洲地处        (高/中/低)纬度大陆西岸,地形以        为主,        气候,有利于多汁牧草的生长,因此        业发达.(3)本区旅游业发达,将旅游项目与所在国家的代号填在表中.【答案】(1)北温;亚欧;大西  (2)牛排;奶酪;中;平原;温带海洋性;畜牧 (3)【详解】(1)从图中看出,欧洲西部大部分位于北温带,位于亚欧大陆的西部;西临大西洋,南临地中海.西南隔着直布罗陀海峡与非洲相望。 (2)欧洲西部地处中纬度的大陆西岸,气候以温带海洋性气候为主,地形以平原为主,该地区台北适合牧草的生长,该地区畜牧业发达,欧洲西部的主食以乳产品和牛羊肉为主。(3)欧洲西部的自然和人文旅游资源异常丰富.挪威陡峻幽深的峡湾、瑞士冰雪皑皑的山峰、西班牙阳光灿烂的海滩、法国景色如画的田园、风光旖旎、法国的埃菲尔铁塔和凯旋门等;千年古都罗马、音乐之都维也纳、艺术之都巴黎,精湛典雅;古老的城堡、庄严的教堂、为数众多的博物馆,风格各异;西班牙的斗牛场、意大利的狂欢日以及慕尼黑的啤酒节、英国伦敦的马克思墓。20.(2018·全国·七年级课时练习)读图示意图,完成下列填空。(1)南极地区的气候特点是          ,其代表动物是          .(2)我国南极科学考察站中,第一个科考站是          .(3)长城站位于中山站的          方向,昆仑站位于南极点的          方向.【答案】(1)干燥酷寒烈风  企鹅  (2)长城站  (3)西北  北【详解】(1)南极地区气候特点是酷寒、大风和干燥,企鹅是南极洲的代表性动物。(2)我国在南极地区共建有四个科学考察站,首先建立的是长城站,其次是中山站,第三个是昆仑站,第四个是泰山站。(3)长城站位于南极半岛附近的乔治王岛上(62°13′ S,58°58′ W),中山站位于印度洋沿岸(69°22′24″ S,76°22′40″E),所以长城站位于中山站的西北方向,南极点是地球的最南端,所以它的四周都是北方。  
相关试卷
这是一份湘教版地理七年级下册期中模拟卷(达标卷)(原卷版+解析版),文件包含湘教版地理七年级下册期中模拟卷一解析版doc、湘教版地理七年级下册期中模拟卷一原卷版doc等2份试卷配套教学资源,其中试卷共16页, 欢迎下载使用。
这是一份湘教版地理七年级下册期中模拟卷(提高卷)(原卷版+解析版),文件包含湘教版地理七年级下册期中模拟卷三解析版doc、湘教版地理七年级下册期中模拟卷三原卷版doc等2份试卷配套教学资源,其中试卷共18页, 欢迎下载使用。
这是一份鲁教版(五四学制)地理七年级下册期中模拟卷(能力卷)(原卷版+解析版),文件包含鲁教版五四学制地理七年级下册期中模拟卷二解析版doc、鲁教版五四学制地理七年级下册期中模拟卷二原卷版doc等2份试卷配套教学资源,其中试卷共14页, 欢迎下载使用。
 
 
 
 
 
 
 
 


