新六下教科版科学期中阶段检测卷(含答案)
展开小学科学六年级下册阶段性测试
一、单选题(40分)
1.建造房屋的每个环节都很重要,而( )是整个工程的核心。
A.选址 B.设计 C.建造 D.评估验收
2.我家住房从结构来看,有卧室、客厅、厨房、阳台等,这是按( )来分的。
A.功能 B.楼体结构 C.高度 D.面积
3.如图是住房系统中的( )系统的示意图。
A.通风 B.电路 C.网络 D.供水
4.在科技节上,小林打算制作一架飞机模型,他应该( )。
A.直接制作,这样能节省时间 B.先进行设计,再根据设计来制作
C.边制作边设计,遇上问题直接改 D.制作开始后就不能改了,以免浪费时间
5.制作过程中如果出现问题,我们应该( ).
A.按照原设计方案操作,不能修改 B.直接修改
C.先暂停,小组讨论后,再决定是否修改 D.其他同学提出的意见都要修改
6.万佛塔——金华地标性建筑,它屹立于婺江之畔,高99.99米,被誉为“浙江第一塔”。关于此塔,下列表述不正确的是( )。
A.采用了上小下大的结构 B.采用了上重下轻的结构
C.控制了立柱的高度,防止塔的倾斜 D. 具有类似三角形的结构
7.下列关于住房建造说法错误的是( )。
A.住房中的各系统之间有着相互作用、相互影响的关系。
B.建造完成后需要验收,验收合格后才可使用。
C.住房建造过程中每个阶段的工作都很重要,但关键是选址。
D. 住房建造过程一共可以分为四个阶段
8.校门口的伸缩移动门可以自由伸缩,关于移动门的设计说法不正确的是( )
A.镂空样式设计是为了减少风力的影响 B.门底的轮子是为了将滑动摩擦变成滚动摩擦,更加省力
C.大门的遥控装置设计是为了开关更加方便 D.大门伸缩移动设计不需要考虑热胀冷缩问题
9.世界上已知最古老的脊椎动物是下图中的( )
10.2021年3月19 日,江山市老年活动中心作为新冠病毒疫苗的方舱接种点正式启用。下图是江山老年活动中心的雨棚,以下描述不符合科学原理的是( )。
A.支架顶部利用了拉索结构,确保结构坚固
B.顶棚利用了拱形原理,既坚固又便于排水
C.支撑部分利用了框架结构,但抗风能力弱
D.支撑部分使用了空心钢管,既轻巧又坚固
11.下面关于“给生物分类”的说法中,错误的是( )。
A.用不同的分类标准给生物分类,分类的结果都是一样的
B.生物的身体构造和生命活动特征是科学家对生物分类的重要标准
C.用分类的方法可以帮助我们更好地辨别和研究生物
D. 二歧分类法是一种科学的分类方法
12.小晨利用二歧分类法将校园里的樟树、桂花、柳树分为一类,将蝴蝶兰、麦冬、狗尾草分为一类,他这样分类的依据是( )。
A.叶子是否是绿色B.生活的环境C.会不会开花 D.茎中木质的含量
13.下列不开花植物,属于藻类的是( ) 。
A.铁线蕨 B.葫芦藓 C.海带 D.肾蕨
14.中国是世界上水稻栽培历史最悠久的国家。据浙江余姚河姆渡发掘考证,早在六七千年以前这里就已种植水稻。自古以来,勤劳智慧的中国人在水稻方面有很多举世瞩目的成就。
按不同标准,我们可以把水稻分到不同的类别里。对水稻的分类,( )是错误的。
A.水稻是开花植物 B.水稻是水生植物 C.水稻是草本植物 D.水稻是蕨类植物
15.下列分类错误的是( )。
A.蚯蚓、青蛙、蜗牛分为一类,都属于无脊椎动物 B.桃树、樱花、柳树分为一类,都属于木本植物
C.孔雀、企鹅、鸵鸟分为一类,都属于鸟类 D.蝙蝠、鲸、牛分为一类,都属于哺乳动物
16.生物遗传规律是孟德尔从( )中发现。
A.茉莉 B.豌豆 C.苹果 D.莲花
17.“一母生九子,连母十个样”和以下哪句话表达的科学现象一致? ( )
A.种瓜得瓜,种豆得豆 B.龙生龙,凤生凤,老鼠的儿子会打洞
C.橘生淮南为橘,生于淮北则为枳 D.虎父无犬子
18.动物园新出生了幼象。两头幼象长得跟象爸爸、象妈妈非常相似,但肤色上幼象比它们父母都更浅,说明生物具有( )现象。
A.遗传 B.变异 C.遗传和变异 D.不能确定
19.小亮家养了一只波斯猫和一只加菲猫,关于这两只猫的说法,不正确的是( )。
A.它们属于不同的品种 B.它们属于不同的物种
C.它们具有不同的性状特征 D.它们的性状特征主要是遗传自它们的父母
20.五种不同的相貌特征,可以组合成的相貌是( ) 。
A.5种 B.16种 C.32种 D.64种
二、连线题(5分)
21.对下列动物进行分类,用线连一连。
金鱼 昆虫类 身体分为头胸腹三部分,有三对足.
鸽子 鱼类 身体上长有羽毛
蜻蜓 鸟类 终生在水中生活,用鳃呼吸
鳄鱼 哺乳类 直接生下小动物,并用乳汁喂养
山羊 爬行类 腹部着地匍匐前行,身体表面大多长有鳞片或角质板
三、实验探究题(22题4分,23题8分,24题12分,25题7分,26题14分,27题10分)
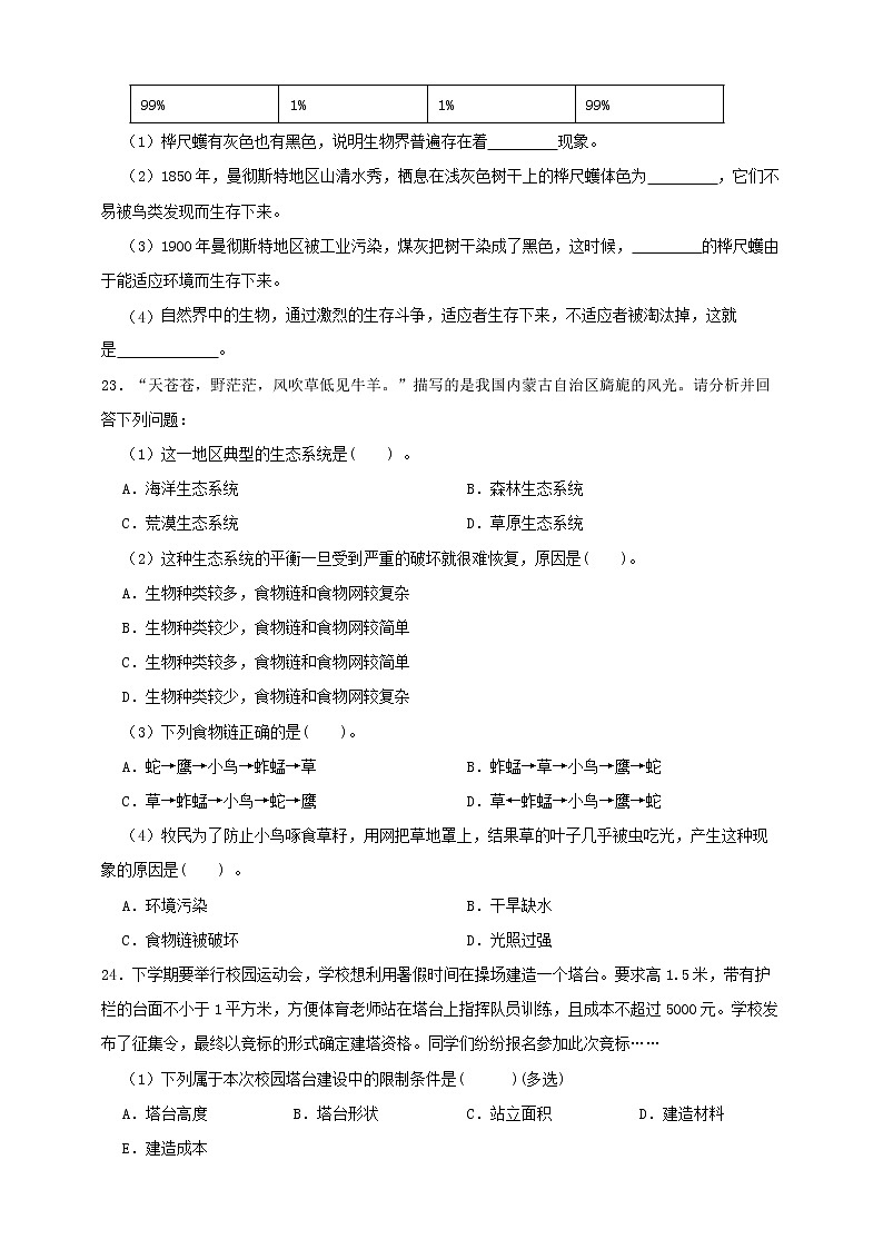
22.下表是英国曼彻斯特地区两个时期栖息在树干上的桦尺蠖类型及数量调查情况,请分析并回答相关问题:
1850年(森林时代) | 1990年(工业城市) | ||
灰色桦尺蠖 | 黑色桦尺蠖 | 灰色桦尺蠖 | 黑色桦尺蠖 |
99% | 1% | 1% | 99% |
(1)桦尺蠖有灰色也有黑色,说明生物界普遍存在着 现象。
(2)1850年,曼彻斯特地区山清水秀,栖息在浅灰色树干上的桦尺蠖体色为 ,它们不易被鸟类发现而生存下来。
(3)1900年曼彻斯特地区被工业污染,煤灰把树干染成了黑色,这时候, 的桦尺蠖由于能适应环境而生存下来。
(4)自然界中的生物,通过激烈的生存斗争,适应者生存下来,不适应者被淘汰掉,这就是 。
23.“天苍苍,野茫茫,风吹草低见牛羊。”描写的是我国内蒙古自治区旖旎的风光。请分析并回答下列问题:
(1)这一地区典型的生态系统是( ) 。
A.海洋生态系统 B.森林生态系统
C.荒漠生态系统 D.草原生态系统
(2)这种生态系统的平衡一旦受到严重的破坏就很难恢复,原因是( )。
A.生物种类较多,食物链和食物网较复杂
B.生物种类较少,食物链和食物网较简单
C.生物种类较多,食物链和食物网较简单
D.生物种类较少,食物链和食物网较复杂
(3)下列食物链正确的是( )。
A.蛇→鹰→小鸟→蚱蜢→草 B.蚱蜢→草→小鸟→鹰→蛇
C.草→蚱蜢→小鸟→蛇→鹰 D.草←蚱蜢→小鸟→鹰→蛇
(4)牧民为了防止小鸟啄食草籽,用网把草地罩上,结果草的叶子几乎被虫吃光,产生这种现象的原因是( ) 。
A.环境污染 B.干旱缺水
C.食物链被破坏 D.光照过强
24.下学期要举行校园运动会,学校想利用暑假时间在操场建造一个塔台。要求高1.5米,带有护栏的台面不小于1平方米,方便体育老师站在塔台上指挥队员训练,且成本不超过5000元。学校发布了征集令,最终以竞标的形式确定建塔资格。同学们纷纷报名参加此次竞标……
(1)下列属于本次校园塔台建设中的限制条件是( )(多选)
A.塔台高度 B.塔台形状 C.站立面积 D.建造材料
E.建造成本
(2)塔台的建造需经历以下步骤,请填写正确的排列序号
①制作一个模型 ②明确要解决的问题 ③实施建设 ④进行设计 ⑤测试模型,评估改进
(3)有三组同学率先展示了塔台模型,以下是学校对三个小组塔台的评价表。
组别 | 塔高 | 顶端承重 | 抗风能力 | 抗震能力 | 材料成本 |
第1组 | 1.35米 | ★★ | ★★★ | ★★★ | 4500工程币 |
第2组 | 1.3米 | ★★ | ★ | ★ | 4100工程币 |
第3组 | 1.5米 | ★★★ | ★★★ | ★★★ | 4150工程币 |
根据评价表,我们可以发现第 组建造的塔 台稳定性存在不足。你推测可能的原因是什么?(至少写出2条):① ②
(4)参考上面的评价表,你想搭建什么样的塔台呢?请在下面方框中画出你的设计图,要求图文结合(包括材料、结构、规格、功能等),并至少写出该设计2处优点。
设计图: | 优点: ①
② |
25.某学校举行“塔台模型"的设计制作比赛,请回答下列问题:
(1)如图是某小组制作的塔台模型,为提高该模型的承重能力和稳固性,应该要该模型中增加 形结构。
(2)建造塔台模型并检验承重能力,正确的步骤是( )。
①测量高度和承重能力②画出 设计图③选择材料并制作④明确问题
A.②④①③ B.②④③① C.④②③① D.④③②①
(3)为了提高模型的抗震能力,下列做法不合理的是( )。
A.加大底座面积 B.增加底座重量
C.塔台底部加滚珠 D.增加模型高度
(4)观察到桌上有三个矿泉水瓶,剩余水量如图所示。如果一阵风吹过,最不容易倒的是 。
26.杂交水稻指选用两个在遗传上有一定差异,同时它们的优良性状又能互补的水稻品种进行杂交,生产具有杂种优势的第一代杂交种。杂交水稻被认为是解决整个世界饥饿问题的法宝。国际上把杂交水稻当做中国继古代四大发明之后的“第五大发明”。
(1)水稻是一种常见的植物,根据茎的特点,它属于 植物;根据是否开花,它属于 植物。
(2)杂交水稻与普通水稻一样,都有水稻特有的味道,这是因为 ;但是杂交水稻的亩产量比普通水稻高很多,这是因为 。(选填“遗传”或“变异”)。
(3)被誉为“杂交水稻之父”科学家是( ) 。
A.钟南山 B.袁隆平 C.南仁东
(4)杂交水稻是科学家利用遗传和变异规律培育出的新品种,生活中利用遗传和变异现象培育出来的新品种还有 。
(5)水稻田里还生活着一些动物, 其中蝗虫具有身体分为头、胸、腹,有三对足等特点,我判断它是 。 仔细观察,发现稻田的大多数蝗虫是绿色的,说明动植物所具有的结构特征与它们的 相适应。
(6)遗传和变异使生物具有多样性,下列植物中,亲代和后代之间体现了变异现象的是( )。
A.三叶草草丛中长出四叶草
B.亲代苔藓和后代苔藓都喜欢生活在阴暗、潮湿的环境中,都不开花
C.香樟树亲代和后代的叶子都具有特殊的气味
(7)生物多样性是人类生存的基础。下列方法不能有效保护生物多样性的是( )。
A.建立自然保护区 B.全面开放自然旅游资源 C.建立种子库和花粉库
27.校园生物大搜索
在校园生物大搜索的活动中,小明对教学楼前的花坛进行了调查。调查的结果如下所示,请根据调查结果回答下列问题:
(1)小明在花坛中找到了 种动物。其中昆虫有 种。
(2)下列花坛生物的食物链,描述正确的是( )。
A.樟树→蚂蚁→蜘蛛 B.雪松→松鼠→麻雀 C.蜗牛→蚂蚁→蜘蛛
(3)小明将植物进行分类,如左下图所示。他在附近还采集到一片树叶,如下图所示。这片树叶可能是 树的树叶 。这样判断的理由是 。
(4)第(3)题中的叶子与亲代相比,有相同也有不同。我们根据叶子的特点判断种类,这是因为生物具有
现象。植物的后代与亲代有一些不同,这种现象叫 。
(5)冬季时,桑树变得光秃秃的,而雪松却依然郁郁葱葱。这说明( )。
A.桑树不能适应冬天
B.桑树比雪松更能适应冬天
C.它们都能适应这里的冬天,只是适应的方式不同。
答案
一.单选题(40分)
1-5.BABBC 6-10.BCDBC 11-15.ADCDA 16-20.BCCBC
二、连线题(5分)
21.对下列动物进行分类,用线连一连。
金鱼 昆虫类 身体分为头胸腹三部分,有三对足.
鸽子 鱼类 身体上长有羽毛
蜻蜓 鸟类 终生在水中生活,用鳃呼吸
鳄鱼 哺乳类 直接生下小动物,并用乳汁喂养
山羊 爬行类 腹部着地匍匐前行,身体表面大多长有鳞片或角质板
三.实验探究题(22题4分,23题8分,24题12分,25题7分,26题14分,27题10分)
22.(1)变异 (2)灰色 (3)黑色 (4)自然选择
23.(1)D (2)B (3)C (4)C
24.(1)ACE (2)②④①⑤③ (3) 2 ①没有框架结构 ②顶部过重 ③ 材料选择不当(言之有理即可)
(4)共6分。设计图4分,要求图文结合,图画清晰明了2分,文字标注清楚2分。 优点一点一分,言之有理即可。
25.(1)三角 (2)C (3)D (4)B
26.(1)草本 开花 (2)遗传 变异 (3)B (4)无籽西瓜 (5)昆虫 环境 (6)A (7)B
27.(1) 5 1 (2)A (3)桑 叶缘有锯齿 (4)遗传 变异 (5)C
教科版四年级科学上册期中质量检测卷(含答案): 这是一份教科版四年级科学上册期中质量检测卷(含答案),共8页。试卷主要包含了选择题,填空题,判断题,连线题,简答题,实验题,综合题等内容,欢迎下载使用。
新教科版六年级科学下册期中检测卷(二)(含答案): 这是一份新教科版六年级科学下册期中检测卷(二)(含答案),共6页。试卷主要包含了选择题,连线,实验探究题等内容,欢迎下载使用。
新教科版六年级科学下册 期中检测卷(一)(含答案): 这是一份新教科版六年级科学下册 期中检测卷(一)(含答案),共7页。试卷主要包含了填空题,判断题,选择题,实验探究题等内容,欢迎下载使用。

