还剩17页未读,
继续阅读
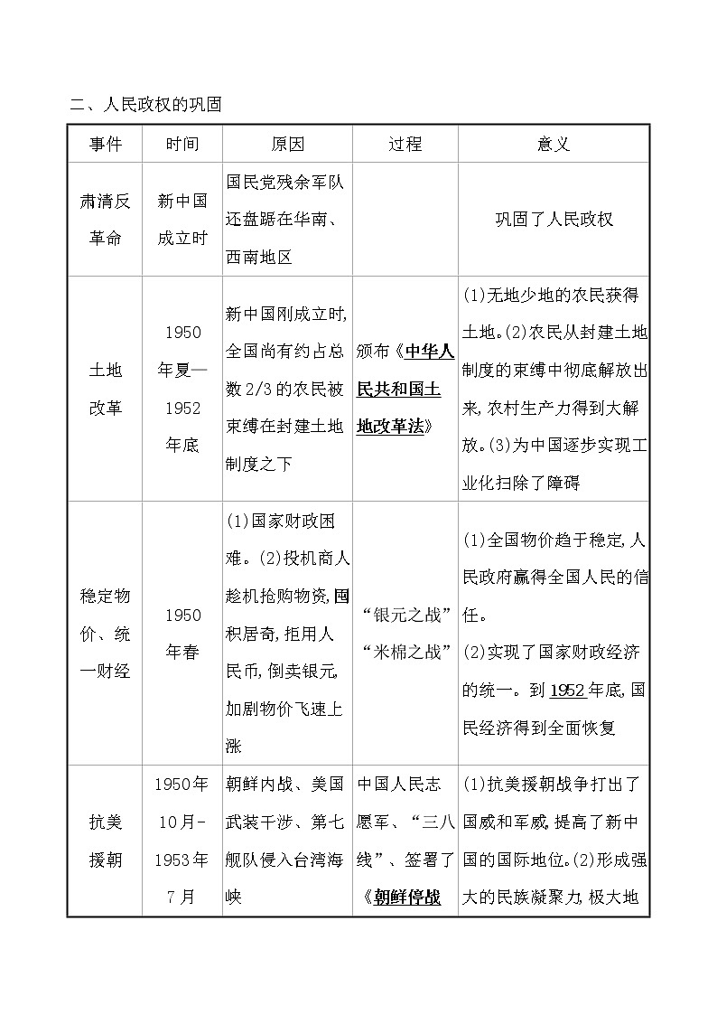
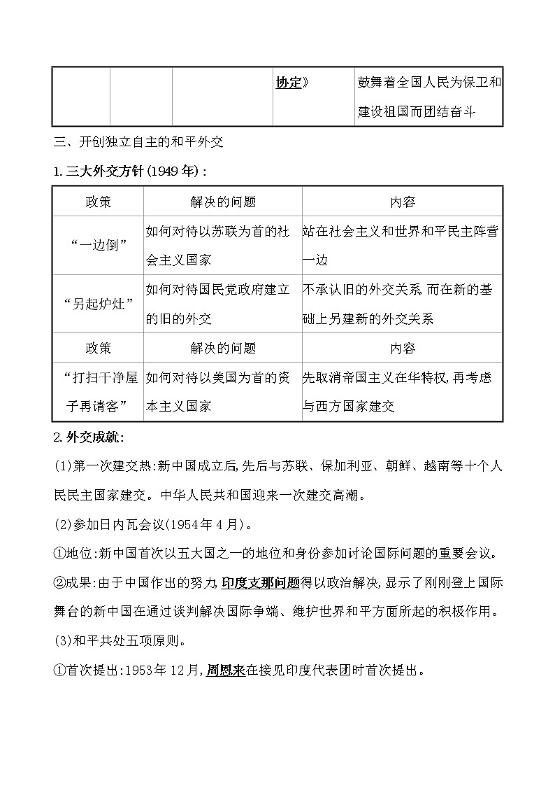
高考历史一轮复习课题25 中华人民共和国成立和向社会主义的过渡 教案 (含详解)
展开相关教案
高考历史一轮复习课题46 社会主义国家的发展与变化 教案 (含详解):
这是一份高考历史一轮复习课题46 社会主义国家的发展与变化 教案 (含详解),共15页。教案主要包含了苏联的发展,东欧的社会主义建设,中国社会主义的发展等内容,欢迎下载使用。
高中历史人教统编版(必修)中外历史纲要(上)第26课 中华人民共和国成立和向社会主义过渡教案:
这是一份高中历史人教统编版(必修)中外历史纲要(上)第26课 中华人民共和国成立和向社会主义过渡教案,共10页。教案主要包含了教材分析,设计思路,教学过程, “而今迈步从头越”等内容,欢迎下载使用。
高中第九单元 中华人民共和国成立和社会主义革命与建设第26课 中华人民共和国成立和向社会主义过渡集体备课教案设计:
这是一份高中第九单元 中华人民共和国成立和社会主义革命与建设第26课 中华人民共和国成立和向社会主义过渡集体备课教案设计,共11页。教案主要包含了唯物史观,时空观念,史料实证,历史解释,家国情怀,特别说明,特别提醒,概念阐释等内容,欢迎下载使用。

