- 2022上海长宁区高三二模数学试题含答案 试卷 0 次下载
- 2022上海长宁区高三二模政治试题含答案 试卷 0 次下载
- 2022上海长宁区高三二模历史试题含解析 试卷 0 次下载
- 2022上海长宁区高三二模生物试题含答案 试卷 0 次下载
- 2022上海长宁区高三二模物理试题含解析 试卷 0 次下载
2022上海长宁区高三二模地理试题含答案
展开2021学年第二学期高二地理教学质量检测试卷
考生注意:
1.试卷满分100分,考试时间60分钟。
2.本考试分设试卷和答题纸。试卷包括两部分,第一部分为选择题,第二部分为综合分析题,所有试题均为简答题:
3.答题前,务必在答题纸上填写姓名、报名号、考场号和座位号,并将核对后的条形码贴在指定位置上,作答必须涂或写在答题纸上,在试卷上作答一律不得分。第一部分的作答必须涂在答题纸上相应的区域,第二部分的作答必须写在答题纸上与试卷题号对应的位置。
一、选择题(共40分,每小题2分。每小题只有一个正确答案。)
1.2022年北京冬奥会开幕式采用24节气倒计时的方式,农历24节气是我园古代劳动人民从事农业生产的主要依据。其更替用期应该是
A.恒星月 B.恒星年 C.朔望月 D.回归年
2.2021年7月3日北京时间22时28分,天文学家观察到了近四年来最强的一次太阳耀班爆发,耀斑爆发强烈时,易观看到美丽极光的地区是
A.俄罗斯摩尔曼斯克(68°58'N) B.南极中山站(69°22'S)
C.巴西圣保罗(23°32'S) D.新加坡(1°18'N)
3.冰壶运动是冬奥会上一种投掷性竞赛项目。制作冰壶的岩石是由岩浆岩组成,该岩石表面无气孔,矿物颗粒较粗,对其成因的合理解择是
①岩浆冷却较快 ②岩浆冷却较慢
③在地表形成 ④在地下形成
A.①③ B.①④ C.②③ D.②④
4.2021年12月25日,美国宇航局发射了有史以来最大的太空望远镜的姆斯·韦伯,开启宇宙探索新时代。韦怕望远镜被部署在与太阳、增球一直线的对面立(图中L2位置),距离地球约150万km的地方环绕太阳运行。从运动特征看,韦伯望远镜类似
A.恒星 B.行星 C.卫星 D.星云
5.2021年12月3日,连接中国云南省昆明和老挺首都万象的中老铁路开通运营。气象灾害影响了当时铁路的施工。老挝洪污灾害频发。云南也经常受到旱灾的影响。影响两地早涝灾害频发的主要是
A.季风不稳定 B.台风活动
C.锋而活动 D.气温变化
6.某大洲沿海地区6月和12月的降水量分布示意图,该沿海地区为
A.亚洲东海岸 B.欧洲西海岸
C.北美洲西海岸 D.非洲东海岸
7.我国以季节性积雪融水补给和南水补给为主的河流,主要分布在
A.东北地区 B.西北圪区 C.西南地区 D.华北地区
8.下图为我国某山地东坡垂直自然带分布,推测该山地最可能是
A.秦岭B.贺兰山C.太行山D.武夷山
9.纳米布沙漠是南部非洲西海岸最古老、最干燥的沙漠之一,沿岸洋流加剧了那里荒漠环境的形成。从成因上石沿岸洋流主要属于
A.风海流 B.密度流 C.涌升流 D.下降流
10.2022年1月中旬,南太平洋岛国汤加海底火山剧烈喷发。从板块构造理论的角度,下列各地理事物成因与其一致的是
A.马里亚纳海沟 B.冰岛海克拉火山
C.东非火山带 D.红海
11.2021年夏季全国多地遭受暴雨突袭,共城市采用了“海绵体”景观“盆存留”的科学设计形式,减轻了县雨带来的危害。这是因为“盆存留”可以
①减少水汽蒸发 ②增加水汽输送
③增加雨水下渗 ④减少地表径流
A.①② B.③④ C.②③ D.①④
12.我国渭河平原地处内陆,但人口密度比较大,主要原因有
①地势平坦,土壤肥沃 ②热量条件优越
③临近水源,降水分配均匀 ④开发历史悠久
A.①④ B. ②③ C.①② D.③④
13.2021年世界博览会在阿联酋迪拜举行。下图为迪拜位置和世界局部气压带风带分布示意图.影响迪拜气候的主要是
A.甲风带 B.乙气压带
C.丙风带和乙气压带 D.丁气压带和丙风带
14.位于北京市西郊的首钢,在2018年时,抓住北京2022年冬奥会筹办的历史机遇,建设成融合体育、文化、科技等多领域元素城市复兴“新地标”。该地产业转型带来的主要影响有
①降低了生产成本和管理成本 ②促进产业结构的优化升级
③促进国内钢铁工业的升级换代 ④优化了北京市的大气质量
A.①④ B.②③ C.①③ D.②④
15.内环、中环、外环、郊环·上海的城市空间不断向四周扩展。影响这种城市空间形态形成的主要因素是
A.经济水平 B.平原地形 C.城市职能 D.文化传承
16.某书店是一个以多元经营模式的连锁书店品牌,除书籍以外,还兼售咖啡、生活创意等产品。自2015年该书店进驻上海大悦城开第一家店,短短几年时间,已经在上海各个商圆的商场避地开花。该书店布局考虑的主导因素是
①消费人群数量 ②优美的环境氛压
③土地价格高低 ④交通便捷程度
A.①③ B.②④ C.②③ D.①④
17.为了更好地防控新型冠状病毒肺炎疫情蔓延,我国各地充分利用现代地理信息技术进行科学化、精准化管理。下列情况主要可以借助地理信息系统技术获得的是
①获取新增病例的精准位置
②制作定点医疗机构和确诊病例数量的“疫情地图”
③统计某小区病毒感染人数
④分析疫情波及范围并制定防控方案
A.①③ B.②④ C.②③ D.①④
18.受海陆热力差异的影响,地球表面的等温线会发生弯曲。下图中能表示1月份大陆等温线弯曲的是
A.①② B.③④ C.①③ D.②④
19.我国各地自然环境不同,在长期的历史发展过程中,形成了多姿多彩的地域文化景观。与图中所示区域文化特征描述相符的是
A.高亢的秦腔和信天游最有影响
B.那达书节庆是这里的文化风景
C.坎儿井构成独特景观
D.麻、辣的饮食享誉国内外
20.下图为我国某学校办公大楼3月22日北京时间11:00时太阳光照状况图,推测该学校位置所处的经度约为
A.80°E B.90°E C.100°E D.110°E
二、综合分析题(共60分)
(一)为庆祝中国和墨西哥建交50周年,中国邮政在2022年2月14日发行了《中墨建交五十周年》纪念邮票一套2枚,其中一枚是代表玛雅文化的图案库库尔坎金字塔。读图文资料,回答问题。
(20分)
墨西哥是拉美经济大国和世界重要的矿业生产国。境内多高原和山地,自然环境复杂多样,东西、南北差异较大,作为美洲大陆古文化中心之一。这里孕育了丑古老的灵洲文明。
近年未。墨西哥人口呈不断增长趋势,退统计,2017年人口已经超过1.2亿。我国企业在墨西哥投资设立的第一个工业园位于新莱昂州。是墨画哥东北部传统工业基地。工业园将集中发展汽车汽配、电子电气,机械设备、金属加工、新能源新材料等制造型企业,形成特色产业集群。
21.尤卡坦半岛是玛雅文化遗址的重要分布区之一。这里南北自然景观有差异,北部以热带草原为主,南部出现了热带雨林。分析这里非地带性分异产生的原因。(4分)
22.墨西哥南北农业地域类型差异很大,中北部主要为早作农业,东南部沿海主要为热带种植园农业。从地形和气候角度,分析这种农业地域类型分布差异的成因。(8分)
23.分析我国企业选择在北部新莱昂州投资建设第一个工业园的有利区位条件。(4分)
24.每年夏季,思风成为墨西哥东部沿海地区面临的主要气象气候灾害之一,分析该地区刚风的气流特征以及思风灾害的主要影响。(4分)
(二)2022年2月16日,全国一体化大数据中心体系完成总体布局设计,“东数西算”工程正式全面
启动。该工程是继“西电东送”、“西气东输”后又一个西部大开发超大型工程。(20分)
材料一;“东效西其”是指将东部地区的互联网数据有序引导到西部去运算。2010年以前,我国的大数据中心主要分布在东部沿海地区,这次在京津露、长三角、粤港澳大湾区、成渝、内蒙古、贵州、甘肃、宁夏等8地启动建设国家算力枢纽节点,并规到了10个国家数据中心。
材料二:数据中心由规模庞大的存储服务器和通信设备组成,用于网络在线存储企业的海量数据。设备运营需要消耗大量的能源,一个超大型数据中心每年耗电量近亿千瓦时,被称为“电老虎”,电力成本占其运营成本的“大头”。同时,数据中心机房对空气的湿度和洁净度要求较高,过多的尘埃和水汽会增加机房故障y率。
25.以内蒙古和林格尔集群数据中心为例,列举可开发利用的两种清洁可再生能源,并就其中一种说明理由。(4分)
26.中卫集群主要位于宁夏的中西部地区,在集群建设过程中有人提出要注意荒漠化问题。请分析依据。(4分)
27.我国10个国家数据中心都采用集群发展的模式,分析集群发展带来的好处.(4分)
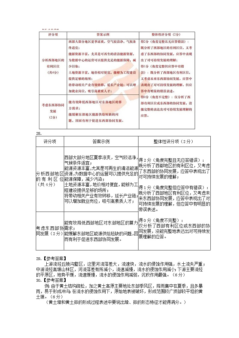
28.我国东西部区域环境差异很大,将东部算力需求有序引导到西部来优化数据中心布局,有利于促进东西部地区协同发展。从可持续发展的角度阐述“东数西算”的合理性。(8分)
(三)黄土地貌是一种独特的地貌形态,对当地人们的生产、生活方式其有着巨大的影响。读图文资料,回答问题。(20分)
北洛河发源于陕丙榆林市定边县白于山雨麓,自西北向东南斜穿黄土高原,在大茄县汇入渭河,是戍北高原最大的河流,也是黄河中游重要的多砂扭砂区和暴西洪水的主要源头。流域内地貌类型多样,南北纵向区域差异明显,大致可以将北洛河流暇自北向南划分为三个地貌区。为改善生态环境、促进区城经济发展和减少入黄泥沙,流域内采取了各种措施。藏止到2010年,建成中小型淤地坝1880座。
29.比较北洛河流域上、中、下游流水作用的区域差异。(6分)
30.北洛河流城黄土地貌南北纵向区城差异明显,任选一个黄土地貌的基本形态,从自然地理的角度阐述其形成过程。(6分)
31.分析北洛河流域1980年-2019年上、中游地区土地利用类型变化与径流量、输沙量之间的关系,并解伴理由。(4分)
2022届上海市青浦区高三二模地理试题含答案: 这是一份2022届上海市青浦区高三二模地理试题含答案,共11页。试卷主要包含了秀珍菇生产需避光遮阳等内容,欢迎下载使用。
2020上海静安区高三二模地理试题含答案: 这是一份2020上海静安区高三二模地理试题含答案
2022届上海市长宁区高考二模地理试题: 这是一份2022届上海市长宁区高考二模地理试题,共9页。试卷主要包含了本考试分设试卷和答题纸等内容,欢迎下载使用。

