2023年江苏省常州市金坛区中考道德与法治一模试卷
展开2023年江苏省常州市武进区中考道德与法治一模试卷(含解析): 这是一份2023年江苏省常州市武进区中考道德与法治一模试卷(含解析),共14页。试卷主要包含了单项选择题,简答题,分析说明题,综合探究题等内容,欢迎下载使用。
2023年江苏省常州市金坛区中考道德与法治一模试卷(含解析): 这是一份2023年江苏省常州市金坛区中考道德与法治一模试卷(含解析),共12页。试卷主要包含了单项选择题,简答题,综合探究题等内容,欢迎下载使用。
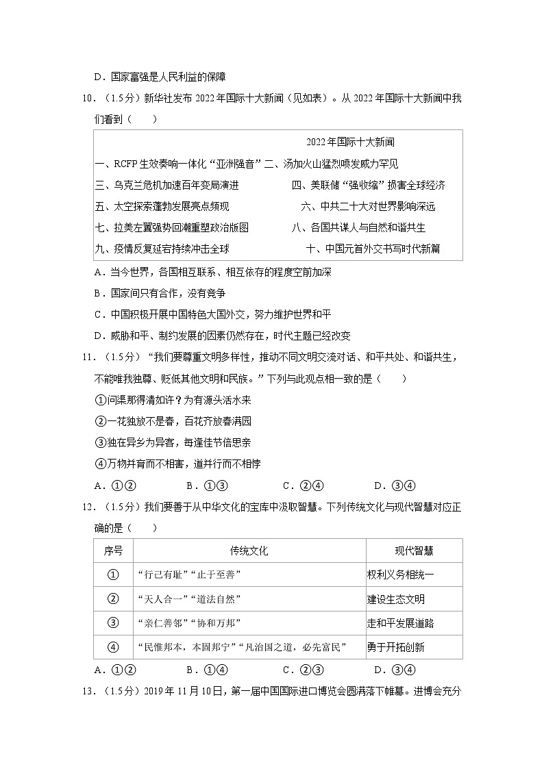
2022年江苏省常州市金坛区中考一模道德与法治试卷: 这是一份2022年江苏省常州市金坛区中考一模道德与法治试卷,共5页。

