所属成套资源:备战2023年高考化学大二轮专题突破系列(全国通用)
- 04 考向4 无机化工流程微型化设计(附答案解析)-备战2023年高考化学大二轮专题突破系列(全国通用) 试卷 4 次下载
- 03 考向3 仪器组合型实验方案的设计与评价(附答案解析)-备战2023年高考化学大二轮专题突破系列(全国通用) 试卷 2 次下载
- 02 考向2 以气体制备为主线的物质制备型实验(附答案解析)-备战2023年高考化学大二轮专题突破系列(全国通用) 试卷 2 次下载
- 01 考向1 以气体制备为主线的气体流程型实验(附答案解析)-备战2023年高考化学大二轮专题突破系列(全国通用) 试卷 2 次下载
- 05 考向5 协同反应装置——间接电化学反应原理(附答案解析)-备战2023年高考化学大二轮专题突破系列(全国通用) 试卷 3 次下载
00 知识清单——离子反应、少量过量及氧化还原反应 (必背知识、课前诵读)-备战2023年高考化学大二轮专题突破系列(全国通用)
展开
这是一份00 知识清单——离子反应、少量过量及氧化还原反应 (必背知识、课前诵读)-备战2023年高考化学大二轮专题突破系列(全国通用),共17页。
离子反应 离子方程式
【知识网络】
【核心知识梳理】
一、电解质及其电离
1.电解质和非电解质
(1)电解质:在水溶液中或熔融状态下能导电的化合物,称作电解质。如:氯化钠、硝酸钾、氢氧化钠等
(2)非电解质:在水溶液中和熔融状态下都不能导电的化合物,称作非电解质。如:蔗糖、酒精等
2.强电解质和弱电解质
(1)强电解质:在水溶液中全部电离成离子的电解质称为强电解质。强电解质溶液中不存在电离平衡
(2)弱电解质:在水溶液中只有一部分分子电离成离子的电解质称为弱电解质。弱电解质溶液中存在电离平衡
【微点拨】
①单质和混合物既不是电解质也不是非电解质,如Cu、NaCl溶液
②电解质本身不一定能导电,如固态KNO3、液态硫酸、HCl(g)等就不能导电;电解质的导电是有条件的(必须发生电离),电解质必须在水溶液中或熔化状态下才能导电,且是本身电离而导电的化合物
③能导电的物质并不全部是电解质:如:铜、铝、石墨、NaOH溶液等虽能导电,但它们既不是电解质,也不是非电解质
④SO2、SO3、CO2、NH3的水溶液能导电,但导电原因是与水作用后的生成物(H2SO3、H2SO4、H2CO3、NH3 ·H2O)电离所致,并非本身电离出自由离子而导电,所以SO2、SO3、CO2、NH3等为非电解质,而H2SO3、H2SO4、、H2CO3、NH3 ·H2O则是电解质
⑤CaCO3、BaSO4、AgCl等某些难溶盐在水中的溶解度极小,不能导电,但因这些物质在水中可溶的部分能完全电离,所以这些难溶盐属于电解质且是强电解质
⑥金属氧化物(CuO)等物质在水中不溶,但因其在熔融状态下能够导电,所以这类金属氧化物属于强电解质
⑦电解质溶于水能导电,但熔融状态下不一定能导电,如:氯化氢
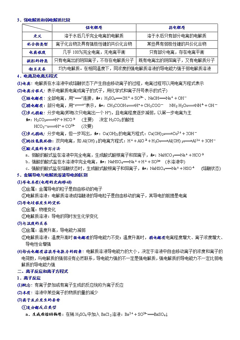
3.强电解质和弱电解质比较
强电解质
弱电解质
定义
溶于水后几乎完全电离的电解质
溶于水后只有部分电离的电解质
化合物类型
离子化合物及具有强极性键的共价化合物
某些具有弱极性键的共价化合物
电离程度
几乎100%完全电离,无电离平衡
只有部分电离,存在电离平衡
微粒的种类
只有电离出的阴阳离子,不存在电解质分子
既有电离出的阴阳离子,又有电解质分子
相互关系
均为电解质。在相同温度下,同浓度的强电解质溶液的导电能力强于弱电解质溶液
4.电离及电离方程式
(1)电离:电解质在水溶液中或熔融状态下产生自由移动离子的过程,电离过程可以用电离方程式表示
(2)电离方程式:表示电解质电离成离子的式子,用化学式和离子符号表示的式子)
①强电解质:全部电离,用“===”连接,如:H2SO4===2H++SO、NaOH===Na++OH-
②弱电解质:部分电离,用“”表示,如:CH3COOHH++CH3COO- NH3·H2ONH+OH-
③多元弱酸:分步电离(即每次只电离出一个H+),且电离程度逐步减弱,以第一步电离为主
如:H2CO3H++HCO (主要) 决定H2CO3的酸性
HCO3—H++CO (次要)
④多元弱碱:分步电离,但一步写出,如:Cu(OH)2的电离方程式:Cu(OH)2Cu2++2OH-
⑤两性氢氧化物:双向电离,如Al(OH)3的电离方程式:H++AlO+H2OAl(OH)3Al3++3OH-
⑥酸式盐的书写方法
a.弱酸的酸式盐在溶液中完全电离,生成酸式酸根离子和阳离子,如:NaHCO3===Na++HCO
b.强酸的酸式盐在水溶液中完全电离,如:NaHSO4===Na++H++SO (水溶液中)
c.强酸的酸式盐在熔融状态时,生成酸式酸根离子和阳离子,如:NaHSO4===Na++HSO (熔融状态)
5.金属导电与电解质溶液导电的区别
(1)导电本质(电荷的定向移动)
①金属:金属导电的粒子是自由移动的电子
②电解质溶液:电解质溶液或熔融液的导电粒子是自由移动的离子,其导电的前提是电离
(2)导电过程发生的变化
①金属:物理变化
②电解质溶液:导电的同时发生化学变化
(3)与温度的关系
①金属:温度升高,导电能力减弱
②电解质溶液:温度升高时强电解质的导电能力不变;温度升高时,弱电解质电离程度增大、离子浓度增大、导电性会增强
(4)影响电解质溶液导电能力的因素:电解质溶液导电能力的大小,决定于溶液中自由移动离子的浓度和离子的电荷数,与电解质的强弱没有必然联系,导电能力强的不一定是强电解质,强电解质的导电能力不一定比弱电解质的导电能力强
二、离子反应和离子方程式
1.离子反应
(1)概念:有离子参加或有离子生成的反应统称为离子反应
(2)本质:溶液中某些离子的物质的量的减少
(3)离子反应发生的条件
①复分解反应类型
a.生成难溶的物质:在稀H2SO4中加入BaCl2溶液:Ba2++SO===BaSO4↓
b.生成难电离(弱酸、弱碱、水)的物质:在稀H2SO4中加入CH3COONa溶液:CH3COO-+H+===CH3COOH
c.生成易挥发的物质:在稀H2SO4中加入Na2CO3溶液:CO+2H+===CO2↑+H2O
②氧化还原反应类型:强氧化性物质+强还原性物质弱氧化性物质+弱还原性物质
如:FeCl3溶液与Cu反应的离子方程式为2Fe3++Cu===2Fe2++Cu2+
③生成络合物:如FeCl3溶液加入KSCN或其它可溶性硫氰化物溶液:Fe3++3SCN-===Fe(SCN)3
④双水解反应:如FeCl3溶液加入NaHCO3溶液:Fe3++3HCO3-===Fe(OH)3↓+3CO2↑
2.离子方程式
(1)概念:用实际参加反应的离子符号来表示反应的式子
(2)意义:离子方程式不仅可以表示某一个具体的化学反应,还可以表示同一类型的离子反应
(3)书写步骤
①写:根据反应事实,写出正确的化学方程式
②拆:把易溶于水、易电离的物质拆写成离子形式,难溶于水、难电离的物质及气体仍用化学式表示
③删:等量删去方程式两边不参加反应的离子
④查:检查方程式两边各元素的原子个数和电荷数是否相等(三大守恒:质量、电荷、得失电子守恒)
(4)书写要点
①单质、氧化物、过氧化物在离子方程式中一律写化学式;弱酸(HF、H2S、HClO、H2SO3等)、弱碱(如NH3·H2O)、水等难电离的物质必须写化学式;难溶于水的物质(如CaCO3、BaSO3、FeS、PbS、BaSO4,Fe(OH)3等)必须写化学式,气体、非电解质必须写化学式
a.常见的强酸、弱酸
强酸
HNO3、H2SO4、HClO4、HCl、HBr、HI,浓盐酸、浓硝酸在离子方程式中可拆,浓硫酸一般不拆
弱酸
H2CO3、H2SiO3、CH3COOH、H2C2O4、HClO、HF、H2S、H2SO3
b.常见的强碱、弱碱
强碱
NaOH、KOH、Ca(OH)2、Ba(OH)2
弱碱
NH3·H2O、Mg(OH)2、Fe(OH)3
②酸式盐
a.弱酸的酸式酸根离子不能拆开,如HCO、HS-、HSO等
b.强酸的酸式酸根离子(如HSO)在水溶液中写成拆分形式,如NaHSO4应写成Na+、H+和SO;而NaHSO4在熔融状态下HSO不能拆开,应写成Na+和HSO
③微溶物[Ag2SO 4、CaSO4、Ca(OH)2、MgCO3]在离子方程式中的书写方法
a.生成物中有微溶物[Ag2SO 4、CaSO4、Ca(OH)2、MgCO3]时,微溶物用化学式并打↓表示
如:Na2SO4溶液中加入AgNO3 溶液:2Ag++SO===Ag2SO4↓
b.当反应物里有微溶物处于溶液状态(稀溶液),应写成离子的形式
如:CO 2气体通人澄清石灰水中:CO2+Ca2++2OH-===CaCO3↓+H2O
c.当反应物里有微溶物处于悬浊液或固态时,应写成化学式
如:用石灰乳制漂白粉的反应:2Ca(OH)2+2Cl2===Ca2++2Cl-+2ClO-+H2O
④氨水在离子方程式中的书写方法
a.作反应物时用NH3·H2O
如:硫酸铝溶液中加入氨水:Al3++3NH3·H2O===Al(OH)3↓+3NH
b.作生成物时,若加热或浓溶液时写成NH3↑+H2O;若无加热条件或在稀溶液中生成,则书写成NH3·H2O
如:浓NaOH溶液中加入硫酸铵固体:OH-+NH===NH3↑+H2O
(NH4)2SO4与NaOH两溶液混合加热:NH+OH-NH3↑+H2O
NH4Cl与NaOH两稀溶液混合:NH+OH-===NH3·H2O
⑤固体之间的反应、浓硫酸(或浓磷酸)与固体之间的反应,不能电离出离子,所以不写离子方程式
如:Ca(OH)2(s)+2NH4Cl(s)CaCl2(s)+2NH3↑+2H2O
3.离子方程式正误判断——“七看”
(1)看是否符合反应的客观事实
如向稀盐酸溶液中加铁:2Fe+6H+===2Fe3++3H2↑( )
(2)看反应是否符合拆写原则
如碳酸氢钙溶液与盐酸反应:Ca(HCO3)2+2H+===Ca2++2H2O+2CO2↑( )
(3)看是否符合原子守恒和电荷守恒
如Fe2++Cl2=Fe3++2Cl— ( )
(4)看是否漏写离子反应
如CuSO4溶液和Ba(OH)2溶液反应:Ba2++SO42— =BaSO4↓( )
(5)看阴、阳离子配比是否正确
如稀H2SO4和Ba(OH)2溶液反应:H++SO42— +OH— +Ba2+===BaSO4↓+H2O( )
(6)看“===”、“ ”、“↓”、“↑”是否使用恰当
如NaHCO3的水解:HCO+H2O===H2CO3+OH-( )
(7)看反应物的用量。如过量、少量、足量、等物质的量等
如次氯酸钙溶液中通入过量CO2:Ca2++2ClO-+H2O+CO2 === CaCO3↓+2HClO
三、离子方程式中常见的少量和过量问题
(一)少量、过量知识要点
1.若一个反应的生成物能够和反应物继续反应,则该反应的反应物之间存在少量、过量问题
如:CO2与Ca(OH)2溶液反应,CO2(少量)+Ca(OH)2===CaCO3↓+H2O,生成的CaCO3能与CO2继续反应,则说明CO2与Ca(OH)2溶液之间存在少量、过量问题
2.少量和过量是相对的:向Na2CO3溶液滴加少量盐酸,Na2CO3+HCl(少量)===NaHCO3+NaCl,对于盐酸来说是少量的,对于来Na2CO3说就是过量的,即过量的Na2CO3溶液与盐酸反应依旧是这个反应
3.注意逐滴滴加的问题,向A中加入B,开始B是少量的
如:向Ca(OH)2溶液逐滴滴加NaHCO3溶液,Ca(OH)2+NaHCO3(少量)===H2O+CaCO3↓+NaOH
(二)“三法”突破与量有关的离子方程式的书写
类型一、连续反应型
【反应特点】反应生成的离子(生成物)因又能跟剩余(过量)的反应物继续反应而跟用量有关
【方法技巧】“分步书写”法——叠加法
如:向Ca(OH)2溶液中通入过量CO2气体,可按照反应顺序分别写出两步反应:
①CO2+Ca(OH)2===CaCO3↓+H2O
②CaCO3+H2O+CO2===Ca(HCO3)2
由①+②可得:2CO2+Ca(OH)2===Ca(HCO3)2
1.碱溶液与酸性氧化物反应:向[Ca(OH)2、NaOH、氨水]中通入酸性气体(CO2、SO2)
(1)向澄清石灰水中通入CO2 气体
少量CO2与Ca(OH)2溶液反应
CO2(少量)+Ca(OH)2===CaCO3↓+H2O
过渡反应
CaCO3+H2O+CO2===Ca(HCO3)2
过量CO2与Ca(OH)2溶液反应
2CO2(过量)+Ca(OH)2===Ca(HCO3)2
(2)向NaOH溶液中通入CO2 气体
少量CO2与NaOH溶液反应
CO2(少量)+2NaOH===Na2CO3+H2O
过渡反应
Na2CO3+CO2 +H2O===2NaHCO3
过量CO2与NaOH溶液反应
CO2(过量)+NaOH===NaHCO3
(3)向氨水中通入CO2气体
少量CO2与氨水反应
CO2(少量)+2NH3•H2O===(NH4)2CO3+H2O
过渡反应
(NH4)2CO3+H2O+CO2===2NH4HCO3
过量CO2与氨水反应
CO2(过量)+NH3•H2O===NH4HCO3
(4)向澄清石灰水中通入SO2气体
少量SO2与Ca(OH)2溶液反应
SO2(少量)+Ca(OH)2===CaSO3↓+H2O
过渡反应
CaSO3+H2O+SO2===Ca(HSO3)2
过量SO2与Ca(OH)2溶液反应
2SO2(过量)+Ca(OH)2===Ca(HSO3)2
(5)向NaOH溶液中通入SO2气体
少量SO2与NaOH溶液反应
SO2(少量)+2NaOH===Na2SO3+H2O
过渡反应
Na2SO3+SO2+H2O===2NaHSO3
过量SO2与NaOH溶液反应
SO2(过量)+NaOH===NaHSO3
(6)向氨水中通入SO2气体
少量SO2与氨水反应
SO2(少量)+2NH3•H2O===(NH4)2SO3+H2O
过渡反应
(NH4)2SO3+H2O+SO2===2NH4HSO3
过量SO2与氨水反应
SO2(过量)+NH3•H2O===NH4HSO3
2.可溶性多元弱酸与碱溶液反应
(7)向H2A(弱酸)溶液中滴入NaOH溶液
少量NaOH溶液与H2A溶液反应
H2A+NaOH(少量)===NaHA+H2O
过渡反应
NaHA+NaOH===Na2A+H2O
过量NaOH溶液与H2S溶液反应
H2A+2NaOH(过量)===Na2A+2H2O
(8)向H2S溶液中滴入NaOH溶液
少量NaOH溶液与H2S溶液反应
H2S+NaOH(少量)===NaHS+H2O
过渡反应
NaHS+NaOH===Na2S+H2O
过量NaOH溶液与H2S溶液反应
H2S+2NaOH(过量)===Na2S+2H2O
(9)向NaOH溶液通入H2S气体
少量H2S与NaOH溶液反应
H2S(少量)+2NaOH===Na2S+2H2O
过渡反应
Na2S+H2O+H2S===2NaHS
过量H2S与NaOH溶液反应
H2S(过量)+NaOH===NaHS+H2O
3.多元弱酸的正盐[Na2CO3、Na2SO3、Na2S]与强酸的反应
(10)向Na2CO3溶液中滴入稀盐酸
少量HCl溶液与Na2CO3溶液反应
Na2CO3+HCl(少量)===NaHCO3+NaCl
过渡反应
NaHCO3+HCl===NaCl+H2O+CO2↑
过量HCl溶液与Na2CO3溶液反应
Na2CO3+2HCl(过量)===2NaCl+H2O+CO2↑
(11)向Na2SO3溶液滴入稀盐酸
少量HCl溶液与Na2SO3溶液反应
Na2SO3+HCl(少量)===NaHSO3+NaCl
过渡反应
NaHSO3+HCl===NaCl+H2O+SO2↑
过量HCl溶液与Na2SO3溶液反应
Na2SO3+2HCl(过量)===2NaCl+H2O+SO2↑
(12)向Na2S溶液滴入稀盐酸
少量HCl溶液与Na2S溶液反应
Na2S+HCl(少量)===NaHS+NaCl
过渡反应
NaHS+HCl===NaCl+H2S↑
过量HCl溶液与Na2S溶液反应
Na2S+2HCl(过量)===2NaCl+H2S↑
4.多元弱酸(或其酸酐)与更弱酸的盐溶液反应
(13)向漂白粉[Ca(ClO)2]的水溶液中通入CO2气体
少量CO2与Ca(ClO)2溶液反应
Ca(ClO)2+H2O+CO2(少量)===CaCO3↓+2HClO
过渡反应
CaCO3+H2O+CO2===Ca(HCO3)2
过量CO2与Ca(ClO)2溶液反应
Ca(ClO)2+2H2O+2CO2(过量)===Ca(HCO3)2+2HClO
(14)向NaClO溶液中通入CO2气体——无少量、过量问题
少量CO2与NaClO溶液反应
NaClO+H2O+CO2(少量)===NaHCO3+HClO
(15)向NaAlO2溶液中通入CO2 气体
少量CO2与NaAlO2溶液反应
2NaAlO2+3H2O+CO2(少量)===2Al(OH)3 ↓+Na2CO3
过渡反应
Na2CO3+H2O+CO2===2NaHCO3
过量CO2与NaAlO2溶液反应
NaAlO2+2H2O+CO2(过量)===Al(OH)3 ↓+ NaHCO3
(16)向Na2SiO3溶液中通入CO2 气体
少量CO2与Na2SiO3溶液反应
Na2SiO3+H2O+CO2(少量)===H2SiO3↓+Na2CO3
过渡反应
Na2CO3+H2O+CO2===2NaHCO3
过量CO2与Na2SiO3溶液反应
Na2SiO3+2H2O+2CO2(过量)===H2SiO3↓+2NaHCO3
5.与SO2有关的几个重要的反应
(17)向NaClO溶液中通入SO2气体
SO2气体与少量NaClO溶液反应
SO2+ClO-(少量)+H2O===Cl-+SO42—+2H+
过渡反应
H++ClO-===HClO
SO2气体与过量NaClO溶液反应
SO2+3ClO-(过量)+H2O===Cl-+SO42—+2HClO
(18)向Ca(ClO)2溶液中通入SO2气体
SO2气体与少量Ca(ClO)2溶液反应
2SO2+Ca(ClO)2(少量)+2H2O===CaSO4↓+2HCl+H2SO4
过渡反应
H++ClO-===HClO
SO2气体与过量Ca(ClO)2溶液反应
2SO2+3Ca(ClO)2(过量)+2H2O===2CaSO4↓+4HClO+CaCl2
6.与“铝”有关的离子反应
(19)向AlCl3溶液中滴入NaOH溶液
少量NaOH溶液与AlCl3溶液反应
AlCl3+3NaOH(少量)===Al(OH)3↓+3NaCl
过渡反应
Al(OH)3+NaOH===NaAlO2+2H2O
过量NaOH溶液与AlCl3溶液反应
AlCl3+4NaOH(过量)===NaAlO2+3NaCl+2H2O
(20)向NaAlO2溶液中滴入稀盐酸
少量稀盐酸与NaAlO2溶液反应
NaAlO2+HCl(少量)+H2O===Al(OH)3↓+NaCl
过渡反应
Al(OH)3+3HCl===AlCl3+3H2O
过量稀盐酸与NaAlO2溶液反应
NaAlO2+4HCl(过量)===NaCl+AlCl3+2H2O
7.其它连续反应型
(22)Fe与稀硝酸的反应
少量Fe与稀硝酸反应
Fe(少量)+4HNO3(稀)===Fe(NO3)3+NO↑+2H2O
过渡反应
2Fe(NO3)3+Fe===3Fe(NO3)2
过量Fe与稀硝酸反应
3Fe(过量)+8HNO3(稀)===3Fe(NO3)2+2NO↑+4H2O
(23)Na2S溶液与FeCl3溶液的反应
少量Na2S溶液与FeCl3溶液反应
Na2S(少量)+2FeCl3===2NaCl+2FeCl2+S↓
过渡反应
Na2S+FeCl2===2NaCl+FeS↓
过量Na2S溶液与FeCl3溶液反应
3Na2S(过量)+2FeCl3===6NaCl+2FeS↓+S↓
(24)氯水与Na2SO3溶液的反应
氯水与少量Na2SO3溶液反应
Na2SO3(少量)+Cl2+H2O===2NaCl+H2SO4
过渡反应
H2SO4+Na2SO3===Na2SO4+H2O+SO2↑
氯水与过量Na2SO3溶液反应
2Na2SO3(过量)+Cl2===2NaCl+Na2SO4+SO2↑
(25)溴水与Na2SO3溶液的反应
溴水与少量Na2SO3溶液反应
Na2SO3(少量)+Br2+H2O===2NaBr+H2SO4
过渡反应
H2SO4+Na2SO3===Na2SO4+H2O+SO2↑
溴水与过量Na2SO3溶液反应
2Na2SO3(过量)+Br2===2NaBr+Na2SO4+SO2↑
(26)碘水与Na2SO3溶液的反应
碘水与少量Na2SO3溶液反应
Na2SO3(少量)+I2+H2O===2NaI+H2SO4
过渡反应
H2SO4+Na2SO3===Na2SO4+H2O+SO2↑
碘水与过量Na2SO3溶液反应
2Na2SO3(过量)+I2===2NaI+Na2SO4+SO2↑
(27)Cl2与Na2CO3溶液的反应
少量Cl2与Na2CO3溶液反应
①Cl2+H2OHCl+HClO
②Na2CO3+HCl(少量)===NaHCO3+NaCl
③Na2CO3+HClO===NaHCO3+NaClO
①+②+③得:
Cl2(少量)+2Na2CO3+H2O===2NaHCO3+NaCl+NaClO
过量Cl2与Na2CO3溶液反应
①Cl2+H2OHCl+HClO
②Na2CO3+2HCl(过量)===2NaCl+H2O+CO2↑
①+②得:
2Cl2(过量)+Na2CO3+H2O===2NaCl+CO2↑+2HClO
类型二、离子配比型
【反应特点】当一种反应物中有两种或两种以上组成离子参与反应时,因其组成比例不协调(一般为复盐或酸式盐),当一种组成离子恰好完全反应时,另一种组成离子不能恰好完全反应(有剩余或不足)而跟用量有关
【方法技巧】“定一法”——找出引起配比的本质反应
①根据相对量将少量物质定为“1 mol”,若少量物质有两种或两种以上离子参加反应,则参加反应离子的物质的量之比与物质组成之比相符
②依据少量物质中离子的物质的量,确定过量物质中实际参加反应的离子的物质的量
③依据“先中和后沉淀”的思路正确书写离子方程式
8.酸式盐与“量”有关的离子反应——“定一法”
(28)向澄清石灰水中滴入NaHCO3溶液
本质反应
HCO3-+OH-===CO32—+H2O
少量NaHCO3溶液与Ca(OH)2溶液反应
Ca(OH)2+NaHCO3(少量)===H2O+CaCO3↓+NaOH
过量NaHCO3溶液与Ca(OH)2溶液反应
Ca(OH)2+2NaHCO3(过量)===2H2O+CaCO3↓+Na2CO3
(29)向Ca(HCO3)2滴入NaOH溶液
本质反应
HCO3-+OH-===CO32—+H2O
少量NaOH溶液与Ca(HCO3)2溶液反应
Ca(HCO3)2+NaOH(少量)===CaCO3↓+NaHCO3+H2O
过量NaOH溶液与Ca(HCO3)2溶液反应
Ca(HCO3)2+2NaOH(过量)===CaCO3↓+Na2CO3+2H2O
(30)向Ba(OH)2溶液中滴入NaHCO3溶液
本质反应
HCO3-+OH-===CO32—+H2O
少量NaHCO3溶液与Ba(OH)2溶液反应
Ba(OH)2+NaHCO3(少量)===BaCO3↓+NaOH+H2O
过量NaHCO3溶液与Ba(OH)2溶液反应
Ba(OH)2+2NaHCO3(过量)===BaCO3↓+Na2CO3+2H2O
(31)向碳酸氢钡[Ba(HCO3)2]溶液中滴入NaOH溶液
本质反应
HCO3-+OH-===CO32—+H2O
少量NaOH溶液与Ba(HCO3)2溶液反应
Ba(HCO3)2+NaOH(少量)===BaCO3↓+NaHCO3+H2O
过量NaOH溶液与Ba(HCO3)2溶液反应
Ba(HCO3)2+2NaOH(过量)===BaCO3↓+Na2CO3+2H2O
(32)向Ca(OH)2溶液中滴入Ca(HCO3)2溶液——无少量、过量
Ca(OH)2溶液与过量Ca(HCO3)2溶液
Ca(OH)2+Ca(HCO3)2===2H2O+2CaCO3↓
(33)向NaOH溶液中滴入NaHCO3溶液——无少量、过量
NaOH溶液与过量NaHCO3溶液
NaHCO3+NaOH===Na2CO3+H2O
(34)向Ba(OH)2溶液滴入NaHSO4溶液
本质反应
H++OH-===H2O
少量NaHSO4溶液与Ba(OH)2溶液反应
Ba(OH)2+NaHSO4(少量)===H2O+BaSO4↓+NaOH
过量NaHSO4溶液与Ba(OH)2溶液反应
Ba(OH)2+2NaHSO4(过量)===2H2O+BaSO4↓+Na2SO4
(35)向Ba(HCO3)2溶液中滴入NaHSO4溶液
本质反应
HCO3-+H+===CO2↑+H2O
少量NaHSO4与Ba(HCO3)2溶液反应
Ba(HCO3)2+NaHSO4(少量)===H2O+CO2↑+BaSO4↓+NaHCO3
过量NaHSO4与Ba(HCO3)2溶液反应
Ba(HCO3)2+2NaHSO4(过量)===2H2O+2CO2↑+BaSO4↓+Na2SO4
9.其它离子配比型——“定一法”
(36)向明矾溶液中滴入Ba(OH)2溶液
Al3+沉淀完全(沉淀的物质的量最大)
2KAl(SO4)2+3Ba(OH)2===2Al(OH)3↓+3BaSO4↓+K2SO4
SO沉淀完全(沉淀的质量最大)
KAl(SO4)2+2Ba(OH)2===2BaSO4↓+KAlO2+2H2O
(37)NH4Al(SO4)2与Ba(OH)2溶液反应
n[NH4Al(SO4)2]∶n[Ba(OH)2]=1∶1
3Ba2++3SO+2Al3++6OH-===3BaSO4↓+2Al(OH)3↓
n[NH4Al(SO4)2]∶n[Ba(OH)2]=1∶2
NH+Al3++2SO+2Ba2++4OH-===NH3·H2O+Al(OH)3↓+2BaSO4↓
类型三、先后反应型
【反应特点】一种反应物的两种或两种以上的组成离子,都能跟另一种反应物的组成离子反应,但因反应顺序不同而跟用量有关
【方法技巧】“假设定序”法:这类反应只要明确离子反应的先后顺序,书写也就迎刃而解了。在不明确离子反应的先后顺序时,可假设Cl2先与Br-反应,则生成的溴单质还要氧化Fe2+生成Fe3+,这样即可确定Cl2先与Fe2+反应,后与Br-反应,然后再根据量的关系书写即可
10.因发生氧化还原反应而且与“量”和“反应顺序”有关的离子反应 (还原性:I->Fe2+>Br-)
(38)FeBr2溶液与氯气反应
少量Cl2与FeBr2溶液反应
3Cl2(少量)+6FeBr2===2FeCl3+4FeBr3
过量Cl2与FeBr2溶液反应
3Cl2(过量)+2FeBr2===2FeCl3+2Br2
n(FeBr2):n(Cl2)==1:1时
6Cl2+6FeBr2===4FeCl3+3Br2+2FeBr3
(39)FeI2溶液与氯气反应
少量Cl2与FeI2溶液反应
Cl2(少量)+FeI2===FeCl2+I2
过量Cl2与FeI2溶液反应
3Cl2(过量)+2FeI2===2FeCl3+2I2
n(FeI2):n(Cl2)==4:5时
5Cl2+4FeI2===4I2+2FeCl3+2FeCl2
11.其它先后反应型
(40)NH4HSO4溶液与NaOH溶液的反应
NaOH不足
H++OH-===H2O
NaOH过量
NH+H++2OH-===NH3·H2O+H2O
(41)将Fe(NO3)3溶液与HI混合
HI不足
H++2NO+6I-===4H2O+3I2+2NO↑
HI过量
Fe3++12H++3NO+10I-===Fe2++5I2+6H2O+3NO↑
(42)向含有OH-、CO、AlO的溶液中,逐滴加入稀盐酸至过量,反应的离子方程式依次为:
①
OH-+H+===H2O
②
AlO+H++H2O===Al(OH)3↓
③
CO+H+===HCO
④
HCO+H+===CO2↑+H2O
⑤
Al(OH)3+3H+===Al3++3H2O
(435)向含有H+、Al3+、NH的溶液中,逐滴加入NaOH溶液至过量,反应的离子方程式依次为:
①
H++OH-===H2O
②
Al3++3OH-===Al(OH)3↓
③
NH+OH-===NH3·H2O
④
Al(OH)3+OH-===AlO+2H2O
氧化还原反应的基本概念和规律
【知识网络】
【核心知识梳理】
一、氧化还原反应的基本概念
1.氧化还原反应的本质和特征
(1)本质:电子转移(得失或偏移)
(2)特征:反应过程中元素的化合价发生变化
【微点拨】
①氧化还原反应的概念:凡是有元素化合价升降的化学反应叫做氧化还原反应
②氧化还原反应的判断方法和依据,就是元素的化合价有没有发生变化
2.相关概念及其关系
相关概念及其关系
规律
升 (化合价升高) 失 (失电子) 氧 (被氧化,发生氧化反应) 还 (作还原剂,本身具有还原性)
降 (化合价降低) 得 (得电子) 还 (被还原,发生还原反应) 氧 (作氧化剂,本身具有氧化性)
概括为:升失氧、降得还,剂性一致、其他相反
几组
概念
①氧化反应:元素化合价升高的反应 (失去电子的反应)
②还原反应:元素化合价降低的反应 (得到电子的反应)
③氧化剂:元素化合价降低的反应物 (得电子的反应物)
④还原剂:元素化合价升高的反应物 (失去电子的物质)
⑤氧化产物:还原剂失去电子被氧化所得的生成物叫氧化产物
⑥还原产物:氧化剂得到电子被还原所得的生成物叫还原产物
实例
在Fe2O3+3CO2Fe+3CO2的反应中Fe2O3是氧化剂,CO是还原剂;C元素被氧化,Fe元素被还原;Fe2O3具有氧化性,CO具有还原性;CO2是氧化产物,Fe是还原产物
3.氧化还原反应电子转移的表示方法
(1)双线桥法:①标变价,②画箭头,③算数目,④说变化
表示方法
实例
微点拨
①箭头必须由反应物指向生成物,且两端对准同一种元素
②在“桥”上标明电子的“得”与“失”且得失电子总数相等、化合价的升降、被氧化或被还原
③得失电子数目的正确表述是a×be—,a表示得或失电子的原子的数目,b表示每个原子失去或得到的电子数(即化合价升高或降低的数目),当a或b为1时,必须省略
(2)单线桥法:箭头由失电子原子指向得电子原子,线桥上只标电子转移的数目,不标“得到”、“失去”字样
表示方法
实例
微点拨
①箭头必须由还原剂中失电子的元素指向氧化剂中得电子的元素
②箭头方向表明电子转移的方向,“桥”上只标出转移电子的总数,无需注明电子的“得”与“失”
4.氧化还原反应与四种基本反应类型之间的关系
四大基本反应与氧化还原反应的关系图
微点拨
①有单质参加或者生成的反应不一定是氧化还原反应
如:同素异形体之间的转化,3O22O3
②没有单质参加的化合反应和没有单质生成的分解反应有可能是氧化还原反应
如:Na2O2+SO2===Na2SO4 H2O2+SO2===H2SO4 NH4NO3N2O↑+2H2O
5.常见的氧化剂和还原剂
(1)常见氧化剂:常见氧化剂包括某些非金属单质、含有高价态元素的化合物、过氧化物等。如:
(2)常见还原剂:常见还原剂包括活泼的金属单质、非金属阴离子及含低价态元素的化合物、低价金属阳离子、某些非金属单质及其氢化物等。如:
(3)元素化合价处于中间价态的物质既有氧化性,又有还原性
元素化合价处于中间价态的物质
氧化产物
还原产物
Fe2+
Fe3+
Fe
SO(H2SO3)
SO
S
H2O2
O2
H2O
【微点拨】Fe2+、SO主要表现还原性,H2O2主要表现氧化性
6.三类重要的氧化还原反应
(1)歧化反应:氧化剂和还原剂为同种物质,且发生氧化还原反应的元素均为同种元素之间,这样的氧化还原反
应反应称为歧化反应
如:Cl2+2NaOH===NaCl+NaClO+H2O 3S+6NaOH2Na2S+Na2SO3+3H2O
(2)归中反应:氧化产物和还原产物为同种物质,且发生氧化还原反应的元素均为同种元素之间,这样的氧化还
原反应反应称为归中反应。或:同种元素由不同价态(高价态和低价态)转变为中间价态的氧化还原反应,称之
为归中反应
如:SO2+2H2S===2H2O+3S↓ 5NaCl+NaClO3+3H2SO4===3Cl2↑+3Na2SO4+3H2O
(3)部分氧化还原反应 (注意酸性作用)
如:MnO2+4HCl(浓)MnCl2+2H2O+Cl2↑ Cu+2H2SO4(浓)CuSO4+SO2↑+2H2O
【微点拨】对于部分氧化还原反应,氧化剂(还原剂)中被还原(氧化)与未被还原(氧化)的比例,要依据化学方程式或得失电子数来确定,只有被还原(氧化)的那部分才作氧化剂(还原剂)
如:在3Cu+8HNO3(稀)===3Cu(NO3)2+2NO↑+4H2O中,8 mol HNO3参加反应只有2 mol HNO3作氧化剂
二、氧化性、还原性及其强弱比较
1.氧化性、还原性的判断
(1)氧化性是指得电子的性质(或能力);还原性是指失电子的性质(或能力)
(2)氧化性、还原性的强弱取决于得、失电子的难易程度,与得、失电子数目的多少无关
如:Na-e-===Na+,Al-3e-===Al3+,但根据金属活动性顺序表,Na比Al活泼,更易失去电子,所以Na比Al的还原性强
2.氧化性、还原性强弱的比较方法
(1)根据化学方程式判断
氧化还原反应发生规律可用如下式子表示
规律
氧化性强弱:氧化剂>氧化产物
还原性强弱:还原剂>还原产物
【实例】有以下反应:①H2SO3+I2+H2O===2HI+H2SO4
②2FeCl3+2HI===2FeCl2+I2+2HCl
③3FeCl2+4HNO3===2FeCl3+NO↑+2H2O+Fe(NO3)3
还原性
氧化性
从反应①可知
H2SO3>I-
I2>H2SO4
从反应②可知
I->Fe2+
Fe3+>I2
从反应③可知
Fe2+>NO
HNO3>Fe3+
总的强弱顺序
还原性:H2SO3>I->Fe2+>NO
氧化性:HNO3>Fe3+>I2>H2SO4
(2)根据元素的活动性顺序来判断
规律
特点
上左下右可反应,隔之愈远愈易行
【微点拨】
①金属阳离子的氧化性随其单质还原性的增强而减弱;非金属阴离子的还原性随其单质的氧化性增强而减弱
②Fe对应的离子为Fe2+,即氧化性:Cu2+>Fe2+;又由于2FeCl3+Cu===2FeCl2+CuCl2可以发生,则氧化性:Fe3+>Cu2+,因此三种离子的氧化性为:Fe3+>Cu2+>Fe2+
(3)根据反应条件的难易来判断
化学反应
反应条件
2KMnO4+16HCl(浓)===2KCl+2MnCl2+5Cl2↑+8H2O
常温
MnO2+4HCl(浓)MnCl2+Cl2↑+2H2O
加热
加热、加催化剂
氧化性:KMnO4>MnO2>O2
【结论】当不同氧化剂作用于同一还原剂时,若氧化产物化合价相同,可根据反应条件的难易来判断。反应越易进行(反应条件要求越低),则氧化剂的氧化性越强;同理,当不同还原剂作用于同一氧化剂时,若还原产物化合价相同,可根据反应条件的难易来判断。反应越易进行(反应条件要求越低),则还原剂的还原性越强
(4)根据反应的剧烈程度来判断
①金属单质与水反应的剧烈程度
Na、Mg、Al分别与水的反应
分析
Na与冷水剧烈反应
Mg与冷水几乎不反应,能与热水反应
Al加热条件下也不明显
还原性:Na>Mg>Al
②非金属单质与H2化合的难易程度
化学反应
反应条件及现象
分析
H2+F2===2HF
冷暗处剧烈反应而爆炸
氧化性:F2>Cl2>Br2>I2
H2+Cl22HCl
光照条件下剧烈反应而爆炸
H2+Br22HBr
加热至500 ℃时才能发生反应
H2+I22HI
在不断加热的条件下才能缓慢进行,且为可逆反应
【结论】反应越剧烈,对应物质的氧化性或还原性越强
(5)根据变价元素被氧化或被还原的程度不同来判断
化学反应
分析
2Fe+3Cl2 2FeCl3
铁元素被氯气氧化为+3价,被硫氧化为+2价,则氧化性:Cl2>S
Fe+SFeS
【结论】当变价的还原剂在相似的条件下作用于不同的氧化剂时,可由氧化产物中元素化合价的高低来判断氧化剂氧化性的强弱。即:在相同条件下,使还原剂中元素化合价升得越高,则氧化剂的氧化性越强
(6)根据元素周期表判断
①同周期:从左到右,金属单质的还原性逐渐减弱;非金属单质的氧化性逐渐增强
②同主族:从上到下,金属单质的还原性逐渐增强;非金属单质的氧化性逐渐减弱
(7)根据电化学原理来判断
①原电池:一般情况下,两种不同的金属构成原电池的两极,其还原性:负极>正极
②电解池:用惰性电极电解混合溶液时,在阴极先放电的阳离子的氧化性较强,在阳极先放电的阴离子的还原性较强
(8)某些氧化剂的氧化性或还原剂的还原性与下列因素有关
①浓度:一般来说,氧化剂的浓度越大,其氧化性越强;还原剂的浓度越大,其还原性越强,如:
氧化性:浓H2SO4>稀H2SO4,浓HNO3>稀HNO3;还原性:浓盐酸>稀盐酸
②温度:许多氧化还原反应是在加热条件下进行的。可见升高温度可增强氧化剂的氧化性、还原剂的还原性
如:热的浓硫酸的氧化性比冷的浓硫酸的氧化性强
③酸碱性:同一种物质,所处环境酸(碱)性越强其氧化性(还原性)越强
如:中性环境中NO不显氧化性,酸性环境中NO显氧化性
如:酸性条件:2MnO+6H++5SO===2Mn2++5SO+3H2O
中性条件:2MnO+H2O+3SO===2MnO2+3SO+2OH-
碱性条件:2MnO+2OH-+SO===2MnO+SO+H2O
其氧化性:KMnO4(酸性)>KMnO4(中性)>KMnO4(碱性)
【微点拨】
①常见的氧化性、还原性顺序
氧化性:KMnO4>Cl2>Br2>Fe3+>I2>稀H2SO4>S
还原性:Mn2+<Cl-<Br-<Fe2+<I-<SO2 (SO)<H2S (S2-)
②H2O2中氧元素尽管处于中间价态,但H2O2主要表现为氧化性,其还原产物是H2O,故H2O2又被称为绿色氧化剂
三、 氧化还原反应的基本规律及应用
1.价态规律
(1)价态规律:物质中元素具有最高价,该元素只有氧化性,如Fe3+、Ag+等;物质中元素具有最低价,该元素只有还原性,如S2-、I-等;物质中元素具有中间价,该元素既有氧化性又有还原性,如Fe2+、Cl2等。物质含有多种元素时,性质是这些元素性质的综合体现,如HCl,H+可体现氧化性,Cl-可体现还原性
【应用】判断元素或物质是否具有氧化性或还原性
【微点拨】元素的化合价处于最高(最低)价态时,具有氧化(还原)性,但不一定具有强氧化(还原)性
(2)价态归中规律(不交叉规律):含不同价态的同种元素的物质间发生氧化还原反应时,该元素价态的变化一定遵循“高价+低价中间价”,而不会出现交叉现象。简记为“两相靠,不相交”
【应用】标明电子转移的方向与数目,判断氧化产物、还原产物等
如:H2S与浓硫酸的反应
(3)歧化规律:具有多种价态的元素(如氯、硫、氮和磷元素等)均可发生歧化反应,遵循“中间价高价+低价”
如:Cl2+2NaOH===NaCl+NaClO+H2O,1 mol Cl2反应时转移电子数为NA
(4)邻位不反应规律:同种元素,相邻价态之间不发生氧化还原反应
如:SO2和浓硫酸不反应,可用浓硫酸干燥SO2气体
2.强弱规律:自发进行的氧化还原反应,一般遵循强氧化剂制弱氧化剂,强还原剂制弱还原剂,即“强制弱”的规律
3.先后规律
(1)同时含有几种还原剂时将按照还原性由强到弱的顺序依次反应
如:在FeBr2溶液中通入少量Cl2时,因为还原性Fe2+>Br-,所以Fe2+先与Cl2反应
(2)同时含有几种氧化剂时将按照氧化性由强到弱的顺序依次反应
如:在含有Fe3+、Cu2+、H+的溶液中加入铁粉,因为氧化性Fe3+>Cu2+>H+,所以铁粉先与Fe3+反应,然后依次为Cu2+、H+
【应用】判断氧化还原反应的先后顺序
4.电子守恒规律:氧化还原反应中,氧化剂得到的电子总数等于还原剂失去的电子总数,表现为元素化合价升高的总数等于元素化合价降低的总数
【应用】用于氧化还原反应方程式的配平及计算
四、氧化还原方程式的配平
1.氧化还原方程式配平的三大原则
(1)电子守恒:氧化剂和还原剂得失电子总数相等,化合价升高的总数=化合价降低的总数
(2)质量守恒:反应前后原子的种类和个数不变
(3)电荷守恒:离子反应前后,阴、阳离子所带的电荷总数相等
2.氧化还原方程式配平的一般步骤
(1)标变价——标出有变的元素化合价
(2)列得失——列出化合价的变化值
(3)求总数——求出化合价升降的最小公倍数,使化合价升高和降低的数目相等
(4)配系数——配出氧化剂、还原剂、氧化产物、还原产物的系数,观察法配平其它物质的系数
(5)查守恒——查原子是否守恒、电荷是否守恒(通常通过检查氧元素的原子数),画上等号
3.熟记常见的氧化剂及对应的还原产物、还原剂及对应的氧化产物
氧化剂
对应还原产物
还原剂
对应氧化产物
Cl2、ClO-、KClO3
Cl-
Fe2+
Fe3+
O2
O2-、H2O、OH-
SO2、SO32-、S2O32-
SO42-
Fe3+
Fe2+
H2O2
O2
KMnO4(H+)、MnO2
Mn2+(紫色褪去)
S2-、HS-、H2S
S
H2O2(绿色氧化剂)
H2O
I-(HI)
I2
K2Cr2O7(H+)
Cr3+
H2C2O4
CO2
浓H2SO4
SO2+H2O
CO、C
CO2
浓HNO3
NO2+H2O
NH3
N2、NO
稀HNO3
NO+H2O
4.常用方法
(1)正向配平:氧化剂、还原剂中某元素化合价是全变的以及归中反应,一般从左边反应物着手配平,即正向配平法,根据化合价升降总数相等,确定氧化剂和还原剂的化学计量数,然后用观察法配平其他物质
(2)逆向配平:部分氧化还原反应、自身氧化还原反应(包括分解、歧化)一般从右边着手配平,即逆向配平法,先确定氧化产物和还原产物的化学计量数,然后用观察法确定氧化剂和还原剂的化学计量数
(3)缺项配平:先将得失电子数配平,再观察两边电荷。若反应物这边缺正电荷,一般加H+,生成物一边加水;若反应物这边缺负电荷,一般加OH-,生成物一边加水,然后进行两边电荷数配平。其补项原则有:
条件
补项原则
酸性条件
缺H(氢)或多O(氧)补H+,少O(氧)补H2O(水)
碱性条件
缺H(氢)或多O(氧)补H2O(水),少O(氧)补OH-
(4)有机物参与的氧化还原反应方程式的配平:在有机物参与的氧化还原反应方程式的配平中,一般有机物中H显+1价,O显-2价,根据物质中元素化合价代数和为零的原则,确定碳元素的平均价态,然后进行配平
配平化学方程式:H2S+HNO3S↓+NO↑+H2O
第一步:标变价
H2+↓+O↑+H2O
第二步:列得失
H2 + HO3
失去↓2e- ↓得到(5-2)e-
O
第三步:求总数
通过求最小公倍数的方法使化合价升降总数相等,从而确定氧化剂(或还原产物)和还原剂(或氧化产物)的化学计量数
H2 + HO3
失去2e-×3↓ ↓得到3e-×2
O
故H2S的化学计量数为3,HNO3的化学计量数为2
第四步:配系数
先配平变价元素,再利用原子守恒配平其他元素:
3H2S+2HNO3===3S↓+2NO↑+4H2O
第五步:查守恒
其他原子在配平时相等,最后利用O原子守恒来进行验证
【微点拨】
①配平之前应观察该反应是否是部分氧化还原反应,若是则部分参与氧化还原反应的计量系数应最后配
②若反应中有双原子或者多原子时,化合价应当整体处理
五、氧化还原反应的计算方法——电子守恒法
1.计算依据
对于氧化还原反应的计算,要根据氧化还原反应的实质——反应中氧化剂得到的电子总数与还原剂失去的电子总数相等,即得失电子守恒。利用守恒思想,可以抛开繁琐的反应过程,可不写化学方程式,不追究中间反应过程,只要把物质分为始态和终态,从得电子与失电子两个方面进行整体思维,便可迅速获得正确结果
2.守恒法解题的思维流程
(1)找出氧化剂、还原剂及相应的还原产物和氧化产物
(2)列出一个原子或离子的化合价的变化 (注意化学式中粒子的个数)
(3)根据题中物质的物质的量和电子守恒列出等式
在氧化还原反应中,转移电子数=n(氧化剂)×变价原子个数×化合价变化值(高价—低价)
=n(还原剂)×变价原子个数×化合价变化值(高价—低价)
【微点拨】部分氧化和部分还原的计算:要注意参加反应的量不一定完全是被氧化、或被还原的量,或一种物质由于歧化,有一部分被氧化,而另一部分被还原
相关试卷
这是一份00 知识清单——离子反应、少量过量及氧化还原反应 (必背知识、课前诵读)-备战2023年高考化学大二轮专题突破系列(全国通用),共19页。
这是一份00 知识清单——离子反应、少量过量及氧化还原反应 (必背知识、课前诵读)-备战高考化学大二轮专题突破系列(全国通用),共17页。
这是一份00 知识清单——物质的量 (必背知识、课前诵读)-备战高考化学大二轮专题突破系列(全国通用),共6页。试卷主要包含了物质的量 摩尔质量,气体的摩尔体积 阿伏加德罗定律,物质的量浓度及其简单计算等内容,欢迎下载使用。

